Вот, выкладываю скрины с небольшими комментариями.ukr-sasha писал(а):Было бы классно, если бы ты Михаил дал нам всем маленький урок по составлению УП: модели и проекта не нужно, а в виде скринов экранов. Особенно интересны настройки каждой траектории и выбор поверхностей.
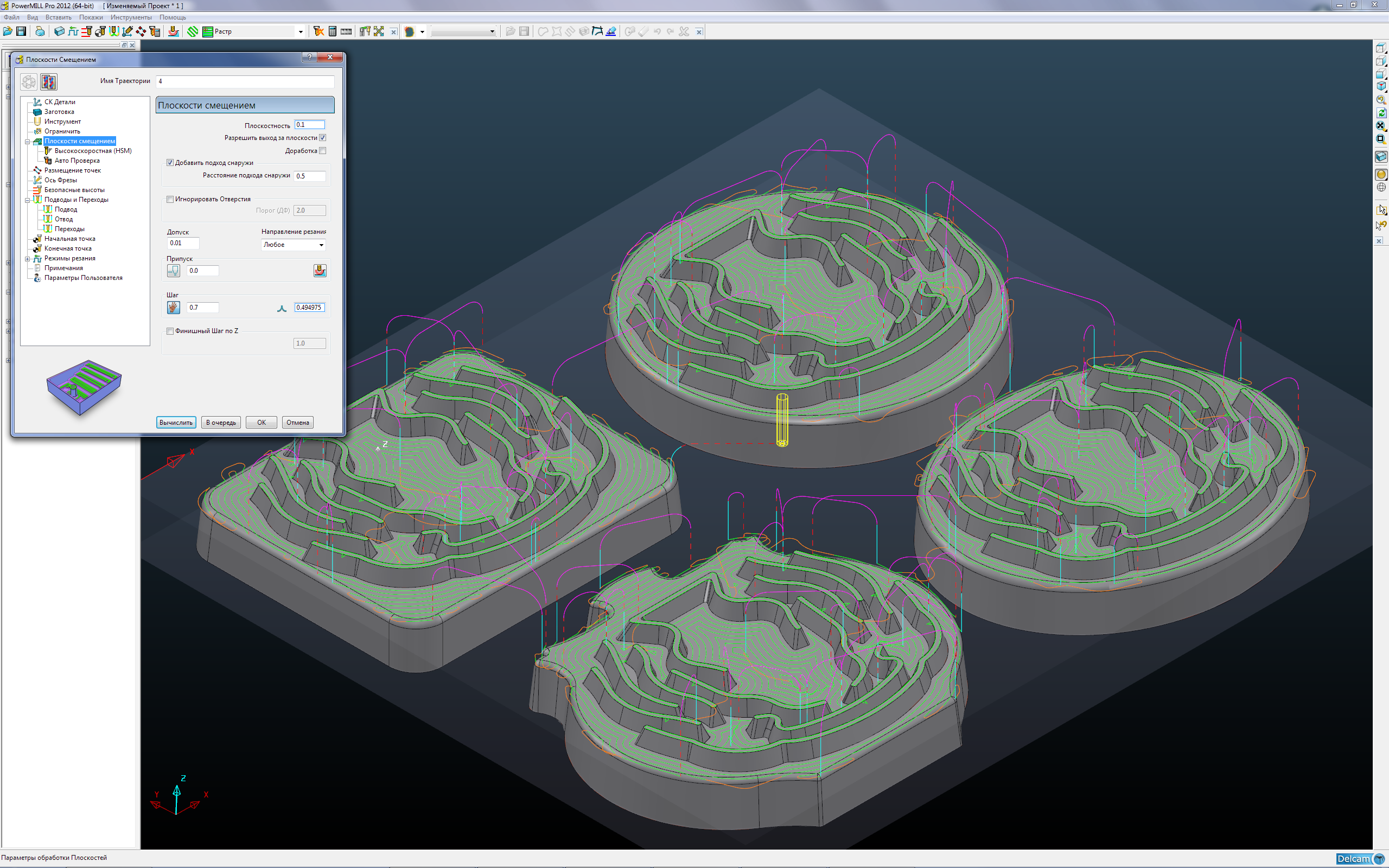
Наиболее важные настройки и тип выбранной траектории видны в окне параметров.
1. Меня обрадовало, что PowerMill (Delcam Exchange) читает формат SolidWorks, и открывает модели, как "твердотельные" (без ухудшения), а не полигональные.
Я открыл и разместил рядом 4 модели. У моделей можно выбирать отдельные элементы, если потребуется обработать какие-то участки. 2. Создал автоматически заготовку (обычный параллелепипед). 3. Создал систему координат, указав на нужный мне угол заготовки. Активировал эту систему координат, и пришлось заново создать заготовку уже в новой системе координат. 4. Выборка "большой" цилиндрической фрезой (предварительно была создана граница вокруг деталей с учетом диаметра фрезы и припуска). 5. Доработка более тонкой фрезой (1,2 мм). 6. Обработка боковых граней гравером с чуть более острым углом конуса чем требуется, поэтому - обработка в несколько проходов. 7. Обработка плоскостей (при черновой обработке я оставил небольшой припуск). 8. Доработка более тонкой фрезой узких участков. 9. Обработка скругления и боковых стенок фрезой со сферическим концом. 10. Обрезка по контуру (в т.ч. нижней части, где сферическая фреза не достала). Картинки форум уменьшает. Вероятно, придется открывать оригиналы файлов для просмотра.
--Nick

