SolidCAM
-
Рома33
- Новичок
- Сообщения: 29
- Зарегистрирован: 23 дек 2014, 23:56
- Репутация: 7
- Настоящее имя: Роман Георгиевич
- Контактная информация:
Re: SolidCAM
Постпроцессор с глюком по скорости подачи.
- Вложения
-
- gMill_MDAV4_Mach3_4x_Xrotation_eval.rar
- Постпроцессор с глюком по скорости подачи.
- (23.02 КБ) 1022 скачивания
-
kID1974
- Новичок
- Сообщения: 8
- Зарегистрирован: 12 окт 2015, 18:00
- Репутация: 1
- Контактная информация:
Re: SolidCAM
Вроде прочитал уже все ветки посвященные SolidCam'у но не могу найти найти, как обработать карман с углами под сопряжение с прямоугольной или квадратной деталью. Где поставить галочку или выбрать стратегию
Сейчас выхожу из ситуации засверливая отверстие с центром в вершине нужного мне угла, но ведь это неправильно.
Сейчас выхожу из ситуации засверливая отверстие с центром в вершине нужного мне угла, но ведь это неправильно.
-
nik1
- Мастер
- Сообщения: 8408
- Зарегистрирован: 02 окт 2012, 07:37
- Репутация: 3629
- Откуда: Красногорск
- Контактная информация:
Re: SolidCAM
Такой стратегии не видел
если сверлитья не хочется, то можно нарисовать эскиз с заходом за угол под радиус фрезы и по нему задать обработку
если сверлитья не хочется, то можно нарисовать эскиз с заходом за угол под радиус фрезы и по нему задать обработку
-
A-Tr
- Кандидат
- Сообщения: 77
- Зарегистрирован: 19 май 2015, 18:36
- Репутация: 40
- Настоящее имя: Александр
- Откуда: Харьков
- Контактная информация:
Re: SolidCAM
Недавно в этой ветке обсуждали этот вопрос. Пришли к выводу, что засверливать самое правильное решение, ибо другого не нашли.
-
kID1974
- Новичок
- Сообщения: 8
- Зарегистрирован: 12 окт 2015, 18:00
- Репутация: 1
- Контактная информация:
Re: SolidCAM
Ну наверно я так и делаю: еще в солидкаде рисую биссектрису на нужном мне угле и вытягиваю окружность с центром на биссектрисе и контуром окружности совпадающим с вершиной угла. Затем изменяю размер окружности на диаметр фрезы и после отсекаю внутренние части окружности и прилегающие к вершине отрезки.
Но это столько операций на каждый угол.
Просто думал, что подобная доработка угла кармана может делаться автоматически.
Но это столько операций на каждый угол.
Просто думал, что подобная доработка угла кармана может делаться автоматически.
- Serg
- Мастер
- Сообщения: 21923
- Зарегистрирован: 17 апр 2012, 14:58
- Репутация: 5183
- Заслуга: c781c134843e0c1a3de9
- Настоящее имя: Сергей
- Откуда: Москва
- Контактная информация:
Re: SolidCAM
С центром в вершине угла - это не правильно, надо чтобы окружность касалась вершины угла.kID1974 писал(а):Сейчас выхожу из ситуации засверливая отверстие с центром в вершине нужного мне угла, но ведь это неправильно.
Рисуешь в сторонке окружность, делаешь на ней оси под углом 45 градусов к осям, а потом копируешь её на углы выбирая начальную точку в соотв. месте.kID1974 писал(а):Но это столько операций на каждый угол.
Я не Христос, рыбу не раздаю, но могу научить, как сделать удочку...
-
nik1
- Мастер
- Сообщения: 8408
- Зарегистрирован: 02 окт 2012, 07:37
- Репутация: 3629
- Откуда: Красногорск
- Контактная информация:
Re: SolidCAM
Не надо вытягивать , достаточно эскиза
-
Kopyloff
- Мастер
- Сообщения: 387
- Зарегистрирован: 28 мар 2013, 07:40
- Репутация: 117
- Настоящее имя: Сергей
- Откуда: Первоуральск
- Контактная информация:
Re: SolidCAM
Как вариант - можно сделать таким образом:
Здесь после обработки кармана нужно сделать контурную обработку, но геометрию указывать не замкнутым контуром, а цепочкой из отдельных линий. При этом фреза "касается" выбранной линии точно от начала линии до её конца, делая запилы на радиус в начале и в конце соответственно.
- Serg
- Мастер
- Сообщения: 21923
- Зарегистрирован: 17 апр 2012, 14:58
- Репутация: 5183
- Заслуга: c781c134843e0c1a3de9
- Настоящее имя: Сергей
- Откуда: Москва
- Контактная информация:
Re: SolidCAM
А почему не короткими отрезками под углом в 45 градусов к сторонам до вершины угла?.. Меньше материала выбирать и вид эстетичнее будет.
Я не Христос, рыбу не раздаю, но могу научить, как сделать удочку...
-
Kopyloff
- Мастер
- Сообщения: 387
- Зарегистрирован: 28 мар 2013, 07:40
- Репутация: 117
- Настоящее имя: Сергей
- Откуда: Первоуральск
- Контактная информация:
Re: SolidCAM
Это просто один из вариантов
Пробовал вчера разные обработки, чтобы без засверливания и создания новых траекторий стандартными средствами выбрать углы - нашёл только такой способ. Засверливанием и обработкой короткими отрезками под 45 градусов вид получается эстетичнее - тут я полностью согласен.
- bash_hd
- Опытный
- Сообщения: 164
- Зарегистрирован: 28 дек 2013, 00:15
- Репутация: 101
- Контактная информация:
Re: SolidCAM
кто-нибудь знает умеет ли Imachining в траекториях чередовать встречное или попутное фрезерование?? или всегда только попутно? другие кам системы успешно это позволяют.
https://www.youtube.com/watch?v=_JXzZplHZK4
https://www.youtube.com/watch?v=_JXzZplHZK4
Быстрые машины, быстрые станки, любим экстрим во всем. http://www.dk-lab.org/
-
nik1
- Мастер
- Сообщения: 8408
- Зарегистрирован: 02 окт 2012, 07:37
- Репутация: 3629
- Откуда: Красногорск
- Контактная информация:
Re: SolidCAM
Походу тока попутное
- shalek
- Почётный участник

- Сообщения: 3023
- Зарегистрирован: 25 авг 2014, 10:40
- Репутация: 2583
- Настоящее имя: Александр
- Откуда: РБ Бобруйск
- Контактная информация:
Re: SolidCAM
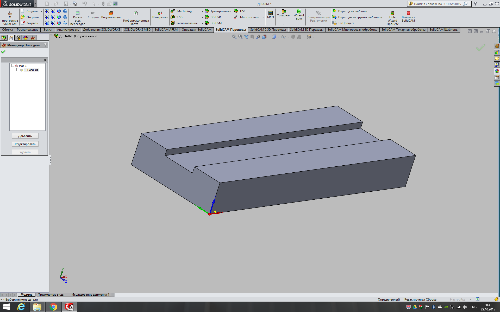
Подскажите кто знает как выбрать карман для обработки.
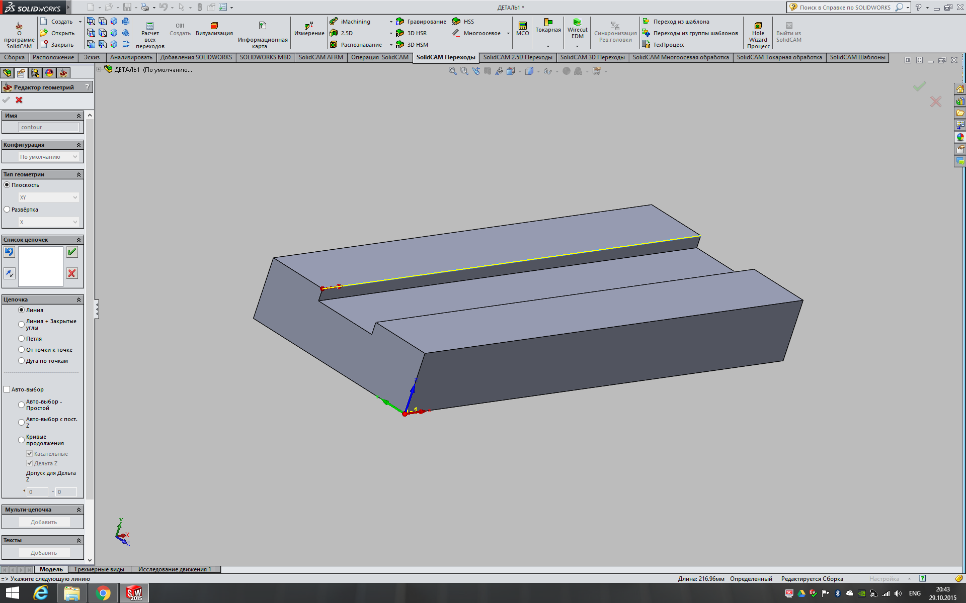
Имеем такую модель: Если выбираю обнаружение карманов, то проблем нет. Остаточного материала не остается. Если выбираю обработать карман, то остаются необработанные зоны на концах кармана Как выбрать обработку кармана, чтобы появился Open Pocket Пробую так:Не могу соединить цепочку Мозг вскипает
Имеем такую модель: Если выбираю обнаружение карманов, то проблем нет. Остаточного материала не остается. Если выбираю обработать карман, то остаются необработанные зоны на концах кармана Как выбрать обработку кармана, чтобы появился Open Pocket Пробую так:Не могу соединить цепочку Мозг вскипает
Если ты не можешь решить проблему, значит это не твоя проблема!
Мой канал на YouTube: YouTube
ЧПУ "Бобр" 600x500 мм
shalek64@gmail.com
Мой канал на YouTube: YouTube
ЧПУ "Бобр" 600x500 мм
shalek64@gmail.com
-
Kopyloff
- Мастер
- Сообщения: 387
- Зарегистрирован: 28 мар 2013, 07:40
- Репутация: 117
- Настоящее имя: Сергей
- Откуда: Первоуральск
- Контактная информация:
Re: SolidCAM
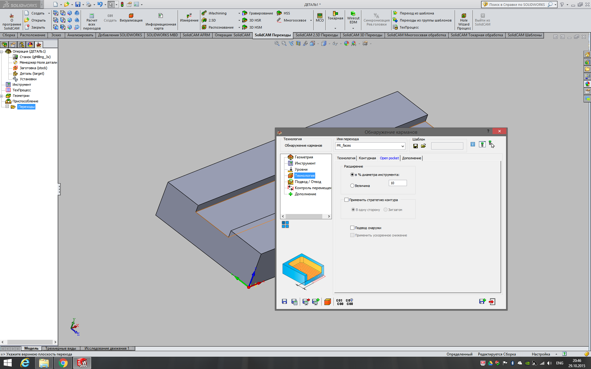
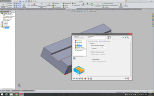
Выбираешь простую обработку кармана:
Выбираешь карман:
Редактируешь геометрию - правой кн. мыши по геометрии и выбираешь "Выбрать открытые кромки" и кликаешь на 2 боковые кромки:
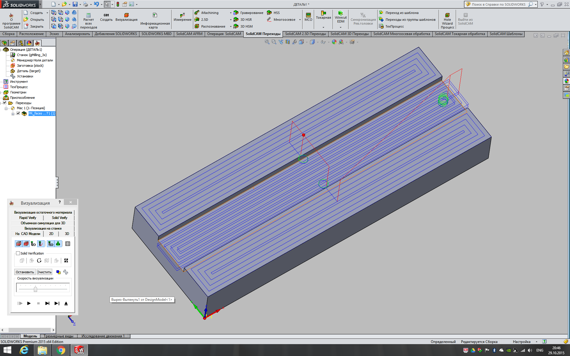
Вот какая траектория получается:
- shalek
- Почётный участник

- Сообщения: 3023
- Зарегистрирован: 25 авг 2014, 10:40
- Репутация: 2583
- Настоящее имя: Александр
- Откуда: РБ Бобруйск
- Контактная информация:
Re: SolidCAM
Мою дивизию! Кликаю на закрытые кромки и чешу репу. А надо ЧИТАТЬ внимательно!
Сергей спасибо. Все получилось.
Сергей спасибо. Все получилось.
Если ты не можешь решить проблему, значит это не твоя проблема!
Мой канал на YouTube: YouTube
ЧПУ "Бобр" 600x500 мм
shalek64@gmail.com
Мой канал на YouTube: YouTube
ЧПУ "Бобр" 600x500 мм
shalek64@gmail.com
-
A-Tr
- Кандидат
- Сообщения: 77
- Зарегистрирован: 19 май 2015, 18:36
- Репутация: 40
- Настоящее имя: Александр
- Откуда: Харьков
- Контактная информация:
Re: SolidCAM
А для чего такие сложности? Почему не обработать паз по технологии "ПАЗ"?
- AlexNikov
- Мастер
- Сообщения: 1212
- Зарегистрирован: 05 янв 2014, 20:09
- Репутация: 721
- Настоящее имя: Алексей
- Откуда: Томск
- Контактная информация:
Re: SolidCAM
Народ, хотел спросить вот какой момент: пробовал на зуб iMashinig, все как бы путем, но сегодня при повторном тесте одна проблема всплыла неожиданно - станок под управлением K-FLOP, если поставить на паузу выполнение УП и потом снова возобновить выполнение, фреза улетает куда-то вбок на скорости явно больше рабочей (в классических технологиях обработки с паузой проблем никаких нет). Кто-нибудь встречал такие подарки, это болячка K-FLOP, солида или я чот не верно делаю?
Вот результат такого "вылета": Это файлик G-кода:
Вот результат такого "вылета": Это файлик G-кода:
-
kID1974
- Новичок
- Сообщения: 8
- Зарегистрирован: 12 окт 2015, 18:00
- Репутация: 1
- Контактная информация:
Re: SolidCAM
Здравствуйте
Сформировалась еще одна проблемка - на этот раз циклы сверления.
Когда пользую циклы сверления, т.е G8X то ловлю следующий глюк: после сверления последнего отверстия Mach не поднимает инструмент в плоскость безопасности, а оставляет на опорном уровне т.е 2мм и дальше шурует на этой высоте, снося все на своем пути.
Используемый постпроцессор mach3post_NightV_v0.2
Стал изучать проблему и обнаружил что постпроцессор при входе в цикл сверления не ставит подготовительный G98. Когда ставлю в ручную, то все ОК
В файле нашел описание циклов сверления закоментированную команду G98. Однако после удаления комментария ничего не изменилось, т.е. в формируемом Gкоде нужной команды не появляется.
SolidCAM2015. Где то читал что он использует только vmid. а как его редактировать пока не понял. Направление мыслей правильное?
Сформировалась еще одна проблемка - на этот раз циклы сверления.
Когда пользую циклы сверления, т.е G8X то ловлю следующий глюк: после сверления последнего отверстия Mach не поднимает инструмент в плоскость безопасности, а оставляет на опорном уровне т.е 2мм и дальше шурует на этой высоте, снося все на своем пути.
Используемый постпроцессор mach3post_NightV_v0.2
Стал изучать проблему и обнаружил что постпроцессор при входе в цикл сверления не ставит подготовительный G98. Когда ставлю в ручную, то все ОК
В файле нашел описание циклов сверления закоментированную команду G98. Однако после удаления комментария ничего не изменилось, т.е. в формируемом Gкоде нужной команды не появляется.
SolidCAM2015. Где то читал что он использует только vmid. а как его редактировать пока не понял. Направление мыслей правильное?
-
nik1
- Мастер
- Сообщения: 8408
- Зарегистрирован: 02 окт 2012, 07:37
- Репутация: 3629
- Откуда: Красногорск
- Контактная информация:
Re: SolidCAM
Алексей, попробуй в воздухе эту программу и поделай в разных местах остановки и пуски
Я делаю остановки, отходы, пуск и продолжение программы, тьфу , такого нет
Я делаю остановки, отходы, пуск и продолжение программы, тьфу , такого нет
- AlexNikov
- Мастер
- Сообщения: 1212
- Зарегистрирован: 05 янв 2014, 20:09
- Репутация: 721
- Настоящее имя: Алексей
- Откуда: Томск
- Контактная информация:
Re: SolidCAM
Потестю, попробую видео записать таких подарковnik1 писал(а):Алексей, попробуй в воздухе эту программу и поделай в разных местах остановки и пуски
Я делаю остановки, отходы, пуск и продолжение программы, тьфу , такого нет