Ни когда все вместе, ни когда по одному не получается сделать


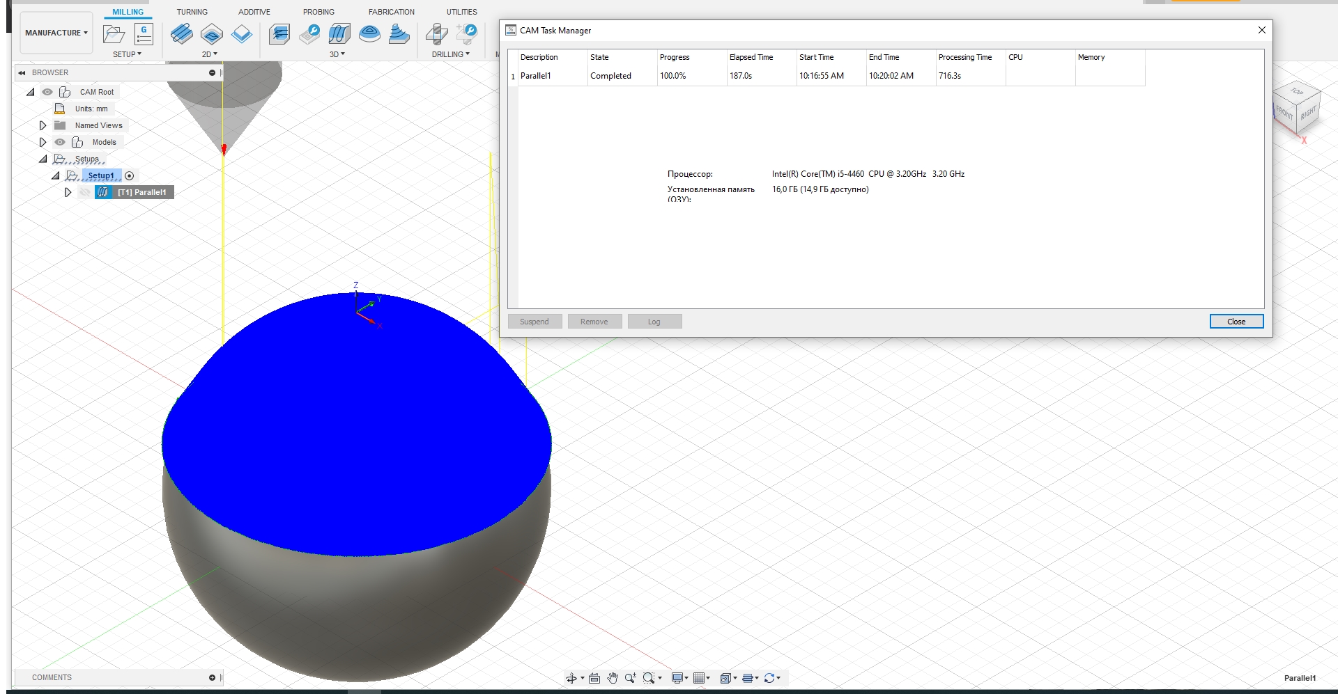
ради интересак посчитал сферу 20мм конусной фрезой из скриншота - шаг сотка с добавленными перпендикулярными проходами 188 секунд рассчета. Странно что все 12 ядер работают при этом, может устроить тест сборок компов для сравнения и выбора ? ну а сферической даже подумать не успел - что-то около 3-х секундшпиндель писал(а):в общем, Фузя точно не любит конусные фрезы...вот пример , все параметры фрезеровки идентичны но фрезы разные...разница в скорости просчёта траектории в 35 раз![]()
![]()
![]()
![]()
и как это понять ?Smlua писал(а):ради интересак посчитал сферу 20мм конусной фрезой из скриншота - шаг сотка с добавленными перпендикулярными проходами 188 секунд рассчета
а точные параметры фрезы какие ?Smlua писал(а):ну вот еще тогда интересный прикол -фреза конусная конус не "грибком", а как гравер время изменилось довольно сильно при тех же параметрах
Парни, по вопросу производительности, не хотите перейти в мой пост, и там продолжить?Smlua писал(а):ради интересак посчитал сферу 20мм конусной фрезой из скриншота - шаг сотка с добавленными перпендикулярными проходами 188 секунд рассчета. Странно что все 12 ядер работают при этом, может устроить тест сборок компов для сравнения и выбора ? ну а сферической даже подумать не успел - что-то около 3-х секундшпиндель писал(а):в общем, Фузя точно не любит конусные фрезы...вот пример , все параметры фрезеровки идентичны но фрезы разные...разница в скорости просчёта траектории в 35 раз![]()
![]()
![]()
![]()
сделал тестовую детальку в этой теме, собственно ради чего и обновлял комп, это очень примитивная копия детали, но тем не мение она тоже заставит комп поработать, пробуйте и тестируйте. Сфера это скучно и просто ))ukr-sasha писал(а):Парни, по вопросу производительности, не хотите перейти в мой пост, и там продолжить?
И привести ваш тест, к одному виду для всех.
Сделаем свой рейтинго конфигов для Fusion.
viewtopic.php?f=154&t=27715&p=555311#p555311
что то как то через одно место)Argon-11 писал(а):Есть задача: в несогнутом листе прорезать отвестия под разъемы, потом лист согнуть в итоговую деталь.
Ну да, сегодня на трезвую голову виден косяк идеиhmnijp писал(а):что то как то через одно место)

Есть конечно, здесь хорошая сквозная параметризация. когда нужно 1/15 отрезка - при активном поле ввода размера кликаешь на размер этого отрезка, он впишет в поле эту переменную, а потом дели её на 15. ( напр d36/15) Там все мат операции есть, и пи, и логарифмы синусы mod div и тп. самое главное - соблюдать пунктуацию и не забывать что он учитывает и ругается на несоответствие итогового типа переменной (мм, м, градус) Так же есть таблица пользовательских параметров, где можно изначально написать переменные и на них ссылаться, а так же редактить существующие -> modify -> change parameters в каме есть много стоковых переменных. относительно которых можно автоматизировать режимы. например - установить как дефолтную load(боковой съем Ae) = 1/5 *tool_diameter, a заглубление Ap = tool_fluteLength * 2/3. или проходы в чистовом 3d как = 0,1 * tool_cornerRadius - всё само будет меняться относительно выбранного инструмента)Argon-11 писал(а):А нет ли в F360 возможности использовать управляемые (driven) размеры в качестве параметра?
Гугл выдал такой вопрос в autodesk, заданный в 2016г, но более ничего. Функция-то удобная и наверное не сложная во внедрении.
А то потребовалось отложить условно 1/15 от длины отрезка... Вручную вычислить можно, но у меня сразу все редко в окончательных размерах бывает.
Может, уже внедрили, а я не вижу?