Home или Limit?
- 
				kldm-2
 - Новичок
 - Сообщения: 28
 - Зарегистрирован: 31 окт 2020, 17:23
 - Репутация: 1
 - Настоящее имя: Дмитрий
 - Контактная информация:
 
Home или Limit?
Собрал портальный фрезер 1000х1500. На каждой оси по одному датчику. Сейчас стоит вопрос их подключения - назначить их как хоумы или лимиты? Чем больше пытаюсь разобраться теме - тем больше каши в голове. Тупо что в работе нужнее (3д фрезеровка)?
			
			
									
									
						- selenur
 - Почётный участник

 - Сообщения: 4605
 - Зарегистрирован: 21 авг 2013, 19:44
 - Репутация: 1622
 - Настоящее имя: Сергей
 - Откуда: Новый Уренгой
 - Контактная информация:
 
Re: Home или Limit?
Лимиты это крайние точки где обычно дальнейшее движение черевато повреждением станка. А хоум это типа базовая (начальная точка), которая удобна если делаешь например серию деталей, которые закреплены в определенной части стола, и не нужно каждый раз в ручную выставляться (подгонять фрезу к детали, и вручную устанавливать нули в нужных координатах).
			
			
									
									Мой сайт: http://selenur.ru
Исходники моих программ: https://github.com/selenur
Instagram https://www.instagram.com/zheigurov/
						Исходники моих программ: https://github.com/selenur
Instagram https://www.instagram.com/zheigurov/
- Rom327
 - Почётный участник

 - Сообщения: 2989
 - Зарегистрирован: 03 апр 2015, 13:23
 - Репутация: 437
 - Настоящее имя: Роман
 - Откуда: Подольск
 - Контактная информация:
 
Re: Home или Limit?
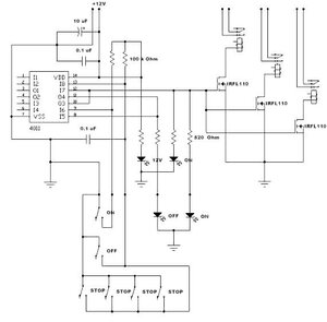
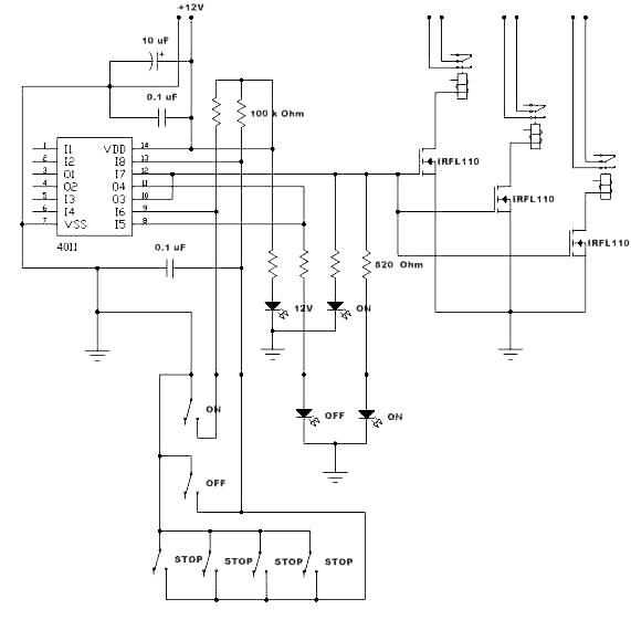
У меня на станке по осям стоят по 3 датчика. Один хоум. Еще 2 выполняют функции лимитов и подключены к устройству пуск/стоп. При наезде на любой из них отключается силовое питание драйверов. Схема простейшая, но работает четко. Ни разу еще не пожалел... бывали случаи...
https://youtu.be/0iE50W-oN9A
p.s. Чем еще хороша эта схема: если уж станок наехал по какой то причине на концевик лимита и чтобы не крутить ось вручную, достаточно нажать и удерживать кнопку "пуск" - реле включатся и можно подвигать стрелочками с клавиатуры (в программе Candle)...
					Последний раз редактировалось Rom327 24 сен 2021, 07:44, всего редактировалось 1 раз.
									
			
									Это сугубо мое мнение, могу и ошибаться...
https://vk.com/rom327
GRBL настройки: http://blogandbux.blogspot.com/2018/07/ ... revod.html
G коды: http://3d-stanki.ru/spravochnik/program ... stankov-2/
						https://vk.com/rom327
GRBL настройки: http://blogandbux.blogspot.com/2018/07/ ... revod.html
G коды: http://3d-stanki.ru/spravochnik/program ... stankov-2/
- Rom327
 - Почётный участник

 - Сообщения: 2989
 - Зарегистрирован: 03 апр 2015, 13:23
 - Репутация: 437
 - Настоящее имя: Роман
 - Откуда: Подольск
 - Контактная информация:
 
Re: Home или Limit?
И желательно на концах осей установить резиновые отбойники, за пределами лимитов...
Это сугубо мое мнение, могу и ошибаться...
https://vk.com/rom327
GRBL настройки: http://blogandbux.blogspot.com/2018/07/ ... revod.html
G коды: http://3d-stanki.ru/spravochnik/program ... stankov-2/
						https://vk.com/rom327
GRBL настройки: http://blogandbux.blogspot.com/2018/07/ ... revod.html
G коды: http://3d-stanki.ru/spravochnik/program ... stankov-2/
- selenur
 - Почётный участник

 - Сообщения: 4605
 - Зарегистрирован: 21 авг 2013, 19:44
 - Репутация: 1622
 - Настоящее имя: Сергей
 - Откуда: Новый Уренгой
 - Контактная информация:
 
Re: Home или Limit?
Это каждый сам решает, у меня например используются лимиты для аварийной остановки, т.к. однотипных задач не бывает, то я фрезу подвожу в нужное место, обнуляю координаты, и запускаю выполнение, вероятность что станок выйдет из рабочей зоны практически нулевая, и датчики стоят на всякий случай.
А толку от машинных координат? если имеются координатные системы с G54 по G59, с которыми куда удобнее работать.
Мой сайт: http://selenur.ru
Исходники моих программ: https://github.com/selenur
Instagram https://www.instagram.com/zheigurov/
						Исходники моих программ: https://github.com/selenur
Instagram https://www.instagram.com/zheigurov/
- 
				sidor094
 - Мастер
 - Сообщения: 826
 - Зарегистрирован: 20 фев 2014, 09:13
 - Репутация: 81
 - Настоящее имя: Сергей
 - Откуда: Москва
 - Контактная информация:
 
Re: Home или Limit?
Для настоящих лимитов должно стоять по два датчика,или как минимум два упора на один датчик.При наезде на лимиты привода отключаются аппаратно.А хоум устанавливает базовую систему координат станка.После этого система может установить программные лимиты -координаты превышение которых программно запрещено системой.Но в этом случае при системном сбое станок может выйти за их пределы в отличие от аппаратных лимитов.
- 
				kldm-2
 - Новичок
 - Сообщения: 28
 - Зарегистрирован: 31 окт 2020, 17:23
 - Репутация: 1
 - Настоящее имя: Дмитрий
 - Контактная информация:
 
Re: Home или Limit?
То-то и оно что практически нулевая, а значит вроде и не нужны. Зато хоумом можно портал выровнять (1300 общая ширина портала, туда-сюда на пару миллиметров возможен перекос, если постараться, то и больше).
- selenur
 - Почётный участник

 - Сообщения: 4605
 - Зарегистрирован: 21 авг 2013, 19:44
 - Репутация: 1622
 - Настоящее имя: Сергей
 - Откуда: Новый Уренгой
 - Контактная информация:
 
Re: Home или Limit?
Если при таком размере планируется выполнение работ с остановкой и выключением станка, то хоум позволит продолжить выполнение с примерно той точки где завершилось выполнение программы, до выключения.
Мой сайт: http://selenur.ru
Исходники моих программ: https://github.com/selenur
Instagram https://www.instagram.com/zheigurov/
						Исходники моих программ: https://github.com/selenur
Instagram https://www.instagram.com/zheigurov/
- 
				kldm-2
 - Новичок
 - Сообщения: 28
 - Зарегистрирован: 31 окт 2020, 17:23
 - Репутация: 1
 - Настоящее имя: Дмитрий
 - Контактная информация:
 
Re: Home или Limit?
Об этом не думал. Ну всё, теперь точно убедил. Ставлю хоумы. Спасибо.
Re: Home или Limit?
Многое зависит от применяемых моторов на осях. Если моторы "с обратной связью" (и работают в пределах своих возможностей по частоте управляющих импульсов), т.е. контролируют свои шаги на предмет пропуска\отставания, то достаточно иметь на каждой оси один датчик, который используется как Home. В настройках любой программы управления ЧПУ указываются его координаты и отдельно - координаты лимитов. Станок и софт, получив от Home "точку отсчета", на правах Архимеда уже сам знает, где лимиты и их учитывает, должным образом применяя скорости и ускорения (при любых моторах, другое дело, что на любых шаговиках всегда есть риск поймать пропуск шагов - согласитесь, любой портал весит килограммы, а то и десятки, предположим фреза под нагрузкой 10кг и портал весит 30 при ускорении 1000мм\с = +3кг нагрузки ну всякие случайности). Срабатывание концевика в работе = ускорение максимально  (для станка и его электрики) стремится к бесконечности.
В моем случае за использование с 2017г. схемы "только Home" (но на Z таки 2 датчика - там нет обратной связи) аварий не было.
			
			
									
									
						В моем случае за использование с 2017г. схемы "только Home" (но на Z таки 2 датчика - там нет обратной связи) аварий не было.
- Rom327
 - Почётный участник

 - Сообщения: 2989
 - Зарегистрирован: 03 апр 2015, 13:23
 - Репутация: 437
 - Настоящее имя: Роман
 - Откуда: Подольск
 - Контактная информация:
 
Re: Home или Limit?
А кто мешает на них резину наклеить? Ну проиграешь несколько сантиметров в размере рабочей зоны, зато железо сбережешь...
Это сугубо мое мнение, могу и ошибаться...
https://vk.com/rom327
GRBL настройки: http://blogandbux.blogspot.com/2018/07/ ... revod.html
G коды: http://3d-stanki.ru/spravochnik/program ... stankov-2/
						https://vk.com/rom327
GRBL настройки: http://blogandbux.blogspot.com/2018/07/ ... revod.html
G коды: http://3d-stanki.ru/spravochnik/program ... stankov-2/
- Rom327
 - Почётный участник

 - Сообщения: 2989
 - Зарегистрирован: 03 апр 2015, 13:23
 - Репутация: 437
 - Настоящее имя: Роман
 - Откуда: Подольск
 - Контактная информация:
 
Re: Home или Limit?
Ту ее услышишь... При желании можно концевик или контакты одного из реле подключить к E-Stop.
При серии деталей, сначала на маленькой скорости прогоняются все операции, чтобы проверить и программу и точность изготовления. Если при выполнении программы ось влетает в отбойник - смотри код...
Это сугубо мое мнение, могу и ошибаться...
https://vk.com/rom327
GRBL настройки: http://blogandbux.blogspot.com/2018/07/ ... revod.html
G коды: http://3d-stanki.ru/spravochnik/program ... stankov-2/
						https://vk.com/rom327
GRBL настройки: http://blogandbux.blogspot.com/2018/07/ ... revod.html
G коды: http://3d-stanki.ru/spravochnik/program ... stankov-2/
- 
				calabr
 - Мастер
 - Сообщения: 937
 - Зарегистрирован: 04 янв 2019, 15:19
 - Репутация: 146
 - Настоящее имя: Calabr
 - Откуда: Киев
 - Контактная информация:
 
Re: Home или Limit?
По моему,  хоумы И лимиты,  особенно для большого станка. 
Без хоумов не получится датчик инструмента поставить и про продолжение работы уже писали.
Лимиты - это безопасность. И они должны работать вместе с софт-лимитами.
Если неправильно код написан, то станок встанет с аварией и по софт лимитам скажет, что там ехать некуда до начала перемещения, а если пропуск шагов, или ЧПУ сбрендила - концевики должны спасти механику от само-разрушения.
И отключать их кнопочкой - плохая идея. А, если станок опять туда-же ломонется, кто его остановит?
			
			
									
									
						Без хоумов не получится датчик инструмента поставить и про продолжение работы уже писали.
Лимиты - это безопасность. И они должны работать вместе с софт-лимитами.
Если неправильно код написан, то станок встанет с аварией и по софт лимитам скажет, что там ехать некуда до начала перемещения, а если пропуск шагов, или ЧПУ сбрендила - концевики должны спасти механику от само-разрушения.
И отключать их кнопочкой - плохая идея. А, если станок опять туда-же ломонется, кто его остановит?
- 
				Cvazist
 - Мастер
 - Сообщения: 1155
 - Зарегистрирован: 16 окт 2017, 16:07
 - Репутация: 97
 - Контактная информация:
 
Re: Home или Limit?
Это где так надо делать в линух снс?
Мач3 , при настроенных софт лимитах, уже при загрузке Г кодов выводит ошибку выхода за лимиты, прогонять программу в холостую не нужно.