помогите новичку
-
daydkamen
- Новичок
- Сообщения: 8
- Зарегистрирован: 26 май 2016, 20:58
- Репутация: 0
- Настоящее имя: дауд ибрагимов
- Контактная информация:
помогите новичку
не получается задать размеры заготовки, и подскажите как задать количество проходов.
- GhOsTPTZ
- Почётный участник

- Сообщения: 206
- Зарегистрирован: 09 фев 2015, 02:11
- Репутация: 9
- Настоящее имя: Евгений
- Контактная информация:
Re: помогите новичку
В первом окне предпоследние окна размер x,y,z.
Размер не получается задать, потому что при вставке модель у тебя высотой по z 100, а размер заготовки ты пишешь 50.
Размер не получается задать, потому что при вставке модель у тебя высотой по z 100, а размер заготовки ты пишешь 50.
Рад находиться здесь)
-
daydkamen
- Новичок
- Сообщения: 8
- Зарегистрирован: 26 май 2016, 20:58
- Репутация: 0
- Настоящее имя: дауд ибрагимов
- Контактная информация:
Re: помогите новичку
все понял////////////, а как мне задать например чтоб станок управился в 5 проходов c этой фигурой?
- Caponi
- Мастер
- Сообщения: 365
- Зарегистрирован: 10 июн 2015, 16:30
- Репутация: 68
- Настоящее имя: Евгений
- Откуда: Санкт-Петербург/Новороссийск
- Контактная информация:
Re: помогите новичку
при создании траектории там и выставляй, глубина за проходdaydkamen писал(а):все понял////////////, а как мне задать например чтоб станок управился в 5 проходов c этой фигурой?
путь в тысячу ли начинается с первого шага
- shalek
- Почётный участник

- Сообщения: 3023
- Зарегистрирован: 25 авг 2014, 10:40
- Репутация: 2583
- Настоящее имя: Александр
- Откуда: РБ Бобруйск
- Контактная информация:
Re: помогите новичку
http://www.cnc-club.ru/forum/viewtopic. ... 07#p270839
Почитай от начала и до конца. Может вопросы отпадут.
Почитай от начала и до конца. Может вопросы отпадут.
Если ты не можешь решить проблему, значит это не твоя проблема!
Мой канал на YouTube: YouTube
ЧПУ "Бобр" 600x500 мм
shalek64@gmail.com
Мой канал на YouTube: YouTube
ЧПУ "Бобр" 600x500 мм
shalek64@gmail.com
-
daydkamen
- Новичок
- Сообщения: 8
- Зарегистрирован: 26 май 2016, 20:58
- Репутация: 0
- Настоящее имя: дауд ибрагимов
- Контактная информация:
Re: помогите новичку
с панно у меня все получается,а вот с кронштейном там другая историяshalek писал(а):http://www.cnc-club.ru/forum/viewtopic. ... 07#p270839
Почитай от начала и до конца. Может вопросы отпадут.
-
daydkamen
- Новичок
- Сообщения: 8
- Зарегистрирован: 26 май 2016, 20:58
- Репутация: 0
- Настоящее имя: дауд ибрагимов
- Контактная информация:
Re: помогите новичку
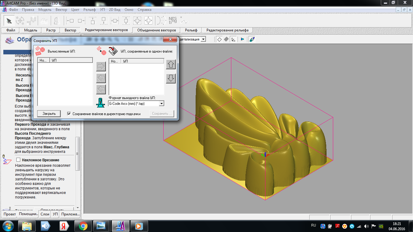
если кто знает как выйти из ситуации дайте совет, на фото видно в чем проблема
- GhOsTPTZ
- Почётный участник

- Сообщения: 206
- Зарегистрирован: 09 фев 2015, 02:11
- Репутация: 9
- Настоящее имя: Евгений
- Контактная информация:
Re: помогите новичку
Не правильно делаешь.
Сначала черновая routing z (там выбираешь максимальное заглубление в настройках инструмента).
А потом уже чистовая (обработка рельефа) без всяких нескольких проходов.
Во втором случае опять-же всё правильно.
100 высота, 100 заготовка, что там ещё должно быть?
Сначала черновая routing z (там выбираешь максимальное заглубление в настройках инструмента).
А потом уже чистовая (обработка рельефа) без всяких нескольких проходов.
Во втором случае опять-же всё правильно.
100 высота, 100 заготовка, что там ещё должно быть?
Рад находиться здесь)
-
daydkamen
- Новичок
- Сообщения: 8
- Зарегистрирован: 26 май 2016, 20:58
- Репутация: 0
- Настоящее имя: дауд ибрагимов
- Контактная информация:
Re: помогите новичку
понял.спасибо
- GhOsTPTZ
- Почётный участник

- Сообщения: 206
- Зарегистрирован: 09 фев 2015, 02:11
- Репутация: 9
- Настоящее имя: Евгений
- Контактная информация:
Re: помогите новичку
и высота 100 это конечно перебор, тем более когда такие прямые углы. Не думаю что фреза имеет вылет в 10 см.
Рад находиться здесь)