Ethernet контроллер для LinuxCNC (STM32, FPGA)

Обсуждение установки, настройки и использования LinuxCNC. Вопросы по Gкоду.
Аватара пользователя
MX_Master
Мастер
Сообщения: 7490
Зарегистрирован: 27 июн 2015, 19:45
Репутация: 3113
Настоящее имя: Михаил
Откуда: Алматы
Контактная информация:

Re: Плата развязки для LinuxCNC (Ethernet + STM32)

Сообщение MX_Master »

А кто может подсказать, какую именно роль играют переключатели PI5C16211AE на платке Mesa 7i92? Защита ножек плисины в отсутствии питания?
20161112073947.jpg (3650 просмотров) <a class='original' href='./download/file.php?id=162035&mode=view' target=_blank>Загрузить оригинал (3.28 МБ)</a>
vmarkiv
Мастер
Сообщения: 516
Зарегистрирован: 21 янв 2012, 00:23
Репутация: 32
Откуда: Ивано-Франковск
Контактная информация:

Re: Плата развязки для LinuxCNC (Ethernet + STM32)

Сообщение vmarkiv »

Я думаю , переключатели направления сигнала ( вх\вых ).
Аватара пользователя
MX_Master
Мастер
Сообщения: 7490
Зарегистрирован: 27 июн 2015, 19:45
Репутация: 3113
Настоящее имя: Михаил
Откуда: Алматы
Контактная информация:

Re: Плата развязки для LinuxCNC (Ethernet + STM32)

Сообщение MX_Master »

vmarkiv писал(а):Я думаю , переключатели направления сигнала ( вх\вых ).
Не похоже. Там только два сигнала управления и оба = Output Enable (OE). Просто Вкл/Выкл. На других похожих переключателях видел доп. сигнал DIR. Но тут его нет :)
vmarkiv
Мастер
Сообщения: 516
Зарегистрирован: 21 янв 2012, 00:23
Репутация: 32
Откуда: Ивано-Франковск
Контактная информация:

Re: Плата развязки для LinuxCNC (Ethernet + STM32)

Сообщение vmarkiv »

Тогда , просто выключатель сигнала при переходных процессах . При включении и выключении платы .
Аватара пользователя
Serg
Мастер
Сообщения: 21923
Зарегистрирован: 17 апр 2012, 14:58
Репутация: 5183
Заслуга: c781c134843e0c1a3de9
Настоящее имя: Сергей
Откуда: Москва
Контактная информация:

Re: Плата развязки для LinuxCNC (Ethernet + STM32)

Сообщение Serg »

Ноги подключаются к разъёмам только после загрузки и запуска прошивки, которая сконфигурит ноги как положено.
Я не Христос, рыбу не раздаю, но могу научить, как сделать удочку...
D.L.
Мастер
Сообщения: 474
Зарегистрирован: 25 авг 2018, 10:11
Репутация: 152
Настоящее имя: Дмитрий
Откуда: Киров
Контактная информация:

Re: Плата развязки для LinuxCNC (Ethernet + STM32)

Сообщение D.L. »

MX_Master писал(а):А кто может подсказать, какую именно роль играют переключатели PI5C16211AE на платке Mesa 7i92? Защита ножек плисины в отсутствии питания?
А если попробовать в мануале посмотреть? :)

The FPGA used on the 7I92 has a 4V absolute maximum input voltage
specification. To allow interfacing with 5V inputs, the 7I92 has bus switches on all I/O pins.
The bus switches work by turning off when the input voltage exceeds a preset threshold.
The 5V I/O tolerance option is the default and should normally be left enabled.
Аватара пользователя
Argon-11
Мастер
Сообщения: 2068
Зарегистрирован: 07 июн 2017, 17:48
Репутация: 461
Контактная информация:

Re: Плата развязки для LinuxCNC (Ethernet + STM32)

Сообщение Argon-11 »

D.L. писал(а):To allow interfacing with 5V inputs, the 7I92 has bus switches on all I/O pins.
Все же непонятно, как обеспечивается "5V tolerance", если там не буферы, а именно ключи с низким сопротивлением вход-выход ?
Impartial
Мастер
Сообщения: 953
Зарегистрирован: 23 фев 2011, 01:50
Репутация: 36
Контактная информация:

Re: Плата развязки для LinuxCNC (Ethernet + STM32)

Сообщение Impartial »

Level_transfer.PNG (3505 просмотров) <a class='original' href='./download/file.php?id=162138&mode=view' target=_blank>Загрузить оригинал (16.13 КБ)</a>
Обратите внимание транслятор двунаправленный!
Самое простое решение.
Аватара пользователя
MX_Master
Мастер
Сообщения: 7490
Зарегистрирован: 27 июн 2015, 19:45
Репутация: 3113
Настоящее имя: Михаил
Откуда: Алматы
Контактная информация:

Re: Плата развязки для LinuxCNC (Ethernet + STM32)

Сообщение MX_Master »

В мануале очень мутное описание этих переключателей (:

Impartial, эта картинка просто совет на тему "5v tolerance" или такое есть на платке 7i92?
D.L.
Мастер
Сообщения: 474
Зарегистрирован: 25 авг 2018, 10:11
Репутация: 152
Настоящее имя: Дмитрий
Откуда: Киров
Контактная информация:

Re: Плата развязки для LinuxCNC (Ethernet + STM32)

Сообщение D.L. »

Argon-11 писал(а):Все же непонятно, как обеспечивается "5V tolerance", если там не буферы, а именно ключи с низким сопротивлением вход-выход ?
Посмотрите "AN-996 - Using the Fairchild FST Bus Switch as a 5V to 3V Translator", там на первой странице описано как работает такой преобразователь уровней.
Аватара пользователя
daemon78
Мастер
Сообщения: 1693
Зарегистрирован: 02 окт 2018, 15:02
Репутация: 103
Настоящее имя: Владимир
Откуда: Москва
Контактная информация:

Re: Плата развязки для LinuxCNC (Ethernet + STM32)

Сообщение daemon78 »

MX_Master писал(а):Буду делать свои платки, комплектуха уже в пути (:
По чем будут платки?
Аватара пользователя
MX_Master
Мастер
Сообщения: 7490
Зарегистрирован: 27 июн 2015, 19:45
Репутация: 3113
Настоящее имя: Михаил
Откуда: Алматы
Контактная информация:

Re: Плата развязки для LinuxCNC (Ethernet + STM32)

Сообщение MX_Master »

Считал только себестоимость, и она реально небольшая. Конечная стоимость будет зависеть от времени работы над софтом и поддержкой (:

Основную плату можно будет втыкать сверху в Raspberry/Orange/Rock Pi платки или юзать отдельно через Ethernet порт.
Аватара пользователя
daemon78
Мастер
Сообщения: 1693
Зарегистрирован: 02 окт 2018, 15:02
Репутация: 103
Настоящее имя: Владимир
Откуда: Москва
Контактная информация:

Re: Плата развязки для LinuxCNC (Ethernet + STM32)

Сообщение daemon78 »

MX_Master писал(а):Ethernet порт.
Ааааааа, ХОЧУ!!!!
Давайте уже сроки и цены озвучьте!!!!
Готов предзаказ сделать, если цена не сопоставима со степмастером
Аватара пользователя
MX_Master
Мастер
Сообщения: 7490
Зарегистрирован: 27 июн 2015, 19:45
Репутация: 3113
Настоящее имя: Михаил
Откуда: Алматы
Контактная информация:

Re: Плата развязки для LinuxCNC (Ethernet + STM32)

Сообщение MX_Master »

Будет, когда будет (: Предзаказы пока не принимаю.
Аватара пользователя
daemon78
Мастер
Сообщения: 1693
Зарегистрирован: 02 окт 2018, 15:02
Репутация: 103
Настоящее имя: Владимир
Откуда: Москва
Контактная информация:

Re: Плата развязки для LinuxCNC (Ethernet + STM32)

Сообщение daemon78 »

MX_Master писал(а):Предзаказы пока не принимаю.
Бе-бе-бе
Ну тогда хоть в очередь запишите :)
Аватара пользователя
daemon78
Мастер
Сообщения: 1693
Зарегистрирован: 02 окт 2018, 15:02
Репутация: 103
Настоящее имя: Владимир
Откуда: Москва
Контактная информация:

Re: Плата развязки для LinuxCNC (Ethernet + STM32)

Сообщение daemon78 »

Вау, они LCNC на Raspberi запилили.
Я только не понял, на каких малинках это работает. Первая подойдет?
Аватара пользователя
MX_Master
Мастер
Сообщения: 7490
Зарегистрирован: 27 июн 2015, 19:45
Репутация: 3113
Настоящее имя: Михаил
Откуда: Алматы
Контактная информация:

Re: Плата развязки для LinuxCNC (Ethernet + STM32)

Сообщение MX_Master »

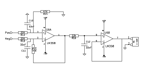
Друзья, может кто подскажет, какие есть готовые ЦАП чипы для вывода аналога +-10V? Чтоб можно было управлять с помощью i2c, spi или просто ШИМ.
Duhas
Мастер
Сообщения: 1961
Зарегистрирован: 10 окт 2015, 23:25
Репутация: 285
Настоящее имя: Андрей
Откуда: Красноярск
Контактная информация:

Re: Плата развязки для LinuxCNC (Ethernet + STM32)

Сообщение Duhas »

Аватара пользователя
Serg
Мастер
Сообщения: 21923
Зарегистрирован: 17 апр 2012, 14:58
Репутация: 5183
Заслуга: c781c134843e0c1a3de9
Настоящее имя: Сергей
Откуда: Москва
Контактная информация:

Re: Плата развязки для LinuxCNC (Ethernet + STM32)

Сообщение Serg »

Снимок экрана от 2019-06-09 14-51-36.png (2940 просмотров) <a class='original' href='./download/file.php?id=164194&mode=view' target=_blank>Загрузить оригинал (13.53 КБ)</a>
:)
Я не Христос, рыбу не раздаю, но могу научить, как сделать удочку...
Ответить

Вернуться в «LinuxCNC»