Бюджетный ЧПУ 1150х660мм с пос. модернизацией до 2250х1650

Фрезерные и гравировальные станки для обработки мягких материалов (дерево, пластики, мягкие металлы).
Аватара пользователя
master_70
Мастер
Сообщения: 1935
Зарегистрирован: 30 ноя 2010, 22:52
Репутация: 317
Настоящее имя: Сергей Викторович
Откуда: Московская_обл
Контактная информация:

Re: Бюджетный ЧПУ 1150х660мм с пос. модернизацией до 2250х16

Сообщение master_70 »

Кайт клуб "Za Vetrom" г. Киров
тел. 8 953 678 19 59 Сергей; Skype: zavetrom.ru
ICQ: 248622151 mail: master_70@mail.ru
http://www.zavetrom.ru
Аватара пользователя
master_70
Мастер
Сообщения: 1935
Зарегистрирован: 30 ноя 2010, 22:52
Репутация: 317
Настоящее имя: Сергей Викторович
Откуда: Московская_обл
Контактная информация:

Re: Бюджетный ЧПУ 1150х660мм с пос. модернизацией до 2250х16

Сообщение master_70 »

Кайт клуб "Za Vetrom" г. Киров
тел. 8 953 678 19 59 Сергей; Skype: zavetrom.ru
ICQ: 248622151 mail: master_70@mail.ru
http://www.zavetrom.ru
Аватара пользователя
master_70
Мастер
Сообщения: 1935
Зарегистрирован: 30 ноя 2010, 22:52
Репутация: 317
Настоящее имя: Сергей Викторович
Откуда: Московская_обл
Контактная информация:

Re: Бюджетный ЧПУ 1150х660мм с пос. модернизацией до 2250х16

Сообщение master_70 »

приехал с камандировки и продолжил куралесить.

https://youtu.be/bk0hcrxe_kc
Кайт клуб "Za Vetrom" г. Киров
тел. 8 953 678 19 59 Сергей; Skype: zavetrom.ru
ICQ: 248622151 mail: master_70@mail.ru
http://www.zavetrom.ru
Аватара пользователя
master_70
Мастер
Сообщения: 1935
Зарегистрирован: 30 ноя 2010, 22:52
Репутация: 317
Настоящее имя: Сергей Викторович
Откуда: Московская_обл
Контактная информация:

Re: Бюджетный ЧПУ 1150х660мм с пос. модернизацией до 2250х16

Сообщение master_70 »

собрался сделать поворотную ось . и понеслось
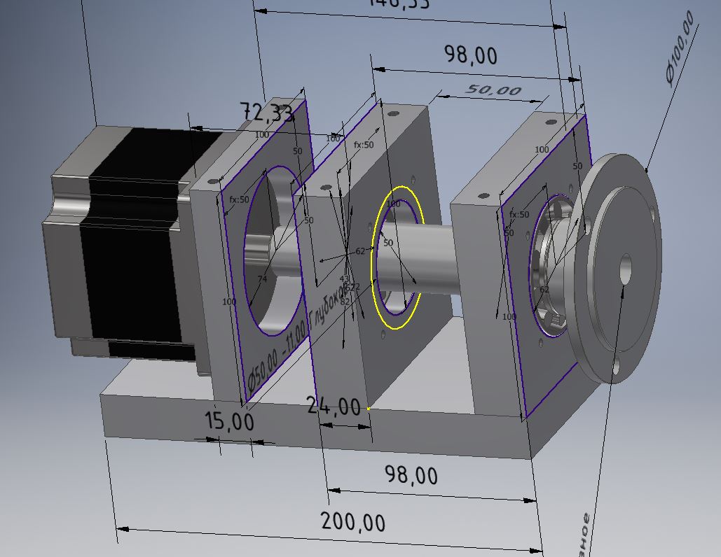
вот предварительный эскиз первой моей поворотки
4 ось.JPG (6729 просмотров) <a class='original' href='./download/file.php?id=164118&mode=view' target=_blank>Загрузить оригинал (93.9 КБ)</a>
начал искать из чего сделать
все по прежнему должно быть бюджетно для первого изделия

купил два подшипника
IMG_20190601_233235.jpg (6729 просмотров) <a class='original' href='./download/file.php?id=164119&mode=view' target=_blank>Загрузить оригинал (2.35 МБ)</a>
IMG_20190601_233242.jpg (6729 просмотров) <a class='original' href='./download/file.php?id=164120&mode=view' target=_blank>Загрузить оригинал (2.39 МБ)</a>
IMG_20190607_191854.jpg (6729 просмотров) <a class='original' href='./download/file.php?id=164121&mode=view' target=_blank>Загрузить оригинал (2.43 МБ)</a>
IMG_20190607_191857.jpg (6729 просмотров) <a class='original' href='./download/file.php?id=164122&mode=view' target=_blank>Загрузить оригинал (2.25 МБ)</a>
вал подумал сделать из полуоси

ну попробовал выточить . все норм но выглядит хренова . пойдет в металлолом
IMG_20190608_082536.jpg (6729 просмотров) <a class='original' href='./download/file.php?id=164123&mode=view' target=_blank>Загрузить оригинал (2.3 МБ)</a>
IMG_20190608_082547.jpg (6729 просмотров) <a class='original' href='./download/file.php?id=164124&mode=view' target=_blank>Загрузить оригинал (2.27 МБ)</a>
нашел давно отлитые албмяшки . хоть в дело пущу.
IMG-20190531-WA0000.jpeg (6729 просмотров) <a class='original' href='./download/file.php?id=164126&mode=view' target=_blank>Загрузить оригинал (1.96 МБ)</a>
в итоге будем думать из чего еще выточить.

немного из полученного опыта сделал выводы и теперь можно поправить зскиз проекта .
первую поворотку хочу сделать из ничего . а вторую версию уже из того чего надо
Кайт клуб "Za Vetrom" г. Киров
тел. 8 953 678 19 59 Сергей; Skype: zavetrom.ru
ICQ: 248622151 mail: master_70@mail.ru
http://www.zavetrom.ru
Аватара пользователя
master_70
Мастер
Сообщения: 1935
Зарегистрирован: 30 ноя 2010, 22:52
Репутация: 317
Настоящее имя: Сергей Викторович
Откуда: Московская_обл
Контактная информация:

Re: Бюджетный ЧПУ 1150х660мм с пос. модернизацией до 2250х16

Сообщение master_70 »

вот мой проект по станку в инверторе 2019 . тут все ну много лишнего наверное
кому надо смотрите сами выбирайте разбирайтесь . ни чего не удалял и не сортировал .
https://yadi.sk/d/C7BD64cDOPT87A
Кайт клуб "Za Vetrom" г. Киров
тел. 8 953 678 19 59 Сергей; Skype: zavetrom.ru
ICQ: 248622151 mail: master_70@mail.ru
http://www.zavetrom.ru
Аватара пользователя
master_70
Мастер
Сообщения: 1935
Зарегистрирован: 30 ноя 2010, 22:52
Репутация: 317
Настоящее имя: Сергей Викторович
Откуда: Московская_обл
Контактная информация:

Re: Бюджетный ЧПУ 1150х660мм с пос. модернизацией до 2250х16

Сообщение master_70 »

Кайт клуб "Za Vetrom" г. Киров
тел. 8 953 678 19 59 Сергей; Skype: zavetrom.ru
ICQ: 248622151 mail: master_70@mail.ru
http://www.zavetrom.ru
Аватара пользователя
sima8520
Почётный участник
Почётный участник
Сообщения: 4509
Зарегистрирован: 24 ноя 2016, 23:35
Репутация: 1617
Настоящее имя: Илья
Откуда: Беларусь, Гомель
Контактная информация:

Re: Бюджетный ЧПУ 1150х660мм с пос. модернизацией до 2250х16

Сообщение sima8520 »

сколько времени убил на разборки?
Аватара пользователя
master_70
Мастер
Сообщения: 1935
Зарегистрирован: 30 ноя 2010, 22:52
Репутация: 317
Настоящее имя: Сергей Викторович
Откуда: Московская_обл
Контактная информация:

Re: Бюджетный ЧПУ 1150х660мм с пос. модернизацией до 2250х16

Сообщение master_70 »

sima8520 писал(а):сколько времени убил на разборки?
в пределах сьемки видео . +10 минут. чтоб дозвониться
прога на мой взгляд очень понятна и простая .
работать с ней у меня доставляет большое удовольствие .
про мачь плохого сказать ни чего не могу . т к с ним работал с 2011 годо до 2019. но на мачь уже не вернусь после пумотикс. хотя мач мне доставил кучу хлопот . у меняя была лицензионная версия
лицензия у меня и осталась на мач
может есть и лучше проги . но я их не юзал и сравниваю только с тем что было
побывал нстудио в итоге продал контроллер и от нее отказался.

на данный момент сколько я работаю с пуре.. она ни разу не глюкнула. и работает с 64 битной 10кой .
параллельно загружены тяжеловесы как арткам 2018 и инвертор 2020 с инвертор кам .+ сеть и инет есть.. честно скажу на время работы станка я вырцбаю инет
хотя и с ним запускал и нечего не глючило
;) :eat: :hottabych:

я не вкоеем случае ее не рекламирую. просто я рассказываю о том что мне нравится а она мне нравится.
Кайт клуб "Za Vetrom" г. Киров
тел. 8 953 678 19 59 Сергей; Skype: zavetrom.ru
ICQ: 248622151 mail: master_70@mail.ru
http://www.zavetrom.ru
Аватара пользователя
master_70
Мастер
Сообщения: 1935
Зарегистрирован: 30 ноя 2010, 22:52
Репутация: 317
Настоящее имя: Сергей Викторович
Откуда: Московская_обл
Контактная информация:

Re: Бюджетный ЧПУ 1150х660мм с пос. модернизацией до 2250х16

Сообщение master_70 »

Кайт клуб "Za Vetrom" г. Киров
тел. 8 953 678 19 59 Сергей; Skype: zavetrom.ru
ICQ: 248622151 mail: master_70@mail.ru
http://www.zavetrom.ru
Аватара пользователя
master_70
Мастер
Сообщения: 1935
Зарегистрирован: 30 ноя 2010, 22:52
Репутация: 317
Настоящее имя: Сергей Викторович
Откуда: Московская_обл
Контактная информация:

Re: Бюджетный ЧПУ 1150х660мм с пос. модернизацией до 2250х16

Сообщение master_70 »

вопросик . у кого то подобное было ???
вот 2 коротких видео на первом для проверки частотника достал НЗ шпиндель , на втором видео собственно проблема.
просто пилил мдфку и шпиндель встал . и больше не включился .
блага на пумотиксе сейчас сижу
и проблем с заменой шпинделя и продолжения УП нет

https://youtu.be/jbiGEK7_GGo

https://youtu.be/Q3l39EuPe5Y
Кайт клуб "Za Vetrom" г. Киров
тел. 8 953 678 19 59 Сергей; Skype: zavetrom.ru
ICQ: 248622151 mail: master_70@mail.ru
http://www.zavetrom.ru
Аватара пользователя
master_70
Мастер
Сообщения: 1935
Зарегистрирован: 30 ноя 2010, 22:52
Репутация: 317
Настоящее имя: Сергей Викторович
Откуда: Московская_обл
Контактная информация:

Re: Бюджетный ЧПУ 1150х660мм с пос. модернизацией до 2250х16

Сообщение master_70 »

пока заменил на запасной шпиндель

придется уже 2 шпиндля разбирать . , у одного подшипники , у второго непонятно что !.

и на запасном шпиндиле доделал начатое. причем с того мста где заглох и через пару часов после поломки.
вот вам и мотих . в маче сиделбы все с нуля пилил по воздуху.
на видео до поломки шпинделя.

https://www.youtube.com/watch?v=FWYzxnfI8ZY
Кайт клуб "Za Vetrom" г. Киров
тел. 8 953 678 19 59 Сергей; Skype: zavetrom.ru
ICQ: 248622151 mail: master_70@mail.ru
http://www.zavetrom.ru
Аватара пользователя
rage
Мастер
Сообщения: 1014
Зарегистрирован: 13 окт 2014, 09:14
Репутация: 621
Настоящее имя: Константин
Откуда: МО
Контактная информация:

Re: Бюджетный ЧПУ 1150х660мм с пос. модернизацией до 2250х16

Сообщение rage »

master_70 писал(а):в маче сиделбы все с нуля пилил по воздуху.
я уже писал, и дажи прикладывал видео, что с возобновление УП с произвольного места в маче нет. Это проблема у вас в голове.
Аватара пользователя
master_70
Мастер
Сообщения: 1935
Зарегистрирован: 30 ноя 2010, 22:52
Репутация: 317
Настоящее имя: Сергей Викторович
Откуда: Московская_обл
Контактная информация:

Re: Бюджетный ЧПУ 1150х660мм с пос. модернизацией до 2250х16

Сообщение master_70 »

rage писал(а):
master_70 писал(а):в маче сиделбы все с нуля пилил по воздуху.
я уже писал, и дажи прикладывал видео, что с возобновление УП с произвольного места в маче нет. Это проблема у вас в голове.
ну да , спорить не буду. там у меня проблема в голове была. А тут проблемы с головой нет!!! :thinking: :thinking: :thinking: :thinking: :thinking: ;)
Последний раз редактировалось master_70 02 авг 2019, 16:55, всего редактировалось 1 раз.
Кайт клуб "Za Vetrom" г. Киров
тел. 8 953 678 19 59 Сергей; Skype: zavetrom.ru
ICQ: 248622151 mail: master_70@mail.ru
http://www.zavetrom.ru
Аватара пользователя
CNC-Logic
Мастер
Сообщения: 1560
Зарегистрирован: 14 мар 2012, 03:40
Репутация: 815
Настоящее имя: Евгений
Откуда: г.Новосибирск
Контактная информация:

Re: Бюджетный ЧПУ 1150х660мм с пос. модернизацией до 2250х16

Сообщение CNC-Logic »

В маче можно запустить ж-код с любого нужного места. Но это место нужно знать. Если к примеру, вырубилось электричество, то мач нужное место не запомнит (нцстудио насколько я знаю запомнит), но можно попробовать снимать монитор с работающим мачем на видео, с целью нахождения строки после которой произошел отруб.
Я некоторые программы (МАЧ-3) не успеваю закончить к концу рабочего дня. Останавливаю станок, записываю текущие координаты и номер строки. На след.день начинаю откуда нужно. Ещё есть классная программа-визуализатор CimcoEdit, тоже может помочь.
Про Пумотикс ничего хорошего или плохого не скажу, пока послежу на форуме за её развитием.
Аватара пользователя
master_70
Мастер
Сообщения: 1935
Зарегистрирован: 30 ноя 2010, 22:52
Репутация: 317
Настоящее имя: Сергей Викторович
Откуда: Московская_обл
Контактная информация:

Re: Бюджетный ЧПУ 1150х660мм с пос. модернизацией до 2250х16

Сообщение master_70 »

CNC-Logic писал(а):В маче можно запустить ж-код с любого нужного места. Но это место нужно знать. Если к примеру, вырубилось электричество, то мач нужное место не запомнит (нцстудио насколько я знаю запомнит), но можно попробовать снимать монитор с работающим мачем на видео, с целью нахождения строки после которой произошел отруб.
Я некоторые программы (МАЧ-3) не успеваю закончить к концу рабочего дня. Останавливаю станок, записываю текущие координаты и номер строки. На след.день начинаю откуда нужно. Ещё есть классная программа-визуализатор CimcoEdit, тоже может помочь.
Про Пумотикс ничего хорошего или плохого не скажу, пока послежу на форуме за её развитием.
сикока проблем , !!!
тут ненадо ничего запоминать
максимум номер строки . да и вообще можно начать прогу с любого места хоть задом на перед .
и нет головной боли
Кайт клуб "Za Vetrom" г. Киров
тел. 8 953 678 19 59 Сергей; Skype: zavetrom.ru
ICQ: 248622151 mail: master_70@mail.ru
http://www.zavetrom.ru
Аватара пользователя
master_70
Мастер
Сообщения: 1935
Зарегистрирован: 30 ноя 2010, 22:52
Репутация: 317
Настоящее имя: Сергей Викторович
Откуда: Московская_обл
Контактная информация:

Re: Бюджетный ЧПУ 1150х660мм с пос. модернизацией до 2250х16

Сообщение master_70 »

Кайт клуб "Za Vetrom" г. Киров
тел. 8 953 678 19 59 Сергей; Skype: zavetrom.ru
ICQ: 248622151 mail: master_70@mail.ru
http://www.zavetrom.ru
NikolayUa24
Мастер
Сообщения: 1407
Зарегистрирован: 31 июл 2013, 20:05
Репутация: 256
Настоящее имя: Николай
Контактная информация:

Re: Бюджетный ЧПУ 1150х660мм с пос. модернизацией до 2250х16

Сообщение NikolayUa24 »

CNC-Logic писал(а): вырубилось электричество, то мач нужное место не запомнит
Есть макрос для записи мгновенного снимка состояния Mach3.
Макрос циклически пишет в лог "SNAPSHOT.txt" номер строки программы, координаты осей, скорость подачи.
Макрос может оказаться полезным в случае внезапного останова станка, отключения электропитания,
сбоя компа, поломки механики или драйвера, пропуска шагов двигателя и т.п.)
master_70 писал(а):и нет головной боли
А куда она делась :hehehe: самая большая проблема: Обнаружена проблема связи с :controller:
Страдания ведут человека к совершенству.
Аватара пользователя
rage
Мастер
Сообщения: 1014
Зарегистрирован: 13 окт 2014, 09:14
Репутация: 621
Настоящее имя: Константин
Откуда: МО
Контактная информация:

Re: Бюджетный ЧПУ 1150х660мм с пос. модернизацией до 2250х16

Сообщение rage »

master_70 писал(а):А тут проблемы с головой нет!!!
Судя по вашим же видое все же есть...
тупня на 2 минуты с запуском УП. (жму на все кнопки авось ченить выйдет)...
https://www.youtube.com/watch?v=OOqZ4TCgD2c
Аватара пользователя
master_70
Мастер
Сообщения: 1935
Зарегистрирован: 30 ноя 2010, 22:52
Репутация: 317
Настоящее имя: Сергей Викторович
Откуда: Московская_обл
Контактная информация:

Re: Бюджетный ЧПУ 1150х660мм с пос. модернизацией до 2250х16

Сообщение master_70 »

rage писал(а):
master_70 писал(а):А тут проблемы с головой нет!!!
Судя по вашим же видое все же есть...
тупня на 2 минуты с запуском УП. (жму на все кнопки авось ченить выйдет)...
https://www.youtube.com/watch?v=OOqZ4TCgD2c
нууу . это при том что я первый раз это делал на этой проге без предварительной подготовки
и разбирался по ходу . . так что с мачем такие номера не проходят
Кайт клуб "Za Vetrom" г. Киров
тел. 8 953 678 19 59 Сергей; Skype: zavetrom.ru
ICQ: 248622151 mail: master_70@mail.ru
http://www.zavetrom.ru
Аватара пользователя
rage
Мастер
Сообщения: 1014
Зарегистрирован: 13 окт 2014, 09:14
Репутация: 621
Настоящее имя: Константин
Откуда: МО
Контактная информация:

Re: Бюджетный ЧПУ 1150х660мм с пос. модернизацией до 2250х16

Сообщение rage »

master_70 писал(а):так что с мачем такие номера не проходят
яб сказул - у вас не проходят.
Но опять же проблема то не в маче...
Ответить

Вернуться в «Фрезерные станки по дереву и пластикам, гравировальные станки, роутеры»