МС 12-250, 4-х осевой с автосменой.Реконструкция
- elephant007
- Мастер
- Сообщения: 857
- Зарегистрирован: 18 ноя 2012, 13:12
- Репутация: 332
- Откуда: Сибирь, Томск
- Контактная информация:
Re: МС 12-250, 4-х осевой с автосменой.Реконструкция
В общем заказываю платы и комплектуху. Поскольку меньше 5 китайцы не делают, а ЛУТом двухстороннее я не умею.
Если кому нужно будет вдогонку - 4 будут на полочке ждать.
Если кому нужно будет вдогонку - 4 будут на полочке ждать.
-
Duhas
- Мастер
- Сообщения: 1961
- Зарегистрирован: 10 окт 2015, 23:25
- Репутация: 285
- Настоящее имя: Андрей
- Откуда: Красноярск
- Контактная информация:
Re: МС 12-250, 4-х осевой с автосменой.Реконструкция
ну а что тут изобретать, вариантов два:
1 - выкинуть оттуда предохранитель (покажите мне предохранители на тормозных резисторах) можно поставить термореле на резисторы и по х перегреву рвать цепь безопасности.
2 - предохранитель стоит "в самом верху", и с него снимается + на оптопару или реле, или еще куда, которая рвет цепь безопасности при пропадании напряжения с предохранителя.. можно собственно в этом случае не рвать цепь безопасности а стопать программу, с другой стороны этот стоп может все внезапно убить )
1 - выкинуть оттуда предохранитель (покажите мне предохранители на тормозных резисторах) можно поставить термореле на резисторы и по х перегреву рвать цепь безопасности.
2 - предохранитель стоит "в самом верху", и с него снимается + на оптопару или реле, или еще куда, которая рвет цепь безопасности при пропадании напряжения с предохранителя.. можно собственно в этом случае не рвать цепь безопасности а стопать программу, с другой стороны этот стоп может все внезапно убить )
-
Duhas
- Мастер
- Сообщения: 1961
- Зарегистрирован: 10 окт 2015, 23:25
- Репутация: 285
- Настоящее имя: Андрей
- Откуда: Красноярск
- Контактная информация:
Re: МС 12-250, 4-х осевой с автосменой.Реконструкция
я подробно не глядел, но собственно сама схема делается хоть навесным монтажом, зачем там 2 слоя я не знаю..
- Serg
- Мастер
- Сообщения: 21923
- Зарегистрирован: 17 апр 2012, 14:58
- Репутация: 5183
- Заслуга: c781c134843e0c1a3de9
- Настоящее имя: Сергей
- Откуда: Москва
- Контактная информация:
Re: МС 12-250, 4-х осевой с автосменой.Реконструкция
Не надо спасать балластные резисторы - это они должны всех спасать, даже ценой своей жизни!
Отключив балластный резистор вы всё лишнее напряжение "отправите" в схему.
Я не Христос, рыбу не раздаю, но могу научить, как сделать удочку...
-
Duhas
- Мастер
- Сообщения: 1961
- Зарегистрирован: 10 окт 2015, 23:25
- Репутация: 285
- Настоящее имя: Андрей
- Откуда: Красноярск
- Контактная информация:
Re: МС 12-250, 4-х осевой с автосменой.Реконструкция
ну первый вариант не предполагает их спасение, он предполагает диагностику корректной работы системы. т.к. если они перегрелись значить или что-то не так, например, пробило ключ, либо посчитано криво и им не хватает мощей...
- Serg
- Мастер
- Сообщения: 21923
- Зарегистрирован: 17 апр 2012, 14:58
- Репутация: 5183
- Заслуга: c781c134843e0c1a3de9
- Настоящее имя: Сергей
- Откуда: Москва
- Контактная информация:
Re: МС 12-250, 4-х осевой с автосменой.Реконструкция
Так тоже не стоит делать. Если "цепь безопасности" отключит силовое питание привода, то это будет равносильно отключению тормозов в случае опасности. 
Я не Христос, рыбу не раздаю, но могу научить, как сделать удочку...
-
Duhas
- Мастер
- Сообщения: 1961
- Зарегистрирован: 10 окт 2015, 23:25
- Репутация: 285
- Настоящее имя: Андрей
- Откуда: Красноярск
- Контактная информация:
Re: МС 12-250, 4-х осевой с автосменой.Реконструкция
т.е. не стоит отключать оборудование если оно вышло из строя или собирается это сделать? на термореле на тормозном резисторе частотника от вполне именитых производителей ссылаться?
- Serg
- Мастер
- Сообщения: 21923
- Зарегистрирован: 17 апр 2012, 14:58
- Репутация: 5183
- Заслуга: c781c134843e0c1a3de9
- Настоящее имя: Сергей
- Откуда: Москва
- Контактная информация:
Re: МС 12-250, 4-х осевой с автосменой.Реконструкция
Нет. Если перегревается тормозной резистор во время торможения, то его надо охлаждать пока торможение не закончится и только потом его можно отключать.
Ссылаться надо на собственные неправильные расчёты тормозного резистора.
Ссылаться надо на собственные неправильные расчёты тормозного резистора.
Я не Христос, рыбу не раздаю, но могу научить, как сделать удочку...
-
Duhas
- Мастер
- Сообщения: 1961
- Зарегистрирован: 10 окт 2015, 23:25
- Репутация: 285
- Настоящее имя: Андрей
- Откуда: Красноярск
- Контактная информация:
Re: МС 12-250, 4-х осевой с автосменой.Реконструкция
так что, будем интегрировать обработку аварий аппаратуры на уровень планировщика траектории?
- Serg
- Мастер
- Сообщения: 21923
- Зарегистрирован: 17 апр 2012, 14:58
- Репутация: 5183
- Заслуга: c781c134843e0c1a3de9
- Настоящее имя: Сергей
- Откуда: Москва
- Контактная информация:
Re: МС 12-250, 4-х осевой с автосменой.Реконструкция
Тут уж кто как умеет проектировать. 
Я не Христос, рыбу не раздаю, но могу научить, как сделать удочку...
-
Duhas
- Мастер
- Сообщения: 1961
- Зарегистрирован: 10 окт 2015, 23:25
- Репутация: 285
- Настоящее имя: Андрей
- Откуда: Красноярск
- Контактная информация:
Re: МС 12-250, 4-х осевой с автосменой.Реконструкция
ну как обычно, без конкретных предложений XD
- Serg
- Мастер
- Сообщения: 21923
- Зарегистрирован: 17 апр 2012, 14:58
- Репутация: 5183
- Заслуга: c781c134843e0c1a3de9
- Настоящее имя: Сергей
- Откуда: Москва
- Контактная информация:
Re: МС 12-250, 4-х осевой с автосменой.Реконструкция
А не бывает конкретных предложений/решений для общих случаев.
Хотя в случае балластных резисторов могу предложить универсальный рецепт: правильно рассчитать такой резистор, чтоб не перегревался.
Конкретно по данному случаю я вроде ясно выразился: дампер один общий, резистор не отключать.
Хотя в случае балластных резисторов могу предложить универсальный рецепт: правильно рассчитать такой резистор, чтоб не перегревался.
Конкретно по данному случаю я вроде ясно выразился: дампер один общий, резистор не отключать.
Я не Христос, рыбу не раздаю, но могу научить, как сделать удочку...
- elephant007
- Мастер
- Сообщения: 857
- Зарегистрирован: 18 ноя 2012, 13:12
- Репутация: 332
- Откуда: Сибирь, Томск
- Контактная информация:
Re: МС 12-250, 4-х осевой с автосменой.Реконструкция
По идеологии АМС дампер не является камикадзе. Он работает совместно с приводом, у которого настраиваются пределы по току и напряжению. В случае выхода параметров за установленные пределы, цвет статусного светодиода меняется с зеленого на красный, а на соответствующих ногах появляется сигнал "Авария", который можно обработать в стойке.
Насчет жертвенности конкретных нагрузочных резисторов есть сильные сомнения, там набрано под 100 Ватт. потенциальный период, когда они могут жечь - резкое ускорение оси. У моего станка шпиндель на 2,5к оборотов, в ВСО он точно не сможет. То есть остаются переезды осей по G0. Много их?
Насчет жертвенности конкретных нагрузочных резисторов есть сильные сомнения, там набрано под 100 Ватт. потенциальный период, когда они могут жечь - резкое ускорение оси. У моего станка шпиндель на 2,5к оборотов, в ВСО он точно не сможет. То есть остаются переезды осей по G0. Много их?
-
Duhas
- Мастер
- Сообщения: 1961
- Зарегистрирован: 10 окт 2015, 23:25
- Репутация: 285
- Настоящее имя: Андрей
- Откуда: Красноярск
- Контактная информация:
Re: МС 12-250, 4-х осевой с автосменой.Реконструкция
вы меня, похоже, не совсем верно поняли. отключать резистор я лично и не предлагаю, я предлагал поставить на него терморелюшку, чтобы она рвала безопасность. ее срабатывание - нештатная история, а в нештатной ситуации прожать ESTOP не грех, имхо.
скорее торможение (оно тоже ускорение, да я знаюelephant007 писал(а): ↑08 апр 2021, 05:57 Насчет жертвенности конкретных нагрузочных резисторов есть сильные сомнения, там набрано под 100 Ватт. потенциальный период, когда они могут жечь - резкое ускорение оси.
- Serg
- Мастер
- Сообщения: 21923
- Зарегистрирован: 17 апр 2012, 14:58
- Репутация: 5183
- Заслуга: c781c134843e0c1a3de9
- Настоящее имя: Сергей
- Откуда: Москва
- Контактная информация:
Re: МС 12-250, 4-х осевой с автосменой.Реконструкция
Что значит "рвать безопасность"?
В данном случае инерционность срабатывания термореле вполне сравнима с временем торможения, посему вполне логично дождаться его окончания и только потом "рвать безопасность".
Но IMHO гораздо дешевле правильно, с запасом выбрать резистор, чтобы он не перегревался, а если уж хочется поставить термореле, то пусть оно просто включает охлаждающий вентилятор и/или зажигает красную сирену. А то так можно договорится ещё и до контроля исправности термореле, а то вдруг... и т.д.
P.S. В случае тормозного резистора отключение "силы" автоматически приводит к исключению тормозного резистора из процесса торможения.
Я не Христос, рыбу не раздаю, но могу научить, как сделать удочку...
-
Duhas
- Мастер
- Сообщения: 1961
- Зарегистрирован: 10 окт 2015, 23:25
- Репутация: 285
- Настоящее имя: Андрей
- Откуда: Красноярск
- Контактная информация:
Re: МС 12-250, 4-х осевой с автосменой.Реконструкция
Цепь безопасности, где обычно последовательно соединены все устройства, дабы выход из строя или неготовность к работе любого из них останавливала работу.
так то оно так, однако так рекомендуют мануалы, а то и вообще рвать питание привода при срабатывании этой терморелюшки. кто за что топит..
- Serg
- Мастер
- Сообщения: 21923
- Зарегистрирован: 17 апр 2012, 14:58
- Репутация: 5183
- Заслуга: c781c134843e0c1a3de9
- Настоящее имя: Сергей
- Откуда: Москва
- Контактная информация:
Re: МС 12-250, 4-х осевой с автосменой.Реконструкция
Ну да, гильотина - надёжное средство от головной боли...
Я не Христос, рыбу не раздаю, но могу научить, как сделать удочку...
- Sakhalin_Cat
- Мастер
- Сообщения: 631
- Зарегистрирован: 20 авг 2012, 12:49
- Репутация: 340
- Настоящее имя: Рогозин Константин Владимирович
- Откуда: Южно-Сахалинск
- Контактная информация:
Re: МС 12-250, 4-х осевой с автосменой.Реконструкция
Господа, Вы определитесь сначала с назначением дампера, а потом разводите споры и принимайте решения о технической реализации.
.
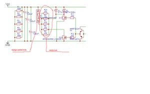
Что такое дампер? Читаю я вашу полемику и не могу понять, вы вообще о чем спорите? Хотя-бы открыли Вики и посмотрели для чего он нужен.
Дампер это устройство которое контролирует напряжение на шине DC питания сервопривода и в случае превышения определенного значения подсаживает в шину резистор чтобы это напряжение снизить до "разрешенного" уровня. Делайте из этого простые и логические выводы.
.
Вот разогнали вы Ось до 10м\с и начали её резко и жестко тормозить, рабочее напряжение на шине у вас к примеру 90вольт. В результате резкого торможения моторчег начал скидывать энергию в шину DC и напряжение без дампера стало 250вольт. Соответственно сразу произошел выброс целебного дыма с аплодисментами от электролитов в цепи питания.
Чтобы этого не произошло ставится дампер который при превышении напряжения на шине DC на какое-то значение втыкает в цепь резистор чтобы не произошло печальки.
.
А теперь обдумывайте ситуацию в момент когда Ось пошла в пике по торможению, резистор у вас нагрелся и вы рубите питание электроники по аварии, что должно произойти в этом случае при условии что дампер резюком давит лишние 100вольт питания а Вы в этот момент отключаете ему мозгх?
.
Для чего схемы с тремя дамперами и кучей диодных мостов? Какие нафиг термодатчики? Вы что вагоны тормозить в метро собрались? В вашей задаче нет МегаВатт энергии которую нужно сбросить, тут мелкий шаговичек - пердулька энергии которого при пиковом торможении не хватит чтобы вскипятить каплю воды...
Подберите дампер по току и напряжению для шины, подберите тормозной резистор нужной мошности и сопротивления и успокойтесь. Ну если уж совсем неймется, поставьте куллер с термодатчиком на радиатор резистора...
Я вообще не понимаю как можно перегреть проволочный резистор???? Вам страшно что на нем краска облезет и цвет сменит? Поставьте тогда ТЭН от чайника.
.
А почему со всеми вашими страхами нет контроля обрыва резистора? А вдруг брак и резистор в обрыв уйдет внезапно? Надо срочно контроллер обрыва сделать и автоматику подключения резерва тормозного резистора, а так-же автоматику контроля и подключения резерва для автоматики контроля обрыва резистора, ну и термодатчик продублирова с вентилятором. А то Вдругхх чагось отвалитсо...
И главное лампочег поболее, по одной зеленой на нормальную работу вентилятора, по одной желтой на резервные кулеры, синенький на контроль термодатчиков ну и пишалки разных тонов на ввод резерва. Пульт от АЭС наш предел мечтаний.
.
PS: Помню когда мы в детстве руль у велика синей изолентой обматывали, тоже находили кучу обоснований сего деяния на вопросы отцов "НАХРЕНА"...
Сижу вот тему читаю и понять немогу в детстве у вас была синяя изолента и велик или нет...
- Sakhalin_Cat
- Мастер
- Сообщения: 631
- Зарегистрирован: 20 авг 2012, 12:49
- Репутация: 340
- Настоящее имя: Рогозин Константин Владимирович
- Откуда: Южно-Сахалинск
- Контактная информация:
Re: МС 12-250, 4-х осевой с автосменой.Реконструкция
Да, совсем забыл написать самое главное!
А вы вообще задумывались о том !!! Какое время дампер гасит энергию и её обьем? Ну электровоз с горки с полной сцепкой может скинуть и мегаватт на рекуперации. Но там торможение в минутах, масса в Мегатоннах и энергия в Мегаваттах..
А у вашего шаговика пики торможения измеряются в МИЛИСЕКУНДАХ, если вы пересчитаете энергию шаговика мощностью 400Вт который скакнул на 100шагов вперед и резко назад и умножите её на время и ускорение, то получите в максимуме МИКРОВАТТЫ, а то и НАНОВатты которые надо погасить, просто эти микроватты являются микросекундным всплеском напряжения от 90 до 250Вольт...
Вот с этими пиками и борется дампер.
А вы куллеры, термодатчики... Метрострой млин... Водянку прилепите.

.
Тормозной резистор и его охлаждение нужно рассчитывать для сервопривода шпинделя токарного станка где при работе реально гасится огромное кол-во энергии так как происходит резкое и частая смена направления вращения подвижной массы. На прокатном стане где мотор 300кВт сначала разгоняет 20тонн металла в одну сторону а потом меняет направление движения на обратное. Там, да. Греется и сильно...
А что у вас тормозим?
А вы вообще задумывались о том !!! Какое время дампер гасит энергию и её обьем? Ну электровоз с горки с полной сцепкой может скинуть и мегаватт на рекуперации. Но там торможение в минутах, масса в Мегатоннах и энергия в Мегаваттах..
А у вашего шаговика пики торможения измеряются в МИЛИСЕКУНДАХ, если вы пересчитаете энергию шаговика мощностью 400Вт который скакнул на 100шагов вперед и резко назад и умножите её на время и ускорение, то получите в максимуме МИКРОВАТТЫ, а то и НАНОВатты которые надо погасить, просто эти микроватты являются микросекундным всплеском напряжения от 90 до 250Вольт...
Вот с этими пиками и борется дампер.
А вы куллеры, термодатчики... Метрострой млин... Водянку прилепите.
.
Тормозной резистор и его охлаждение нужно рассчитывать для сервопривода шпинделя токарного станка где при работе реально гасится огромное кол-во энергии так как происходит резкое и частая смена направления вращения подвижной массы. На прокатном стане где мотор 300кВт сначала разгоняет 20тонн металла в одну сторону а потом меняет направление движения на обратное. Там, да. Греется и сильно...
А что у вас тормозим?
-
Duhas
- Мастер
- Сообщения: 1961
- Зарегистрирован: 10 окт 2015, 23:25
- Репутация: 285
- Настоящее имя: Андрей
- Откуда: Красноярск
- Контактная информация:
Re: МС 12-250, 4-х осевой с автосменой.Реконструкция
это все конечно тот еще ералаш, однако у нас, точнее у ТС, не шаговик, а постоянник, и как оно работает я (мы) в курсе.
защищать резистор или ключи, или выпрямитель собрался автор приведенной ТС схемы, а не я. я как раз описал и рассуждал что если он там стоит, то его надо контролировать, т.к. перегорание предохранителя не даст погасить выброс и может отправить на тот свет часть электроники. ну а если уж переживать за резистор или ключи (если ключ дампера по какой то причине пробило ИП будет работать на резисторы и разогреются они на раз) то как раз контролировать перегрев резистора.
вы столько текста настрочили сколько не стоит 100 рублевая релюшка..
ПС рубить надо силу, а питать дампер, как и другие мозги электроники, от отдельной слаботочки, если уж строить что-то по уму.
защищать резистор или ключи, или выпрямитель собрался автор приведенной ТС схемы, а не я. я как раз описал и рассуждал что если он там стоит, то его надо контролировать, т.к. перегорание предохранителя не даст погасить выброс и может отправить на тот свет часть электроники. ну а если уж переживать за резистор или ключи (если ключ дампера по какой то причине пробило ИП будет работать на резисторы и разогреются они на раз) то как раз контролировать перегрев резистора.
вы столько текста настрочили сколько не стоит 100 рублевая релюшка..
ПС рубить надо силу, а питать дампер, как и другие мозги электроники, от отдельной слаботочки, если уж строить что-то по уму.