Тяжелый станок из блоков люмишки и полимергранита 600*600

Тяжелые фрезерные станки по металлу.
netraider
Мастер
Сообщения: 209
Зарегистрирован: 23 май 2015, 10:47
Репутация: 49
Настоящее имя: Юрий
Откуда: Москва
Контактная информация:

Re: Тяжелый станок из блоков люмишки и полимергранита 600*60

Сообщение netraider »

ridirt писал(а):странно, что обе опоры идут с тремя подшипниками 2 из которых направлены в одну сторону и 1 в другую, ведь посути нагрузка идет в обе стороны.
Две таких опоры ставятся с двух сторон, так, чтобы в сумме было 3 подшипника в одну сторону, 3 в другую.
ridirt писал(а): и если делать то я бы сделал 2 в одну и 2 в другую
С четырьмя тоже есть - WBK-DFF и т.п.

ЗЫ: У даркстона на картинке - три подшипника, а продаются по факту версии с двуми...
--
At the nanometer level, the world is made of rubber (с)
Аватара пользователя
Карабас
Мастер
Сообщения: 1862
Зарегистрирован: 02 мар 2016, 06:53
Репутация: 690
Контактная информация:

Re: Тяжелый станок из блоков люмишки и полимергранита 600*60

Сообщение Карабас »

ridirt писал(а):И основная причина площадь контакта в большинстве упорников точка, а в радиально упорных линия, все равно что сравнивать хивин и цилиндрические каретки, в которых у шаров так же площадь контакта точка.
Сравнение не корректно. В упорных то же линия. Как правило в опорах применяются не просто упорные, а упорно - радиальные. Применение подшипников как и других узлов станков обусловлено выполняемой задачей, а не тем ,что нравится.
Последний раз редактировалось Карабас 28 апр 2017, 09:25, всего редактировалось 2 раза.
Если на минусы жизни смотреть сквозь поднятый средний палец, то они становятся плюсами.
nik1
Мастер
Сообщения: 8408
Зарегистрирован: 02 окт 2012, 07:37
Репутация: 3629
Откуда: Красногорск
Контактная информация:

Re: Тяжелый станок из блоков люмишки и полимергранита 600*60

Сообщение nik1 »

А почему не расматриваете вариант на подшипнике Рик?
На токарке стоят, фиг его продавишь
https://www.google.ru/search?q=%D0%BF%D ... -FXJGJYt2M:
netraider
Мастер
Сообщения: 209
Зарегистрирован: 23 май 2015, 10:47
Репутация: 49
Настоящее имя: Юрий
Откуда: Москва
Контактная информация:

Re: Тяжелый станок из блоков люмишки и полимергранита 600*60

Сообщение netraider »

nik1 писал(а):А почему не расматриваете вариант на подшипнике Рик?
На токарке стоят, фиг его продавишь
C каким внутренним диаметром? Какой момент у привода?
--
At the nanometer level, the world is made of rubber (с)
nik1
Мастер
Сообщения: 8408
Зарегистрирован: 02 окт 2012, 07:37
Репутация: 3629
Откуда: Красногорск
Контактная информация:

Re: Тяжелый станок из блоков люмишки и полимергранита 600*60

Сообщение nik1 »

Размеры на помню, на зет 50 швп , на х 20 или 25, но с расширением под подшипник
сервы 5.2 н/м , редуктор 1/2

Пыс , самый мелкий Рик идет на 15 вал
netraider
Мастер
Сообщения: 209
Зарегистрирован: 23 май 2015, 10:47
Репутация: 49
Настоящее имя: Юрий
Откуда: Москва
Контактная информация:

Re: Тяжелый станок из блоков люмишки и полимергранита 600*60

Сообщение netraider »

У таких подшипников friction torque высокий. 0.35Нм у 15мм, на страгивание в 2-3 раза больше (это данные аналогов от INA).

+ если поменять опору с дуплекса 30град на такой подшиник с ID=15мм для 2005 ШВП, то на вылете в метр в конфигурации fixed-supported суммарная жесткость увеличится меньше чем в два раза, с 35 до 54 N/um. Хотя жесткость подшипников в опоре более чем в 10 раз больше.
--
At the nanometer level, the world is made of rubber (с)
Rionet
Мастер
Сообщения: 422
Зарегистрирован: 26 янв 2016, 22:01
Репутация: 83
Настоящее имя: Глазунов Роман
Откуда: Волгоград
Контактная информация:

Re: Тяжелый станок из блоков люмишки и полимергранита 600*60

Сообщение Rionet »

Ну да, собственно вот этот РИК я и имел в виду. По сути готовая опора без дуплексов и заморочек с возможностью регулировать натяг.

Также рассматриваю просто два роликовых конических по схеме О с натягом гайкой на винте.
Аватара пользователя
ridirt
Мастер
Сообщения: 721
Зарегистрирован: 24 июл 2013, 23:52
Репутация: 277
Настоящее имя: Живописцев Андрей Викторович
Откуда: Спб
Контактная информация:

Re: Тяжелый станок из блоков люмишки и полимергранита 600*60

Сообщение ridirt »

поискал РИК по инету, поспрашал знакомых диллеров подшипников, нужных в городе не нашел а то что нашел ценыконечно не обрадовали, даже в китае цены на усиленные WBK от 5к. решил в итоге взять 2 BK 17 по схеме fixed-fixed и уже провести опыты на готовом станке с 1) включенным двигателем и 2) заблокированным винтом швп и смотреть разницу и есть ли смысл вкладывать около 15-30 к в опоры только или все же влить эти деньги к примеру в более крутой шпиндель.
По части температурных расширений помещение не термоконстантовое и система fixed-fixed не лучшая затея,по факту станок будет "на улице" но все же проточку винта надо под нее сделать, каждый сезон можно просто раскручивать и затягивать все вторые опоры дабы исключить лишние напряжения , думаю этого хватит, если нет можно одну из опор оставить с незатянутой гайкой.
Каретки 30 железно, даже в плане надежности есть смысл, поставил и забыл и не страшно что что то упадет на стол или авария какая будет , уверенность в том что каретки выдержат в первую очередь нужна. То что у нас ось Z весом в 100 килограмм висит на портале это конечно же "ниочем", но как только она влетит в неподвижную часть или в заготовку расчет нагрузок в зависимости от вращающего движков и плеча пойдет в тоннах, и нужна уверенность что станок не рассыпется, если соберусь поставить движки помещнее, так что 30 это норма для этого проекта.
Аватара пользователя
frezeryga
Почётный участник
Почётный участник
Сообщения: 13713
Зарегистрирован: 18 авг 2013, 16:08
Репутация: 5069
Откуда: Жуковский
Контактная информация:

Re: Тяжелый станок из блоков люмишки и полимергранита 600*60

Сообщение frezeryga »

30 это бред а еще эти 30 сильно разнесут габариты деталей оси Z. Опора с незатянутой гайкой смешно. У меня 20е рельсы и я херачу молотком по станку когда детали отрываю и гнул шпиндель на полной скорости и кареткам пофиг. Если так дальше будет продолжатся то новый станок недалеко от первого уйдет по количеству косяков.
john1987887
Мастер
Сообщения: 3296
Зарегистрирован: 08 сен 2013, 17:26
Репутация: 1802
Контактная информация:

Re: Тяжелый станок из блоков люмишки и полимергранита 600*60

Сообщение john1987887 »

30-е рельсы стоят на моем Brother, так там голова под 200 кг и станок почти 2 тонны. А вы явно ерунду затеяли.
Аватара пользователя
Udjin
Мастер
Сообщения: 2121
Зарегистрирован: 21 авг 2014, 05:55
Репутация: 1248
Настоящее имя: Евгений
Откуда: Приморский край, город Находка.
Контактная информация:

Re: Тяжелый станок из блоков люмишки и полимергранита 600*60

Сообщение Udjin »

Если размер кареток не повлияет фатальным образом на рабочее поле, то почему нет?
Конечно, вечная "игла от примуса" никому не нужна. Мы ведь не собиремся жить вечно.
Но если примус взрывается - то будет очень нехорошо.
30-е каретки, возможно и перебор. Но если проект позволяет, то это откроет огромный простор для модернизаций.
И "взрывы примуса" не страшны.
Возможно, и скорее всего, проект потребует доработки. Ну дык, всё в руках автора.
Проект "Абсент".
Проект "Бумер".
Проект "Плексар".
Проект "Пропеллер".
Про мои станки есть тут.
Аватара пользователя
frezeryga
Почётный участник
Почётный участник
Сообщения: 13713
Зарегистрирован: 18 авг 2013, 16:08
Репутация: 5069
Откуда: Жуковский
Контактная информация:

Re: Тяжелый станок из блоков люмишки и полимергранита 600*60

Сообщение frezeryga »

30е кареретки дадут сильный вылет вперед также разнесут в ширину ось Z вреда больше чем пользы будет.
Rionet
Мастер
Сообщения: 422
Зарегистрирован: 26 янв 2016, 22:01
Репутация: 83
Настоящее имя: Глазунов Роман
Откуда: Волгоград
Контактная информация:

Re: Тяжелый станок из блоков люмишки и полимергранита 600*60

Сообщение Rionet »

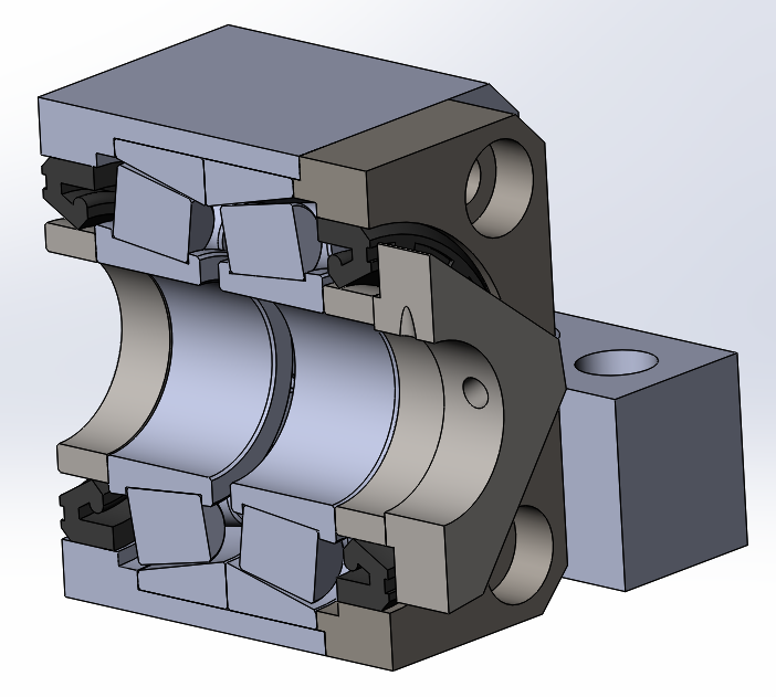
Два роликовых подшипника 7202...7204 - менее 500 руб, расточить опору - бесценно )
Опора.png (3775 просмотров) <a class='original' href='./download/file.php?id=110417&mode=view' target=_blank>Загрузить оригинал (134.86 КБ)</a>
fabrikator66
Мастер
Сообщения: 215
Зарегистрирован: 18 авг 2015, 20:35
Репутация: 57
Настоящее имя: Егор
Контактная информация:

Re: Тяжелый станок из блоков люмишки и полимергранита 600*60

Сообщение fabrikator66 »

john1987887 писал(а):внутренними обоймами
Не знаю где кольца, но по мне так туда напрашивается двойная гайка для выборки люфта.
Бармалей
Мастер
Сообщения: 1205
Зарегистрирован: 14 янв 2013, 16:46
Репутация: 144
Контактная информация:

Re: Тяжелый станок из блоков люмишки и полимергранита 600*60

Сообщение Бармалей »

john1987887 писал(а):А где кольцо между внутренними обоймами?
там где и надо - нигде. зачем оно?
Аватара пользователя
Константин23
Мастер
Сообщения: 483
Зарегистрирован: 06 апр 2015, 16:52
Репутация: 62
Настоящее имя: Константин
Откуда: Krasnodar
Контактная информация:

Re: Тяжелый станок из блоков люмишки и полимергранита 600*60

Сообщение Константин23 »

У меня еще вопрос к знающим про р\упорные....про их положение между собой.
Тут по другому вроде они стоян
https://www.shop.zetek.ru/images/smartf ... upport.pdf
http://darxton.ru/files/pdf/ballscrew/bk.pdf
Наверно это из-за разницы конструкций самих подшипников (роликовых и шариковых)
Есть много, друг Горацио, такого, что и не снилось нашим мудрецам....
В.Шекспир "Гамлет", д. 1, сц. 5
john1987887
Мастер
Сообщения: 3296
Зарегистрирован: 08 сен 2013, 17:26
Репутация: 1802
Контактная информация:

Re: Тяжелый станок из блоков люмишки и полимергранита 600*60

Сообщение john1987887 »

Бармалей писал(а):там где и надо - нигде. зачем оно?
Регулировать натяг на ощупь будет?
john1987887
Мастер
Сообщения: 3296
Зарегистрирован: 08 сен 2013, 17:26
Репутация: 1802
Контактная информация:

Re: Тяжелый станок из блоков люмишки и полимергранита 600*60

Сообщение john1987887 »

Константин23 писал(а):Тут по другому вроде они стоян
По схеме "О" общая жесткость узла побольше будет.
Бармалей
Мастер
Сообщения: 1205
Зарегистрирован: 14 янв 2013, 16:46
Репутация: 144
Контактная информация:

Re: Тяжелый станок из блоков люмишки и полимергранита 600*60

Сообщение Бармалей »

john1987887 писал(а):
Бармалей писал(а):там где и надо - нигде. зачем оно?
Регулировать натяг на ощупь будет?
Ага. по моменту страгивания подшипника.
Ответить

Вернуться в «Фрезерные станки по металлам»