Е-stop--как правильно?

Контроллеры, драйверы, датчики, управляющие устройства.
plotik
Мастер
Сообщения: 428
Зарегистрирован: 10 май 2012, 15:30
Репутация: 33
Настоящее имя: Евгений
Откуда: Rostov-on-Don
Контактная информация:

Е-stop--как правильно?

Сообщение plotik »

Схема думаю такая--рвём питание(220В БП или может после БП?) приводов,шпинделя и на pin estop linuxcnc(mach3). Или всё же рубить полностью питание на всё(в контексте поражения электротоком)?
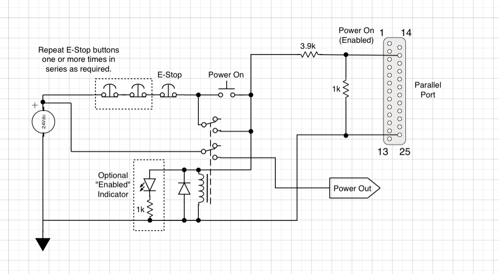
Вот такая схемка гуляет, здесь тоже проскакивала.
Вложения
estop_emc2.png (1983 просмотра) <a class='original' href='./download/file.php?id=38949&mode=view' target=_blank>Загрузить оригинал (83.67 КБ)</a>
"Ты не дрыгайся! Показывай свою гравицаппу. Если фирменная вещь — возьмём!"
"А этот паца́к все время говорит на языках, продолжения которых не знает!"
Аватара пользователя
megagad
Почётный участник
Почётный участник
Сообщения: 3208
Зарегистрирован: 05 апр 2014, 18:57
Репутация: 712
Откуда: Реуспублика Крым, Бахчисарай.
Контактная информация:

Re: Е-stop--как правильно?

Сообщение megagad »

Для начала определится - вам Е-стоп нужен, или пакетник, рубающий "всё"? Ибо отключение питания не всегда спасает от "движения" осей по инерции. Особенно, если стоят ШВП и скорость уже большая. При стандартном Е-стопе шаговики/сервы встают в удержание/торможение.
We Do What We Must, Because We Can!
Причинять добро, наносить пользу и подвергать ласке.
plotik
Мастер
Сообщения: 428
Зарегистрирован: 10 май 2012, 15:30
Репутация: 33
Настоящее имя: Евгений
Откуда: Rostov-on-Don
Контактная информация:

Re: Е-stop--как правильно?

Сообщение plotik »

Вопрос в том и состоит как это сделать правильно. По вашему выходит подаем сигнал на пин estop и этого достаточно. Достаточно ли?

Дя примера вот "простые" estophttp://www.ebay.com/sch/i.html?_odkw=e- ... c&_sacat=0 :)
"Ты не дрыгайся! Показывай свою гравицаппу. Если фирменная вещь — возьмём!"
"А этот паца́к все время говорит на языках, продолжения которых не знает!"
Аватара пользователя
megagad
Почётный участник
Почётный участник
Сообщения: 3208
Зарегистрирован: 05 апр 2014, 18:57
Репутация: 712
Откуда: Реуспублика Крым, Бахчисарай.
Контактная информация:

Re: Е-stop--как правильно?

Сообщение megagad »

Похоже вы путаете тёплое с мягким. Е-Стопом нужно ТОРМОЗНУТЬ станок. А обесточить его и пакетником можно. На крутых станках этим таки да - занимается отдельная плата(иногда даже со своими мозгами).
Для домашнего ХОББИЙНОГО станка хватит подачи на пин "Е-Стоп". Ну или изобретать свою платку, блокирующую прохождение сигналов(чтоб движки в удержание пошли) при нажатии на кнопку стоп.
We Do What We Must, Because We Can!
Причинять добро, наносить пользу и подвергать ласке.
plotik
Мастер
Сообщения: 428
Зарегистрирован: 10 май 2012, 15:30
Репутация: 33
Настоящее имя: Евгений
Откуда: Rostov-on-Don
Контактная информация:

Re: Е-stop--как правильно?

Сообщение plotik »

т.е. питание на двигатели и на "взрослых" станках всё равно подаётся?
"Ты не дрыгайся! Показывай свою гравицаппу. Если фирменная вещь — возьмём!"
"А этот паца́к все время говорит на языках, продолжения которых не знает!"
Аватара пользователя
megagad
Почётный участник
Почётный участник
Сообщения: 3208
Зарегистрирован: 05 апр 2014, 18:57
Репутация: 712
Откуда: Реуспублика Крым, Бахчисарай.
Контактная информация:

Re: Е-stop--как правильно?

Сообщение megagad »

plotik писал(а):т.е. питание на двигатели и на "взрослых" станках всё равно подаётся?
Если рубать по питанию во время работы - станок по инерции может натворить много дел. Плюс на больших станках как минимум применяют "электронные тормозные муфты" - при останове обычно на них подают питание, а с движков питания снимают. Если тормозов нет - тормозят двигателем ;)
We Do What We Must, Because We Can!
Причинять добро, наносить пользу и подвергать ласке.
plotik
Мастер
Сообщения: 428
Зарегистрирован: 10 май 2012, 15:30
Репутация: 33
Настоящее имя: Евгений
Откуда: Rostov-on-Don
Контактная информация:

Re: Е-stop--как правильно?

Сообщение plotik »

Фактически estop--это быстрый останов всё что крутиться и вертится. Раньше предполагал несколько иное. Спасибо за ответ.

Зы. есть станочек,был без кнопочки estop, история такова-- если его включить первым(комп не включать) по шаговикам как-будто кувалдой бьют(breakout board самопал-- гальванически развязана), пришлось estop на питание драйверов поставить.
"Ты не дрыгайся! Показывай свою гравицаппу. Если фирменная вещь — возьмём!"
"А этот паца́к все время говорит на языках, продолжения которых не знает!"
Ответить

Вернуться в «Электроника»