Лазер постоянно включен на лазерном гравере
-
ROMKA9915
- Новичок
- Сообщения: 11
- Зарегистрирован: 14 июн 2023, 12:04
- Репутация: 1
- Настоящее имя: Роман Геннадьевич Марчук
- Контактная информация:
Лазер постоянно включен на лазерном гравере
Добрый день!
Есть китайский лазеный станок на базе Arduino Nano Atmega 328P и с ним появилась проблема после многократных перезаписываний прошивок. Постоянно горит лазер в режиме "жарки". Хоть ардуино снимай с платы - все равно горит (видео записал ниже). Пробовал через Benbox разные прошивки, через LaserGRBL , ничего не помогает. В разных прошивках лазер никак не регулируется, то работают то не работают оси. С выключенным ардуино напряжение на лазер 12В , контакт "+" закорочен с землей. Подскажите. как можно решить эту проблему? Дело только в прошивке?
[youtube]https://youtube.com/shorts/0YPmm0YA1Tw[/youtube]
Есть китайский лазеный станок на базе Arduino Nano Atmega 328P и с ним появилась проблема после многократных перезаписываний прошивок. Постоянно горит лазер в режиме "жарки". Хоть ардуино снимай с платы - все равно горит (видео записал ниже). Пробовал через Benbox разные прошивки, через LaserGRBL , ничего не помогает. В разных прошивках лазер никак не регулируется, то работают то не работают оси. С выключенным ардуино напряжение на лазер 12В , контакт "+" закорочен с землей. Подскажите. как можно решить эту проблему? Дело только в прошивке?
[youtube]https://youtube.com/shorts/0YPmm0YA1Tw[/youtube]
- Rom327
- Почётный участник

- Сообщения: 2989
- Зарегистрирован: 03 апр 2015, 13:23
- Репутация: 437
- Настоящее имя: Роман
- Откуда: Подольск
- Контактная информация:
Re: Лазер постоянно включен на лазерном гравере
Такое возможно, если лазерный модуль без ТТЛ входа, а на плате нет транзисторного ключа или неправильно подключено. Но возможны варианты с прошивками. Нужно больше информации по плате и лазерному модулю, фотки со всех сторон.
Это сугубо мое мнение, могу и ошибаться...
https://vk.com/rom327
GRBL настройки: http://blogandbux.blogspot.com/2018/07/ ... revod.html
G коды: http://3d-stanki.ru/spravochnik/program ... stankov-2/
https://vk.com/rom327
GRBL настройки: http://blogandbux.blogspot.com/2018/07/ ... revod.html
G коды: http://3d-stanki.ru/spravochnik/program ... stankov-2/
-
ROMKA9915
- Новичок
- Сообщения: 11
- Зарегистрирован: 14 июн 2023, 12:04
- Репутация: 1
- Настоящее имя: Роман Геннадьевич Марчук
- Контактная информация:
Re: Лазер постоянно включен на лазерном гравере
Я видимо ошибся... "+" не соеденен с землей, а "-" соеденен.
Нашел фото на флешке, которая шла в комплекте с гравером
Фото по ссылке
https://disk.yandex.ru/i/1iEDZ9D8VVn5tA
P.S.
Доп. фото платы и лазера
https://disk.yandex.ru/i/8F4sXqsvJuZ60g
https://disk.yandex.ru/i/aU_kQCn1gaqTsg
- Rom327
- Почётный участник

- Сообщения: 2989
- Зарегистрирован: 03 апр 2015, 13:23
- Репутация: 437
- Настоящее имя: Роман
- Откуда: Подольск
- Контактная информация:
Re: Лазер постоянно включен на лазерном гравере
Ну смотри: на лазер идет 2 провода + и -. Чтобы лазер управлялся, необходим ключ (транзистор). На фотках я его не увидел. Похоже вместо него у тебя стоит выключатель. Кстати, второй выключатель для чего?
p.s. Нашел похожую плату. Там вместо выключателя стоит транзистор.
https://ae04.alicdn.com/kf/H2999c1e90fe ... 287ab3.jpg
p.s. Нашел похожую плату. Там вместо выключателя стоит транзистор.
https://ae04.alicdn.com/kf/H2999c1e90fe ... 287ab3.jpg
Это сугубо мое мнение, могу и ошибаться...
https://vk.com/rom327
GRBL настройки: http://blogandbux.blogspot.com/2018/07/ ... revod.html
G коды: http://3d-stanki.ru/spravochnik/program ... stankov-2/
https://vk.com/rom327
GRBL настройки: http://blogandbux.blogspot.com/2018/07/ ... revod.html
G коды: http://3d-stanki.ru/spravochnik/program ... stankov-2/
-
ROMKA9915
- Новичок
- Сообщения: 11
- Зарегистрирован: 14 июн 2023, 12:04
- Репутация: 1
- Настоящее имя: Роман Геннадьевич Марчук
- Контактная информация:
Re: Лазер постоянно включен на лазерном гравере
На фото есть 1 транзистор между 2 кнопкой и перемычкой:
https://disk.yandex.ru/i/_HSV3Vog34EBHw
https://disk.yandex.ru/i/ipXha1xBLvybyA
Первый выключатель дает питание на лазер и моторчики, 2 выключатель включал лазер для настройки фокуса "без жарки" (сейчас я не понимаю, работает он или нет, т.к. лазер всегда жарит)
- Rom327
- Почётный участник

- Сообщения: 2989
- Зарегистрирован: 03 апр 2015, 13:23
- Репутация: 437
- Настоящее имя: Роман
- Откуда: Подольск
- Контактная информация:
Re: Лазер постоянно включен на лазерном гравере
Судя по размеру этот транзистор не должен работать при больших токах нагрузки. Посмотри на мою фотку, видишь разницу в размерах? На обратной стороне платы нет большого транзистора? Если его запаяли для управления лазером 100mW тогда понятно...
А перемычка что делает?
p.s. Вот твоя плата на Гитхабе. Проблема та же. Ответ: ваша плата устарела...
https://github.com/arkypita/LaserGRBL/issues/625
Последний раз редактировалось Rom327 14 июн 2023, 15:20, всего редактировалось 1 раз.
Это сугубо мое мнение, могу и ошибаться...
https://vk.com/rom327
GRBL настройки: http://blogandbux.blogspot.com/2018/07/ ... revod.html
G коды: http://3d-stanki.ru/spravochnik/program ... stankov-2/
https://vk.com/rom327
GRBL настройки: http://blogandbux.blogspot.com/2018/07/ ... revod.html
G коды: http://3d-stanki.ru/spravochnik/program ... stankov-2/
-
ROMKA9915
- Новичок
- Сообщения: 11
- Зарегистрирован: 14 июн 2023, 12:04
- Репутация: 1
- Настоящее имя: Роман Геннадьевич Марчук
- Контактная информация:
Re: Лазер постоянно включен на лазерном гравере
На обратной стороне нет никаких компонентов. Перемычка управляет питанием лазером (либо 5, либо 12В)Rom327 писал(а): ↑14 июн 2023, 15:08Судя по размеру этот транзистор не должен работать при больших токах нагрузки. Посмотри на мою фотку, видишь разницу в размерах? На обратной стороне платы нет большого транзистора? Если его запаяли для управления лазером 100mW тогда понятно...
А перемычка что делает?
Подскажите, какой выход есть с этой ситуации? Покупал аппарат БУ у человека с рук, он присылал видео где этот аппарат работает нормально, лазер жарит не постоянно, при работе есть пропуски между переходами гравировки. Я на нем прошивку поменял и потом это все полетело... Старую прошивку не знаю где найти
P.S.
https://handhand.ru/product-32425459705 - плата похожая на мою
- Rom327
- Почётный участник

- Сообщения: 2989
- Зарегистрирован: 03 апр 2015, 13:23
- Репутация: 437
- Настоящее имя: Роман
- Откуда: Подольск
- Контактная информация:
Re: Лазер постоянно включен на лазерном гравере
То есть до прошивки у тебя все работало? А зачем менял?
Старая прошивка это какая? Вот тут есть всякие: https://github.com/grbl/grbl
Это сугубо мое мнение, могу и ошибаться...
https://vk.com/rom327
GRBL настройки: http://blogandbux.blogspot.com/2018/07/ ... revod.html
G коды: http://3d-stanki.ru/spravochnik/program ... stankov-2/
https://vk.com/rom327
GRBL настройки: http://blogandbux.blogspot.com/2018/07/ ... revod.html
G коды: http://3d-stanki.ru/spravochnik/program ... stankov-2/
-
ROMKA9915
- Новичок
- Сообщения: 11
- Зарегистрирован: 14 июн 2023, 12:04
- Репутация: 1
- Настоящее имя: Роман Геннадьевич Марчук
- Контактная информация:
Re: Лазер постоянно включен на лазерном гравере
У человека работало. А я по незнанию поставил программу LaserGRBL, установил драйвер на COM порт и при этом программа лазерный гравер не видела никак. Ни одна из программ. И потом нажал на прошивку в LaserGRBL , он мне перепрошил и после программа смогла подключаться к станку но началась проблема что лазер всегда включен.Rom327 писал(а): ↑14 июн 2023, 15:41То есть до прошивки у тебя все работало? А зачем менял?![]()
Старая прошивка это какая? Вот тут есть всякие: https://github.com/grbl/grbl
У меня ни одна из прошивок из Github не работает через программу Benbox
- Rom327
- Почётный участник

- Сообщения: 2989
- Зарегистрирован: 03 апр 2015, 13:23
- Репутация: 437
- Настоящее имя: Роман
- Откуда: Подольск
- Контактная информация:
Re: Лазер постоянно включен на лазерном гравере
Если станок работал под BenBox, то скачай BenBox и установи.
В папке :\Program Files\Benbox\3.7.99\roms ты увидишь кучу прошивок. Пробуй! Может запустишь...
В папке :\Program Files\Benbox\3.7.99\roms ты увидишь кучу прошивок. Пробуй! Может запустишь...
- Вложения
-
- roms.rar
- (243.89 КБ) 111 скачиваний
Это сугубо мое мнение, могу и ошибаться...
https://vk.com/rom327
GRBL настройки: http://blogandbux.blogspot.com/2018/07/ ... revod.html
G коды: http://3d-stanki.ru/spravochnik/program ... stankov-2/
https://vk.com/rom327
GRBL настройки: http://blogandbux.blogspot.com/2018/07/ ... revod.html
G коды: http://3d-stanki.ru/spravochnik/program ... stankov-2/
-
ROMKA9915
- Новичок
- Сообщения: 11
- Зарегистрирован: 14 июн 2023, 12:04
- Репутация: 1
- Настоящее имя: Роман Геннадьевич Марчук
- Контактная информация:
Re: Лазер постоянно включен на лазерном гравере
Я все эти прошивки пробовал.. работает с последней и LX-Nano 328p 20150626. работают правильно оси XY, но лазер всегда жарит.. При чем, что лазер во время работы мощность повышает, но в 0 ее не понижает.
- Rom327
- Почётный участник

- Сообщения: 2989
- Зарегистрирован: 03 апр 2015, 13:23
- Репутация: 437
- Настоящее имя: Роман
- Откуда: Подольск
- Контактная информация:
Re: Лазер постоянно включен на лазерном гравере
Ты так и не ответил: на обратной стороне платы нет большого транзистора?
Это сугубо мое мнение, могу и ошибаться...
https://vk.com/rom327
GRBL настройки: http://blogandbux.blogspot.com/2018/07/ ... revod.html
G коды: http://3d-stanki.ru/spravochnik/program ... stankov-2/
https://vk.com/rom327
GRBL настройки: http://blogandbux.blogspot.com/2018/07/ ... revod.html
G коды: http://3d-stanki.ru/spravochnik/program ... stankov-2/
- Rom327
- Почётный участник

- Сообщения: 2989
- Зарегистрирован: 03 апр 2015, 13:23
- Репутация: 437
- Настоящее имя: Роман
- Откуда: Подольск
- Контактная информация:
Re: Лазер постоянно включен на лазерном гравере
Тогда брать тестер и измерять напряжение на плате ардуино на 11(12) выходе. При команде М3 / М5 напряжение должно изменяться.
Это сугубо мое мнение, могу и ошибаться...
https://vk.com/rom327
GRBL настройки: http://blogandbux.blogspot.com/2018/07/ ... revod.html
G коды: http://3d-stanki.ru/spravochnik/program ... stankov-2/
https://vk.com/rom327
GRBL настройки: http://blogandbux.blogspot.com/2018/07/ ... revod.html
G коды: http://3d-stanki.ru/spravochnik/program ... stankov-2/
-
ROMKA9915
- Новичок
- Сообщения: 11
- Зарегистрирован: 14 июн 2023, 12:04
- Репутация: 1
- Настоящее имя: Роман Геннадьевич Марчук
- Контактная информация:
Re: Лазер постоянно включен на лазерном гравере
Замерил. Напряжение меняется от 0 до 4.46 В
На выходе на лазер всегда 12В
P.S.
Я не силен в электронике, но при проверке этого мелкого транзистора (маркировка A8GV) на плате в режиме прозвонки, между всеми 3 ногами сопротивление не больше 20 Ом. Либо он пробит либо его надо выпаивать с платы для точной проверки?
В интернете никак не нахожу транзистор с такой маркировкой.. Максимум нашел A8G - https://disk.yandex.ru/i/dErN4RVFsOvSCg (скриншот).
Между базой и эмиттером сопротивление одинаковое в двух направлениях
- Rom327
- Почётный участник

- Сообщения: 2989
- Зарегистрирован: 03 апр 2015, 13:23
- Репутация: 437
- Настоящее имя: Роман
- Откуда: Подольск
- Контактная информация:
Re: Лазер постоянно включен на лазерном гравере
Вот справка на транзистор A8G: Биполярный NPN транзистор цифровой,50V,100mA,200mW.
Максимальный ток 0,1А. Видимо по этому на Гитхабе эту плату и назвали "старой", для маломощных лазеров до 200mW. А твой лазер кушает несколько ампер! Транзистор скорее всего пробит накоротко!
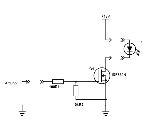
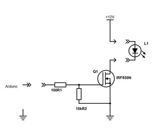
Поэтому придется самому доделывать схему. Примерно так: Чтобы тебе было проще, купи на Озоне(не реклама) готовый модуль и подключи его к своей плате и лазеру. https://www.ozon.ru/product/modul-mosfe ... ab=reviews Описание модуля:
https://umnyjdomik.ru/silovoj-kljuch-5- ... duino.html
или такой, с опторазвязкой:
https://www.ozon.ru/product/silovoy-kly ... offset-140
Про наведение, которое управляется второй кнопкой, забудь! Всегда можно включить эту функцию командой М3 S50.
Максимальный ток 0,1А. Видимо по этому на Гитхабе эту плату и назвали "старой", для маломощных лазеров до 200mW. А твой лазер кушает несколько ампер! Транзистор скорее всего пробит накоротко!
Поэтому придется самому доделывать схему. Примерно так: Чтобы тебе было проще, купи на Озоне(не реклама) готовый модуль и подключи его к своей плате и лазеру. https://www.ozon.ru/product/modul-mosfe ... ab=reviews Описание модуля:
https://umnyjdomik.ru/silovoj-kljuch-5- ... duino.html
или такой, с опторазвязкой:
https://www.ozon.ru/product/silovoy-kly ... offset-140
Про наведение, которое управляется второй кнопкой, забудь! Всегда можно включить эту функцию командой М3 S50.
Последний раз редактировалось Rom327 15 июн 2023, 14:29, всего редактировалось 3 раза.
Это сугубо мое мнение, могу и ошибаться...
https://vk.com/rom327
GRBL настройки: http://blogandbux.blogspot.com/2018/07/ ... revod.html
G коды: http://3d-stanki.ru/spravochnik/program ... stankov-2/
https://vk.com/rom327
GRBL настройки: http://blogandbux.blogspot.com/2018/07/ ... revod.html
G коды: http://3d-stanki.ru/spravochnik/program ... stankov-2/
-
ROMKA9915
- Новичок
- Сообщения: 11
- Зарегистрирован: 14 июн 2023, 12:04
- Репутация: 1
- Настоящее имя: Роман Геннадьевич Марчук
- Контактная информация:
Re: Лазер постоянно включен на лазерном гравере
Я в схемах очень слабо разбираюсь) Я нарисовал подключение к этой плате с озона, я правильно все понял? https://disk.yandex.ru/i/DgwkbLEu4fP9Ng ? - не понял куда подключатьRom327 писал(а): ↑15 июн 2023, 14:07 Вот справка на транзистор A8G: Биполярный NPN транзистор цифровой,50V,100mA,200mW.
Максимальный ток 0,1А. Видимо по этому на Гитхабе эту плату и назвали "старой", для маломощных лазеров до 200мВт. А твой лазер кушает несколько ампер! Транзистор скорее всего пробит накоротко!
Поэтому придется самому доделывать схему. Примерно так:Ключ.jpeg
Чтобы тебе было проще, купи на Озоне(не реклама) готовый модуль и подключи его к своей плате и лазеру. https://www.ozon.ru/product/modul-mosfe ... ab=reviews
Про наведение, которое управляется второй кнопкой, забудь! Всегда можно включить эту функцию командой М3 S50.
- Rom327
- Почётный участник

- Сообщения: 2989
- Зарегистрирован: 03 апр 2015, 13:23
- Репутация: 437
- Настоящее имя: Роман
- Откуда: Подольск
- Контактная информация:
Re: Лазер постоянно включен на лазерном гравере
Все правильно, но лучше питание диода брать прямо с разъема питания на плате, куда вставляется круглый штекер от блока питания.
Это сугубо мое мнение, могу и ошибаться...
https://vk.com/rom327
GRBL настройки: http://blogandbux.blogspot.com/2018/07/ ... revod.html
G коды: http://3d-stanki.ru/spravochnik/program ... stankov-2/
https://vk.com/rom327
GRBL настройки: http://blogandbux.blogspot.com/2018/07/ ... revod.html
G коды: http://3d-stanki.ru/spravochnik/program ... stankov-2/
- Rom327
- Почётный участник

- Сообщения: 2989
- Зарегистрирован: 03 апр 2015, 13:23
- Репутация: 437
- Настоящее имя: Роман
- Откуда: Подольск
- Контактная информация:
Re: Лазер постоянно включен на лазерном гравере
Ок!
Это сугубо мое мнение, могу и ошибаться...
https://vk.com/rom327
GRBL настройки: http://blogandbux.blogspot.com/2018/07/ ... revod.html
G коды: http://3d-stanki.ru/spravochnik/program ... stankov-2/
https://vk.com/rom327
GRBL настройки: http://blogandbux.blogspot.com/2018/07/ ... revod.html
G коды: http://3d-stanki.ru/spravochnik/program ... stankov-2/