Размеры опять не маленькие пришлось отдать кучу денег за транспортировку
начал собирать корпус и механику
как оказалось почти полный комплект механики и электрики достался,хоть со всем и пришлось просидеть не один месяц по вечерам с кисточкой щеткой и очистителями.
все платы отмыл с мылом всякими очистителями и механику тоже очень много послазило анодирования видимо от хлорки даже на драйверах слезло анодирование
перешел на электрику и тут главная загвоздка по которой я и создал данный пост
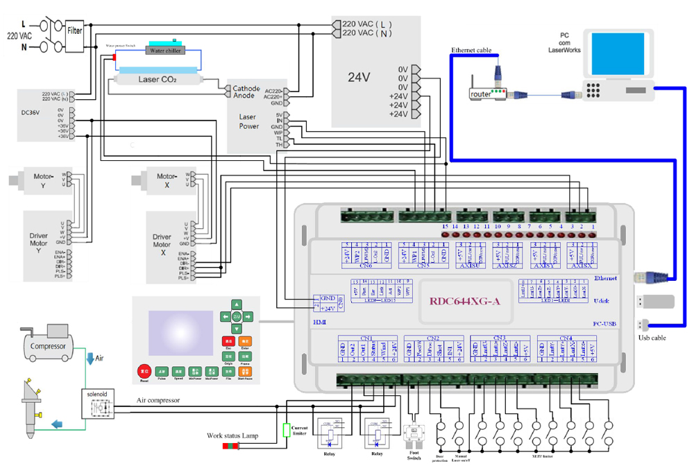
по схема руиды проблем нет все подключу и вопросов быть не может
загвоздка в общем по причине отсутствия каких либо схем подключения общей электрики ввода 220, куда что через реле,что через фильтр,что куда в начале должно идти, на кнопки боковые включения света, станка идет 220 или низкое напряжение после блока питания а потом уже на реле и оттуда 220? короче вопросов много ответов нет. вдруг кто видел схему где общую или может обяьснить подробно какие куда элементы управления кнопок подключаются и что как через какие реле должно идти
