TTL драйвер для диода
TTL драйвер для диода
Приветствую.
Есть лазеры: SONY SLD3232VF 405nm Violet/Blue 50mW D5.6mm Laser Diode M type
Хочу приделать их на ЧПУ под управлением GRML (Arduino UNO + Shield)
Помогите подобрать правильных TTL драйвер в Китае. Там много различных... как правило указывается длинна волны и имеют на борту только один подстроечник (видимо для тока).
Нужно выбрать для 405нм или подойдет любой? Например подойдет ли от красного 500МВт 808нм (по цене интересен)?
Спасибо!
Есть лазеры: SONY SLD3232VF 405nm Violet/Blue 50mW D5.6mm Laser Diode M type
Хочу приделать их на ЧПУ под управлением GRML (Arduino UNO + Shield)
Помогите подобрать правильных TTL драйвер в Китае. Там много различных... как правило указывается длинна волны и имеют на борту только один подстроечник (видимо для тока).
Нужно выбрать для 405нм или подойдет любой? Например подойдет ли от красного 500МВт 808нм (по цене интересен)?
Спасибо!
- selenur
- Почётный участник

- Сообщения: 4605
- Зарегистрирован: 21 авг 2013, 19:44
- Репутация: 1622
- Настоящее имя: Сергей
- Откуда: Новый Уренгой
- Контактная информация:
Re: TTL драйвер для диода
DimaD писал(а):Хочу приделать их на ЧПУ под управлением....
Но зачем такая мощность? её для выжигания не хватит, или это для засветки фото-материалов?DimaD писал(а):50mW
Мой сайт: http://selenur.ru
Исходники моих программ: https://github.com/selenur
Instagram https://www.instagram.com/zheigurov/
Исходники моих программ: https://github.com/selenur
Instagram https://www.instagram.com/zheigurov/
Re: TTL драйвер для диода
Для фоторезиста
- Rom327
- Почётный участник

- Сообщения: 2989
- Зарегистрирован: 03 апр 2015, 13:23
- Репутация: 437
- Настоящее имя: Роман
- Откуда: Подольск
- Контактная информация:
Re: TTL драйвер для диода
Это сугубо мое мнение, могу и ошибаться...
https://vk.com/rom327
GRBL настройки: http://blogandbux.blogspot.com/2018/07/ ... revod.html
G коды: http://3d-stanki.ru/spravochnik/program ... stankov-2/
https://vk.com/rom327
GRBL настройки: http://blogandbux.blogspot.com/2018/07/ ... revod.html
G коды: http://3d-stanki.ru/spravochnik/program ... stankov-2/
Re: TTL драйвер для диода
Блин. Ну и ценники.
- Rom327
- Почётный участник

- Сообщения: 2989
- Зарегистрирован: 03 апр 2015, 13:23
- Репутация: 437
- Настоящее имя: Роман
- Откуда: Подольск
- Контактная информация:
Re: TTL драйвер для диода
Это не ценники большие, это зарплаты маленькие...DimaD писал(а):Блин. Ну и ценники.
Это сугубо мое мнение, могу и ошибаться...
https://vk.com/rom327
GRBL настройки: http://blogandbux.blogspot.com/2018/07/ ... revod.html
G коды: http://3d-stanki.ru/spravochnik/program ... stankov-2/
https://vk.com/rom327
GRBL настройки: http://blogandbux.blogspot.com/2018/07/ ... revod.html
G коды: http://3d-stanki.ru/spravochnik/program ... stankov-2/
Re: TTL драйвер для диода
Заказал такой. Спасибо!
Я так понимаю что под мой диод надо выставить 5.3v и ток 55мА? И лучше это настроить на резисторе.
И вот еще. У диода 3 ноги. LD, PD и Common. какие подключаются к драйверу?
Я так понимаю что под мой диод надо выставить 5.3v и ток 55мА? И лучше это настроить на резисторе.
И вот еще. У диода 3 ноги. LD, PD и Common. какие подключаются к драйверу?
- Rom327
- Почётный участник

- Сообщения: 2989
- Зарегистрирован: 03 апр 2015, 13:23
- Репутация: 437
- Настоящее имя: Роман
- Откуда: Подольск
- Контактная информация:
Re: TTL драйвер для диода
http://yandex.ru/clck/jsredir?bu=dihb&f ... ime=4390.9
https://yandex.ru/images/pad/search?pos ... rpt=simage
https://yandex.ru/images/pad/search?pos ... rpt=simage
Это сугубо мое мнение, могу и ошибаться...
https://vk.com/rom327
GRBL настройки: http://blogandbux.blogspot.com/2018/07/ ... revod.html
G коды: http://3d-stanki.ru/spravochnik/program ... stankov-2/
https://vk.com/rom327
GRBL настройки: http://blogandbux.blogspot.com/2018/07/ ... revod.html
G коды: http://3d-stanki.ru/spravochnik/program ... stankov-2/
-
Serg56
- Кандидат
- Сообщения: 40
- Зарегистрирован: 19 фев 2019, 09:27
- Репутация: 3
- Настоящее имя: Сергей
- Контактная информация:
Re: TTL драйвер для диода
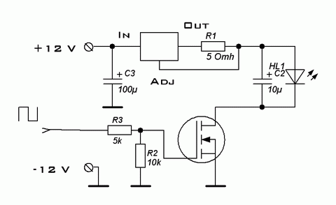
Я себе вот такой драйвер сам сколхозил, т.к. родной на модуле ни как не хотел работать Тjлько R1 нужно расчитывать под свой диод по формуле R=1.25/I. С резистором 5ом (как на схеме) выдает 250 ма, с резистором 10ом выдаст 125 ма. Где нарисован меандр - это вход TTLDimaD писал(а):Заказал такой. Спасибо!
Я так понимаю что под мой диод надо выставить 5.3v и ток 55мА? И лучше это настроить на резисторе.
И вот еще. У диода 3 ноги. LD, PD и Common. какие подключаются к драйверу?
P.S. В лазерах новичок, и в электронике не Асс, где-то могу ошибаться....Но этот драйвер работает, и обошелся в копейки.
Забыл обозначить... Вверху квадратик - это LM317.
P.S.p.s. После сборки чтобы не спалить лазерный диод, схему нужно проверить и настроить на простом светодиоде. Я настраивал и испытывал с белым светодиодом на 1 ватт.
-
Nixon
- Мастер
- Сообщения: 348
- Зарегистрирован: 07 ноя 2016, 15:45
- Репутация: 28
- Настоящее имя: Алексей
- Контактная информация:
Re: TTL драйвер для диода
DimaD писал(а):У диода 3 ноги. LD, PD и Common.
- Вложения
-
- 1ea.gif (3.73 КБ) 7532 просмотра
-
Serg56
- Кандидат
- Сообщения: 40
- Зарегистрирован: 19 фев 2019, 09:27
- Репутация: 3
- Настоящее имя: Сергей
- Контактная информация:
Re: TTL драйвер для диода
Интересно.....про обратную связь впервые слышу. У меня в китайском лазерном модуле стоит диод с коротко обрезанными ногами. Диод был на соплях припаян и залит герметиком. Когда аккуратно очистил герметик, то диод держался на одной ножке, другая была просто прислоненная к пайке. У диода 3 ноги. Две изолированные от корпуса, одна приварена к корпусу. Как правильно подключить такой диод? На плате драйвера всего две площадки под припайку, по одной с каждой стороны. Я припаял изолированные ноги, средний остался висеть. Лазер работал и даже выжигал. Подскажите, как подключить правильно ?
-
Nixon
- Мастер
- Сообщения: 348
- Зарегистрирован: 07 ноя 2016, 15:45
- Репутация: 28
- Настоящее имя: Алексей
- Контактная информация:
Re: TTL драйвер для диода
На 500 мВт делал по прилагаемой схеме
- Вложения
-
- Питатель лазера.rar
- (13.58 КБ) 738 скачиваний
- Rom327
- Почётный участник

- Сообщения: 2989
- Зарегистрирован: 03 апр 2015, 13:23
- Репутация: 437
- Настоящее имя: Роман
- Откуда: Подольск
- Контактная информация:
Re: TTL драйвер для диода
Странная там схема: стабилизатор 7905 (должен выдавать -5 вольт), а на схеме обозначено 8 вольт....Nixon писал(а):На 500 мВт делал по прилагаемой схеме
Это сугубо мое мнение, могу и ошибаться...
https://vk.com/rom327
GRBL настройки: http://blogandbux.blogspot.com/2018/07/ ... revod.html
G коды: http://3d-stanki.ru/spravochnik/program ... stankov-2/
https://vk.com/rom327
GRBL настройки: http://blogandbux.blogspot.com/2018/07/ ... revod.html
G коды: http://3d-stanki.ru/spravochnik/program ... stankov-2/
-
Nixon
- Мастер
- Сообщения: 348
- Зарегистрирован: 07 ноя 2016, 15:45
- Репутация: 28
- Настоящее имя: Алексей
- Контактная информация:
Re: TTL драйвер для диода
Я и указал что принципиальная с ошибкой, на печатке поправленоRom327 писал(а):Странная там схема
- Rom327
- Почётный участник

- Сообщения: 2989
- Зарегистрирован: 03 апр 2015, 13:23
- Репутация: 437
- Настоящее имя: Роман
- Откуда: Подольск
- Контактная информация:
Re: TTL драйвер для диода
Ну так и исправь ошибку и выложи верную принципиальную схему. Зачем вводить народ в заблуждение?Nixon писал(а):Я и указал что принципиальная с ошибкой, на печатке поправленоRom327 писал(а):Странная там схема
Это сугубо мое мнение, могу и ошибаться...
https://vk.com/rom327
GRBL настройки: http://blogandbux.blogspot.com/2018/07/ ... revod.html
G коды: http://3d-stanki.ru/spravochnik/program ... stankov-2/
https://vk.com/rom327
GRBL настройки: http://blogandbux.blogspot.com/2018/07/ ... revod.html
G коды: http://3d-stanki.ru/spravochnik/program ... stankov-2/