Помогите выключить шпиндель

Контроллеры, драйверы, датчики, управляющие устройства.
Geniusnet
Новичок
Сообщения: 18
Зарегистрирован: 27 май 2014, 16:23
Репутация: 0
Контактная информация:

Помогите выключить шпиндель

Сообщение Geniusnet »

Здарова народ на борту имеется контроллер лпт с встроеным PWM. а также частотный преобразователь
http://www.cnc-club.ru/forum/download/f ... ?id=149334

Не могу понять куда PWM с контроллера подрубать к инвертору .. на инвертере есть только 0-10 вольт управление ..
https://www.omc-stepperonline.com/image ... 0x1000.JPG
Вложения
C80182B2-C281-4F36-8A60-054B846E9B57.jpeg (1511 просмотров) <a class='original' href='./download/file.php?id=150578&mode=view' target=_blank>Загрузить оригинал (429.83 КБ)</a>
Евжений
Мастер
Сообщения: 1168
Зарегистрирован: 05 апр 2016, 20:18
Репутация: 136
Настоящее имя: Жэзэрэл
Откуда: Там, сям.
Контактная информация:

Re: Помогите выключить шпиндель

Сообщение Евжений »

Geniusnet писал(а):куда PWM с контроллера подрубать к инвертору
Никуда. Нет там входа для pwm. Есть вход для подключения напряжения. 0-10 или 0-5 В.
Можно купить конвертер шим->напряжение.
Можно всё таки подключить шим на вход напряжения и поменять в частотнике с 0-10 на 0-5 В. Рассказывают работает. На форуме кто-то писал.
ВК https://vk.com/id353124059
О Боже, дай мне .... пендель!
Аватара пользователя
MX_Master
Мастер
Сообщения: 7489
Зарегистрирован: 27 июн 2015, 19:45
Репутация: 3113
Настоящее имя: Михаил
Откуда: Алматы
Контактная информация:

Re: Помогите выключить шпиндель

Сообщение MX_Master »

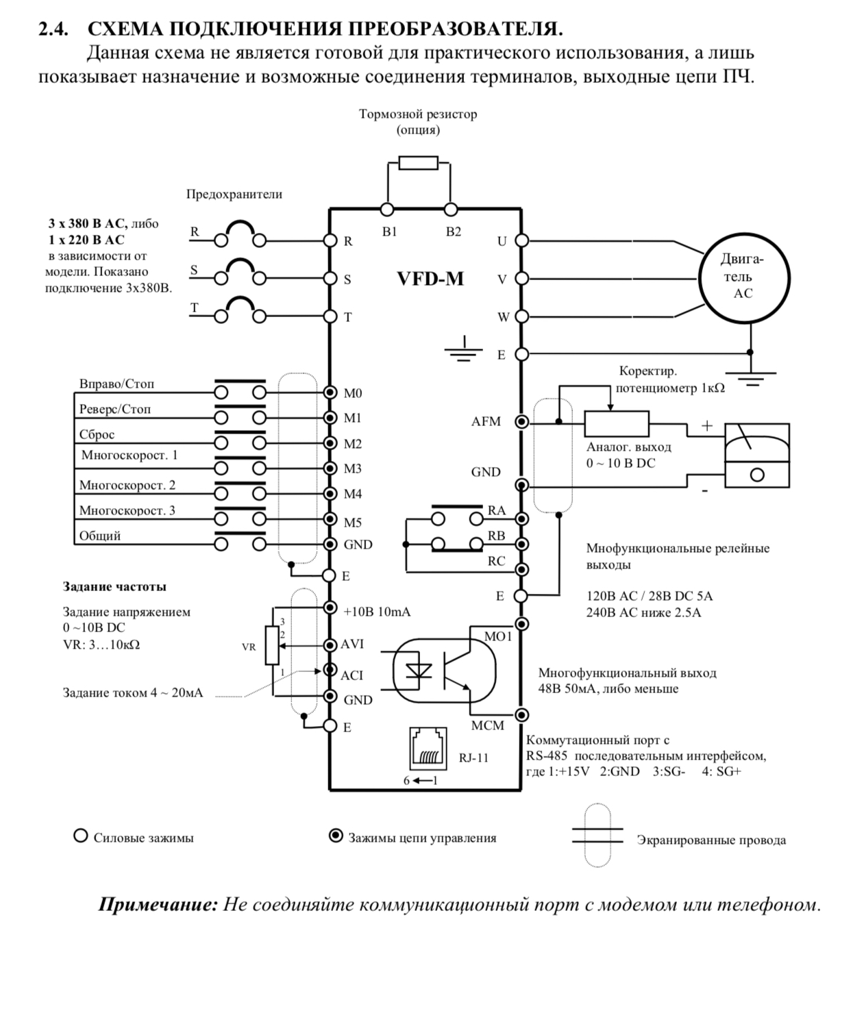
На этой плате PWM - это и есть выход 0-10В, который нужно подключить к частотнику на пины AVI и GND
Kiriller
Мастер
Сообщения: 984
Зарегистрирован: 09 янв 2017, 20:21
Репутация: 124
Настоящее имя: Кирилл
Откуда: Жуковский, М.О.
Контактная информация:

Re: Помогите выключить шпиндель

Сообщение Kiriller »

Поддерживаю, хотьпэвээм и не совсем 0-10в. Но на своей дельте так и подключил. Работает уже год.
Ответить

Вернуться в «Электроника»