Usb плата, подключение концевиков
-
SlashXD
- Новичок
- Сообщения: 16
- Зарегистрирован: 08 мар 2018, 07:21
- Репутация: 1
- Настоящее имя: Шео
- Контактная информация:
Usb плата, подключение концевиков
Доброго времени суток, столкнулся с проблемой подключения входных и выходных сигналов на плате опторазвязки RNR Universal USB Card Motion Control.
Ссылка на типовую документацию для этих плат https://drive.google.com/file/d/1bKW2y9 ... sp=sharing\
Проблема заключается в полном игнорировании мачем указанных портов, как входных так и выходных. Судя по пдф файлу для их корректной работы на плату нужно отдельно подводить напряжение, 12-24в. Тут кроется первый непонятный момент, пин подключения силового vcc подписан на плате, пин подключения его же gnd - нет.(пробовал подкидывать землю на пин DCM, это ничего не меняет.) Ладно, земля у платы есть и от юсб порта, подключаю только плюс(12в, питаю от компьютера к которому плата подключена), и сразу же на входных пинах появляется эти 12в. То есть если мерять мультиметром поставив один щуп на землю платы и контакты подписанные как in, на них около 12в. От настроек мача это никак не зависит, они появляются при подключении питания даже без запуска софта. То есть, мне уже непонятно какой входящий сигнал на них должен приходить. Куда в этой схеме нужно подключать концевики? Скрин настроек на всякий случай прилагаю. Еще один момент, я включал эмуляцию кнопки экстренной остановки и простых концевиков клавишами клавиатуры, сам мач никак на них не реагирует.
На выходных сигналах после подключения 12в и указания портов\пинов в маче, снятия с Е-STOP, на них не появляются напряжения.
Ссылка на типовую документацию для этих плат https://drive.google.com/file/d/1bKW2y9 ... sp=sharing\
Проблема заключается в полном игнорировании мачем указанных портов, как входных так и выходных. Судя по пдф файлу для их корректной работы на плату нужно отдельно подводить напряжение, 12-24в. Тут кроется первый непонятный момент, пин подключения силового vcc подписан на плате, пин подключения его же gnd - нет.(пробовал подкидывать землю на пин DCM, это ничего не меняет.) Ладно, земля у платы есть и от юсб порта, подключаю только плюс(12в, питаю от компьютера к которому плата подключена), и сразу же на входных пинах появляется эти 12в. То есть если мерять мультиметром поставив один щуп на землю платы и контакты подписанные как in, на них около 12в. От настроек мача это никак не зависит, они появляются при подключении питания даже без запуска софта. То есть, мне уже непонятно какой входящий сигнал на них должен приходить. Куда в этой схеме нужно подключать концевики? Скрин настроек на всякий случай прилагаю. Еще один момент, я включал эмуляцию кнопки экстренной остановки и простых концевиков клавишами клавиатуры, сам мач никак на них не реагирует.
На выходных сигналах после подключения 12в и указания портов\пинов в маче, снятия с Е-STOP, на них не появляются напряжения.
-
Евжений
- Мастер
- Сообщения: 1168
- Зарегистрирован: 05 апр 2016, 20:18
- Репутация: 136
- Настоящее имя: Жэзэрэл
- Откуда: Там, сям.
- Контактная информация:
Re: Usb плата, подключение концевиков
На плате напротив клемм in четыре букашки. На две ноги этих букашек которые смотрят в сторону клем должно подаваться напряжение чтобы сработал вход. Четыре ноги (по одной с каждой букашки) объединены и подключены к одной клемм (хз плюс или минус). Оставшиеся четыре выведены на отдельные клемы. До проверки можно туда ваш блок питания подключить и глянуть в мач.
ВК https://vk.com/id353124059
О Боже, дай мне .... пендель!
О Боже, дай мне .... пендель!
- Rom327
- Почётный участник

- Сообщения: 2989
- Зарегистрирован: 03 апр 2015, 13:23
- Репутация: 437
- Настоящее имя: Роман
- Откуда: Подольск
- Контактная информация:
Re: Usb плата, подключение концевиков
Вот ветка про аналогичную плату: http://www.cnc-club.ru/forum/viewtopic. ... 3&start=20
Это сугубо мое мнение, могу и ошибаться...
https://vk.com/rom327
GRBL настройки: http://blogandbux.blogspot.com/2018/07/ ... revod.html
G коды: http://3d-stanki.ru/spravochnik/program ... stankov-2/
https://vk.com/rom327
GRBL настройки: http://blogandbux.blogspot.com/2018/07/ ... revod.html
G коды: http://3d-stanki.ru/spravochnik/program ... stankov-2/
-
SlashXD
- Новичок
- Сообщения: 16
- Зарегистрирован: 08 мар 2018, 07:21
- Репутация: 1
- Настоящее имя: Шео
- Контактная информация:
Re: Usb плата, подключение концевиков
Плата хоть и аналогичная пины абсолютно не совпадают, не знаю как я могу использовать информацию из той ветки.
-
Евжений
- Мастер
- Сообщения: 1168
- Зарегистрирован: 05 апр 2016, 20:18
- Репутация: 136
- Настоящее имя: Жэзэрэл
- Откуда: Там, сям.
- Контактная информация:
Re: Usb плата, подключение концевиков
Что-то не вижу такого пина.SlashXD писал(а):пин подключения силового vcc подписан на плате
По ссылке тоже пины не очень совпадают.SlashXD писал(а):https://drive.google.com/file/d/1bKW2y9 ... sp=sharing
Правильно, они там чтобы включить оптопару. Эту клемму, к которой вы щуп приставили надо на минус (DCM) замкнуть.SlashXD писал(а): и сразу же на входных пинах появляется эти 12в
AVI и ACM это для оборотов шпинделя, их не трогаем.
ВК https://vk.com/id353124059
О Боже, дай мне .... пендель!
О Боже, дай мне .... пендель!
-
SlashXD
- Новичок
- Сообщения: 16
- Зарегистрирован: 08 мар 2018, 07:21
- Репутация: 1
- Настоящее имя: Шео
- Контактная информация:
Re: Usb плата, подключение концевиков
пин +24v, подключил вот таким образом, концевик не оптический, обычные микрухи. Все так же 0 реакции. Пока пробую с одним.
-
Евжений
- Мастер
- Сообщения: 1168
- Зарегистрирован: 05 апр 2016, 20:18
- Репутация: 136
- Настоящее имя: Жэзэрэл
- Откуда: Там, сям.
- Контактная информация:
Re: Usb плата, подключение концевиков
А как проверяете работает или нет? В седьмом окне мача?
ВК https://vk.com/id353124059
О Боже, дай мне .... пендель!
О Боже, дай мне .... пендель!
-
SlashXD
- Новичок
- Сообщения: 16
- Зарегистрирован: 08 мар 2018, 07:21
- Репутация: 1
- Настоящее имя: Шео
- Контактная информация:
Re: Usb плата, подключение концевиков
да, + смотрел логи, + пробовал отдавать команду вернуться домой и так же тыкал концевик. В этом же окне мач показывает что у него два выходных сигнала енейбл включены, хотя на плате на них все так же нет напряжения.
******
Думал проблема с самим мачем, пробовал более новый ставить, но с ним сама плата не работает - ошибка типа error trigger спустя несколько секунд после запуска. Хотя до этой ошибки плата вполне управляется.
******
Думал проблема с самим мачем, пробовал более новый ставить, но с ним сама плата не работает - ошибка типа error trigger спустя несколько секунд после запуска. Хотя до этой ошибки плата вполне управляется.
- Rom327
- Почётный участник

- Сообщения: 2989
- Зарегистрирован: 03 апр 2015, 13:23
- Репутация: 437
- Настоящее имя: Роман
- Откуда: Подольск
- Контактная информация:
Re: Usb плата, подключение концевиков
Попробуй этот мануал, может поможет...
- Вложения
-
- RNR Universal USB Card Motion Control Mach3 Special Ed. v2.0 Инструкция по монтажу и настройке..pdf
- (3.64 МБ) 1343 скачивания
Это сугубо мое мнение, могу и ошибаться...
https://vk.com/rom327
GRBL настройки: http://blogandbux.blogspot.com/2018/07/ ... revod.html
G коды: http://3d-stanki.ru/spravochnik/program ... stankov-2/
https://vk.com/rom327
GRBL настройки: http://blogandbux.blogspot.com/2018/07/ ... revod.html
G коды: http://3d-stanki.ru/spravochnik/program ... stankov-2/
-
SlashXD
- Новичок
- Сообщения: 16
- Зарегистрирован: 08 мар 2018, 07:21
- Репутация: 1
- Настоящее имя: Шео
- Контактная информация:
Re: Usb плата, подключение концевиков
я на него же ссылку в первом посте и оставил)
- Rom327
- Почётный участник

- Сообщения: 2989
- Зарегистрирован: 03 апр 2015, 13:23
- Репутация: 437
- Настоящее имя: Роман
- Откуда: Подольск
- Контактная информация:
Re: Usb плата, подключение концевиков
У меня ссылка не открылась...
А почему у тебя Х home.. Y home.. Z home... подключены на 1 порт и пины 13, 10, 15???
http://www.cnc-club.ru/forum/download/f ... =view&mt=1
Должно быть на 3 порт и пин 2
А почему у тебя Х home.. Y home.. Z home... подключены на 1 порт и пины 13, 10, 15???
http://www.cnc-club.ru/forum/download/f ... =view&mt=1
Должно быть на 3 порт и пин 2
Это сугубо мое мнение, могу и ошибаться...
https://vk.com/rom327
GRBL настройки: http://blogandbux.blogspot.com/2018/07/ ... revod.html
G коды: http://3d-stanki.ru/spravochnik/program ... stankov-2/
https://vk.com/rom327
GRBL настройки: http://blogandbux.blogspot.com/2018/07/ ... revod.html
G коды: http://3d-stanki.ru/spravochnik/program ... stankov-2/
-
SlashXD
- Новичок
- Сообщения: 16
- Зарегистрирован: 08 мар 2018, 07:21
- Репутация: 1
- Настоящее имя: Шео
- Контактная информация:
Re: Usb плата, подключение концевиков
Кажется заработало. По крайней мере е-стоп точно определяется, нужно было указать порт#3 и реальный физический пин, хотя сам мач говорил что его нельзя использовать. Однако остается нерешенный вопрос с выходными сигналами, так же поставить 3 порт и физический пин не помогает. Вкладка диагностики так же не видит включенные выходы. И не совсем понятно какой сигнал должен поступать с этих пинов, земля или плюс?
********
********
Потому что начитался ответов в гугле у людей с такими же проблемами, им говорили ставить реальный физический порт и пины которые в окне мача указаны как разрешенные к использованию.Rom327 писал(а):У меня ссылка не открылась...
А почему у тебя Х home.. Y home.. Z home... подключены на 1 порт и пины 13, 10, 15???
http://www.cnc-club.ru/forum/download/f ... =view&mt=1
Должно быть на 3 порт и пин 2
-
SlashXD
- Новичок
- Сообщения: 16
- Зарегистрирован: 08 мар 2018, 07:21
- Репутация: 1
- Настоящее имя: Шео
- Контактная информация:
Re: Usb плата, подключение концевиков
Получил выходной сигнал, на выходах #output нужно ставить Active low, enabled и так заработал. Непонятно только, разве там на выходе должно быть 0.6 вольта? где найти реле под такое маленькое напряжение?
- Rom327
- Почётный участник

- Сообщения: 2989
- Зарегистрирован: 03 апр 2015, 13:23
- Репутация: 437
- Настоящее имя: Роман
- Откуда: Подольск
- Контактная информация:
Re: Usb плата, подключение концевиков
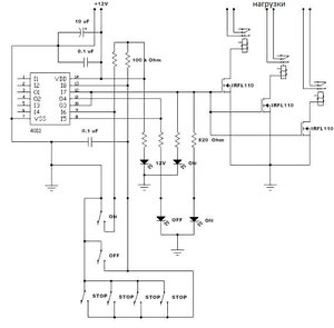
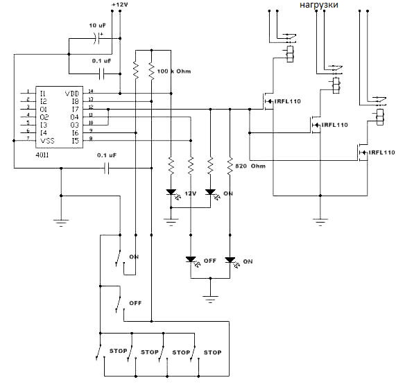
С этих пинов подключается gnd, а плюс берется с бп, по аналогии с этой схемой: http://www.cnc-club.ru/forum/download/f ... &mode=viewSlashXD писал(а):И не совсем понятно какой сигнал должен поступать с этих пинов, земля или плюс?
Это сугубо мое мнение, могу и ошибаться...
https://vk.com/rom327
GRBL настройки: http://blogandbux.blogspot.com/2018/07/ ... revod.html
G коды: http://3d-stanki.ru/spravochnik/program ... stankov-2/
https://vk.com/rom327
GRBL настройки: http://blogandbux.blogspot.com/2018/07/ ... revod.html
G коды: http://3d-stanki.ru/spravochnik/program ... stankov-2/
- Rom327
- Почётный участник

- Сообщения: 2989
- Зарегистрирован: 03 апр 2015, 13:23
- Репутация: 437
- Настоящее имя: Роман
- Откуда: Подольск
- Контактная информация:
Re: Usb плата, подключение концевиков
Так реальный физический порт это когда и подключаешься через реальный физический пот, а не через UBS. Или я ошибаюсь?SlashXD писал(а):Потому что начитался ответов в гугле у людей с такими же проблемами, им говорили ставить реальный физический порт и пины которые в окне мача указаны как разрешенные к использованию.
Это сугубо мое мнение, могу и ошибаться...
https://vk.com/rom327
GRBL настройки: http://blogandbux.blogspot.com/2018/07/ ... revod.html
G коды: http://3d-stanki.ru/spravochnik/program ... stankov-2/
https://vk.com/rom327
GRBL настройки: http://blogandbux.blogspot.com/2018/07/ ... revod.html
G коды: http://3d-stanki.ru/spravochnik/program ... stankov-2/
- Rom327
- Почётный участник

- Сообщения: 2989
- Зарегистрирован: 03 апр 2015, 13:23
- Репутация: 437
- Настоящее имя: Роман
- Откуда: Подольск
- Контактная информация:
Re: Usb плата, подключение концевиков
Эти выходы надо мерить относительно + (плюса) 24вольт. А минус придет с платы. Там стоят ключи с открытым коллектором http://image.bubuko.com/info/201509/201 ... 336838.pngSlashXD писал(а):Получил выходной сигнал, на выходах #output нужно ставить Active low, enabled и так заработал. Непонятно только, разве там на выходе должно быть 0.6 вольта? где найти реле под такое маленькое напряжение?
Это сугубо мое мнение, могу и ошибаться...
https://vk.com/rom327
GRBL настройки: http://blogandbux.blogspot.com/2018/07/ ... revod.html
G коды: http://3d-stanki.ru/spravochnik/program ... stankov-2/
https://vk.com/rom327
GRBL настройки: http://blogandbux.blogspot.com/2018/07/ ... revod.html
G коды: http://3d-stanki.ru/spravochnik/program ... stankov-2/
- Rom327
- Почётный участник

- Сообщения: 2989
- Зарегистрирован: 03 апр 2015, 13:23
- Репутация: 437
- Настоящее имя: Роман
- Откуда: Подольск
- Контактная информация:
Re: Usb плата, подключение концевиков
Основные параметры ULN2003А, ULN2004АSlashXD писал(а):Возникла пара других вопросов, максимальная нагрузка как пишут - 60Ма, что вообще можно к ней подключить?
напряжение коллектор-эмиттер выходного ключа — 50 В,
пиковый ток коллектора — 500 мА,
суммарный ток всех каналов протекающий через общий вывод — 2,5 А,
диапазон рабочих температур -60°C..150°C.
Это еще зачем? К каждому драйверу от платы надо 3 провода: dir, step(puls) и gnd. Сами драйверы запитаны напрямую от БП.SlashXD писал(а):Землю трех драйверов на один пин, для их включения из софта, потянет?
Я же тебе присылал схему: http://www.cnc-club.ru/forum/download/f ... &mode=view
почти тоже самое...
Это сугубо мое мнение, могу и ошибаться...
https://vk.com/rom327
GRBL настройки: http://blogandbux.blogspot.com/2018/07/ ... revod.html
G коды: http://3d-stanki.ru/spravochnik/program ... stankov-2/
https://vk.com/rom327
GRBL настройки: http://blogandbux.blogspot.com/2018/07/ ... revod.html
G коды: http://3d-stanki.ru/spravochnik/program ... stankov-2/
-
SlashXD
- Новичок
- Сообщения: 16
- Зарегистрирован: 08 мар 2018, 07:21
- Репутация: 1
- Настоящее имя: Шео
- Контактная информация:
Re: Usb плата, подключение концевиков
Я хочу иметь возможность включать и выключать драйверы двигателей(для снятия с режима удержания) из софта. Каким образом это можно реализовать? в их силовую цепь вставить релюху которая будет управляться платой? просто земля которую они от платы получают вообще ни на что не влияет, даже на пине енейбл. Для включения им достаточно дежурных 5в от платы и силового напряжения, от которого они и получают необходимую gndRom327 писал(а):Это еще зачем? К каждому драйверу от платы надо 3 провода: dir, step(puls) и gnd. Сами драйверы запитаны напрямую от БП.SlashXD писал(а):Землю трех драйверов на один пин, для их включения из софта, потянет?
Я же тебе присылал схему: http://www.cnc-club.ru/forum/download/f ... &mode=view
почти тоже самое...
- Rom327
- Почётный участник

- Сообщения: 2989
- Зарегистрирован: 03 апр 2015, 13:23
- Репутация: 437
- Настоящее имя: Роман
- Откуда: Подольск
- Контактная информация:
Re: Usb плата, подключение концевиков
Я себе сделал так: всю силовую часть включаю/выключаю через триггер и реле: Дополнительно установил по 2 аварийных концевика на каждую ось (у меня Х и У) и подключил к триггеру, чтобы в случае наезда на аварийный концевик, выключалась вся силовая часть и станок останавливался..SlashXD писал(а):Я хочу иметь возможность включать и выключать драйверы двигателей из софта. Каким образом это можно реализовать? в их силовую цепь вставить релюху которая будет управляться платой?Rom327 писал(а):Это еще зачем? К каждому драйверу от платы надо 3 провода: dir, step(puls) и gnd. Сами драйверы запитаны напрямую от БП.SlashXD писал(а):Землю трех драйверов на один пин, для их включения из софта, потянет?
Я же тебе присылал схему: http://www.cnc-club.ru/forum/download/f ... &mode=view
почти тоже самое...
Это сугубо мое мнение, могу и ошибаться...
https://vk.com/rom327
GRBL настройки: http://blogandbux.blogspot.com/2018/07/ ... revod.html
G коды: http://3d-stanki.ru/spravochnik/program ... stankov-2/
https://vk.com/rom327
GRBL настройки: http://blogandbux.blogspot.com/2018/07/ ... revod.html
G коды: http://3d-stanki.ru/spravochnik/program ... stankov-2/
-
kostya_t11
- Новичок
- Сообщения: 3
- Зарегистрирован: 04 мар 2020, 13:59
- Репутация: 0
- Настоящее имя: Константин
- Контактная информация:
Re: Usb плата, подключение концевиков
Доброго времени суток.
Помогите разобраться с подключением входов.
Имеем 4 входа. Нужно подключить 3 индуктивных датчика (Х-Home, Y-Home, Z-Home), E-stop, Z-probe. Я так понимаю придется что-то запараллелить.
По схеме показано что можно параллелить датчики -Home, но не понимаю как они будут работать, если один датчик сработает, то другой уже не сможет подать сигнал, так как цепь будет уже замкнута. Возможно после "парковки осей делать отвод портала, чтобы цепь была разомкнута и смог сработать следующий -Home.
Возможно проще запараллелить Z-Home и Z-Probe? Подскажите кто настраивал эту плату? Возможно ли подключение не ко входам а к выходам?
Помогите разобраться с подключением входов.
Имеем 4 входа. Нужно подключить 3 индуктивных датчика (Х-Home, Y-Home, Z-Home), E-stop, Z-probe. Я так понимаю придется что-то запараллелить.
По схеме показано что можно параллелить датчики -Home, но не понимаю как они будут работать, если один датчик сработает, то другой уже не сможет подать сигнал, так как цепь будет уже замкнута. Возможно после "парковки осей делать отвод портала, чтобы цепь была разомкнута и смог сработать следующий -Home.
Возможно проще запараллелить Z-Home и Z-Probe? Подскажите кто настраивал эту плату? Возможно ли подключение не ко входам а к выходам?