Что сжигает контроллеры ШД

Контроллеры, драйверы, датчики, управляющие устройства.
Mosqito
Новичок
Сообщения: 7
Зарегистрирован: 12 мар 2018, 10:04
Репутация: 0
Настоящее имя: Михаил
Контактная информация:

Что сжигает контроллеры ШД

Сообщение Mosqito »

Всем доброго дня! Есть станок токарный Wabeco 6200 c nc-cam 7.2. Новая модель! Жесть конечно та ещё, но суть в другом. В процессе работы ось Х без каких то причин перестала перемещаться. Ось Z продолжала работать. Как выяснилось выгорел контроллер шагового двигателя. Взорвалась микросхема драйвера. Но это не заметили сразу и, чтобы проверить перекинули на контроллере провода к шаговикам осей между собой. Ось Х в ручном режиме подвигалась туда сюда... и точно также спалила второй контроллер. Т.е. есть причина в цепях относящихся к двигателю. Сейчас платы отданы на восстановление(замену микросхем) а пока ждем, нужно понять в чем причина. Двигатель с оси был снят, проводка от контроллера до двигателя прозвонена, вроде нормально. Не хочется спалить свежевосстановленный контроллер.
Где поискать возможную причину, как проверить двигатель?
ШД Sanyo 103-H8221-6241
aftaev
Зачётный участник
Зачётный участник
Сообщения: 34042
Зарегистрирован: 04 апр 2010, 19:22
Репутация: 6194
Откуда: Казахстан.
Контактная информация:

Re: Что сжигает контроллеры ШД

Сообщение aftaev »

Mosqito писал(а):Сейчас платы отданы на восстановление(замену микросхем)
Что за микруха? Какая нибудь TB6650 ?
Дилетанту сложные вещи кажутся очень простыми, и только профессионал понимает насколько сложна самая простая вещь
Кто хочет - ищет возможности, кто не хочет - ищет оправдание.
Найди работу по душе и тебе не придется работать.
Mosqito
Новичок
Сообщения: 7
Зарегистрирован: 12 мар 2018, 10:04
Репутация: 0
Настоящее имя: Михаил
Контактная информация:

Re: Что сжигает контроллеры ШД

Сообщение Mosqito »

A3979SLPT
Контроллеры, да и вся электроника от http://www.max-computer.de/x5e/control-unit-mcs100.html
Сгорели те что на картинке подписаны Slave
Последний раз редактировалось Mosqito 12 мар 2018, 11:15, всего редактировалось 1 раз.
Аватара пользователя
Vladimir52
Мастер
Сообщения: 390
Зарегистрирован: 31 май 2017, 15:48
Репутация: 51
Настоящее имя: Владимир
Контактная информация:

Re: Что сжигает контроллеры ШД

Сообщение Vladimir52 »

Mosqito писал(а):чтобы проверить перекинули на контроллере провода к шаговикам осей между собой.
А перекидывали провода, когда на контроллер было подано напряжение? Сорри за глупое предположение, просто иногда вылетает из головы, что надо сначала станок обесточить, вот и влетаешь.
Ну и второй вариант, некоторые контроллеры не любят, когда ось с двигателем крутят вручную, и движок отдает ЭДС самоиндукции обратно в контроллер. Но это только самые дешманские, с нормальными контроллерами это не проблема.
Последний раз редактировалось Vladimir52 12 мар 2018, 11:38, всего редактировалось 1 раз.
Mosqito
Новичок
Сообщения: 7
Зарегистрирован: 12 мар 2018, 10:04
Репутация: 0
Настоящее имя: Михаил
Контактная информация:

Re: Что сжигает контроллеры ШД

Сообщение Mosqito »

Когда перекидывали, станок был отключен от сети. В ручном режиме имеется ввиду - не по программе. "Jog mode"
Аватара пользователя
Rom327
Почётный участник
Почётный участник
Сообщения: 2989
Зарегистрирован: 03 апр 2015, 13:23
Репутация: 437
Настоящее имя: Роман
Откуда: Подольск
Контактная информация:

Re: Что сжигает контроллеры ШД

Сообщение Rom327 »

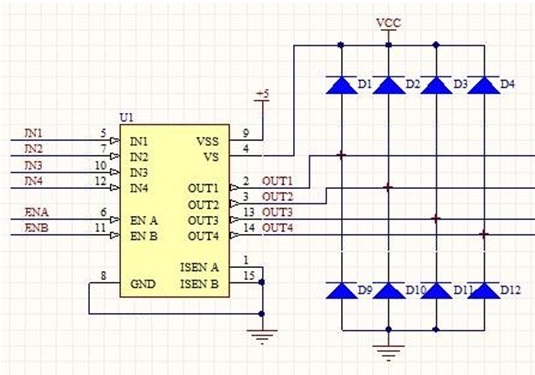
Поставьте защитные диоды...
Вложения
schematic.jpg (2424 просмотра) <a class='original' href='./download/file.php?id=134357&mode=view' target=_blank>Загрузить оригинал (58.96 КБ)</a>
Это сугубо мое мнение, могу и ошибаться...
https://vk.com/rom327
GRBL настройки: http://blogandbux.blogspot.com/2018/07/ ... revod.html
G коды: http://3d-stanki.ru/spravochnik/program ... stankov-2/
Mosqito
Новичок
Сообщения: 7
Зарегистрирован: 12 мар 2018, 10:04
Репутация: 0
Настоящее имя: Михаил
Контактная информация:

Re: Что сжигает контроллеры ШД

Сообщение Mosqito »

Rom327 писал(а):Поставьте защитные диоды...
Врезать в провода?
Аватара пользователя
Сергей Саныч
Мастер
Сообщения: 9116
Зарегистрирован: 30 май 2012, 14:20
Репутация: 2858
Откуда: Тюмень
Контактная информация:

Re: Что сжигает контроллеры ШД

Сообщение Сергей Саныч »

Еще одна "популярная" причина выгорания некоторых драйверов ШД - КЗ обмоток или подводящих проводов на корпус.
Чудес не бывает. Бывают фокусы.
Аватара пользователя
Rom327
Почётный участник
Почётный участник
Сообщения: 2989
Зарегистрирован: 03 апр 2015, 13:23
Репутация: 437
Настоящее имя: Роман
Откуда: Подольск
Контактная информация:

Re: Что сжигает контроллеры ШД

Сообщение Rom327 »

Mosqito писал(а):
Rom327 писал(а):Поставьте защитные диоды...
Врезать в провода?
Да как угодно: можно маленькую платку изготовить, установить в корпус и подпаяться к разъемам... Можно диоды прямо на разъемы запаять...
Последний раз редактировалось Rom327 12 мар 2018, 12:32, всего редактировалось 1 раз.
Это сугубо мое мнение, могу и ошибаться...
https://vk.com/rom327
GRBL настройки: http://blogandbux.blogspot.com/2018/07/ ... revod.html
G коды: http://3d-stanki.ru/spravochnik/program ... stankov-2/
Mosqito
Новичок
Сообщения: 7
Зарегистрирован: 12 мар 2018, 10:04
Репутация: 0
Настоящее имя: Михаил
Контактная информация:

Re: Что сжигает контроллеры ШД

Сообщение Mosqito »

Сергей Саныч писал(а):Еще одна "популярная" причина выгорания некоторых драйверов ШД - КЗ обмоток или подводящих проводов на корпус.
Провода прозвонил, КЗ ни между собой, ни с корпусом не наблюдается, по крайней мере сейчас. Возможно надо было вызванивать когда ШД не был снят
Сопротивления обмоток вроде тоже норм, у меня простой мультиметр показывает 0,9 Ом, а между проводами 0.5 Ом+ по даташиту сопротивление обмоток 0.3 Ом= похоже на правду....
Аватара пользователя
Vladimir52
Мастер
Сообщения: 390
Зарегистрирован: 31 май 2017, 15:48
Репутация: 51
Настоящее имя: Владимир
Контактная информация:

Re: Что сжигает контроллеры ШД

Сообщение Vladimir52 »

Тогда ищите, где может быть КЗ в разъемах и проводах от двигателя к контроллеру. Всмысле не просто один раз прозвонить, а подцепиться тестером, и дрегать все, сгибать... Ну и внимательно осмотреть место подключения проводов в самом двигателе.
Lunatic
Мастер
Сообщения: 458
Зарегистрирован: 09 мар 2015, 20:25
Репутация: 75
Настоящее имя: Дмитрий
Контактная информация:

Re: Что сжигает контроллеры ШД

Сообщение Lunatic »

Я не сталкивался со сгоревшими драйверами, но если рассуждать, то взрыв микросхемы происходит от перегрева, а перегрев это перегрузка по току.
Может межвитковое замыкание в моторе? мультиметром его не найдешь. Тогда только мотор менять на аналогичный.
Или КЗ в проводке , как уже написали, где нибудь в подвижной части (если есть такая) или в разъемах.

Не уверен, что высоковольтный пробой, защиту от которого диоды выполняют, приведет в взрыву микросхемы.
Аватара пользователя
Сергей Саныч
Мастер
Сообщения: 9116
Зарегистрирован: 30 май 2012, 14:20
Репутация: 2858
Откуда: Тюмень
Контактная информация:

Re: Что сжигает контроллеры ШД

Сообщение Сергей Саныч »

Lunatic писал(а): то взрыв микросхемы происходит от перегрева, а перегрев это перегрузка по току. Может межвитковое замыкание в моторе? мультиметром его не найдешь.
Межвитковое КЗ в ШД не должно приводить к выгоранию драйвера, поскольку драйвер стабилизирует ток.
Межобмоточное замыкание или на корпус - может привести из-за "потери контроля" за током.
Кстати, межвитковку в ШД легко определить без всяких приборов - просто покрутив вал руками и сравнить усилие с исправными ШД. Естественно, двигатели при этом НЕ ДОЛЖНЫ быть ни к чему подключены!
Чудес не бывает. Бывают фокусы.
Аватара пользователя
Rom327
Почётный участник
Почётный участник
Сообщения: 2989
Зарегистрирован: 03 апр 2015, 13:23
Репутация: 437
Настоящее имя: Роман
Откуда: Подольск
Контактная информация:

Re: Что сжигает контроллеры ШД

Сообщение Rom327 »

Lunatic писал(а):Не уверен, что высоковольтный пробой, защиту от которого диоды выполняют, приведет в взрыву микросхемы.
Совсем недавно "взорвал" микросхему на БП. Был плохой контакт на конденсаторе (+315В). На микросхеме "отстрелило" кусочек пластика 0,5 мм3. Был тихий щелчок, как будто "пупырку" хлопнули...
Вложения
IMAG00081.jpg (2319 просмотров) <a class='original' href='./download/file.php?id=134417&mode=view' target=_blank>Загрузить оригинал (293.73 КБ)</a>
Последний раз редактировалось Rom327 12 мар 2018, 20:13, всего редактировалось 1 раз.
Это сугубо мое мнение, могу и ошибаться...
https://vk.com/rom327
GRBL настройки: http://blogandbux.blogspot.com/2018/07/ ... revod.html
G коды: http://3d-stanki.ru/spravochnik/program ... stankov-2/
Аватара пользователя
Сергей Саныч
Мастер
Сообщения: 9116
Зарегистрирован: 30 май 2012, 14:20
Репутация: 2858
Откуда: Тюмень
Контактная информация:

Re: Что сжигает контроллеры ШД

Сообщение Сергей Саныч »

Еще драйверы могут выгореть из-за пропадания питания логики при подключенном силовом питании.
Чудес не бывает. Бывают фокусы.
Аватара пользователя
N1X
Мастер
Сообщения: 3653
Зарегистрирован: 16 фев 2015, 21:19
Репутация: 1646
Настоящее имя: Владимир
Откуда: Беларусь, Гомель
Контактная информация:

Re: Что сжигает контроллеры ШД

Сообщение N1X »

Сергей Саныч писал(а):Межвитковое КЗ в ШД не должно приводить к выгоранию драйвера, поскольку драйвер стабилизирует ток.
Это если защита быстрая... А так с КЗ витком индуктивность падает, di/dt растет... Может и не успеть...
Mosqito
Новичок
Сообщения: 7
Зарегистрирован: 12 мар 2018, 10:04
Репутация: 0
Настоящее имя: Михаил
Контактная информация:

Re: Что сжигает контроллеры ШД

Сообщение Mosqito »

Изначально у меня были предположения что где-то КЗ из-за "заливания" эмульсией колодки проводов, т.к. бокс где установлен не герметичен, но когда все вскрыто, в нем конечно видны следы эмульсии, но это скорее отложения от "испарений" чем следы прямого попадания. Хотя что-же за немецкие инженеры, что установили двигатель в область в которой присутствуют брызги и не подумали об этом. Бокс не герметичен. Кабельные вводы герметизированы, но сам корпус не имеет уплотнений, хотя конечно все щели находятся в нижней части.
Аватара пользователя
Vladimir52
Мастер
Сообщения: 390
Зарегистрирован: 31 май 2017, 15:48
Репутация: 51
Настоящее имя: Владимир
Контактная информация:

Re: Что сжигает контроллеры ШД

Сообщение Vladimir52 »

Mosqito писал(а): Хотя что-же за немецкие инженеры, что установили двигатель в область в которой присутствуют брызги и не подумали об этом.
Станки Wabeco давно в Китае делаются, в Германии только продавцы и "техсуппорт".
Mosqito
Новичок
Сообщения: 7
Зарегистрирован: 12 мар 2018, 10:04
Репутация: 0
Настоящее имя: Михаил
Контактная информация:

Re: Что сжигает контроллеры ШД

Сообщение Mosqito »

У меня тоже такое впечатление, хотя везде написано сделано в Германии, да мои работодатели его в Германии же и покупали, и ввозили как-то сами. Насколько я понял они на Wabeco остановились именно из за немецкого изготовления. А поддержка у них непонятная, пытался через сайт списаться - ничего не вышло.
Аватара пользователя
Vladimir52
Мастер
Сообщения: 390
Зарегистрирован: 31 май 2017, 15:48
Репутация: 51
Настоящее имя: Владимир
Контактная информация:

Re: Что сжигает контроллеры ШД

Сообщение Vladimir52 »

Я у Wabeco много чего покупал попервости (удобно, легко вернуть взад, качество как у хороших китайцев, цена тоже). Оправки, патроны, цанги, поворотный столик, уровни, призмы, чет-та там еще. Так на мелочах даже не пишут, что сделано в Германии. Ну и по качеству - явный китай. На выставке местной ходил на вабековский стенд, когда хотел определиться с фрезером, так сказать руками пощупать. Пощупал, поговорил с продажниками. Признались, что конечно все делается в китае, но под "оооочень строгим контролем" немецкой стороны. Поржали короче. А на самом деле, по ценам, по которым продает Wabeco никто настоящего немецкого оборудования не продает тут. Быстро разорятся, т.к. слишком высокие накладные расходы и расходы на персонал. Станки, которые все еще делают в Германии, раз в пять дороже (в сравнимых габаритах) и для хоббийщиков не предназначены.
Ответить

Вернуться в «Электроника»