Контроллер для 5-ти фазного шагового двигателя

Шаговые и серво двигатели, шпиндели, инверторы.
Vladimir1977
Новичок
Сообщения: 11
Зарегистрирован: 10 мар 2017, 21:37
Репутация: 0
Контактная информация:

Контроллер для 5-ти фазного шагового двигателя

Сообщение Vladimir1977 »

Прошу помощи в реализации схемы для 5-ти фазного биполярного шагового двигателя RDM 566/50, I=0.75А. Двигатель имеет 10 выводов. Схему нашел в описании двигателя.
Вложения
Shema.jpg (3288 просмотров) <a class='original' href='./download/file.php?id=105586&mode=view' target=_blank>Загрузить оригинал (26.38 КБ)</a>
nkp
Мастер
Сообщения: 8340
Зарегистрирован: 28 ноя 2011, 00:25
Репутация: 1589
Контактная информация:

Re: Контроллер для 5-ти фазного шагового двигателя

Сообщение nkp »

а вариант заменить "обычным"(шд) не рассматривается? ток то совсем небольшой
Vladimir1977
Новичок
Сообщения: 11
Зарегистрирован: 10 мар 2017, 21:37
Репутация: 0
Контактная информация:

Re: Контроллер для 5-ти фазного шагового двигателя

Сообщение Vladimir1977 »

Хочу запустить именно то что есть в руках. Ток пишет небольшой, но по схеме постоянно под напряжением 4 обмотки.
https://www.google.com.ua/url?sa=t&rct= ... a136YdVAXw
Vladimir1977
Новичок
Сообщения: 11
Зарегистрирован: 10 мар 2017, 21:37
Репутация: 0
Контактная информация:

Re: Контроллер для 5-ти фазного шагового двигателя

Сообщение Vladimir1977 »

Управления фазами.
Меня интересует можна ли этот биполярник включить как униполярный?
Или как правильно реализовать ШИМ в мостовой схеме?
Вложения
Фазы двигателя.jpg (3279 просмотров) <a class='original' href='./download/file.php?id=105587&mode=view' target=_blank>Загрузить оригинал (45.46 КБ)</a>
Vladimir1977
Новичок
Сообщения: 11
Зарегистрирован: 10 мар 2017, 21:37
Репутация: 0
Контактная информация:

Re: Контроллер для 5-ти фазного шагового двигателя

Сообщение Vladimir1977 »

Подскажите хоть-бы как правильно управлять ШИМ в мосту?
Аватара пользователя
N1X
Мастер
Сообщения: 3653
Зарегистрирован: 16 фев 2015, 21:19
Репутация: 1646
Настоящее имя: Владимир
Откуда: Беларусь, Гомель
Контактная информация:

Re: Контроллер для 5-ти фазного шагового двигателя

Сообщение N1X »

Это вопросы, которые нужно изучить. Как можно такое "подсказать"? Это не "который час?"...
Управлять поочередно открывая транзисторы. А вот эта очередность может зависить от нужного режима спада тока, который зависит от индуктивности и режима шага, в общем нюансы, которые нужно понимать.
bolek4321
Мастер
Сообщения: 217
Зарегистрирован: 27 сен 2014, 07:59
Репутация: 38
Контактная информация:

Re: Контроллер для 5-ти фазного шагового двигателя

Сообщение bolek4321 »

Vladimir1977 писал(а):Меня интересует можна ли этот биполярник включить как униполярный?
Можно. Соединить выводы A,C,E,G,J - это будет общий провод. Подключить его, например к + 5В и, последовательно подключая (по одному!) B,D,F,H,К к -5В убедиться, что ротор ШД крутится в одну сторону. Если нет, то поменять местами выводы обмотки, на которой меняется направление вращения. После этого можно управлять им как и любым другим униполярным. В зависимости от числа одновременно запитанных обмоток будет зависеть момент и шаг.
Vladimir1977 писал(а):Подскажите хоть-бы как правильно управлять ШИМ в мосту?
Тут ничего интересного нет, схемное решение такое же как и в биполярных ШД - измеряется ток через обмотку, например снимается напряжение с токоизмерительного резистора. Единственное отличие - фаз больше чем две.

Судя по уровню вопросов, с электроникой не "на ты", поэтому, вряд ли такой драйвер можно будет сделать самостоятельно, например с управлением мостами (ключами) от микроконтроллера.
Или найти готовый драйвер, или выкинуть ШД (скорее второе).
Vladimir1977
Новичок
Сообщения: 11
Зарегистрирован: 10 мар 2017, 21:37
Репутация: 0
Контактная информация:

Re: Контроллер для 5-ти фазного шагового двигателя

Сообщение Vladimir1977 »

Как раз с контроллерами на "ТЫ". Обычными шаговиками без проблем. А вот 20-тью транзисторами управлять по очереди.... Можна обойтись и без токосъемного резистора если сделать шим с задержкой от входящих импульсов STEP. Мне нужна схема одного моста с шимом с однотипными полевиками (IRFZ44 или подобными с меньшим током сток-исток). Или это обязательно P и N проводимости в мосту???
Аватара пользователя
N1X
Мастер
Сообщения: 3653
Зарегистрирован: 16 фев 2015, 21:19
Репутация: 1646
Настоящее имя: Владимир
Откуда: Беларусь, Гомель
Контактная информация:

Re: Контроллер для 5-ти фазного шагового двигателя

Сообщение N1X »

Нет не обязательно, можно бутстрепные драйвера поставить, IR2104 и подобные.
Вот пример: http://robozone.su/cnc-home/72-mikrosha ... ovogo.html
Vladimir1977
Новичок
Сообщения: 11
Зарегистрирован: 10 мар 2017, 21:37
Репутация: 0
Контактная информация:

Re: Контроллер для 5-ти фазного шагового двигателя

Сообщение Vladimir1977 »

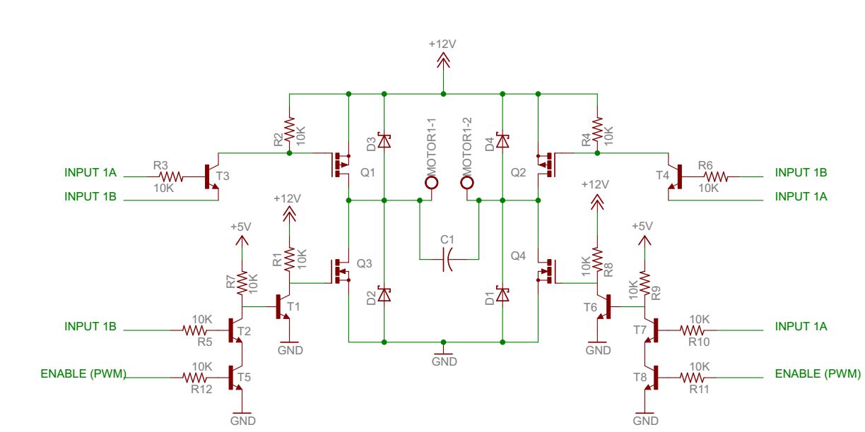
А эту схему можно использовать?
И можно ли в ней "Enable" использовать как ШИМ?
Вложения
Схема моста.jpg (3197 просмотров) <a class='original' href='./download/file.php?id=105666&mode=view' target=_blank>Загрузить оригинал (51.61 КБ)</a>
bolek4321
Мастер
Сообщения: 217
Зарегистрирован: 27 сен 2014, 07:59
Репутация: 38
Контактная информация:

Re: Контроллер для 5-ти фазного шагового двигателя

Сообщение bolek4321 »

Теоретически, можно. Практически - вряд ли: неизвестны транзисторы, резисторы все одного "круглого" номинала 10 КОм (сомневаюсь, что полевики будут быстро закрываться открываться с такими резисторами), большой шанс нарваться на сквозные токи в плече, особенно, учитывая гирлянды биполярных транзисторов в управлении нижним ключом.
Vladimir1977
Новичок
Сообщения: 11
Зарегистрирован: 10 мар 2017, 21:37
Репутация: 0
Контактная информация:

Re: Контроллер для 5-ти фазного шагового двигателя

Сообщение Vladimir1977 »

Подскажите пожалуйста схему Н-моста на полевых транзисторах без IR2104 и им подобных.
Vladimir1977
Новичок
Сообщения: 11
Зарегистрирован: 10 мар 2017, 21:37
Репутация: 0
Контактная информация:

Re: Контроллер для 5-ти фазного шагового двигателя

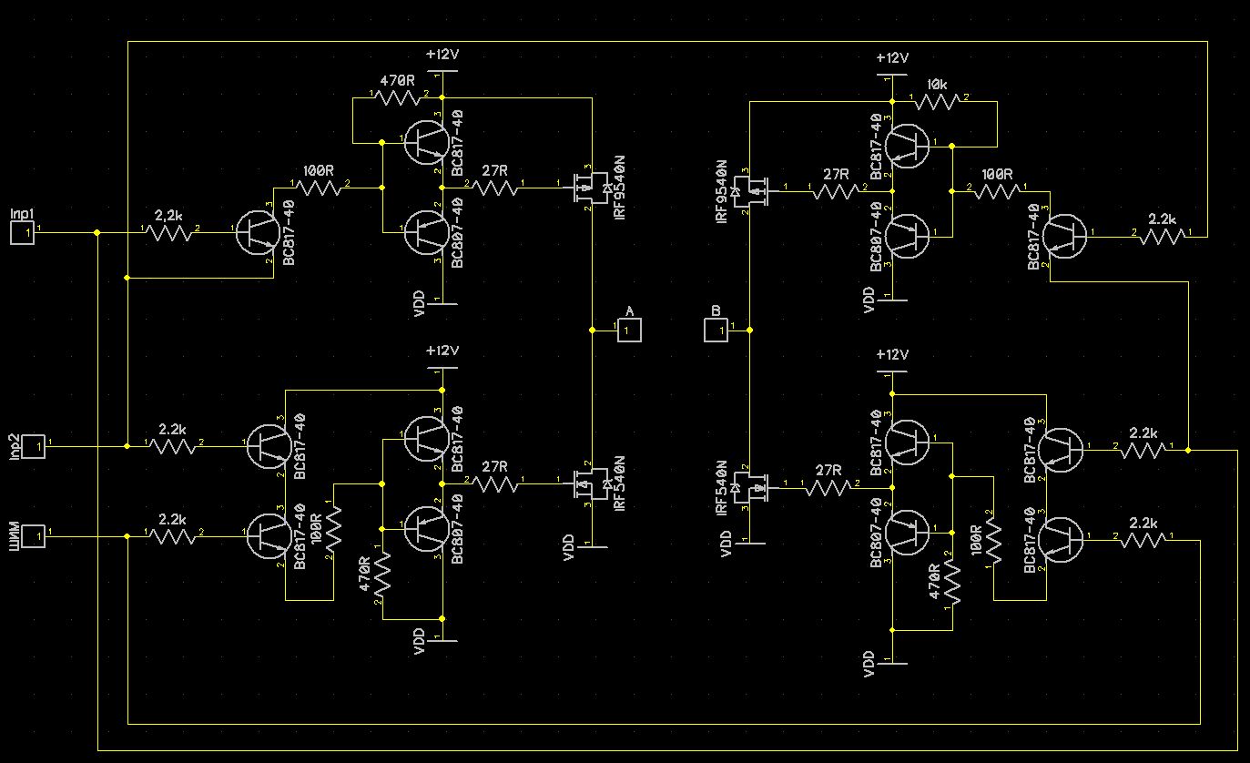
Сообщение Vladimir1977 »

А как насчет этой схемы?
Вложения
Схема моста2.jpg (3170 просмотров) <a class='original' href='./download/file.php?id=105684&mode=view' target=_blank>Загрузить оригинал (110.43 КБ)</a>
bolek4321
Мастер
Сообщения: 217
Зарегистрирован: 27 сен 2014, 07:59
Репутация: 38
Контактная информация:

Re: Контроллер для 5-ти фазного шагового двигателя

Сообщение bolek4321 »

Тебе нужно чтобы работало или поэкспериментировать?
Если первое, то поставь готовый драйвер моста, если второе - бери макетку, паяй и смотри осциллографом картинки на частоте ШИМ. Грубые ошибки можно отловить еще моделированием в протеусе.
Ответить

Вернуться в «Двигатели и шпиндели»