Ladder&FBD для Arduino

Контроллеры, драйверы, датчики, управляющие устройства.
Аватара пользователя
dinkata
Мастер
Сообщения: 1028
Зарегистрирован: 05 сен 2014, 09:07
Репутация: 391
Настоящее имя: Диньо
Откуда: Болгария
Контактная информация:

Ladder&FBD для Arduino

Сообщение dinkata »

Нашел вчера и понравилос :
http://flprog.ru/
Програмирование Arduino очень легко ,
К Arduino можно связат дисплей Nextion
https://www.itead.cc/wiki/Nextion_HMI_Solution
а так же ест редактор и для дисплей Nextion :
https://nextion.itead.cc/download.html
Простите ошибки, я иностранец.У моя клавиатура нету "э" и "ы"
Andrey@KZN
Мастер
Сообщения: 442
Зарегистрирован: 22 авг 2016, 12:21
Репутация: 44
Настоящее имя: Андрей
Контактная информация:

Re: Ladder&FBD для Arduino

Сообщение Andrey@KZN »

дрянь
nevkon
Почётный участник
Почётный участник
Сообщения: 2471
Зарегистрирован: 17 июл 2015, 10:25
Репутация: 310
Настоящее имя: Константин
Откуда: Балаково (Саратовская обл.)
Контактная информация:

Re: Ladder&FBD для Arduino

Сообщение nevkon »

Почему сразу дрянь? Для новичков нормально, просто не для этого форума информация.
Аватара пользователя
selenur
Почётный участник
Почётный участник
Сообщения: 4605
Зарегистрирован: 21 авг 2013, 19:44
Репутация: 1622
Настоящее имя: Сергей
Откуда: Новый Уренгой
Контактная информация:

Re: Ladder&FBD для Arduino

Сообщение selenur »

Andrey@KZN писал(а):дрянь
Почему-же сразу такой негатив?

Дисплей прикольный, он ещё и сенсорный, у самого такой есть, позволяет легко упростить код, связанный с пользовательским интерфейсом, для начинающих ардуинщиков, очень подходящий вариант.
С помощью FLPROG конечно ЧПУ контроллер не сделать, но реализовать простую логику работы, сможет даже ребенок.
Мой сайт: http://selenur.ru
Исходники моих программ: https://github.com/selenur
Instagram https://www.instagram.com/zheigurov/
Andrey@KZN
Мастер
Сообщения: 442
Зарегистрирован: 22 авг 2016, 12:21
Репутация: 44
Настоящее имя: Андрей
Контактная информация:

Re: Ladder&FBD для Arduino

Сообщение Andrey@KZN »

selenur писал(а):Почему-же сразу такой негатив?
Ну... я неправ в том, что не конкретизировал.
Я про "FLProg - визуальное программирование Arduino для не программистов"
"Беда, коль пироги начнет печи сапожник,
А сапоги тачать пирожник,
И дело не пойдет на лад.
Да и примечено стократ..."

А тут это усугублено тем, что посыл "и не надо учиться, ты не знаешь и не умеешь, так мы для тебя в виде комикса сделаем".
Аватара пользователя
selenur
Почётный участник
Почётный участник
Сообщения: 4605
Зарегистрирован: 21 авг 2013, 19:44
Репутация: 1622
Настоящее имя: Сергей
Откуда: Новый Уренгой
Контактная информация:

Re: Ladder&FBD для Arduino

Сообщение selenur »

Andrey@KZN писал(а):
selenur писал(а):Почему-же сразу такой негатив?
Ну... я неправ в том, что не конкретизировал.
Я про "FLProg - визуальное программирование Arduino для не программистов"
"Беда, коль пироги начнет печи сапожник,
А сапоги тачать пирожник,
И дело не пойдет на лад.
Да и примечено стократ..."

А тут это усугублено тем, что посыл "и не надо учиться, ты не знаешь и не умеешь, так мы для тебя в виде комикса сделаем".
Зато купит человек, поморгает светиком, через FLProg, пощелкает релешками, а дальше захочет чего не будь этакого, а в FLProg этого сделать не получится, вот уже перейдет на ардуино IDE, а потом глядишь уже и на Си человек пишет... У меня некоторые знакомые с такого и начинали... :-)
Мой сайт: http://selenur.ru
Исходники моих программ: https://github.com/selenur
Instagram https://www.instagram.com/zheigurov/
Аватара пользователя
Serg
Мастер
Сообщения: 21923
Зарегистрирован: 17 апр 2012, 14:58
Репутация: 5183
Заслуга: c781c134843e0c1a3de9
Настоящее имя: Сергей
Откуда: Москва
Контактная информация:

Re: Ladder&FBD для Arduino

Сообщение Serg »

Andrey@KZN писал(а):"Беда, коль пироги начнет печи сапожник,
а критиковать тот, кто ни на что больше не способен... :)
Я не Христос, рыбу не раздаю, но могу научить, как сделать удочку...
Аватара пользователя
dinkata
Мастер
Сообщения: 1028
Зарегистрирован: 05 сен 2014, 09:07
Репутация: 391
Настоящее имя: Диньо
Откуда: Болгария
Контактная информация:

Re: Ladder&FBD для Arduino

Сообщение dinkata »

Andrey@KZN писал(а):"Беда, коль пироги начнет печи сапожник,
А сапоги тачать пирожник,
И дело не пойдет на лад.
Да и примечено стократ..."
А тут это усугублено тем, что посыл "и не надо учиться, ты не знаешь и не умеешь, так мы для тебя в виде комикса сделаем".
:?: :wik: :thinking:
жаль ,что не все понимаю
selenur писал(а):Дисплей прикольный, он ещё и сенсорный
уже пробовал , для начало скажу :good:
жду Arduino Uno , идея на проект ест(конечно не ЧПУ,мелкая автоматизация управление частотник =>асинхронной двигатель ),
так что посмотрим :controller:
Простите ошибки, я иностранец.У моя клавиатура нету "э" и "ы"
Аватара пользователя
dinkata
Мастер
Сообщения: 1028
Зарегистрирован: 05 сен 2014, 09:07
Репутация: 391
Настоящее имя: Диньо
Откуда: Болгария
Контактная информация:

Re: Ladder&FBD для Arduino

Сообщение dinkata »

После критика Andrey@KZN задумался ,
Сегодня протестировал енкодер ( пользвателски блок ) и :D
енкодер крутим руками только для теста .
То что мне надо работает , идем дальше :cheesy:
https://www.youtube.com/watch?v=9sl4g__d2xM
Простите ошибки, я иностранец.У моя клавиатура нету "э" и "ы"
Аватара пользователя
dinkata
Мастер
Сообщения: 1028
Зарегистрирован: 05 сен 2014, 09:07
Репутация: 391
Настоящее имя: Диньо
Откуда: Болгария
Контактная информация:

Re: Ladder&FBD для Arduino

Сообщение dinkata »

Охо , еще одна красивая прога : HMI-KaScada http://www.hmi-kascada.ru/kaskada/
Ардуино или другой ПЛК вместе с KaScada ( связ Wi-Fi ; Bluetooth : USB ) получится хорошие проектьй .
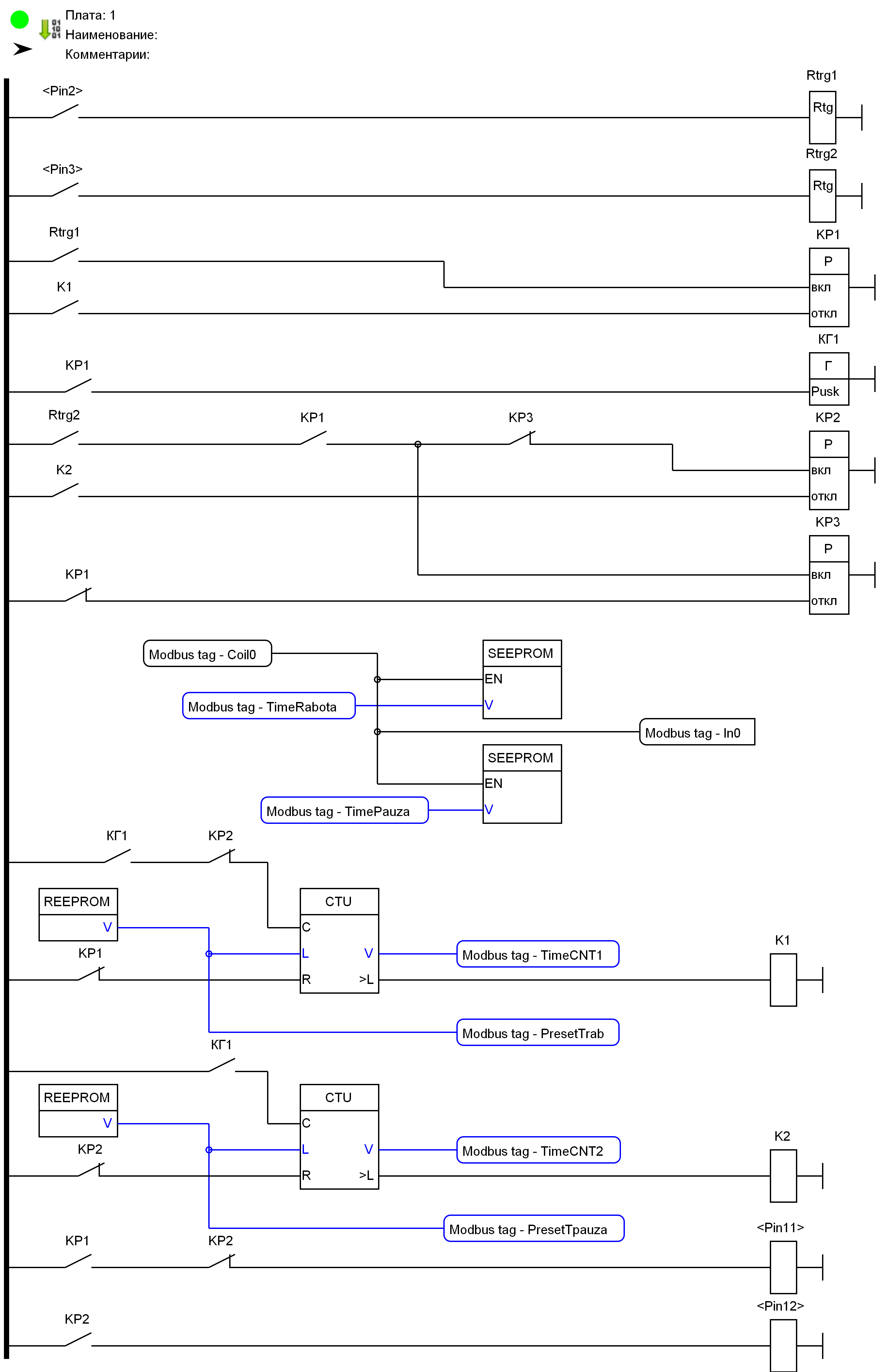
Во на не болше час сделал такой проектик :)
Пылесос установлен на автомойка самообслуживание запускается (пин2) с монетной автомат
и работает например 5 мин.Понадобилос сделат возможност хоть на один перерыв(пин3).
Так вот что придумал пока , на Arduino + HC06 + KaScada .
HC06 + KaScada будет пользоватся только для настройки , не в работа.
PrgTimer&Pause.png (2559 просмотров) <a class='original' href='./download/file.php?id=96120&mode=view' target=_blank>Загрузить оригинал (174.45 КБ)</a>
На телефон Samsung Galaxy J7 2016 связ с Ардуино +HC06 по Bluetooth :
Timer&Pause.png (2559 просмотров) <a class='original' href='./download/file.php?id=96121&mode=view' target=_blank>Загрузить оригинал (170.19 КБ)</a>
Простите ошибки, я иностранец.У моя клавиатура нету "э" и "ы"
Ответить

Вернуться в «Электроника»