Обработать боком фрезы POWERMILL

Обсуждение аспектов работы с CAМ программами, подготовка моделей, настройка постпроцессоров, настройка параметров инструментов, обсуждение стратегий обработки, симуляция обработки. Вопросы по G-коду.
Аватара пользователя
Urec
Мастер
Сообщения: 403
Зарегистрирован: 23 окт 2012, 11:32
Репутация: 92
Настоящее имя: Георгий
Откуда: г.Москва
Контактная информация:

Обработать боком фрезы POWERMILL

Сообщение Urec »

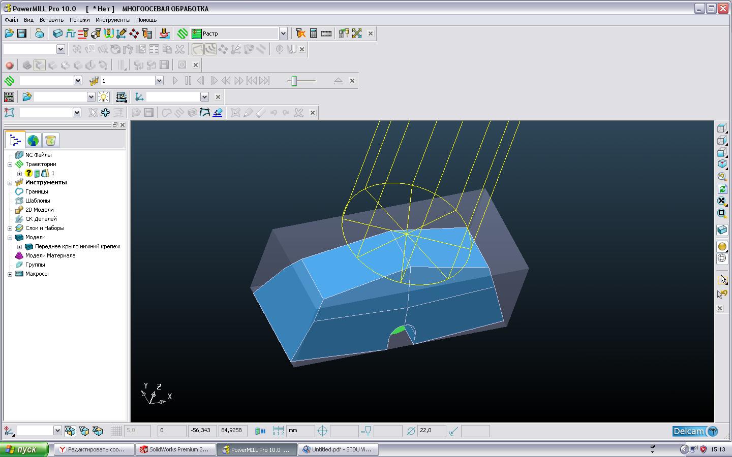
Подскажите, вот есть деталька типа гробик, все грани плоские. хочу на 5ти осях обработать боковой поверхностью цилиндрической фрезы.
Какую стратегию обработки для этого использовать в повермиле?
Вложения
Безымянный.JPG (2177 просмотров) <a class='original' href='./download/file.php?id=94391&mode=view' target=_blank>Загрузить оригинал (131.05 КБ)</a>

Вернуться в «CAM пакеты»