Есть сервопривод MR-J2-CL от мицу, который настоящее время работает с ПК - получает от него программу.
Есть желание заменить ПК на операторскую панель. По сведениям из иностранного инета вроде как такую функцию предоставляет
операторская панель из серии GOT1000 от тех же мицу.
Если это действительно так, прошу осведомленных назвать марку такой панели, желательно в самом дешевом варианте, т.к. по сути надо не программу менять, а всего лишь один её параметр - длину пробега.
Буду также благодарен за любую техническую инфу по этому поводу, ибо в доке ничего конкретного по этому поводу не нашел, а официалы, как всегда, молчат.
MR-J2S-CL
- mhael
- Мастер
- Сообщения: 2443
- Зарегистрирован: 09 мар 2013, 11:22
- Репутация: 769
- Настоящее имя: Ильдар
- Контактная информация:
Re: MR-J25-CL
Для Вашей задачи менять программу вообще не надо. Можно установить в программе несколько значений, а с помощью обычных тумблеров эти значения будут выбираться из заданных. ВСЕ.
- ART_ME
- Мастер
- Сообщения: 394
- Зарегистрирован: 17 ноя 2015, 18:05
- Репутация: -40
- Контактная информация:
Re: MR-J25-CL
Спасибо за ответ.mhael писал(а):Для Вашей задачи менять программу вообще не надо. Можно установить в программе несколько значений, а с помощью обычных тумблеров эти значения будут выбираться из заданных. ВСЕ.
Но, насколько я понял, Вы не совсем правы.
С помощью тумблеров выбирается одна из 16-и программ, в качестве которой может быть одна и та же программа, но с разными значениями. Вот только ассортимент всего лишь из 16-и значений категорически не устраивает.
Однако в надежде, что я ошибаюсь, загляните плиз в приложенный список команд и скажите, какие из них позволяют работают с переменными, вводимыми аппаратно (т.е. тумблерами). На мой взгляд, в системе команд CL вообще переменных как таковых нет.
Никогда не спорьте с дураками. Они опустят Вас до своего уровня и победят за счет опыта.
- mhael
- Мастер
- Сообщения: 2443
- Зарегистрирован: 09 мар 2013, 11:22
- Репутация: 769
- Настоящее имя: Ильдар
- Контактная информация:
Re: MR-J25-CL
ART_ME, Из того, что Вы позволили себе написать в постановке задачи, мало понятно, что именно Вам нужно. А так тут даже програму не надо выбирать. Даю подсказку - SYNC(1) и SYNC(2) (которые управляются через PI1 и PI2) решают вопрос с изменяемым перемещением. По принципу шлифовальных станков с переставляемыми ограничителями хода.
- ART_ME
- Мастер
- Сообщения: 394
- Зарегистрирован: 17 ноя 2015, 18:05
- Репутация: -40
- Контактная информация:
Re: MR-J25-CL
То есть Вы предлагаете двигать концевики что ли?mhael писал(а):ART_ME, Из того, что Вы позволили себе написать в постановке задачи, мало понятно, что именно Вам нужно. А так тут даже програму не надо выбирать. Даю подсказку - SYNC(1) и SYNC(2) (которые управляются через PI1 и PI2) решают вопрос с изменяемым перемещением. По принципу шлифовальных станков с переставляемыми ограничителями хода.
Никогда не спорьте с дураками. Они опустят Вас до своего уровня и победят за счет опыта.
- mhael
- Мастер
- Сообщения: 2443
- Зарегистрирован: 09 мар 2013, 11:22
- Репутация: 769
- Настоящее имя: Ильдар
- Контактная информация:
Re: MR-J25-CL
Если "грубых" установок достаточно, можно и концевики.ART_ME писал(а):То есть Вы предлагаете двигать концевики что ли?mhael писал(а):ART_ME, Из того, что Вы позволили себе написать в постановке задачи, мало понятно, что именно Вам нужно. А так тут даже програму не надо выбирать. Даю подсказку - SYNC(1) и SYNC(2) (которые управляются через PI1 и PI2) решают вопрос с изменяемым перемещением. По принципу шлифовальных станков с переставляемыми ограничителями хода.
- ART_ME
- Мастер
- Сообщения: 394
- Зарегистрирован: 17 ноя 2015, 18:05
- Репутация: -40
- Контактная информация:
Re: MR-J25-CL
Как оказалось, поставленная здесь задача решается довольно просто - изменением с панели параметра *CMX Electronic gear numerator и\или *CDV Electronic gear denominator. Что влегкую осуществилось с помощью эмулятора дельтовской панели типа DOP-B.
Еще можно поиграться параметром *ENR Encoder output pulses.
Другое дело, что аппетит приходит во время еды, и заказчику понадобилось еще менять и время разгона\торможения. Для этого тоже есть параметр - *STC S-pattern acceleration/deceleration time constant, но с ним проблема - его значение не может превышать 100 мс, а в программе задается значительно больше - до 20 000 мс.
По идее, эту задачу можно решить, прицепив к панели портовое расширение или простенький ПЛК. При этом время разгона\торможения будет разбито на 16 диапазонов, на каждый диапазон будет скопирована одна и та же программа, в которых будет разное время разгона\торможения, а выбор нужной программы будет осуществляться аппаратно с помощью ПЛК, управляемым панелью.
Но обнаружилось и куда более грамотное решение.
В вышеприведенных командах в качестве аргумента можно указывать не конкретное значение, а содержимое одного из восьми регистров сервоусилителя.
Вся проблема только в вводе с панели значений этих регистров. Мне не удалось обнаружить ни одной панели, драйвер мицушной сервы которой содержал бы команду доступа к этим регистрам.
Есть панели, содержащие развитые макросы (например Weintek), которые позволили бы осуществить эту функцию. Но решение этой задачи равносильно написанию нового драйвера, что для меня с моими весьма скудными программистскими познаниями, мягко говоря, тяжеловато. Особенно учитывая, что сервак этот работает круглосуточно, и останавливать его ради проб слишком часто не получится.
Поэтому пришлось раскидать запросы о помощи где только возможно, может и повезет. Благо по протоколу есть вся информация, а сам протокол сильно смахивает на традиционный терминал под винду, а язык макросов вроде как VB_подобный.
Может и здесь найдутся грамотные в макросах люди?
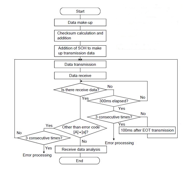
Алгоритм ниже.
Еще можно поиграться параметром *ENR Encoder output pulses.
Другое дело, что аппетит приходит во время еды, и заказчику понадобилось еще менять и время разгона\торможения. Для этого тоже есть параметр - *STC S-pattern acceleration/deceleration time constant, но с ним проблема - его значение не может превышать 100 мс, а в программе задается значительно больше - до 20 000 мс.
По идее, эту задачу можно решить, прицепив к панели портовое расширение или простенький ПЛК. При этом время разгона\торможения будет разбито на 16 диапазонов, на каждый диапазон будет скопирована одна и та же программа, в которых будет разное время разгона\торможения, а выбор нужной программы будет осуществляться аппаратно с помощью ПЛК, управляемым панелью.
Но обнаружилось и куда более грамотное решение.
В вышеприведенных командах в качестве аргумента можно указывать не конкретное значение, а содержимое одного из восьми регистров сервоусилителя.
Вся проблема только в вводе с панели значений этих регистров. Мне не удалось обнаружить ни одной панели, драйвер мицушной сервы которой содержал бы команду доступа к этим регистрам.
Есть панели, содержащие развитые макросы (например Weintek), которые позволили бы осуществить эту функцию. Но решение этой задачи равносильно написанию нового драйвера, что для меня с моими весьма скудными программистскими познаниями, мягко говоря, тяжеловато. Особенно учитывая, что сервак этот работает круглосуточно, и останавливать его ради проб слишком часто не получится.
Поэтому пришлось раскидать запросы о помощи где только возможно, может и повезет. Благо по протоколу есть вся информация, а сам протокол сильно смахивает на традиционный терминал под винду, а язык макросов вроде как VB_подобный.
Может и здесь найдутся грамотные в макросах люди?
Алгоритм ниже.
Никогда не спорьте с дураками. Они опустят Вас до своего уровня и победят за счет опыта.
- ART_ME
- Мастер
- Сообщения: 394
- Зарегистрирован: 17 ноя 2015, 18:05
- Репутация: -40
- Контактная информация:
Re: MR-J2S-CL
К сожалению, знающих людей не нашлось. Видимо потому, что спецы успели позабыть, что такое ASCII.
Поэтому пришлось самому разбираться. Неделю убил, но в результате таки сотворил тестовый макрос в эмуляторе дельте, который заработал - инфа в регистр заносится исправно.
То бишь задача управления данными программ сервы MR-J2 с операторской панели (с макросами) решаема.
Поэтому пришлось самому разбираться. Неделю убил, но в результате таки сотворил тестовый макрос в эмуляторе дельте, который заработал - инфа в регистр заносится исправно.
То бишь задача управления данными программ сервы MR-J2 с операторской панели (с макросами) решаема.
Никогда не спорьте с дураками. Они опустят Вас до своего уровня и победят за счет опыта.
- ART_ME
- Мастер
- Сообщения: 394
- Зарегистрирован: 17 ноя 2015, 18:05
- Репутация: -40
- Контактная информация:
Re: MR-J2S-CL
Наконец-то пришла панелька, оборудование запущено.
Как ни странно, ну очень даже корявый бэйскоподобный язык дельтовской панели родил на удивление простую и компактную программу.
А так как после ввода данных в серву панели делать нечего, то я её загрузил ещё по модбасу и подсчетом продукции с разбивкой на партии через вот эту 100%-китайскую фиговину (релюхи правда пришлось убрать, да и по входу логика не совпала - куды ж без ULN200Х тут россиянину податься?

В результате общая сумма комплектации на модернизацию не превысила 10 тыр., заказчик счастлив, ибо родная система управления померла аккурат вчера.
Удивила позиция операторов и наладчиков - они аж сияют от радости.
Мораль: магическая фраза "написать протокол" всего лишь нагоняет страху, а на деле реализуется довольно просто. Если конечно изготовитель предоставляет все необходимые для этого данные, за что и спасибо мицу.
Как ни странно, ну очень даже корявый бэйскоподобный язык дельтовской панели родил на удивление простую и компактную программу.
А так как после ввода данных в серву панели делать нечего, то я её загрузил ещё по модбасу и подсчетом продукции с разбивкой на партии через вот эту 100%-китайскую фиговину (релюхи правда пришлось убрать, да и по входу логика не совпала - куды ж без ULN200Х тут россиянину податься?

В результате общая сумма комплектации на модернизацию не превысила 10 тыр., заказчик счастлив, ибо родная система управления померла аккурат вчера.
Удивила позиция операторов и наладчиков - они аж сияют от радости.
Мораль: магическая фраза "написать протокол" всего лишь нагоняет страху, а на деле реализуется довольно просто. Если конечно изготовитель предоставляет все необходимые для этого данные, за что и спасибо мицу.
Никогда не спорьте с дураками. Они опустят Вас до своего уровня и победят за счет опыта.