Всем привет, может кто сталкивался. Приобрел шаговый двигатель PF42-48c3 12v 70ом.(На двигателе написано NIPPON PULSE MOTOR). Не могу понять как подключить его, понимаю что нужен контроллер/драйвер, но большинство схем в интернете для Arduino, а мне надо запитать его просто от 12 вольт с возможностью регулировать обороты и управлять направлением вращения. Буду крайне признателен.
Спасибо все заранее.
Проблема с подключением шаговог двигателя PF42-48c3 12v 70ом
-
sas_75
- Мастер
- Сообщения: 463
- Зарегистрирован: 10 мар 2015, 11:03
- Репутация: 115
- Настоящее имя: Сергей
- Откуда: Владивосток
- Контактная информация:
Re: Проблема с подключением шаговог двигателя PF42-48c3 12v
Шаговик с отводами от середин обмоток, обычно управляется транзисторными ключами. Можно конечно и драйверами типа L298, если не использовать средние выводы обмоток. Тут важный вопрос чем управлять будете? Хотите готовый контроллер использовать, или самодельный на микроконтроллере?
-
activik
- Новичок
- Сообщения: 2
- Зарегистрирован: 26 апр 2016, 23:20
- Репутация: 0
- Настоящее имя: Роман
- Контактная информация:
Re: Проблема с подключением шаговог двигателя PF42-48c3 12v
Хочется сделать, что нибудь по проще. У меня не большой станок для намотки катушки медной, мне не нужна скорость большая, надо чтобы аккуратно. Но дело в том,что нужен двигатель с редуктором, или просто мощный двигатель, который будет держать провод в натяг и контролер, чтобы можно было регулировать обороты...sas_75 писал(а): sas_75 » Сегодня, 05:52
Шаговик с отводами от середин обмоток, обычно управляется транзисторными ключами. Можно конеч
Есть возможность, отправить схемку?
Спсибо.
-
sas_75
- Мастер
- Сообщения: 463
- Зарегистрирован: 10 мар 2015, 11:03
- Репутация: 115
- Настоящее имя: Сергей
- Откуда: Владивосток
- Контактная информация:
Re: Проблема с подключением шаговог двигателя PF42-48c3 12v
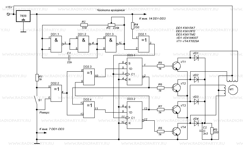
Есть интересное готовое решение автора MIRON63 "Станок намоточный M63".
Автор выкладывает проект целиком:
http://moemesto.ru/MIRON63
Автор выкладывает проект целиком:
http://moemesto.ru/MIRON63
- Тенгель
- Почётный участник

- Сообщения: 1814
- Зарегистрирован: 01 май 2012, 13:41
- Репутация: 619
- Откуда: Чита
- Контактная информация:
Re: Проблема с подключением шаговог двигателя PF42-48c3 12v
Купить самый дешевый драйвер на TB6560 и подключить звуковой генераторactivik писал(а):а мне надо запитать его просто от 12 вольт с возможностью регулировать обороты и управлять направлением вращения. Буду крайне признателен.
Спасибо все заранее.
или вот, только не знаю как там с регулировкой оборотов
http://duxe.ru/product_info.php?cPath=3 ... cts_id=430
А вообще не очень удачная идея использовать тут ШД, привод от швейной машинки не подойдёт ?
Подпись отключена за неуплату.
-
nevkon
- Почётный участник

- Сообщения: 2476
- Зарегистрирован: 17 июл 2015, 10:25
- Репутация: 310
- Настоящее имя: Константин
- Откуда: Балаково (Саратовская обл.)
- Контактная информация:
Re: Проблема с подключением шаговог двигателя PF42-48c3 12v
Можно использовать связку NE555 с драйвером биполярного двигателя (например как и советовали ТВ6560). Направление переключать выключателем.
- balomut
- Почётный участник

- Сообщения: 889
- Зарегистрирован: 06 апр 2015, 10:56
- Репутация: 267
- Настоящее имя: Олег
- Откуда: Поланзбург
- Контактная информация:
Re: Проблема с подключением шаговог двигателя PF42-48c3 12v
Каждый сходит с ума так , как ему нравится !