это 20 мин
=============
ну и есть же
Код: Выделить всё
~$ halcmd show
Код: Выделить всё
~$ halcmd show
А что между этими землями?Алексс писал(а):земли правильные: выход pwm - земля месы, выход сигнала - земля инвертера.

наверное между ними розетка.UAVpilot писал(а):А что между этими землями?
я был бы очень рад это сделать, но он у меня убогий. ничего не умеет.UAVpilot писал(а):почему инвертором не рулить по modbus
У меня в авто яркость подсветки приборов регулируется через PWM. Мне захотелось сделать чтоб яркость экрана магнитолы/навигатора менялась синхронно с подсветкой. Однако применение тупого конвертора PWM-Analog не проканало т.к. линейность у подсветки и у экрана сильно различались. В итоге я по этим "воробьям" пулял из пушки в виде PIC12F683 с табличным преобразованием.Алексс писал(а):желание - максимально линейное поведение в широком диапазоне.
вместо транзисторов просится какаянить микруха, но я в них плохо ориентируюсь.
ну извинитеUAVpilot писал(а):Так это ж Freqency-to-Votage, а надо PWM-to-Voltage.


он же дорогой наверное да ??UAVpilot писал(а):поставь какой-нибудь Proteus
Ну при большом желании можно попробовать перед покупкой.Алексс писал(а):он же дорогой наверное да ??
Интересно, а в осциллографе они случайно, не соединяются? То есть, развязаны ли земли каналов друг от друга?Алексс писал(а):тоесть какбы земли там разные, но в конце они где-то соединяются.
Пойдут, например, триггеры шмитта из серии 40xxB, вроде TI4093B. Получишь "чоткий" прямоугольник. А нелинейность никуда не денетсяАлексс писал(а):желание - максимально линейное поведение в широком диапазоне.
вместо транзисторов просится какаянить микруха, но я в них плохо ориентируюсь.
Как реализовано измерение скорости? Аппаратно - месой/программно LinuxCNC? Измеряется период сигнала энкодера или количество импульсов за секунду?Алексс писал(а):сделал новый диск энкодера - такая-же ботва. скорость скачет.
Давай, выздоравливай!Алексс писал(а):иду болеть дальше.

а дальше пока не мерил. а нелинейность как-то можно компенсировать ?Кстати, значения для характеристики в табличке у тебя там только для начального участка. А как дальше?
через mesa encoder. там есть выходы velocity и position.Как реализовано измерение скорости?
спасибо!!!Давай, выздоравливай!
Это скорее всего и есть источник помех и глюков.Алексс писал(а):наверное между ними розетка.
тоесть какбы земли там разные, но в конце они где-то соединяются.
Я ж тебе два варианта подсказал:Алексс писал(а):а дальше пока не мерил. а нелинейность как-то можно компенсировать ?
UAVpilot писал(а):В итоге я по этим "воробьям" пулял из пушки в виде PIC12F683 с табличным преобразованием.
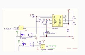
UAVpilot писал(а):По идее надо кондёр+резисторы подобрать так, чтоб во всём диапазоне изменения PWM напряжение на кондёре менялось от 0 до Vпит/4 максимум, или даже Vпит/(8..10) а дальше операционник с соотв. коэф. усиления.

А надо? Тебя, как я понял, интересует прежде всего линейность в области малых напряжений, чтобы можно было получать стабильные низкие обороты. Так?Алексс писал(а): а нелинейность как-то можно компенсировать ?

потому как я не уверен на счет китайского инвертера, пусть будет. меса дорогая зараза, чтобы экспериментировать. и так пару дней назад трухнул не по детски:Serg-tmn писал(а):так ли нужна опторазвязка в преобразователе
Так UAVpilot тебе про то и намекает.Алексс писал(а):во, можно же нелинейность програмно исправить!
