Вращающиеся гайки
-
nik1
- Мастер
- Сообщения: 8408
- Зарегистрирован: 02 окт 2012, 07:37
- Репутация: 3629
- Откуда: Красногорск
- Контактная информация:
Re: Вращающиеся гайки
Беру тут, стальные очень приличного качества
Ал тоже нормуль
Цена более чем вменяемая
https://www.beltingonline.com/20-tooth- ... m-15f-7776
Ал тоже нормуль
Цена более чем вменяемая
https://www.beltingonline.com/20-tooth- ... m-15f-7776
-
Hugo
- Мастер
- Сообщения: 1369
- Зарегистрирован: 15 окт 2018, 19:39
- Репутация: 303
- Настоящее имя: Юрий
- Контактная информация:
Re: Вращающиеся гайки
Спасибо за ссылку, воспользуюсь!nik1 писал(а):Беру тут, стальные очень приличного качества
Ал тоже нормуль
Цена более чем вменяемая
https://www.beltingonline.com/20-tooth- ... m-15f-7776
Какие ремни ты обычно покупаешь?
-
nik1
- Мастер
- Сообщения: 8408
- Зарегистрирован: 02 окт 2012, 07:37
- Репутация: 3629
- Откуда: Красногорск
- Контактная информация:
Re: Вращающиеся гайки
Мне нравятся омега белт
Они тише в работе
Они тише в работе
-
Hugo
- Мастер
- Сообщения: 1369
- Зарегистрирован: 15 окт 2018, 19:39
- Репутация: 303
- Настоящее имя: Юрий
- Контактная информация:
Re: Вращающиеся гайки
Там же покупаешь или где-то в другом месте?nik1 писал(а):Мне нравятся омега белт
Они тише в работе
-
nik1
- Мастер
- Сообщения: 8408
- Зарегистрирован: 02 окт 2012, 07:37
- Репутация: 3629
- Откуда: Красногорск
- Контактная информация:
Re: Вращающиеся гайки
У этих нету
Мои станком шли
В Москве вроде были
Мои станком шли
В Москве вроде были
- ultrus
- Мастер
- Сообщения: 2039
- Зарегистрирован: 09 апр 2013, 05:42
- Репутация: 1329
- Настоящее имя: Юрий
- Откуда: Воронеж
- Контактная информация:
Re: Вращающиеся гайки
Ну вот не надо про китайский сплошной брак тут слюной брызгать! Конечно, никто тебе не запрещает покупать комплектующие у буржуев за "нормальную" для тебя цену.Hugo писал(а):В Китае можно и три раза купить дешёвые шкивы и всё в брак выкинуть, поэтому никогда не знаешь - какой будет на выходе квалитет. Я отдал предпочтение немецкому качеству и 23 евро, для меня нормальная цена, за качественный продукт.
Но скажи честно, все остальные комплектующие у твоего станка тоже буржуинские? И сама гайка какая-нибудь THK C5? Или всё же китайский "брак", как ты выражаешься?
Может у тебя не шкив на станке колбасит, а дешевые китайские гайки с винтами?
Вот нужна тебе эта "вишенка на торте" если остальные детали на твоём станке китайские "экскременты", как ты выражаешься?
Про Китай. Есть ли качественный товар в Китае? Да есть, MGG не даст соврать. И стоит он не сильно дороже, чем продукты заявленные на Али.
Вожу из Китая очень давно и много. Не только комплектующие, но и собранные станки. Купить там можно буквально всё что хочешь и по цене, какая тебе нравится.
Соответственно и качества, какое тебя устраивает.
Если сами хотите купить действительно качественный продукт, потратьте немного времени и найдите производителя.
И не на Алиэкспресс, там цены процентов на 30 больше, а на Taobao, Tmail или 1688.
Как ни странно, но цена у производителя чаще всего выше, чем у продавана.
То ли это связано с оптовыми закупками, то ли весь брак им сливают? Или ещё с чем-то? Не знаю. Но покупая у производителя, есть гарантия купить именно то, что тебе надо и нужного качества.
Не стесняйтесь общаться с продавцом. Китайцы очень гибкие и общительные пацаны и сделают тебе ровно то, за что ты готов заплатить деньги.
Но приготовьтесь, потратить время на разжевывание конкретной задачи.
И это не от их тупости, а от некорректного Гугл переводчика. Не владея китайским, я обычно русский перевожу на английский, а потом уже на китайский.
Пользуюсь переводчиком Bing. Так получается доходчивее.
Если нет возможности и желания этим заниматься, обратитесь к ребятам на форуме, которые занимаются поставками из Китая.
Они все эти нюансы знают и помогут вам купить качественные комплектующие (лично я этим не занимаюсь).
А вот эфории и офигенного кайфа от немецкого или австрийского супер-пупер "качества", заплатив нехилые деньги, мне как-то в этой жизни получить не удалось.
Покупая китайское по реальной цене, я морально готов потратить время и деньги на доработку и допиливание "драчевым напильником" того, что они допилить не смогли.
А вот когда ты покупаешь за бешенные бабки немецкий агрегат от очень известного производителя и у тебя бьёт вал, а претензии не принимаются, так как "ты сам виноват и повредил агрегат при разгрузке", ну очень хочется поехать в Германию и устроить им там Берлин 1945 года!
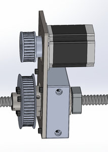
Чтобы мои слова не были восприняты как откровения очередного балабола, вот моя гайка:
Шкив сделан китайцем по заказу с внутренним диаметром 25 мм посадку на гайку, подшипник дуплексный Р4 (для тех кто понимает), прецизионная стопорная гайка.
Комплектующие только сегодня приехали:
Могу сделать готовый узел или продам комплектующие для самостоятельной сборки.
"Если хочешь сделать что-то хорошо, сделай это сам."
Фердинанд Порше
Фердинанд Порше
-
NikolayUa24
- Мастер
- Сообщения: 1407
- Зарегистрирован: 31 июл 2013, 20:05
- Репутация: 256
- Настоящее имя: Николай
- Контактная информация:
Re: Вращающиеся гайки
А нету путаницы ? ведь получается двойной переводultrus писал(а):Не владея китайским, я обычно русский перевожу на английский, а потом уже на китайский.
Пользуюсь переводчиком Bing. Так получается доходчивее.
Общался с CPt China Power Transmission тут могут сделать даже по личным чертежамultrus писал(а): потратьте немного времени и найдите производителя на Taobao, Tmail или 1688.
Страдания ведут человека к совершенству.
-
Hugo
- Мастер
- Сообщения: 1369
- Зарегистрирован: 15 окт 2018, 19:39
- Репутация: 303
- Настоящее имя: Юрий
- Контактная информация:
Re: Вращающиеся гайки
Ты наверное на сайт редко заходишь, поэтому не в курсе. У меня все гайки и винты C7 Hiwin куплены у официального представителя.ultrus писал(а):И сама гайка какая-нибудь THK C5? Или всё же китайский "брак", как ты выражаешься?
Я не продаван, в отличие от вас и поэтому у меня нет время на поиск нормальную производителя... поэтому был негативный опыт. Как я и написал, про шкивы, можно купить три дешёвых китайских потом их выкинуть и купить один нормальный немецкий. Из 5 купленных шкивов в Китае у меня все плохого качества и и немного бьют.ultrus писал(а):если сами хотите купить действительно качественный продукт, потратьте немного времени и найдите производителя.
По-быстрому с телефона....
- niksooon
- Мастер
- Сообщения: 2144
- Зарегистрирован: 23 июн 2014, 23:18
- Репутация: 1207
- Откуда: Кашира
- Контактная информация:
Re: Вращающиеся гайки
Любопытство гложет-а что за подшипник такой интересный с фланцем ?ultrus писал(а):Комплектующие только сегодня приехали:
Сделанное правильно — красиво. Если сделанное тебе не нравится — то и работать оно будет хреново. Перевари, пересверли, выпили заново — ну, или хотя бы покрась.
-
Hugo
- Мастер
- Сообщения: 1369
- Зарегистрирован: 15 окт 2018, 19:39
- Репутация: 303
- Настоящее имя: Юрий
- Контактная информация:
Re: Вращающиеся гайки
Ты тестировал гайку в реальной работе? Какие у неё биения и как она себя ведёт на больших скоростях на станке непосредственно?ultrus писал(а):Могу сделать готовый узел или продам комплектующие для самостоятельной сборки.
Как смазывать швп гайку, которая закрыта за шкивом?
Заметил, что тут только падаваны слюной брызжут, так как они чувствуют конкуренцию... типа заказывайте у меня... только я знаю как правильно... видать волнуются за свою прибыль, а то люди поумнеют и будут в других местах заказывать, они же останутся без заработка...
Честно сказать, даже лень отвечать на такое дешёвое промо...
- ultrus
- Мастер
- Сообщения: 2039
- Зарегистрирован: 09 апр 2013, 05:42
- Репутация: 1329
- Настоящее имя: Юрий
- Откуда: Воронеж
- Контактная информация:
Re: Вращающиеся гайки
Подшипник, как подшипник. Аналог этого, только с фланцем:niksooon писал(а):Любопытство гложет-а что за подшипник такой интересный с фланцем ?
https://item.taobao.com/item.htm?id=562610438534
"Если хочешь сделать что-то хорошо, сделай это сам."
Фердинанд Порше
Фердинанд Порше
- ultrus
- Мастер
- Сообщения: 2039
- Зарегистрирован: 09 апр 2013, 05:42
- Репутация: 1329
- Настоящее имя: Юрий
- Откуда: Воронеж
- Контактная информация:
Re: Вращающиеся гайки
Зацепило! Ну значит не зря я время потратил на написание сообщения.Hugo писал(а):Заметил, что тут только падаваны слюной брызжут, так как они чувствуют конкуренцию... типа заказывайте у меня... только я знаю как правильно... видать волнуются за свою прибыль, а то люди поумнеют и будут в других местах заказывать, они же останутся без заработка...
Я ни грамма не продаван и не претендую на истину в последней инстанции. Деньги я зарабатываю совершенно в другой сфере и без заработка не останусь.
Вожу из Китая запчасти, инструмент и станки для своего завода. Удобнее и дешевле получается завозит мелким оптом. Иногда удается приобрести три каких нибудь приблуды по цене двух.
В этот раз, для ремонта лабораторной мельницы, понадобились дуплексные подшипники. Посмотрел я на них и в голову пришла мысль, что это идеальный вариант для вращающейся гайки.
Да и размеры исключительно подошли. Заказал вместо двух - восемь, пару в кладовку на полку в ЗИП, а оставшиеся четыре могу тебе продать по реальной цене вместе со шкивами и контрогайками, если хочешь. Могу и готовую гайку сделать, если надо. Станочный парк позволяет. А если хочешь, сам попробуй купить, ссылку я дал.
Когда бы я успел? Я же написал, что вчера только получил.Hugo писал(а):Ты тестировал гайку в реальной работе? Какие у неё биения и как она себя ведёт на больших скоростях на станке непосредственно?
Раз это так принципиально, ну не закрывай гайку шкивом. На конструкцию это вообще никак не повлияет и упростит изготовление.Hugo писал(а):Как смазывать швп гайку, которая закрыта за шкивом?
"Если хочешь сделать что-то хорошо, сделай это сам."
Фердинанд Порше
Фердинанд Порше
-
SVP
- Мастер
- Сообщения: 6140
- Зарегистрирован: 19 дек 2012, 15:49
- Репутация: 884
- Откуда: Москва
- Контактная информация:
Re: Вращающиеся гайки
Ради одного шкива смысла особо нету. Время будет стоить дороже, чем купить немецкие.ultrus писал(а):Если сами хотите купить действительно качественный продукт, потратьте немного времени и найдите производителя.
И не на Алиэкспресс, там цены процентов на 30 больше, а на Taobao, Tmail или 1688.
В большинстве случаев "первое попавшееся" бывает нормального качества, т.е. биения под пол миллиметра не норма однозначно.
Но был момент, когда почему-то везде был завал именно кривых шкивов.
У меня тоже хобби "покупка всего в китае", но исключительно по причине того, что иногда "сижу и жду как пожарный", и можно утилизировать это время с пользой.
"Чистое" время яб на это не тратил, даже если возить что-то и на продажу тоже, толку от этого реально немного. Так, суета одна.
Ну и ассортимент конечно у них побогаче, некоторые вещи приходится возить потому, что никто не возит, т.е. либо везешь себе сам, либо обходишься.
-
Hugo
- Мастер
- Сообщения: 1369
- Зарегистрирован: 15 окт 2018, 19:39
- Репутация: 303
- Настоящее имя: Юрий
- Контактная информация:
Re: Вращающиеся гайки
Что-то Я нигде не встречал адекватных владельцев заводов, которые приторговывают тремя вращающимся гайками к основному бизнесу... более того, за такие гроши, готовые плюнуть в лицо и вцепиться в глотку.ultrus писал(а):Зацепило! Ну значит не зря я время потратил на написание сообщения.
Я ни грамма не продаван и не претендую на истину в последней инстанции. Деньги я зарабатываю совершенно в другой сфере и без заработка не останусь.
Вожу из Китая запчасти, инструмент и станки для своего завода.
Расслабьтесь, у нас идет мирное обсуждение разных вариантов конструкций вращающийся гаек, обсуждаем разные решения, как можно их улучшить, какие узлы самые подходящие, какие ремни, какая редукция и прочее...
- frezeryga
- Почётный участник

- Сообщения: 13713
- Зарегистрирован: 18 авг 2013, 16:08
- Репутация: 5069
- Откуда: Жуковский
- Контактная информация:
Re: Вращающиеся гайки
у владельцев заводов это просто хобби. и владельцев заводов на этом форуме больше чем ты думаешь. просто они обычно никак себя не выдают.
email frezeryga@yandex.ru
instagram https://www.instagram.com/frezeryga
telegram https://t.me/md_cnc_frezeryga https://t.me/frezeryga
instagram https://www.instagram.com/frezeryga
telegram https://t.me/md_cnc_frezeryga https://t.me/frezeryga
-
Hugo
- Мастер
- Сообщения: 1369
- Зарегистрирован: 15 окт 2018, 19:39
- Репутация: 303
- Настоящее имя: Юрий
- Контактная информация:
Re: Вращающиеся гайки
Только что получил посылку с Китая, от официального представителя завода LICHUAN. Заказывал 4 мотора с драйверами + 4 кабеля для энкодера ДЛИНОЙ 10 МЕТРОВ, в итоге: все кабеля в комплекте по 2,6метров...ultrus писал(а):Ну вот не надо про китайский сплошной брак тут слюной брызгать! Конечно, никто тебе не запрещает покупать комплектующие у буржуев за "нормальную" для тебя цену...
Про Китай. Есть ли качественный товар в Китае? Да есть....
Покупая китайское по реальной цене, я морально готов потратить время и деньги на доработку и допиливание "драчевым напильником" того, что они допилить не смогли.
Как вам такое, ULTRUS?
Посоветуйте, как мне тут драчевым напильником (как вы выражаетесь) допилить?
Вот, на терассе разложил товары из коробки, 1 час назад Замер длинны кабеля А вот обсуждение на АЛИ (оно длинное, мы обсуждали с представителем длину кабелей), специально для вас выкладываю текст Может, 549 долларов - слишком мало для китайцев, чтоб положить в комплект - то, о чем мы с ними договаривались...?
Сколько я ни заказывал, ...в Германии (в Англии, В Голландии и прочих европейских странах), товар всегда соответствовал описанию и качеству. В Китае вечно какие-то неожиданности, потом решай этот "гемморой", а уже оплачена и доставка и растаможнка и прочее. Желание пропадает, когда вечно ХЗ что в итоге получишь...ultrus писал(а):А вот эфории и офигенного кайфа от немецкого или австрийского супер-пупер "качества", заплатив нехилые деньги, мне как-то в этой жизни получить не удалось.
-
SVP
- Мастер
- Сообщения: 6140
- Зарегистрирован: 19 дек 2012, 15:49
- Репутация: 884
- Откуда: Москва
- Контактная информация:
Re: Вращающиеся гайки
Мало значит заказывал.Hugo писал(а): Сколько я ни заказывал, ...в Германии (в Англии, В Голландии и прочих европейских странах), товар всегда соответствовал описанию и качеству.
К сожалению, все чаще приходит просто перемаркированный китайский брак. Ну т.е. смысла заказывать в европе ныне особо нету.
PS. Ну прислали тебе китайцы три бесплатных кабеля, это в общем-то тоже неплохо, запасные будут. Пока все соберешь, они дошлют нормальных.
-
MGG
- Мастер
- Сообщения: 3673
- Зарегистрирован: 08 фев 2016, 16:33
- Репутация: 1010
- Настоящее имя: Манн Геннадий Геннадьевич
- Откуда: Москва
- Контактная информация:
Re: Вращающиеся гайки
Ужас, тебя наверное заставляют заказывать в Китае а не в святой Европе! Под дулом автомата. Брал бы рексрот сразу, и все
Да и судя по ценнику, китайцы так не хило наварилмсь
Да и судя по ценнику, китайцы так не хило наварилмсь
http://www.cnc-club.ru/forum/viewtopic. ... 76#p304076 Поставки оборудования для ваших станков
https://www.instagram.com/dtw.moscow/
dtw.moscow@gmail.com
https://www.instagram.com/dtw.moscow/
dtw.moscow@gmail.com
- Andrey.cz
- Кандидат
- Сообщения: 82
- Зарегистрирован: 04 июн 2020, 14:53
- Репутация: 6
- Контактная информация:
Re: Вращающиеся гайки
Не хило вы тут зацепились
Всем дано ошибаться, китайцам тоже.
Хороший продавец что в Китае что в Европе свою ошибку исправит.
Чаще всего (как уже писали выше) кинут в посылку заменитель товара которого нет на складе и ждут вашей реакции.
Скажет сделаем не скажет ну и слава богу
Всем дано ошибаться, китайцам тоже.
Хороший продавец что в Китае что в Европе свою ошибку исправит.
Чаще всего (как уже писали выше) кинут в посылку заменитель товара которого нет на складе и ждут вашей реакции.
Скажет сделаем не скажет ну и слава богу
- Gestap
- Мастер
- Сообщения: 978
- Зарегистрирован: 21 май 2017, 21:18
- Репутация: 1089
- Настоящее имя: Александр
- Контактная информация:
Re: Вращающиеся гайки
Да может тупо кто комплектует заказ не увидел что кабеля другие, тупо на автомате кинули стандартные и все.
Стоимость доставки канешн жесть.
Стоимость доставки канешн жесть.
Пилим, точим, шьем, продаём комплектующие к станкам
https://www.instagram.com/dtw.moscow/
dtw.moscow@gmail.com
Наша группа в телеге https://t.me/asiogroup
https://www.instagram.com/dtw.moscow/
dtw.moscow@gmail.com
Наша группа в телеге https://t.me/asiogroup