Интерфейсы EMC2 (опросничек)
- Serg
- Мастер
- Сообщения: 21923
- Зарегистрирован: 17 апр 2012, 14:58
- Репутация: 5183
- Заслуга: c781c134843e0c1a3de9
- Настоящее имя: Сергей
- Откуда: Москва
- Контактная информация:
Re: Интерфейсы EMC2 (опросничек)
Радует то, что его включили в основную ветку.
Я не Христос, рыбу не раздаю, но могу научить, как сделать удочку...
- Nick
- Мастер
- Сообщения: 22776
- Зарегистрирован: 23 ноя 2009, 16:45
- Репутация: 1735
- Заслуга: Developer
- Откуда: Gatchina, Saint-Petersburg distr., Russia
- Контактная информация:
Re: Интерфейсы EMC2 (опросничек)
На мач похоже, или мне это кажется
?
(похоже цветастыми кнопочками)
(похоже цветастыми кнопочками)
- Lexxa
- Мастер
- Сообщения: 2703
- Зарегистрирован: 16 дек 2011, 16:48
- Репутация: 319
- Настоящее имя: Алексей
- Откуда: ryazan
- Контактная информация:
Re: Интерфейсы EMC2 (опросничек)
да, почти правильное.
кнопки надо оставить только по периметру.
Остальные кнопки должны быть хардовыми.
В каждом режиме есть место под свободные места под кнопки.
в каждый режим в одно из этих мест, желательно одинаковое, нужно воткнуть управление гремлином.
и с таблицей инструментов работать в таком же духе - хардовыми кнопками.
Не совсем понял про Задать отсуп. Как там выбирается система координат, и как привязать инструмент?
До взрослой стойки не так и далеко)
кнопки надо оставить только по периметру.
Остальные кнопки должны быть хардовыми.
В каждом режиме есть место под свободные места под кнопки.
в каждый режим в одно из этих мест, желательно одинаковое, нужно воткнуть управление гремлином.
и с таблицей инструментов работать в таком же духе - хардовыми кнопками.
Не совсем понял про Задать отсуп. Как там выбирается система координат, и как привязать инструмент?
До взрослой стойки не так и далеко)
-
nkp
- Мастер
- Сообщения: 8340
- Зарегистрирован: 28 ноя 2011, 00:25
- Репутация: 1589
- Контактная информация:
Re: Интерфейсы EMC2 (опросничек)
цитата из другой темы:
ставь им Gscreen - и все понравиться
так почему емс сразу ассоциировать с Axis?aftaev писал(а):Ставим клиентам ЕМС. Пробуют. Открывают только видят эти убогие диалоговые окна, в которых хрен знает где искать флешку сразу кричат нам это не подходит.
ставь им Gscreen - и все понравиться
-
nkp
- Мастер
- Сообщения: 8340
- Зарегистрирован: 28 ноя 2011, 00:25
- Репутация: 1589
- Контактная информация:
Re: Интерфейсы EMC2 (опросничек)
примеры "мастеров" в емс:
(Andy Pugh )
пробовал и я так делать с Glade...
пробовал и я так делать с Glade...
- Nick
- Мастер
- Сообщения: 22776
- Зарегистрирован: 23 ноя 2009, 16:45
- Репутация: 1735
- Заслуга: Developer
- Откуда: Gatchina, Saint-Petersburg distr., Russia
- Контактная информация:
Re: Интерфейсы EMC2 (опросничек)
Вах! Красиво! А есть ссылка на оригинальный пост?
ЗЫ интересно как параметры сделаны...
ЗЫ интересно как параметры сделаны...
-
nkp
- Мастер
- Сообщения: 8340
- Зарегистрирован: 28 ноя 2011, 00:25
- Репутация: 1589
- Контактная информация:
Re: Интерфейсы EMC2 (опросничек)
там по ссылке только эти два скрина ...
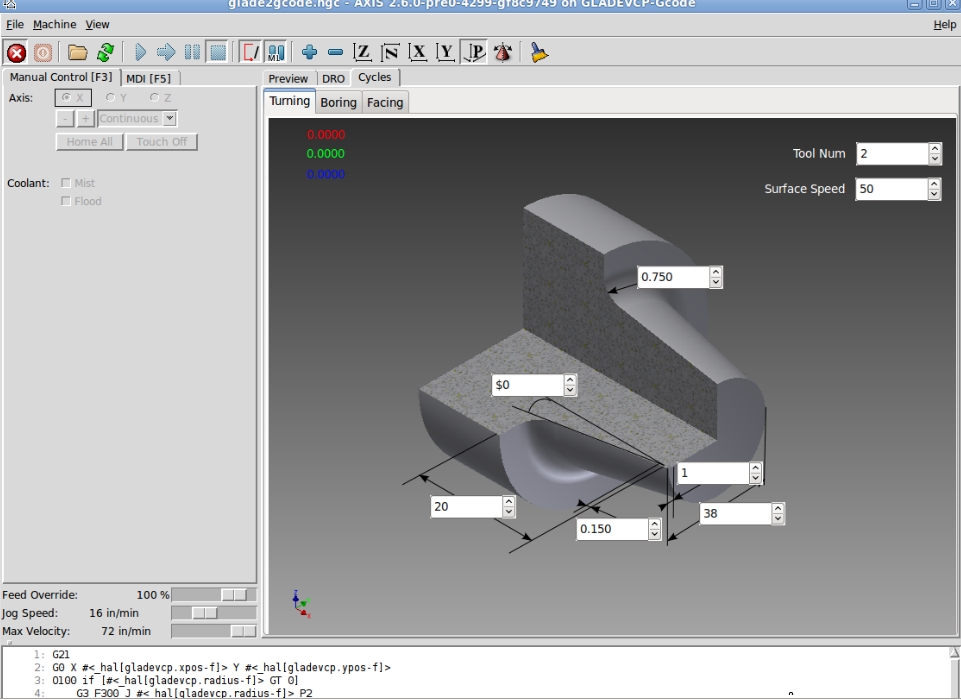
сделано это так (по крайней мере у меня так получалось) :
берется рисунок , в окне размещаются поля ввода (в Glade) , накладывается наш рисунок,
поля ввода остаются сверху...
вводимые значения берем в скрипт...
не понял до конца вопросаNick писал(а):интересно как параметры сделаны...
сделано это так (по крайней мере у меня так получалось) :
берется рисунок , в окне размещаются поля ввода (в Glade) , накладывается наш рисунок,
поля ввода остаются сверху...
вводимые значения берем в скрипт...
- Nick
- Мастер
- Сообщения: 22776
- Зарегистрирован: 23 ноя 2009, 16:45
- Репутация: 1735
- Заслуга: Developer
- Откуда: Gatchina, Saint-Petersburg distr., Russia
- Контактная информация:
Re: Интерфейсы EMC2 (опросничек)
Меня вот это поразило #<_hal[gladevcp-pos-x]> такое работает?
-
nkp
- Мастер
- Сообщения: 8340
- Зарегистрирован: 28 ноя 2011, 00:25
- Репутация: 1589
- Контактная информация:
Re: Интерфейсы EMC2 (опросничек)
то есть ,ты думаешь,что это не просто наименование параметра,а прямая ссылка на значение пина??Nick писал(а):Меня вот это поразило #<_hal[gladevcp-pos-x]> такое работает?
- Nick
- Мастер
- Сообщения: 22776
- Зарегистрирован: 23 ноя 2009, 16:45
- Репутация: 1735
- Заслуга: Developer
- Откуда: Gatchina, Saint-Petersburg distr., Russia
- Контактная информация:
Re: Интерфейсы EMC2 (опросничек)
Вполне может быть, тем более разве [] разрешены в названиях пинов?
-
nkp
- Мастер
- Сообщения: 8340
- Зарегистрирован: 28 ноя 2011, 00:25
- Репутация: 1589
- Контактная информация:
Re: Интерфейсы EMC2 (опросничек)
даNick писал(а):разве [] разрешены в названиях пинов?
например hm2_[HOSTMOT2](BOARD).0.encoder.00.counter-mode
-
aftaev
- Зачётный участник

- Сообщения: 34042
- Зарегистрирован: 04 апр 2010, 19:22
- Репутация: 6194
- Откуда: Казахстан.
- Контактная информация:
Re: Интерфейсы EMC2 (опросничек)
фотос покаж этого зверяnkp писал(а):ставь им Gscreen - и все понравиться
Дилетанту сложные вещи кажутся очень простыми, и только профессионал понимает насколько сложна самая простая вещь
Кто хочет - ищет возможности, кто не хочет - ищет оправдание.
Найди работу по душе и тебе не придется работать.
Кто хочет - ищет возможности, кто не хочет - ищет оправдание.
Найди работу по душе и тебе не придется работать.
- Nick
- Мастер
- Сообщения: 22776
- Зарегистрирован: 23 ноя 2009, 16:45
- Репутация: 1735
- Заслуга: Developer
- Откуда: Gatchina, Saint-Petersburg distr., Russia
- Контактная информация:
Re: Интерфейсы EMC2 (опросничек)
Тфу, т.е. не пинов, а параметров в Gкоде.
- Serg
- Мастер
- Сообщения: 21923
- Зарегистрирован: 17 апр 2012, 14:58
- Репутация: 5183
- Заслуга: c781c134843e0c1a3de9
- Настоящее имя: Сергей
- Откуда: Москва
- Контактная информация:
Re: Интерфейсы EMC2 (опросничек)
вот заточенный под сенсорный экранaftaev писал(а):фотос покаж этого зверяnkp писал(а):ставь им Gscreen - и все понравиться
Я не Христос, рыбу не раздаю, но могу научить, как сделать удочку...
-
nkp
- Мастер
- Сообщения: 8340
- Зарегистрирован: 28 ноя 2011, 00:25
- Репутация: 1589
- Контактная информация:
Re: Интерфейсы EMC2 (опросничек)
тоже работает:Nick писал(а):параметров в Gкоде.
- Nick
- Мастер
- Сообщения: 22776
- Зарегистрирован: 23 ноя 2009, 16:45
- Репутация: 1735
- Заслуга: Developer
- Откуда: Gatchina, Saint-Petersburg distr., Russia
- Контактная информация:
Re: Интерфейсы EMC2 (опросничек)
В теме со скриншотами linuxcnc на linuxcnc.org есть вот такой скриншот. (Aftaev, тебе он не может не понравится
)
Пишут, что какие-то кнопки работают, сделано, просто чтобы попробовать, что такое работает. Вроде никто это не использует - на gkt проще интерфейс делать.
http://www.linuxcnc.org/index.php/engli ... rt=0#30089
Пишут, что какие-то кнопки работают, сделано, просто чтобы попробовать, что такое работает. Вроде никто это не использует - на gkt проще интерфейс делать.
http://www.linuxcnc.org/index.php/engli ... rt=0#30089
Будем знатьтоже работает:
- Ворон226
- Мастер
- Сообщения: 1923
- Зарегистрирован: 01 окт 2012, 18:14
- Репутация: 181
- Откуда: Солнечногорск Московской обл. - Борки Конаковского р-на - Скоморохово Фировского р-на
- Контактная информация:
Re: Интерфейсы EMC2 (опросничек)
Не читаемая панель...Nick писал(а):В теме со скриншотами linuxcnc на linuxcnc.org есть вот такой скриншот.
Хочешь быть счастливым? Будь им!
-
aftaev
- Зачётный участник

- Сообщения: 34042
- Зарегистрирован: 04 апр 2010, 19:22
- Репутация: 6194
- Откуда: Казахстан.
- Контактная информация:
Re: Интерфейсы EMC2 (опросничек)
броская оченьNick писал(а): (Aftaev, тебе он не может не понравится )
Дилетанту сложные вещи кажутся очень простыми, и только профессионал понимает насколько сложна самая простая вещь
Кто хочет - ищет возможности, кто не хочет - ищет оправдание.
Найди работу по душе и тебе не придется работать.
Кто хочет - ищет возможности, кто не хочет - ищет оправдание.
Найди работу по душе и тебе не придется работать.
-
nkp
- Мастер
- Сообщения: 8340
- Зарегистрирован: 28 ноя 2011, 00:25
- Репутация: 1589
- Контактная информация:
Re: Интерфейсы EMC2 (опросничек)
это сделано тем же способом,что и мастера несколькими постами выше:aftaev писал(а):Но нравиться тем что если такое можно сделать в ЕМС то что у годно можно нарисовать
берется скрин мача,в Glade вставляются поля ввода,кнопки - и вперед...
я так под емс переделывал вот этот мачевый мастер
-
aftaev
- Зачётный участник

- Сообщения: 34042
- Зарегистрирован: 04 апр 2010, 19:22
- Репутация: 6194
- Откуда: Казахстан.
- Контактная информация:
Re: Интерфейсы EMC2 (опросничек)
меня ЕМС напрягал тем что там кнопки/лампочки/ползунки и тд.. все однотипные и шрифт какой то корявый прям как в китайских инструкциях 
Дилетанту сложные вещи кажутся очень простыми, и только профессионал понимает насколько сложна самая простая вещь
Кто хочет - ищет возможности, кто не хочет - ищет оправдание.
Найди работу по душе и тебе не придется работать.
Кто хочет - ищет возможности, кто не хочет - ищет оправдание.
Найди работу по душе и тебе не придется работать.
