Помогите разобраться с набегающей ошибкой в Mach3 LPT

Mach, популярные и не очень CAD, CAM. Обсуждение и разработка программ для управления станками.
vik_vo
Кандидат
Сообщения: 83
Зарегистрирован: 14 май 2020, 07:05
Репутация: 4
Контактная информация:

Re: Помогите разобраться с набегающей ошибкой в Mach3 LPT

Сообщение vik_vo »

Достал из кладовки старый ноут с XPишкой, поставил Mach? всё так-же.
Потом обнаружил такую вещь, когда увеличиваю делитель шага на драйвере ошибка уменьшается.
Включил на драйвере 64000 настроил шаги в маче и проблема пропала. Пробовал несколько раз по 100 перемещений туда сюда и ось всегда возвращалась в ноль.
Хрень какая-то :wik:
lkbyysq
Мастер
Сообщения: 2284
Зарегистрирован: 14 май 2016, 09:40
Репутация: 346
Настоящее имя: Станислав Ерофеев
Откуда: Санкт-Петербург

Re: Помогите разобраться с набегающей ошибкой в Mach3 LPT

Сообщение lkbyysq »

Ну сколько можно твердить????
???
??
?

Медленная оптопара DIR включается быстро, а выключается медленно.
Пока она меедлеенноо выыклюючааеее
еее
еееется, приходит сигнал STEP но уже для обратного направления.
А DIR всё еще проодоолжааеет выыклюючаатьсяя.
И двигатель делает этот шаг в прежнем направлении, хотя мач уже дано сказал, что надо взад.

А вот при переходе сзаду вперёд оптопара DIR успевает включиться раньше прихода степа для противоположного направления.

А спереду назад меедлеенноо.
Последний раз редактировалось lkbyysq 18 июл 2024, 12:09, всего редактировалось 1 раз.
Cvazist
Мастер
Сообщения: 1155
Зарегистрирован: 16 окт 2017, 16:07
Репутация: 97
Контактная информация:

Re: Помогите разобраться с набегающей ошибкой в Mach3 LPT

Сообщение Cvazist »

lkbyysq писал(а): Медленная оптопара DIR включается быстро, а выключается медленно.
Увеличить ток на транзисторе оптопары, быстрее будет отключатся.
Но почему на других системах, большей частотой STEP, такой проблемы нет?
По моему, что то не так с мач3.
alex_sar
Мастер
Сообщения: 1863
Зарегистрирован: 28 авг 2018, 17:13
Репутация: 315
Настоящее имя: Алексей
Контактная информация:

Re: Помогите разобраться с набегающей ошибкой в Mach3 LPT

Сообщение alex_sar »

Cvazist писал(а): По моему, что то не так с мач3.
если что и не так, то только то что эта задержка не настраивается.

она не настраивается кстати?
vtgmfg
Мастер
Сообщения: 1824
Зарегистрирован: 23 июн 2022, 14:13
Репутация: 77
Настоящее имя: Максим
Контактная информация:

Re: Помогите разобраться с набегающей ошибкой в Mach3 LPT

Сообщение vtgmfg »

тут кто-то говорил про стандарты. если есть стандарты - зачем настраивать задержки?
а оптопары всуе - зло)
lkbyysq
Мастер
Сообщения: 2284
Зарегистрирован: 14 май 2016, 09:40
Репутация: 346
Настоящее имя: Станислав Ерофеев
Откуда: Санкт-Петербург

Re: Помогите разобраться с набегающей ошибкой в Mach3 LPT

Сообщение lkbyysq »

vtgmfg писал(а): 18 июл 2024, 12:02 тут кто-то говорил про стандарты. если есть стандарты - зачем настраивать задержки?
а оптопары всуе - зло)
Не надо настраивать задержки. Надо принять оферту мача и не подсовывать ему медленные драйверы.
Или это не стандартный подход?
vtgmfg
Мастер
Сообщения: 1824
Зарегистрирован: 23 июн 2022, 14:13
Репутация: 77
Настоящее имя: Максим
Контактная информация:

Re: Помогите разобраться с набегающей ошибкой в Mach3 LPT

Сообщение vtgmfg »

у каждого драйвера кроме оптопар еще и их обвязка разная. а включают ее кто к 5в кто к 24, а какие там токи получаются ?
и что такое мач чтобы его считать стандартом? который временную диаграмму формирует путем выдачи в ЛПТ?
lkbyysq
Мастер
Сообщения: 2284
Зарегистрирован: 14 май 2016, 09:40
Репутация: 346
Настоящее имя: Станислав Ерофеев
Откуда: Санкт-Петербург

Re: Помогите разобраться с набегающей ошибкой в Mach3 LPT

Сообщение lkbyysq »

vtgmfg писал(а): 18 июл 2024, 12:13 у каждого драйвера кроме оптопар еще и их обвязка разная. а включают ее кто к 5в кто к 24, а какие там токи получаются ?
и что такое мач чтобы его считать стандартом? который временную диаграмму формирует путем выдачи в ЛПТ?
Ну вообще-то мач в данном случает источник сигнала, а драйвер - приемник. Драйвер не успевает.
И мач виновен в том, что он быстрый? Мач виновен в том, что он взял стандарт IEEE 1284 и заявил об этом?
Не нравится стандарт мача - берите GRBL, она тормознутее. Я понимаю, бывает, что драйвер греет душу сильнее, чем ЧПУ. Сначала покупаем колеса подешевле, а потом ищем для этих колес телегу погрузоподъемнее.
Не могу осуждать. Люди по-разному смотрят на мир.
Cvazist
Мастер
Сообщения: 1155
Зарегистрирован: 16 окт 2017, 16:07
Репутация: 97
Контактная информация:

Re: Помогите разобраться с набегающей ошибкой в Mach3 LPT

Сообщение Cvazist »

lkbyysq писал(а): мач виновен в том, что он быстрый
Я менял частоту от самой низкой до самой высокой , разницы нет. Так что дело не в оптопарах. ИМХО.
Аватара пользователя
Mamont
Мастер
Сообщения: 2005
Зарегистрирован: 10 дек 2015, 12:21
Репутация: 391
Настоящее имя: Виталий
Откуда: РБ Минск
Контактная информация:

Re: Помогите разобраться с набегающей ошибкой в Mach3 LPT

Сообщение Mamont »

Берется осцилограф и смотрится что происходит на пинах порта. Накладываем это на знания о поведении оптопар и моментах срабатывания драйверов (по фронту или спадуд и получаем некоторое представление что происходит и когда получается набегающая ошибка. Постараюсь в картинках нарисовать
vtgmfg
Мастер
Сообщения: 1824
Зарегистрирован: 23 июн 2022, 14:13
Репутация: 77
Настоящее имя: Максим
Контактная информация:

Re: Помогите разобраться с набегающей ошибкой в Mach3 LPT

Сообщение vtgmfg »

lkbyysq писал(а): Мач виновен в том, что он взял стандарт IEEE 1284 и заявил об этом?
да заявить можно что угодно. Вот сколько там в стандарте времена предустановки и удержания сигнала DIR по отношению к рабочему фронту STEP?
А потом в реале эти сигналы проходят через разные схемы подключения, разную обвязку оптронов и разные сами оптроны, разброс параметров одних и тех же оптронов, рабочую температуру и все эти времена идут лесом.
я бы предпочел чтобы чтобы этой развязки не было, но были указаны эти времена для контролера и для драйвера, чем такое дерьмо.
lkbyysq
Мастер
Сообщения: 2284
Зарегистрирован: 14 май 2016, 09:40
Репутация: 346
Настоящее имя: Станислав Ерофеев
Откуда: Санкт-Петербург

Re: Помогите разобраться с набегающей ошибкой в Mach3 LPT

Сообщение lkbyysq »

vtgmfg писал(а): да заявить можно что угодно
Результаты вскрытия есть? А если нет, чо воздух трясти?
lkbyysq
Мастер
Сообщения: 2284
Зарегистрирован: 14 май 2016, 09:40
Репутация: 346
Настоящее имя: Станислав Ерофеев
Откуда: Санкт-Петербург

Re: Помогите разобраться с набегающей ошибкой в Mach3 LPT

Сообщение lkbyysq »

Cvazist писал(а): 18 июл 2024, 16:34 Я менял частоту от самой низкой до самой высокой , разницы нет. Так что дело не в оптопарах. ИМХО.
Забейте. Верим на слово.
Мач - дерьмо, с медленными драйверами не работает.
Будем продолжать советовать менять оптопары на шустрые или покупать нормальные драйверы.
А в качестве альтернативы будем советовать переходить на линукс.
vtgmfg
Мастер
Сообщения: 1824
Зарегистрирован: 23 июн 2022, 14:13
Репутация: 77
Настоящее имя: Максим
Контактная информация:

Re: Помогите разобраться с набегающей ошибкой в Mach3 LPT

Сообщение vtgmfg »

lkbyysq писал(а): Результаты вскрытия есть? А если нет, чо воздух трясти?
обоснуйте?
vik_vo
Кандидат
Сообщения: 83
Зарегистрирован: 14 май 2020, 07:05
Репутация: 4
Контактная информация:

Re: Помогите разобраться с набегающей ошибкой в Mach3 LPT

Сообщение vik_vo »

Неужели дело в драйверах :thinking:
Были у меня на фрезерном дешманские драйвера
такие
1.jpg (1157 просмотров) <a class='original' href='./download/file.php?id=212153&sid=123ddbf2d1af4f3d36fe8b9bb167edba&mode=view' target=_blank>Загрузить оригинал (72.11 КБ)</a>
проблем не замечал

Купил подореже и началось...
Может перейти на народные TB6600
vtgmfg
Мастер
Сообщения: 1824
Зарегистрирован: 23 июн 2022, 14:13
Репутация: 77
Настоящее имя: Максим
Контактная информация:

Re: Помогите разобраться с набегающей ошибкой в Mach3 LPT

Сообщение vtgmfg »

vik_vo писал(а): Неужели дело в драйверах
дело скорее всего "в оптронах"..

вот я открываю первый попавшийся мануал на драйвер:
3.3 ~ 24V level compatible
то есть светодиодам оптопар каким то образом пофиг что ток им можно в 10 раз варьировать. а еще у самих оптронов разброс параметров в 10 раз - вот уже и х100.
какие в ж стандарты.

надо смотреть схему запитки оптронов. неважно что она не изменилась. какое напряжение, какие сопротивления в цепи. можно и крышку драйвера открыть и посмотреть что там за оптроны и что перед ними, а и что в нагрузке транзисторного оптрона тоже .
vik_vo
Кандидат
Сообщения: 83
Зарегистрирован: 14 май 2020, 07:05
Репутация: 4
Контактная информация:

Re: Помогите разобраться с набегающей ошибкой в Mach3 LPT

Сообщение vik_vo »

vtgmfg писал(а): 19 июл 2024, 03:11
vik_vo писал(а): Неужели дело в драйверах
дело скорее всего "в оптронах"..

вот я открываю первый попавшийся мануал на драйвер:
3.3 ~ 24V level compatible
то есть светодиодам оптопар каким то образом пофиг что ток им можно в 10 раз варьировать. а еще у самих оптронов разброс параметров в 10 раз - вот уже и х100.
какие в ж стандарты.

надо смотреть схему запитки оптронов. неважно что она не изменилась. какое напряжение, какие сопротивления в цепи. можно и крышку драйвера открыть и посмотреть что там за оптроны и что перед ними, а и что в нагрузке транзисторного оптрона тоже .
Светодиодам не похрену, они резисторы хотят если выше 5v
2024-07-19_04-29-01.png (1147 просмотров) <a class='original' href='./download/file.php?id=212154&sid=123ddbf2d1af4f3d36fe8b9bb167edba&mode=view' target=_blank>Загрузить оригинал (49.18 КБ)</a>
vtgmfg
Мастер
Сообщения: 1824
Зарегистрирован: 23 июн 2022, 14:13
Репутация: 77
Настоящее имя: Максим
Контактная информация:

Re: Помогите разобраться с набегающей ошибкой в Mach3 LPT

Сообщение vtgmfg »

vik_vo писал(а): Светодиодам не похрену, они резисторы хотят если выше 5v
а моим драйверам судя по всему - похрену, во что предлагается поверить. поэтому надо внимательно смотреть.
lkbyysq
Мастер
Сообщения: 2284
Зарегистрирован: 14 май 2016, 09:40
Репутация: 346
Настоящее имя: Станислав Ерофеев
Откуда: Санкт-Петербург

Re: Помогите разобраться с набегающей ошибкой в Mach3 LPT

Сообщение lkbyysq »

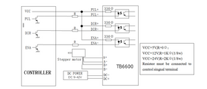
vik_vo писал(а): Может перейти на народные TB6600
Можно и на народные, только чтоб оптроны по дир не были четырехлапые.
Ибо виновник таких проблем был найден именно на примере драйверов на TB6600 http://mir-cnc.ru/topic/13960-%D0%BC%D0 ... B0-tb6600/

http://mir-cnc.ru/uploads/post-10396-0- ... 212760.jpg
Cvazist
Мастер
Сообщения: 1155
Зарегистрирован: 16 окт 2017, 16:07
Репутация: 97
Контактная информация:

Re: Помогите разобраться с набегающей ошибкой в Mach3 LPT

Сообщение Cvazist »

Если проблема в оптопарах, тогда совет из сылки lkbyysq : в "Motor Outputs" в столбик "Step Low Active" ставим птички, а в "Motor Tuning" ставим значения Step Pulse и Dir Pulse равным 15.
15 это максимальное значение для мач3.
И проблема должна уйти без перепайки оптопар.
Ответить

Вернуться в «Windows / Mach»