Hanter писал(а):
ПО этому если вопрос стоит выпилить 1-2-3 восковки в день, по 3-4-5 часов - в принципе наверное и пофигу.. если же вопрос стоит 30 восковок с день.. или одна но на 30 часов.. то взгляды на "годное" очень сильно меняются.
Да нет, не меняются в общем-то.
Знаю места где по 4-6 штук работают нонстоп 24/365
Уже работают. Годами работают. Давно окупились и получают прибыль.
Бывали и по 200 часов программы...
Hanter писал(а):
А если при этом задаться целью, и потратить некоторое количество времени и денег, и самому проверить то что преподносится как истина, то результаты могут быть очень интересными
Однако я не очень понимаю о какой истине идет речь ?
Hanter писал(а):
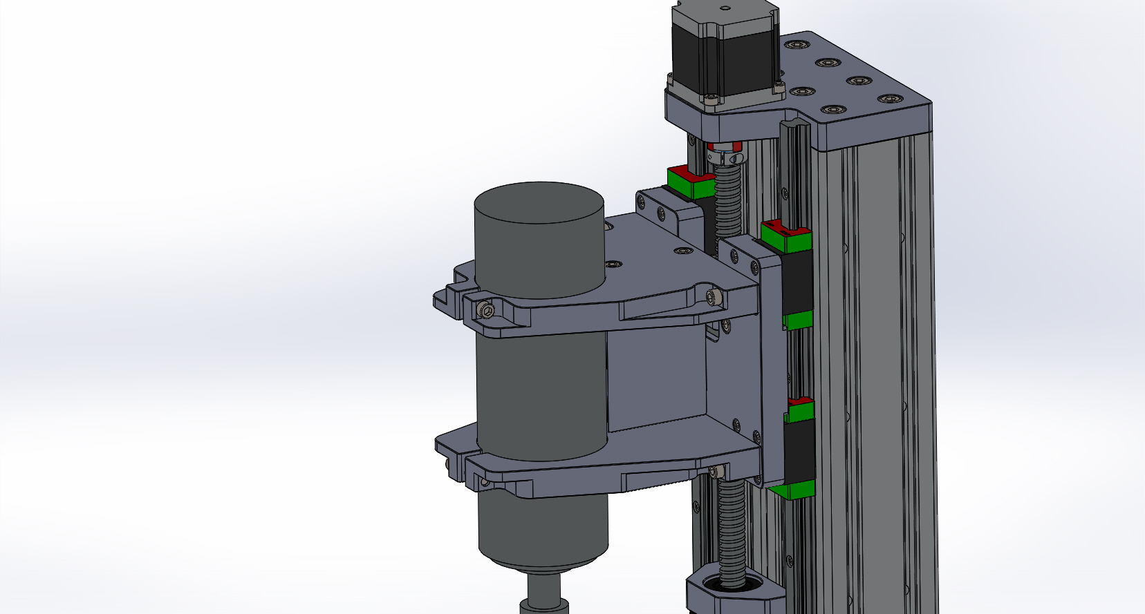
зы: а проект этот я наблюдаю периодически. и вижу в нем несколько не то что видите вы. вы видите "народный инструмент для ювелиров, который дал им глоток воздуха".. а я вижу на чем и как в нем съэкономили

..... и кстати на момент его появления как минимум был станочек не хуже... CNC-magic звался.. конструкция на голову выше...
Если бы его производитель не вел себя так, как он вел возможно был бы.
Увы, с точки зрения продукта его посчитай что и не было.
Покупать что-то у человека с тараканами такого размера лично я не рискнул.
Ты что пытаешься доказать ?
Что можно лучше ? Можно, ктож спорит. Только вот этого "лучше" лично я не видел до, и не вижу после.
Речь именно о серийной машине. Которую можно купить. К которой даже поддержка есть некоторая.
Подчеркну: я тоже поначалу очень скептически ко всему этому относился.
Однако против фактов не попрёшь. Работает, выпускается серийно, устраивает потребителей.
Причем заметь, именно этот продукт по-моему вообще нигде не рекламируется, на выставках там итп,
всю "рекламу" которую ты можешь получить: "подожди 2-3 месяца, очередь перед тобой стоит...".
Лучше сделать всегда можно, но это будет другой продукт, и боюсь спроса на него не будет.
Потому как не нужен он просто хоть в какой-то серии. Я эту "тему" и так и сяк крутил, и увы,
выводы довольно неутешительны.