Vers - Центроискатели, датчики инструмента

Контроллеры, драйверы, датчики, управляющие устройства.
Аватара пользователя
verser
Мастер
Сообщения: 1905
Зарегистрирован: 21 июл 2013, 22:28
Репутация: 1282
Настоящее имя: Сергей
Откуда: Тбилиси
Контактная информация:

Re: Vers: Центроискатели, датчики, контактные сканеры.

Сообщение verser »

Есть дополнения, спасибо.
aftaev писал(а): От вибрации взял и отвалился :roll:
Потеря контакта от вибрации - добавил к минусам microUSB для HSW
frezeryga писал(а):...он вон в машине из телефона под весом кабеля выпадает
Расстыковка под весом тяжести - не аргумент, в датчике нагрузки на microUSB отсутствуют.
Аватара пользователя
verser
Мастер
Сообщения: 1905
Зарегистрирован: 21 июл 2013, 22:28
Репутация: 1282
Настоящее имя: Сергей
Откуда: Тбилиси
Контактная информация:

Re: Vers: Центроискатели, датчики, контактные сканеры.

Сообщение verser »

2 000 руб.
Аватара пользователя
Сергей Саныч
Мастер
Сообщения: 9116
Зарегистрирован: 30 май 2012, 14:20
Репутация: 2858
Откуда: Тюмень
Контактная информация:

Re: Vers: Центроискатели, датчики, контактные сканеры.

Сообщение Сергей Саныч »

К минусам разъема:
frezeryga писал(а):А еще он торчит на 20мм вбок а не везде есть вагон места
Чудес не бывает. Бывают фокусы.
Аватара пользователя
verser
Мастер
Сообщения: 1905
Зарегистрирован: 21 июл 2013, 22:28
Репутация: 1282
Настоящее имя: Сергей
Откуда: Тбилиси
Контактная информация:

Re: Vers: Центроискатели, датчики, контактные сканеры.

Сообщение verser »

Сергей Саныч писал(а):К минусам разъема:
frezeryga писал(а):А еще он торчит на 20мм вбок а не везде есть вагон места
Штекер разъема занимает место - добавил к минусам microUSB для HSW.
Аватара пользователя
frezeryga
Почётный участник
Почётный участник
Сообщения: 13713
Зарегистрирован: 18 авг 2013, 16:08
Репутация: 5069
Откуда: Жуковский
Контактная информация:

Re: Vers: Центроискатели, датчики, контактные сканеры.

Сообщение frezeryga »

Нагрузки какраз есть на станках вибрации и ускорения по хлеще чем в машине.
Аватара пользователя
antoxa-kylibin
Мастер
Сообщения: 786
Зарегистрирован: 22 июн 2017, 13:18
Репутация: 107
Настоящее имя: Антон
Откуда: г. Воронеж
Контактная информация:

Re: Vers: Центроискатели, датчики, контактные сканеры.

Сообщение antoxa-kylibin »

Здравствуйте! Можно узнать цену вопроса готового центроискателя? Можно в личку... С уважением, antoxa-kylibin
Аватара пользователя
Serg
Мастер
Сообщения: 21923
Зарегистрирован: 17 апр 2012, 14:58
Репутация: 5183
Заслуга: c781c134843e0c1a3de9
Настоящее имя: Сергей
Откуда: Москва
Контактная информация:

Re: Vers: Центроискатели, датчики, контактные сканеры.

Сообщение Serg »

antoxa-kylibin писал(а):Здравствуйте! Можно узнать цену вопроса готового центроискателя? Можно в личку... С уважением, antoxa-kylibin
Если не сможете прочитать первый пост в теме, то нельзя... :)
Я не Христос, рыбу не раздаю, но могу научить, как сделать удочку...
Аватара пользователя
verser
Мастер
Сообщения: 1905
Зарегистрирован: 21 июл 2013, 22:28
Репутация: 1282
Настоящее имя: Сергей
Откуда: Тбилиси
Контактная информация:

Re: Vers: Центроискатели, датчики, контактные сканеры.

Сообщение verser »

Изменено размещение файлов с Руководствами пользователя
были недоступны из Украины
► Vers WL
► Vers PR
► Vers TS
► Vers HSW
Аватара пользователя
antoxa-kylibin
Мастер
Сообщения: 786
Зарегистрирован: 22 июн 2017, 13:18
Репутация: 107
Настоящее имя: Антон
Откуда: г. Воронеж
Контактная информация:

Re: Vers: Центроискатели, датчики, контактные сканеры.

Сообщение antoxa-kylibin »

UAVpilot писал(а):
antoxa-kylibin писал(а):Здравствуйте! Можно узнать цену вопроса готового центроискателя? Можно в личку... С уважением, antoxa-kylibin
Если не сможете прочитать первый пост в теме, то нельзя...
Да я позже нашел где обсуждаются цены ))). Просьба не пинать, я тут еще не разобрался как этим форумом пользоваться, в соцсетях проще все. Можно и в личку написать и в обсуждениях....тут сплошные правила ))). Ладно, разберемся. Спасибо за ответ.
Аватара пользователя
verser
Мастер
Сообщения: 1905
Зарегистрирован: 21 июл 2013, 22:28
Репутация: 1282
Настоящее имя: Сергей
Откуда: Тбилиси
Контактная информация:

Re: Vers: Центроискатели, датчики, контактные сканеры.

Сообщение verser »

Ещё фото проводных приборов PR и TS
pr_in_face1.jpg (4519 просмотров) <a class='original' href='./download/file.php?id=115427&mode=view' target=_blank>Загрузить оригинал (302.55 КБ)</a>
pr_pack1.jpg (4519 просмотров) <a class='original' href='./download/file.php?id=115428&mode=view' target=_blank>Загрузить оригинал (259.95 КБ)</a>
ts_on_back1.jpg (4519 просмотров) <a class='original' href='./download/file.php?id=115429&mode=view' target=_blank>Загрузить оригинал (229.72 КБ)</a>
ts_off_face1.jpg (4519 просмотров) <a class='original' href='./download/file.php?id=115430&mode=view' target=_blank>Загрузить оригинал (305.8 КБ)</a>
ts_pack1.jpg (4519 просмотров) <a class='original' href='./download/file.php?id=115431&mode=view' target=_blank>Загрузить оригинал (274.24 КБ)</a>
Аватара пользователя
verser
Мастер
Сообщения: 1905
Зарегистрирован: 21 июл 2013, 22:28
Репутация: 1282
Настоящее имя: Сергей
Откуда: Тбилиси
Контактная информация:

Re: Vers: Центроискатели, датчики, контактные сканеры.

Сообщение verser »

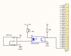
:?: FAQ:
Почему при срабатывании датчика на выходе не появляется напряжение? (для просмотра содержимого нажмите на ссылку)
При нормально-замкнутом npn (npn-NC) подключении, когда не нажат стилус, выход датчика соединен с землей. При нажатии на стилус выход отсоединяется от земли и как-бы повисает в воздухе, но, учитывая подтяжку внешним резистором к +5в (см. Руководство пользователя), на выходе появляется +5в. Вывод: при npn-NC подключении обязателен внешний подтягивающий к +5в резистор.
npn.jpg (4455 просмотров) <a class='original' href='./download/file.php?id=115544&mode=view' target=_blank>Загрузить оригинал (64.76 КБ)</a>
npn_nc_opto.JPG (4429 просмотров) <a class='original' href='./download/file.php?id=115546&mode=view' target=_blank>Загрузить оригинал (69.12 КБ)</a>
Аватара пользователя
Argon-11
Мастер
Сообщения: 2068
Зарегистрирован: 07 июн 2017, 17:48
Репутация: 461
Контактная информация:

Re: Vers: Центроискатели, датчики, контактные сканеры.

Сообщение Argon-11 »

Думаю менять датчики базирования на портальном фрезере. До сих пор стояли оптические и в принципе устраивали, но оператору постоянно приходилось их проверять на забитость пылью.
Пара вопросов к разработчику:
1. если закажем, сможете вместо usb просто вывести с платы многожильный провод? само собой, надежно зафиксированный в корпусе датчика.
2. проверяли ли температурную зависимость? Каковы будут отклонения точности/повторяемости при изменении температуры, скажем, от -10 до +15 градусов?
Аватара пользователя
frezeryga
Почётный участник
Почётный участник
Сообщения: 13713
Зарегистрирован: 18 авг 2013, 16:08
Репутация: 5069
Откуда: Жуковский
Контактная информация:

Re: Vers: Центроискатели, датчики, контактные сканеры.

Сообщение frezeryga »

Температурную зависимость нет смысла проверять у вас швп уползут в 50 раз больше чем этот датчик.
Аватара пользователя
Argon-11
Мастер
Сообщения: 2068
Зарегистрирован: 07 июн 2017, 17:48
Репутация: 461
Контактная информация:

Re: Vers: Центроискатели, датчики, контактные сканеры.

Сообщение Argon-11 »

frezeryga писал(а): швп уползут в 50 раз больше чем этот датчик.
Это хорошая новость!
Я уже отбросил из возможного выбора индуктивные датчики, т.к. что бы там ни говорили, а они не годятся для наших применений, отчасти по температурным причинам.
Сейчас идет выбор между точными механическими и оптическими.
Сложность в том, что у нас чаще всего идет послойная фрезеровка. Т.е. фрезернули слой, клеим следующий. После высыхания клея продолжаем. Если базирование будет с ошибкой, получим ступеньку, что повлечет тяжелые проклятия от мастера-шлифовщика )
Аватара пользователя
frezeryga
Почётный участник
Почётный участник
Сообщения: 13713
Зарегистрирован: 18 авг 2013, 16:08
Репутация: 5069
Откуда: Жуковский
Контактная информация:

Re: Vers: Центроискатели, датчики, контактные сканеры.

Сообщение frezeryga »

А почему нельзя работать при нормальной температуре?
Аватара пользователя
Argon-11
Мастер
Сообщения: 2068
Зарегистрирован: 07 июн 2017, 17:48
Репутация: 461
Контактная информация:

Re: Vers: Центроискатели, датчики, контактные сканеры.

Сообщение Argon-11 »

Разброс 25 градусов - не такой и большой. Ну пусть будет не -10...+15, а +10...35. Такое вполне возможно летом с отключенным отоплением. Ночью холодно, днем припекает. Вот и имеем утром 10, после обеда 35.
Аватара пользователя
verser
Мастер
Сообщения: 1905
Зарегистрирован: 21 июл 2013, 22:28
Репутация: 1282
Настоящее имя: Сергей
Откуда: Тбилиси
Контактная информация:

Re: Vers: Центроискатели, датчики, контактные сканеры.

Сообщение verser »

Датчик базы Vers HSW к концу месяца получит обновление, разъем microUSB будет заменен выводным проводом. Печатные платы уже в работе. Провод на выходе будет фиксироваться удерживающим резиновым кольцом
удерживающее_кольцо.jpg (4365 просмотров) <a class='original' href='./download/file.php?id=115622&mode=view' target=_blank>Загрузить оригинал (34.41 КБ)</a>
благодаря этому датчик получит ещё и определенную защиту от брызг СОЖ (уровень влагозащиты нужно будет ещё испытать). Подумываю, не применить ли аналогичный подход с заменой microUSB на проводки обжатые резиновым кольцом и к Vers TS ( tool setter ), с целью добиться влагозащиты и для него? Места, в которых удобно устанавливать tool setter, частенько оказываются в зоне брызг СОЖ.
Испытания на воздействие перепадов температур пока не проводились, даже методики пока нет, буду думать над этим вопросом.
Аватара пользователя
Argon-11
Мастер
Сообщения: 2068
Зарегистрирован: 07 июн 2017, 17:48
Репутация: 461
Контактная информация:

Re: Vers: Центроискатели, датчики, контактные сканеры.

Сообщение Argon-11 »

А, еще пара вопросов!
Точность/повторяемость не зависит от питающего напряжения в заявленном диапазоне? Т.е. что, если будет 4В с пульсациями 300мВ ?
Светодиод предусмотрен в датчике? Бывает удобно наблюдать срабатывание глазами.
Аватара пользователя
verser
Мастер
Сообщения: 1905
Зарегистрирован: 21 июл 2013, 22:28
Репутация: 1282
Настоящее имя: Сергей
Откуда: Тбилиси
Контактная информация:

Re: Vers: Центроискатели, датчики, контактные сканеры.

Сообщение verser »

Argon-11 писал(а): Точность/повторяемость не зависит от питающего напряжения в заявленном диапазоне? Т.е. что, если будет 4В с пульсациями 300мВ ?
Есть определенное влияние напряжения на расстояние пробоя между электродами в воздухе. Но влияние указанных пульсаций в 300мВ будет измеряться расстояниями существенно меньшими 1 мкм, поэтому можно утверждать об отсутствии влияния таких пульсаций на точность.
Argon-11 писал(а):Светодиод предусмотрен в датчике? Бывает удобно наблюдать срабатывание глазами.
Для данного датчика я счел более важным моментом сверхнизкое потребление (0.5мА) для возможности подключаться к маломощным источникам питания (типа ножка микроконтроллера), поэтому индикацию не предусматривал, тем более, что очень часто эти датчики вообще находятся на станках вне поля зрения.
Ответить

Вернуться в «Электроника»