А что за моторчики такие жрущие больше 30А?pup писал(а):похоже, что тока для моторчика маловато?
а есть смысл попробовать смастерить свой сервопривод?
- AndyBig
- Мастер
- Сообщения: 3971
- Зарегистрирован: 07 мар 2014, 04:01
- Репутация: 1121
- Откуда: юг России
- Контактная информация:
Re: а есть смысл попробовать смастерить свой сервопривод?
Re: а есть смысл попробовать смастерить свой сервопривод?
AndyBig, моторчик - dynamo slive, скриншот из даташита - или я что-то не так понял ?
читаю обсуждение stmbl на чешском форуме)
автор пишет:
STEP/DIR is shit, but we have to support it for the Mach guys. We prefer quadrature or real protocols.
Currently we are implementing Mesanet Smart Serial. In future we will use a custom rs485 link to our ethernet breakout board.
и вот тут меня торкнуло. что значит квадратурный протокол? то есть энкодер, допустим, дает 2000 импульсов на оборот. но это же вовсе не означает, что для вращения мотора на один оборот нужны эти 2000 импульсов со стороны контроллера?
плюс выше было про частоту опросов что ли? :
Speed F4 <-> F1:
We have a 2Mbit/s UART for communication. We can push it up to 5Mbit/s if needed. As our realtime thread runs at 5kHz there is no need to send more often. We think of moving the current controller to the F1, but it was not yet necessary.
Про дискретную силовую часть. Ага. Они предлагают более мощную версию, вместо той с интегрированой дорогой фигнюшкой. Так вот, в новой, более мощной версии, будет три недешвых токовых датчика еще. Так что скорее всего она будет еще дороже
читаю обсуждение stmbl на чешском форуме)
автор пишет:
STEP/DIR is shit, but we have to support it for the Mach guys. We prefer quadrature or real protocols.
Currently we are implementing Mesanet Smart Serial. In future we will use a custom rs485 link to our ethernet breakout board.
и вот тут меня торкнуло. что значит квадратурный протокол? то есть энкодер, допустим, дает 2000 импульсов на оборот. но это же вовсе не означает, что для вращения мотора на один оборот нужны эти 2000 импульсов со стороны контроллера?
плюс выше было про частоту опросов что ли? :
Speed F4 <-> F1:
We have a 2Mbit/s UART for communication. We can push it up to 5Mbit/s if needed. As our realtime thread runs at 5kHz there is no need to send more often. We think of moving the current controller to the F1, but it was not yet necessary.
Про дискретную силовую часть. Ага. Они предлагают более мощную версию, вместо той с интегрированой дорогой фигнюшкой. Так вот, в новой, более мощной версии, будет три недешвых токовых датчика еще. Так что скорее всего она будет еще дороже
- AndyBig
- Мастер
- Сообщения: 3971
- Зарегистрирован: 07 мар 2014, 04:01
- Репутация: 1121
- Откуда: юг России
- Контактная информация:
Re: а есть смысл попробовать смастерить свой сервопривод?
Иначе нет смысла в таком энкодере.pup писал(а):то есть энкодер, допустим, дает 2000 импульсов на оборот. но это же вовсе не означает, что для вращения мотора на один оборот нужны эти 2000 импульсов со стороны контроллера?
- donvictorio
- Мастер
- Сообщения: 2458
- Зарегистрирован: 11 окт 2012, 16:26
- Репутация: 683
- Настоящее имя: Виктор
- Откуда: Санкт-Петербург
- Контактная информация:
Re: а есть смысл попробовать смастерить свой сервопривод?
pup писал(а):еще и читается сложно.
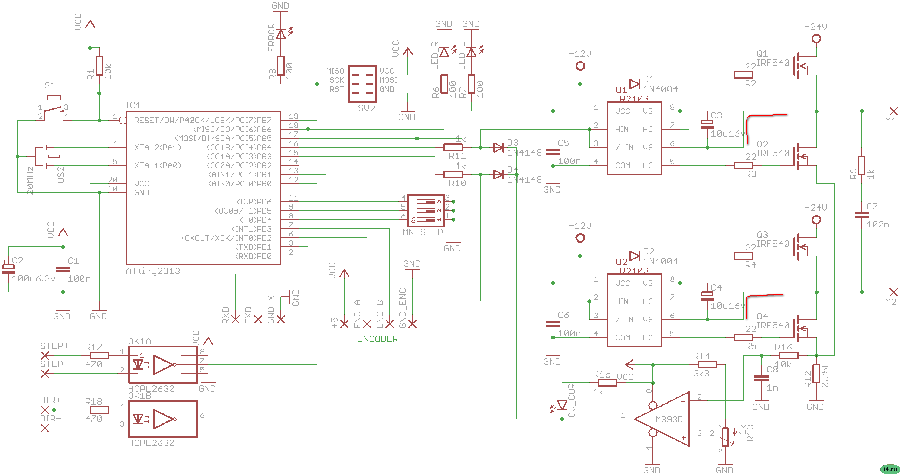
просто чувак левша. я с таким учился, у него почему-то все схемы налево смотрели.AndyBig писал(а):За такие схемы вообще расстреливать нужно
преподы его грузили за это. и только один мастер решил проблему - разрешил начинать схему справа налево изначально, а потом зеркалить. и норм стало всё.
540 заметно больше подделывают, очень популярный транзистор.pup писал(а):насколько я понял, uhu предполагает возможность замены irf540 (оно тоже на них!) на IRFP260N:
Последний раз редактировалось donvictorio 07 мар 2016, 21:16, всего редактировалось 1 раз.
Re: а есть смысл попробовать смастерить свой сервопривод?
Почему? Тут у меня нет понимания. По идее контроллер может командовать как обычным шаговиком (типа, 200 шагов на оборот), а серводрайвер внутри домножать на коэффициент, чтобы получать число пульсов на энкодере? просто всякий ли контроллер сможет с нужной скоростью подавать управляющие пульсы.
короче, программой для настройки тиньки со мной поделились. ждём моторы-энкодер. и потихоньку собираем плату. про транзистор, необходимость его замены и возможные альтернативы - выслушал бы чего-нибудь умного. можно тоже на али заказать в целях удешевления.
о. donvictorio, а в остальном 260 подойдет к моему мотору? там нужно будет только его менять, или еще что-то?
короче, программой для настройки тиньки со мной поделились. ждём моторы-энкодер. и потихоньку собираем плату. про транзистор, необходимость его замены и возможные альтернативы - выслушал бы чего-нибудь умного. можно тоже на али заказать в целях удешевления.
о. donvictorio, а в остальном 260 подойдет к моему мотору? там нужно будет только его менять, или еще что-то?
- AndyBig
- Мастер
- Сообщения: 3971
- Зарегистрирован: 07 мар 2014, 04:01
- Репутация: 1121
- Откуда: юг России
- Контактная информация:
Re: а есть смысл попробовать смастерить свой сервопривод?
Да пусть поворачивает куда хочет, проблемы там не с этимdonvictorio писал(а):просто чувак левша.
Ну а смысл иметь энкодер на 2000 импульсов, если дискретность управления двигателем будет только, скажем, 800 шагов?pup писал(а):По идее контроллер может командовать как обычным шаговиком (типа, 200 шагов на оборот), а серводрайвер внутри домножать на коэффициент, чтобы получать число пульсов на энкодере?
Re: а есть смысл попробовать смастерить свой сервопривод?
а вот хз. сам не знаю)AndyBig писал(а):Ну а смысл иметь энкодер на 2000 импульсов, если дискретность управления двигателем будет только, скажем, 800 шагов?
короче, пока платы нету (и разводку, наверное, нужно свою - у меня тинька в смд, оптопары тоже предпочел бы смд) - какие мысли,что изменить в схеме?
есть смысл вместо диодов ставить оптопары? или так не делают?
Re: а есть смысл попробовать смастерить свой сервопривод?
заодно начал смотреть блоки питания. блин.
)))
хоть самому трансформатор мотать...
хоть самому трансформатор мотать...
- Сергей Саныч
- Мастер
- Сообщения: 9116
- Зарегистрирован: 30 май 2012, 14:20
- Репутация: 2858
- Откуда: Тюмень
- Контактная информация:
Re: а есть смысл попробовать смастерить свой сервопривод?
Чтобы надежно отрабатывать эти 800 шагов, а не дергаться туда-сюда в пределах шага.AndyBig писал(а):Ну а смысл иметь энкодер на 2000 импульсов, если дискретность управления двигателем будет только, скажем, 800 шагов?
Re: а есть смысл попробовать смастерить свой сервопривод? #30mycnc писал(а):ПИДу для комфортной работы нужен некоторый диапазон рассогласования. По моему опыту в динамике можно получить примерно +-10 меток, а если пытаться вытянуть точнее, то возникает риск самовозбуждения.
Чудес не бывает. Бывают фокусы.
- AndyBig
- Мастер
- Сообщения: 3971
- Зарегистрирован: 07 мар 2014, 04:01
- Репутация: 1121
- Откуда: юг России
- Контактная информация:
Re: а есть смысл попробовать смастерить свой сервопривод?
Соберите сначала без изменений, добейтесь более-менее стабильной работы, а потом уже можно будет думать и о модификацияхpup писал(а):какие мысли,что изменить в схеме?
Это реализуется другими методами. Контроллер с тем же успехом будет дергаться даже если меток будет в 100 раз больше. Только в пределах не одной метки, а 100Сергей Саныч писал(а):Чтобы надежно отрабатывать эти 800 шагов, а не дергаться туда-сюда в пределах шага.
Re: а есть смысл попробовать смастерить свой сервопривод?
скачал спринт лейаут (правда виртуалку еще не включал). вроде бы нашел схему для смд (но там, говорят, отсутствует переменный резистор для настройки перегрузки по току).
модификации, собственно, в части опторазвязки между контроллером и силовой частью (сами же говорили, что решение плохое, компромиссное) - можно оптопару предусмотреть, а в первое время перемычки вместо неё кинуть, например.
далее.
моим моторам скорее всего будет мало этих ключей. есть ли смысл тупо повторять конструкцию, если она будет по току отключаться (или ключи будут гореть? хз какие еще могут быть последствия? без нагрузки вообще заработает?). не лучше сразу поставить подходящие элементы? и если ставить IRFP260N вместо irf540, нужно ли вносить какие-либо изменения в остальной части (IR2103?). ну и вообще, пока эти части не заказаны - может, есть более оптимальные? IRFP260N и irf540 по пинам совпадают. мб корпуса разные - придетс отверстия для ножек чуть шире делать, пока не смотрел.
ну и про питание надо думать уже сейчас, откуда его брать. не из автомобильного же аккумулятора?
модификации, собственно, в части опторазвязки между контроллером и силовой частью (сами же говорили, что решение плохое, компромиссное) - можно оптопару предусмотреть, а в первое время перемычки вместо неё кинуть, например.
далее.
моим моторам скорее всего будет мало этих ключей. есть ли смысл тупо повторять конструкцию, если она будет по току отключаться (или ключи будут гореть? хз какие еще могут быть последствия? без нагрузки вообще заработает?). не лучше сразу поставить подходящие элементы? и если ставить IRFP260N вместо irf540, нужно ли вносить какие-либо изменения в остальной части (IR2103?). ну и вообще, пока эти части не заказаны - может, есть более оптимальные? IRFP260N и irf540 по пинам совпадают. мб корпуса разные - придетс отверстия для ножек чуть шире делать, пока не смотрел.
ну и про питание надо думать уже сейчас, откуда его брать. не из автомобильного же аккумулятора?
- donvictorio
- Мастер
- Сообщения: 2458
- Зарегистрирован: 11 окт 2012, 16:26
- Репутация: 683
- Настоящее имя: Виктор
- Откуда: Санкт-Петербург
- Контактная информация:
Re: а есть смысл попробовать смастерить свой сервопривод?
вообще не морочься с транзистромами, это меньший из вопросов. запустится на любом без нагрузки.
питание из блока питания же. из вообще любого блока питания. хоть компьютерного.
питание из блока питания же. из вообще любого блока питания. хоть компьютерного.
Re: а есть смысл попробовать смастерить свой сервопривод?
так токи смущают! у меня тут есть 12В от 3д принтера. там довольно мощный он (стол плюс экструдер одновременно греет и ок). буду пробовать на нём тогда.
тогда заказываю 540 у китайцев, фигле. одновременно с энкодером придут)
тогда заказываю 540 у китайцев, фигле. одновременно с энкодером придут)
- donvictorio
- Мастер
- Сообщения: 2458
- Зарегистрирован: 11 окт 2012, 16:26
- Репутация: 683
- Настоящее имя: Виктор
- Откуда: Санкт-Петербург
- Контактная информация:
Re: а есть смысл попробовать смастерить свой сервопривод?
шоб не сгорело ничего - через лампочку автомобильную (дальний-ближний) включи. броски тока или кз она на себя возьмёт. как отладишь схему исключишь её из цепи.
- AndyBig
- Мастер
- Сообщения: 3971
- Зарегистрирован: 07 мар 2014, 04:01
- Репутация: 1121
- Откуда: юг России
- Контактная информация:
Re: а есть смысл попробовать смастерить свой сервопривод?
Ваши моторы вроде не потребляют больше 25А при максимальных нагрузкахpup писал(а):моим моторам скорее всего будет мало этих ключей
Из мощного БПpup писал(а):ну и про питание надо думать уже сейчас
Это уже какой ток отсечки настроите подстроечникомpup писал(а):если она будет по току отключаться
- ukr-sasha
- Мастер
- Сообщения: 3401
- Зарегистрирован: 21 мар 2011, 07:47
- Репутация: 2181
- Настоящее имя: Украинец Александр Григорьевич
- Откуда: Киев, Украина
- Контактная информация:
Re: а есть смысл попробовать смастерить свой сервопривод?
Извините, но читал тему "наискосок" и мог не уловить сути обсуждаемого.
Знакомый собрал сервоусилитель на основе немецкого контроллера UHU.
150А ток, и 80В. Тут еще без радиаторов.
Себестоимость порядка 350 баксов за 1шт.
Для коллекторных советских моторов. На них поставил энкодеры на 2500 меток.
Управляется по Степ/Дир.
Вот на таком станке работают.
ОС в ЧПУ (Кфлоп) через оптические линейки.
Точность позиционирования 5мкм.
Станок 24К40СФ3.
Знакомый собрал сервоусилитель на основе немецкого контроллера UHU.
150А ток, и 80В. Тут еще без радиаторов.
Себестоимость порядка 350 баксов за 1шт.
Для коллекторных советских моторов. На них поставил энкодеры на 2500 меток.
Управляется по Степ/Дир.
Вот на таком станке работают.
ОС в ЧПУ (Кфлоп) через оптические линейки.
Точность позиционирования 5мкм.
Станок 24К40СФ3.
- tooshka
- Почётный участник

- Сообщения: 1803
- Зарегистрирован: 24 окт 2012, 14:26
- Репутация: 209
- Настоящее имя: Андрей
- Откуда: Нижний Новгород
- Контактная информация:
Re: а есть смысл попробовать смастерить свой сервопривод?
Интересно видео бы посмотреть как он в работе?ukr-sasha писал(а):Знакомый собрал сервоусилитель на основе немецкого контроллера UHU.
Последний раз редактировалось tooshka 08 мар 2016, 08:44, всего редактировалось 1 раз.
Милая, ты услышь меня
под окном стою со своим я ЧПУ! (Протяжно; с надрывом; форте)
Внимание!!! Чрезмерное увлечение ЧПУ приводит к проблемам в семейных отношениях!
под окном стою со своим я ЧПУ! (Протяжно; с надрывом; форте)
Внимание!!! Чрезмерное увлечение ЧПУ приводит к проблемам в семейных отношениях!
- ukr-sasha
- Мастер
- Сообщения: 3401
- Зарегистрирован: 21 мар 2011, 07:47
- Репутация: 2181
- Настоящее имя: Украинец Александр Григорьевич
- Откуда: Киев, Украина
- Контактная информация:
Re: а есть смысл попробовать смастерить свой сервопривод?
Терпение...tooshka писал(а):Интересно видео бы посмотреть как такой он в работе?
Заливается.
- Serg
- Мастер
- Сообщения: 21923
- Зарегистрирован: 17 апр 2012, 14:58
- Репутация: 5183
- Заслуга: c781c134843e0c1a3de9
- Настоящее имя: Сергей
- Откуда: Москва
- Контактная информация:
Re: а есть смысл попробовать смастерить свой сервопривод?
А смысл? Стоимость готового того-же порядка...ukr-sasha писал(а):Себестоимость порядка 350 баксов за 1шт.
Я не Христос, рыбу не раздаю, но могу научить, как сделать удочку...