Мой второй станочек. Портальник - ФЕНИКС
- frezeryga
- Почётный участник

- Сообщения: 13713
- Зарегистрирован: 18 авг 2013, 16:08
- Репутация: 5069
- Откуда: Жуковский
- Контактная информация:
Re: Мой второй станочек. Портальник - ФЕНИКС
Ну на этом станке за проектирована защита но только на X.Y
email frezeryga@yandex.ru
instagram https://www.instagram.com/frezeryga
telegram https://t.me/md_cnc_frezeryga https://t.me/frezeryga
instagram https://www.instagram.com/frezeryga
telegram https://t.me/md_cnc_frezeryga https://t.me/frezeryga
- Дрюня
- Почётный участник

- Сообщения: 2040
- Зарегистрирован: 25 ноя 2013, 00:19
- Репутация: 1504
- Настоящее имя: Андрей
- Откуда: Днепр
- Контактная информация:
Re: Мой второй станочек. Портальник - ФЕНИКС
По Z тоже планирую гофру поставить. Но как ты (Максим) советуешь всегда - не получилось, в смысле сначала всё прорисовать, а потом делать... 
- frezeryga
- Почётный участник

- Сообщения: 13713
- Зарегистрирован: 18 авг 2013, 16:08
- Репутация: 5069
- Откуда: Жуковский
- Контактная информация:
Re: Мой второй станочек. Портальник - ФЕНИКС
Гофру у меня и в проекте туда поставить неполучилось не то что по месту присобачить. Если поставиш гофру по месту и она там реально будет все закрывать без щелей то будеш великими человеком.
email frezeryga@yandex.ru
instagram https://www.instagram.com/frezeryga
telegram https://t.me/md_cnc_frezeryga https://t.me/frezeryga
instagram https://www.instagram.com/frezeryga
telegram https://t.me/md_cnc_frezeryga https://t.me/frezeryga
- Дрюня
- Почётный участник

- Сообщения: 2040
- Зарегистрирован: 25 ноя 2013, 00:19
- Репутация: 1504
- Настоящее имя: Андрей
- Откуда: Днепр
- Контактная информация:
Re: Мой второй станочек. Портальник - ФЕНИКС
Вот и новая цель в жизни нарисовалась))).frezeryga писал(а):то будеш великими человеком
- Redmn
- Мастер
- Сообщения: 853
- Зарегистрирован: 07 авг 2015, 12:48
- Репутация: 1207
- Настоящее имя: Иван
- Откуда: Украина, Запорожье
- Контактная информация:
Re: Мой второй станочек. Портальник - ФЕНИКС
Защита на все оси, кабинет и очки оператору - не помешают.Predator писал(а):Защита, на все оси - не помешает!
- Дрюня
- Почётный участник

- Сообщения: 2040
- Зарегистрирован: 25 ноя 2013, 00:19
- Репутация: 1504
- Настоящее имя: Андрей
- Откуда: Днепр
- Контактная информация:
Re: Мой второй станочек. Портальник - ФЕНИКС
Скоро опять перееду на новое место, там коллектив и начальник толковые, щедрые люди. Всем вот такие очки выдаютRedmn писал(а): и очки оператору
- Redmn
- Мастер
- Сообщения: 853
- Зарегистрирован: 07 авг 2015, 12:48
- Репутация: 1207
- Настоящее имя: Иван
- Откуда: Украина, Запорожье
- Контактная информация:
Re: Мой второй станочек. Портальник - ФЕНИКС
Андрюха, заканчивай ты со своими переездами. Станок ты вообще строишь или только переезды переезжаешь? Щоб последний раз было.Дрюня писал(а):Скоро опять перееду на новое место
- aegis
- Мастер
- Сообщения: 3171
- Зарегистрирован: 22 мар 2012, 06:59
- Репутация: 1810
- Настоящее имя: Михайло
- Откуда: Україна, Конотоп=>Запоріжжя=>Харьків
Re: Мой второй станочек. Портальник - ФЕНИКС
для этого надо залить тумбу под станок а не использовать сварные конструкции легкоподъемные)))Redmn писал(а):Щоб последний раз было
нікому нічого не нав'язую.
- Predator
- Мастер
- Сообщения: 9583
- Зарегистрирован: 18 июл 2013, 18:26
- Репутация: 2531
- Контактная информация:
Re: Мой второй станочек. Портальник - ФЕНИКС
И самого Дрюню, на якорь за ногу 
- Дрюня
- Почётный участник

- Сообщения: 2040
- Зарегистрирован: 25 ноя 2013, 00:19
- Репутация: 1504
- Настоящее имя: Андрей
- Откуда: Днепр
- Контактная информация:
Re: Мой второй станочек. Портальник - ФЕНИКС
Хорошо хоть на якорь и за ногут 
-
john1987887
- Мастер
- Сообщения: 3296
- Зарегистрирован: 08 сен 2013, 17:26
- Репутация: 1802
- Контактная информация:
Re: Мой второй станочек. Портальник - ФЕНИКС
Я так понял RAV group расширяется?
Brother TC - 229 http://www.cnc-club.ru/forum/viewtopic. ... 46&t=15250
Brother TC - 225 viewtopic.php?f=146&t=31044
7045 http://www.cnc-club.ru/forum/viewtopic.php?t=6965
токарный http://www.cnc-club.ru/forum/viewtopic. ... 48&t=14096
Brother TC - 225 viewtopic.php?f=146&t=31044
7045 http://www.cnc-club.ru/forum/viewtopic.php?t=6965
токарный http://www.cnc-club.ru/forum/viewtopic. ... 48&t=14096
- Predator
- Мастер
- Сообщения: 9583
- Зарегистрирован: 18 июл 2013, 18:26
- Репутация: 2531
- Контактная информация:
Re: Мой второй станочек. Портальник - ФЕНИКС
Что-то молчат, видимо затеяли чего-тоjohn1987887 писал(а):Я так понял RAV group расширяется?
- ultrus
- Мастер
- Сообщения: 2039
- Зарегистрирован: 09 апр 2013, 05:42
- Репутация: 1329
- Настоящее имя: Юрий
- Откуда: Воронеж
- Контактная информация:
Re: Мой второй станочек. Портальник - ФЕНИКС
Андрей, подскажи, какой припуск на обработку делал?
"Если хочешь сделать что-то хорошо, сделай это сам."
Фердинанд Порше
Фердинанд Порше
-
Rionet
- Мастер
- Сообщения: 422
- Зарегистрирован: 26 янв 2016, 22:01
- Репутация: 83
- Настоящее имя: Глазунов Роман
- Откуда: Волгоград
- Контактная информация:
Re: Мой второй станочек. Портальник - ФЕНИКС
Типовой припуск для деталей порядка полуметра 6мм.
- ultrus
- Мастер
- Сообщения: 2039
- Зарегистрирован: 09 апр 2013, 05:42
- Репутация: 1329
- Настоящее имя: Юрий
- Откуда: Воронеж
- Контактная информация:
Re: Мой второй станочек. Портальник - ФЕНИКС
Ничёсь! Почему так много? Реально такие кривые заготовки получились? Или это с запасом на авось?Rionet писал(а):Типовой припуск для деталей порядка полуметра 6мм.
"Если хочешь сделать что-то хорошо, сделай это сам."
Фердинанд Порше
Фердинанд Порше
- Redmn
- Мастер
- Сообщения: 853
- Зарегистрирован: 07 авг 2015, 12:48
- Репутация: 1207
- Настоящее имя: Иван
- Откуда: Украина, Запорожье
- Контактная информация:
Re: Мой второй станочек. Портальник - ФЕНИКС
по моему это не ТС ответил, у Дрюни вроде меньше были припускиultrus писал(а):Ничёсь! Почему так много? Реально такие кривые заготовки получились? Или это с запасом на авось?Rionet писал(а):Типовой припуск для деталей порядка полуметра 6мм.
Последний раз редактировалось Redmn 10 дек 2016, 23:43, всего редактировалось 1 раз.
- ultrus
- Мастер
- Сообщения: 2039
- Зарегистрирован: 09 апр 2013, 05:42
- Репутация: 1329
- Настоящее имя: Юрий
- Откуда: Воронеж
- Контактная информация:
Re: Мой второй станочек. Портальник - ФЕНИКС
Во, блин! А я повёлся, не посмотрел на автора сообщения, заглянув на форум между очередной кружкой пива.Redmn писал(а):по моему это не ТС ответил, у дрюни вроде меньше были припуски
"Если хочешь сделать что-то хорошо, сделай это сам."
Фердинанд Порше
Фердинанд Порше
- Дрюня
- Почётный участник

- Сообщения: 2040
- Зарегистрирован: 25 ноя 2013, 00:19
- Репутация: 1504
- Настоящее имя: Андрей
- Откуда: Днепр
- Контактная информация:
Re: Мой второй станочек. Портальник - ФЕНИКС
Я оставлял припуски под обработку 3-5 мм. Сама отливка получилась +- 1мм от модели на компе.
- Дрюня
- Почётный участник

- Сообщения: 2040
- Зарегистрирован: 25 ноя 2013, 00:19
- Репутация: 1504
- Настоящее имя: Андрей
- Откуда: Днепр
- Контактная информация:
Re: Мой второй станочек. Портальник - ФЕНИКС
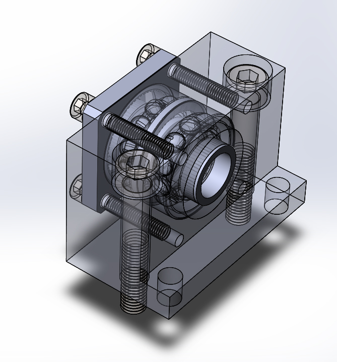
Дело потихонечку идёт.
Заказали опоры с возможностью штифтовки, с подшипниками 7202 вместо 7002 под болты М8 вместо М6. Начал возиться с проводочками
Заказали опоры с возможностью штифтовки, с подшипниками 7202 вместо 7002 под болты М8 вместо М6. Начал возиться с проводочками
- Predator
- Мастер
- Сообщения: 9583
- Зарегистрирован: 18 июл 2013, 18:26
- Репутация: 2531
- Контактная информация:
Re: Мой второй станочек. Портальник - ФЕНИКС
И даже подставку свою, с собой привёз
Пора в RAV, ещё одну букву добавлять.
Пора в RAV, ещё одну букву добавлять.