Там нужно-то всего пара миллиампер...megagad писал(а):Ну, тут как-бы всё упирается в 34063Ставим её в помощь мосфет, мотаем транс помощнее и ставим обычные 7812 и 7912!
Ethernet контроллер для LinuxCNC (STM32, FPGA)
- Serg
- Мастер
- Сообщения: 21923
- Зарегистрирован: 17 апр 2012, 14:58
- Репутация: 5183
- Заслуга: c781c134843e0c1a3de9
- Настоящее имя: Сергей
- Откуда: Москва
- Контактная информация:
Re: Плата развязки для LinuxCNC (Ethernet + STM32)
Я не Христос, рыбу не раздаю, но могу научить, как сделать удочку...
-
D.L.
- Мастер
- Сообщения: 474
- Зарегистрирован: 25 авг 2018, 10:11
- Репутация: 152
- Настоящее имя: Дмитрий
- Откуда: Киров
- Контактная информация:
Re: Плата развязки для LinuxCNC (Ethernet + STM32)
У той же месы аналоговые выходы до 5ма, если взять это значение для прикидки, то 2Вт модульного DC/DC(например AM2D-1212DH) хватит на 10ть осей с запасом.
-
alex_sar
- Мастер
- Сообщения: 1863
- Зарегистрирован: 28 авг 2018, 17:13
- Репутация: 315
- Настоящее имя: Алексей
- Контактная информация:
Re: Плата развязки для LinuxCNC (Ethernet + STM32)
Ага, к чему все эти сложности
https://ru.aliexpress.com/item/32962991 ... b201603_53
самому паять - запчасти дороже выйдут (я не про этот конкретно лот, можно цену получше поискать)
https://ru.aliexpress.com/item/32962991 ... b201603_53
самому паять - запчасти дороже выйдут (я не про этот конкретно лот, можно цену получше поискать)
- Serg
- Мастер
- Сообщения: 21923
- Зарегистрирован: 17 апр 2012, 14:58
- Репутация: 5183
- Заслуга: c781c134843e0c1a3de9
- Настоящее имя: Сергей
- Откуда: Москва
- Контактная информация:
Re: Плата развязки для LinuxCNC (Ethernet + STM32)
Модульный DC/DC - только 4 ноги запаять на плату.alex_sar писал(а):самому паять - запчасти дороже выйдут
Я не Христос, рыбу не раздаю, но могу научить, как сделать удочку...
- MX_Master
- Мастер
- Сообщения: 7490
- Зарегистрирован: 27 июн 2015, 19:45
- Репутация: 3113
- Настоящее имя: Михаил
- Откуда: Алматы
- Контактная информация:
Re: Плата развязки для LinuxCNC (Ethernet + STM32)
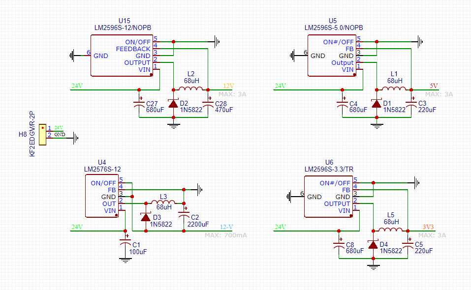
В данный момент, чтобы сильно над питанием не сидеть, нарисовал вот так. Если где-то видны ошибки, не стесняйтесь. Скажу только, что для каждой группы устройств на плате будет своя доп. обвязка с фильтрами. Ближе к концу рисования, когда посчитаю потребление с каждой линии, можно будет заняться переосмыслением и тюнингом.
Кстати, спасибо всем, кто помогает советами. Все итоговые схемы, разводка и 3D модель платы будут выложены в свободный доступ. В виде PDF'ок, в виде цельного проекта EASYEDA, ну и в любом другом желаемом формате. По сути, будущая плата будет представлять из себя универсальный ЧПУ контроллер. Который можно будет прикрутить не только к LinuxCNC, но и к любому другому ЧПУ с открытым API.
-
alex_sar
- Мастер
- Сообщения: 1863
- Зарегистрирован: 28 авг 2018, 17:13
- Репутация: 315
- Настоящее имя: Алексей
- Контактная информация:
Re: Плата развязки для LinuxCNC (Ethernet + STM32)
Ну так то да, но там ведь и обвес же еще будет, нет? Или есть вот прям чтоб 4 ноги? как называется?UAVpilot писал(а):Модульный DC/DC - только 4 ноги запаять на плату.alex_sar писал(а):самому паять - запчасти дороже выйдутА подобную плату надо как-то где-то крепить.
А такую плату я запаивал на плату развязки, она сама по себе достаточно миниатюрная.
- Serg
- Мастер
- Сообщения: 21923
- Зарегистрирован: 17 апр 2012, 14:58
- Репутация: 5183
- Заслуга: c781c134843e0c1a3de9
- Настоящее имя: Сергей
- Откуда: Москва
- Контактная информация:
Re: Плата развязки для LinuxCNC (Ethernet + STM32)
2-3 конденсатора 0805 - вот и весь обвес. Я часто запаиваю просто между выводами на плате - и место экономится и соединения минимальной длины.alex_sar писал(а):Ну так то да, но там ведь и обвес же еще будет, нет? Или есть вот прям чтоб 4 ноги? как называется?
https://www.chipdip.ru/catalog-show/dc- ... x.1557=gmM
Я не Христос, рыбу не раздаю, но могу научить, как сделать удочку...
-
dpss-2
- Мастер
- Сообщения: 628
- Зарегистрирован: 02 сен 2018, 15:15
- Репутация: 305
- Настоящее имя: Alex
- Контактная информация:
Re: Плата развязки для LinuxCNC (Ethernet + STM32)
А их и не увидеть, пока плату не покажите. Думаете зря производители чипов дают фрагменты платы с рекомендуемой раскладкой и дорожками? Особенно для импульсных стабилизаторов.MX_Master писал(а):Если где-то видны ошибки, не стесняйтесь.
Для готовых DC/DC в первую очередь смотрим уровень шумов по выходу и проходную емкость первичка - вторичка.
- MX_Master
- Мастер
- Сообщения: 7490
- Зарегистрирован: 27 июн 2015, 19:45
- Репутация: 3113
- Настоящее имя: Михаил
- Откуда: Алматы
- Контактная информация:
Re: Плата развязки для LinuxCNC (Ethernet + STM32)
К разводке скоро подойдём. Рисовать буду отдельными блоками. Из таких блоков будет удобно создавать разные версии платы. В данный момент я планирую только одну большую плату "всё в одном". Но позже можно попробовать сделать и облегчённую версию. Без аналога +-10V, без диф. входов ABZ и с меньшим кол-вом изолированных in/out. Для тех, кто юзает только step/dir, энкодеры 5V TTL и немного концевиков, это будет вариант.dpss-2 писал(а):А их и не увидеть, пока плату не покажите.
-
dpss-2
- Мастер
- Сообщения: 628
- Зарегистрирован: 02 сен 2018, 15:15
- Репутация: 305
- Настоящее имя: Alex
- Контактная информация:
Re: Плата развязки для LinuxCNC (Ethernet + STM32)
И делайте физически по началу отдельными модулями. Сильно проще отлаживать и менять варианты. Нужно только определиться с общей сеткой крепежных отверстий и сеткой внешних размеров.MX_Master писал(а):Рисовать буду отдельными блоками.
-
calabr
- Мастер
- Сообщения: 937
- Зарегистрирован: 04 янв 2019, 15:19
- Репутация: 146
- Настоящее имя: Calabr
- Откуда: Киев
- Контактная информация:
Re: Плата развязки для LinuxCNC (Ethernet + STM32)
А зачем создавать тепло?MX_Master писал(а):Добавил по паре резисторов, чтобы мальца рассеять тепло. Номиналы подбирать опытами.
Входы с широким диапазоном напряжений делают с источником тока.
Напримкр так : Вот здесь хорошо описано как работает
https://electronics.stackexchange.com/q ... n-24v-3-3v
Индикаторный светодиод для входа датчика можно поставить последовательно с оптроном - получиться порог по напряжению помехи
больше 3V и индикация
Минус таких схем - отднополярное включение.
- MX_Master
- Мастер
- Сообщения: 7490
- Зарегистрирован: 27 июн 2015, 19:45
- Репутация: 3113
- Настоящее имя: Михаил
- Откуда: Алматы
- Контактная информация:
Re: Плата развязки для LinuxCNC (Ethernet + STM32)
Однополярность 
-
calabr
- Мастер
- Сообщения: 937
- Зарегистрирован: 04 янв 2019, 15:19
- Репутация: 146
- Настоящее имя: Calabr
- Откуда: Киев
- Контактная информация:
Re: Плата развязки для LinuxCNC (Ethernet + STM32)
Решается диодным мостиком.MX_Master писал(а):Однополярность
Тогда из схемы с полевиком можно выкинуть диод и красота не пострадает.
- Serg
- Мастер
- Сообщения: 21923
- Зарегистрирован: 17 апр 2012, 14:58
- Репутация: 5183
- Заслуга: c781c134843e0c1a3de9
- Настоящее имя: Сергей
- Откуда: Москва
- Контактная информация:
Re: Плата развязки для LinuxCNC (Ethernet + STM32)
А откуда возьмётся обратная полярность?..MX_Master писал(а):Однополярность
Я не Христос, рыбу не раздаю, но могу научить, как сделать удочку...
- MX_Master
- Мастер
- Сообщения: 7490
- Зарегистрирован: 27 июн 2015, 19:45
- Репутация: 3113
- Настоящее имя: Михаил
- Откуда: Алматы
- Контактная информация:
Re: Плата развязки для LinuxCNC (Ethernet + STM32)
Я думаю, что извне или при правильном/неправильном подключении NPN/PNP датчиков.UAVpilot писал(а):А откуда возьмётся обратная полярность?..
- Сергей Саныч
- Мастер
- Сообщения: 9116
- Зарегистрирован: 30 май 2012, 14:20
- Репутация: 2858
- Откуда: Тюмень
- Контактная информация:
Re: Плата развязки для LinuxCNC (Ethernet + STM32)
А зачем вообще делать цифровые входы, которые реагируют на любую полярность? Причем одинаково реагируют?
Чудес не бывает. Бывают фокусы.
-
calabr
- Мастер
- Сообщения: 937
- Зарегистрирован: 04 янв 2019, 15:19
- Репутация: 146
- Настоящее имя: Calabr
- Откуда: Киев
- Контактная информация:
Re: Плата развязки для LinuxCNC (Ethernet + STM32)
От неправильного подключения можн защититься просто диодом, а лучше зенером в параллель, заодно и от перенапряжения защита,MX_Master писал(а):Я думаю, что извне или при правильном/неправильном подключении NPN/PNP датчиков.
Если у нас питание датчика с другой полярностью - можно просто проводки поменять на входе - в принципе земли объединять не обязательно.
Если пользователь подключает и попутал полярности - у нас есть защита от дурака, а он пусть учит матчасть. IMHO
- Serg
- Мастер
- Сообщения: 21923
- Зарегистрирован: 17 апр 2012, 14:58
- Репутация: 5183
- Заслуга: c781c134843e0c1a3de9
- Настоящее имя: Сергей
- Откуда: Москва
- Контактная информация:
Re: Плата развязки для LinuxCNC (Ethernet + STM32)
А вдруг там 380 появится?.. Или плату в кислоту уронят...MX_Master писал(а):Я думаю, что извне или при правильном/неправильном подключении NPN/PNP датчиков.
Я не Христос, рыбу не раздаю, но могу научить, как сделать удочку...
-
calabr
- Мастер
- Сообщения: 937
- Зарегистрирован: 04 янв 2019, 15:19
- Репутация: 146
- Настоящее имя: Calabr
- Откуда: Киев
- Контактная информация:
Re: Плата развязки для LinuxCNC (Ethernet + STM32)
... Установка на вход сапрессора на 1.5KW, капсулирование платы в герметичный, залитый кислото-стойким компаундом корпус, комплектация изделия молотком, для битья по рукам неродивому ползователю...UAVpilot писал(а):А вдруг там 380 появится?.. Или плату в кислоту уронят...
Хочу смайлик с молотком по рукам, очень часто нужен....
- MX_Master
- Мастер
- Сообщения: 7490
- Зарегистрирован: 27 июн 2015, 19:45
- Репутация: 3113
- Настоящее имя: Михаил
- Откуда: Алматы
- Контактная информация:
Re: Плата развязки для LinuxCNC (Ethernet + STM32)
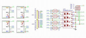
Давайте перейдём к слайдам с примерами подключения
А там уже видно будет.
Допущены ли какие-то ошибки при подключении?
Допущены ли какие-то ошибки при подключении?