Страница 25 из 46
Re: StepMaster - Отзывы, Вопросы, Советы.
Добавлено: 26 фев 2015, 12:06
michael-yurov
Crutch писал(а):Сложно будет подключить мое железо к этой плате? Что для этого надо еще докупать?
Вот ты, блин, опять удалил картинки из своего сообщения.
Как теперь ответить на вопрос, если никто не знает, что там у тебя.
Re: StepMaster - Отзывы, Вопросы, Советы.
Добавлено: 26 фев 2015, 12:16
ok-evgenij
Михаил, такой вопрос.
Есть желание попробовать StepMaster в паре с красной NCstudio.
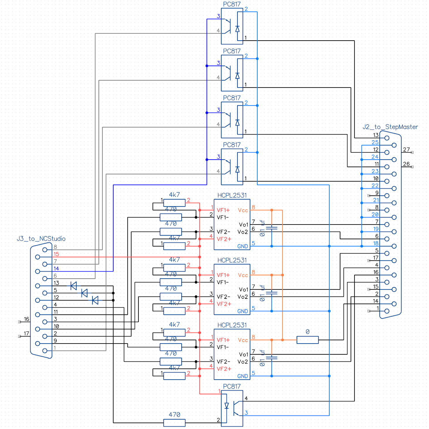
Порылся у себя, нашел оптроны HCPL 2530.
Можно ли использовать их для переходника, или ничего хорошего не получится?
Re: StepMaster - Отзывы, Вопросы, Советы.
Добавлено: 26 фев 2015, 12:31
michael-yurov
ok-evgenij писал(а):Михаил, такой вопрос.
Есть желание попробовать StepMaster в паре с красной NCstudio.
Порылся у себя, нашел оптроны HCPL 2530.
Можно ли использовать их для переходника, или ничего хорошего не получится?
Использовать можно (если изменить нагрузочные сопротивления).
Сам сейчас искал, что есть в продаже. HCPL-2630 по 200-300 руб за штуку жаба душит покупать.
Проблема в другом - этот простенький переходник, что я нарисовал не инвертирует сигнал. Я допустил ошибку. А для красной платы нужно, чтобы активный фронт сигнала Step был спадающий.
Могу отправить плату на замену - с новой прошивкой можно выбирать полярность входящего сигнала dip переключателем.
Либо - искать синюю NCStudio.
Re: StepMaster - Отзывы, Вопросы, Советы.
Добавлено: 26 фев 2015, 12:48
shalek
Я так понял, что переходник для синей платы то, что доктор прописал?
Re: StepMaster - Отзывы, Вопросы, Советы.
Добавлено: 26 фев 2015, 13:05
Predator
shalek писал(а):Я так понял, что переходник для синей платы то, что доктор прописал?
Доктор Юров

Re: StepMaster - Отзывы, Вопросы, Советы.
Добавлено: 26 фев 2015, 13:46
michael-yurov
shalek писал(а):Я так понял, что переходник для синей платы то, что доктор прописал?
Проверим.
Re: StepMaster - Отзывы, Вопросы, Советы.
Добавлено: 26 фев 2015, 13:52
shalek
А если исключить оптроны, которые для хоумов, ведь проблем по поиску дома и пробе не было. Схема упростится.
Re: StepMaster - Отзывы, Вопросы, Советы.
Добавлено: 26 фев 2015, 14:56
Andy52280
Тут стояла задача отвязать землю СтепМастера от всего остального. А сокращение оптронов в данном случае сведет полезность развязки к нулю. К тому же на концевики и пробник идут дешевые оптроны.
Re: StepMaster - Отзывы, Вопросы, Советы.
Добавлено: 26 фев 2015, 15:18
shalek
Причем тут земля. У меня все в одном корпусе и на одном шасси крепится. И землю не от чего не отвязывал. Датчики дома в нцшке и от степмастера срабатывали и никаких помех не сеяли. Поэтому вопрос не финансовый а чисто упростить плату переходника. Поставить оптроны только на step и dir. Для того, чтобы координаты не уплывали. Диоды мне например тоже не к чему. Я концы от инвертора на выводы подключаю, а не через реле степмастера.
Re: StepMaster - Отзывы, Вопросы, Советы.
Добавлено: 26 фев 2015, 22:03
shalek
На печатной плате появились резисторы по 4,7к - на схеме нет? Нужны?
Re: StepMaster - Отзывы, Вопросы, Советы.
Добавлено: 26 фев 2015, 22:29
michael-yurov
shalek писал(а):На печатной плате появились резисторы по 4,7к - на схеме нет? Нужны?
Лучше поставить. Они для разрядки паразитной емкости в кабеле.
А вот нагрузочные резисторы нужно будет выбрать исходя из конкретной модели оптопары.
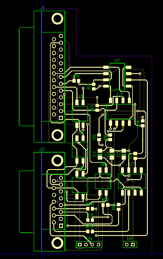
Ну и придется часть цепей соединить проводками. Плата односторонняя. С разводкой не заморачивался.
И для hcpl 2630 нужно будет через 14 пин подать +5 В от степмастера.
Для hcpl 2530 можно было бы этого не делать (хотя я еще не проверял).
Re: StepMaster - Отзывы, Вопросы, Советы.
Добавлено: 26 фев 2015, 22:47
shalek
Второй день осваиваю Dip Trace. Программка ничего так! Пока пробую. Разводку буду делать под утюг и типа такой. В электронике знаю только про паяльник и как им паять. Поэтому слепо ставлю те номиналы, что на схеме. Резисторы 480-470 ом и 4,7к для HCPL2630 . А вот про питание для HCPL2530 - подробней если можно. Лучше конечно не заводить питание, хотя если не получается, то можно. Схемку подравнял под себя. Если найду PC847, то тоже воткну вместо четырех PC817.
Печать не проверял и это не окончательный вариант. Просто попробовал.
Re: StepMaster - Отзывы, Вопросы, Советы.
Добавлено: 27 фев 2015, 10:47
michael-yurov
shalek писал(а):Разводку буду делать под утюг и типа такой.
Тогда придется подключать только кабелями. В плату уже не воткнешь.
shalek писал(а):В электронике знаю только про паяльник и как им паять. Поэтому слепо ставлю те номиналы, что на схеме.
Там подходящие номиналы. Я понимал, что это вопрос не простой, поэтому даже не стал подписывать элементы, а просто проставил номиналы. Про 480 Ом описался - ближайшее стандартное значение 470.
shalek писал(а):А вот про питание для HCPL2530 - подробней если можно.
Им там много не надо, и номиналы подтягивающих резисторов такие, что в переходник их можно не ставить, достаточно тех, что на плате.
Тогда в правой части вообще никаких резисторов не нужно (только три конденсатора), и получается, что микросхемы питаются через подтягивающий резистор на плате степмастера, и им этого хватает (я еще не проверял).
shalek писал(а):Лучше конечно не заводить питание, хотя если не получается, то можно.
Питание завести не сложно - достаточно на плате СтепМастера соединить на 6 пиновой гребенке 5В и Pin14 - тогда +5 В поступит на 14 пин.
Re: StepMaster - Отзывы, Вопросы, Советы.
Добавлено: 27 фев 2015, 12:09
michael-yurov
Собрал платку:
Нашелся лишний жесткий диск, сейчас 32-битную винду поставлю, попробую как опторазвязка работает.
Re: StepMaster - Отзывы, Вопросы, Советы.
Добавлено: 27 фев 2015, 14:27
shalek
А одновременно подключенные Mach3+Stepmaster к LPT и Ncstudio через опторазвязку к Stepmaster будут работать или нужно при работе Nc-шки выдергивать из LPT кабель. А пр работе в Mach3 выдергивать из Ncstudio? Мешать друг другу не будут? Или какой порядок при переходе с одной системы на другую?
Re: StepMaster - Отзывы, Вопросы, Советы.
Добавлено: 27 фев 2015, 14:35
michael-yurov
shalek писал(а):А одновременно подключенные Mach3+Stepmaster к LPT и Ncstudio через опторазвязку к Stepmaster будут работать или нужно при работе Nc-шки выдергивать из LPT кабель. А пр работе в Mach3 выдергивать из Ncstudio? Мешать друг другу не будут? Или какой порядок при переходе с одной системы на другую?
С этим переходником - без вариантов. Только выдергивать и работать по очереди.
Re: StepMaster - Отзывы, Вопросы, Советы.
Добавлено: 27 фев 2015, 14:41
shalek
michael-yurov писал(а):С этим переходником - без вариантов. Только выдергивать и работать по очереди.
Т. е. получается что переходник - продолжение кабеля Ncstudio (той стороны которая к фильтру). Вынимаем из фильтра кабель Ncstudio с переходником, а вставляем удлинитель с LPT порта.
Re: StepMaster - Отзывы, Вопросы, Советы.
Добавлено: 27 фев 2015, 14:48
michael-yurov
shalek писал(а):michael-yurov писал(а):С этим переходником - без вариантов. Только выдергивать и работать по очереди.
Т. е. получается что переходник - продолжение кабеля Ncstudio (той стороны которая к фильтру). Вынимаем из фильтра кабель Ncstudio с переходником, а вставляем удлинитель с LPT порта.
Ну, можно и в комп воткнуть в плату NCStudio.
Тогда в переходник кабель LPT, который уходит к СтепМастеру.
Как удобнее.
Можно и оба кабеля оставить. Только не знаю, зачем.
Re: StepMaster - Отзывы, Вопросы, Советы.
Добавлено: 27 фев 2015, 15:12
michael-yurov
shalek писал(а):Хорошо было бы если не трудно схемку переходника обновить с учетом изменений.
Еще пока не проверял.
Вожусь с установкой виндоуса.
Re: StepMaster - Отзывы, Вопросы, Советы.
Добавлено: 27 фев 2015, 15:19
shalek
А на 14 ноге LPT что за номинал резистора?