проблема с энкодером шпинделя
- Сергей Саныч
- Мастер
- Сообщения: 9116
- Зарегистрирован: 30 май 2012, 14:20
- Репутация: 2858
- Откуда: Тюмень
- Контактная информация:
Re: проблема с энкодером шпинделя
То есть у тебя не те оптроны, что на схеме?
Чудес не бывает. Бывают фокусы.
- Алексс
- Почётный участник

- Сообщения: 2210
- Зарегистрирован: 20 июл 2012, 15:49
- Репутация: 266
- Заслуга: IQ32
- Настоящее имя: Алексей
- Откуда: Прага
- Контактная информация:
Re: проблема с энкодером шпинделя
у меня оптроны что на фотке.
на схеме от фонаря, лишь бы корпус подошел.
на схеме от фонаря, лишь бы корпус подошел.
Каждая собака, бегущая на поводке впереди хозяина, думает, что ведет его за собой.
- Serg
- Мастер
- Сообщения: 21923
- Зарегистрирован: 17 апр 2012, 14:58
- Репутация: 5183
- Заслуга: c781c134843e0c1a3de9
- Настоящее имя: Сергей
- Откуда: Москва
- Контактная информация:
Re: проблема с энкодером шпинделя
Таблица Coupler, графа Test Conditions - везде написано If=20mA - это прямой ток диода.Алексс писал(а):гда написан ток диода и транзистора ?
Там резистор подтяжки 30 ом чтоль?Алексс писал(а):оказалось что резистор подтяжки на месе вносит коррективы.
Я не Христос, рыбу не раздаю, но могу научить, как сделать удочку...
- Алексс
- Почётный участник

- Сообщения: 2210
- Зарегистрирован: 20 июл 2012, 15:49
- Репутация: 266
- Заслуга: IQ32
- Настоящее имя: Алексей
- Откуда: Прага
- Контактная информация:
Re: проблема с энкодером шпинделя
на пол вольта сдвигал напряжение - уже на работало.
20ma это 5/0.02 = 250 ом так ?
у меня 15ma - думаешь есть смысл менять ??
20ma это 5/0.02 = 250 ом так ?
у меня 15ma - думаешь есть смысл менять ??
Каждая собака, бегущая на поводке впереди хозяина, думает, что ведет его за собой.
- Сергей Саныч
- Мастер
- Сообщения: 9116
- Зарегистрирован: 30 май 2012, 14:20
- Репутация: 2858
- Откуда: Тюмень
- Контактная информация:
Re: проблема с энкодером шпинделя
20ma это (5-1.2)/0.02 = 190 Ом, 1.2 - это типовое падение напряжения на ИК светодиоде.Алексс писал(а):20ma это 5/0.02 = 250 ом так ?
у меня 15ma - думаешь есть смысл менять ??
При таком токе нормируются все параметры оптопары.
Смотрим дальше. Напряжение насыщения для TCST1103 - 0,4 В при токе коллектора 1 мА, то есть при резисторе подтяжки 5 кОм.
А вот при токе 2-4 мА эта оптопара имеет падение напряжения на транзисторе целых 5 В!
Естественно, что нормального нуля ты не получишь даже с килоомной подтяжкой, не говоря о меньших значениях.
ЗЫ: что до схемы на 4 странице даташита, она вообще не о том. Это схема измерения временнЫх параметров оптрона.
Чудес не бывает. Бывают фокусы.
- Алексс
- Почётный участник

- Сообщения: 2210
- Зарегистрирован: 20 июл 2012, 15:49
- Репутация: 266
- Заслуга: IQ32
- Настоящее имя: Алексей
- Откуда: Прага
- Контактная информация:
Re: проблема с энкодером шпинделя
Серж, ты мне скажи одно - пациент выживет ?
Если надо пересадку какую сделать - ты только скажи. Подпаяю. Отрежу. Лучше второе - я большой спец в этом
Если надо пересадку какую сделать - ты только скажи. Подпаяю. Отрежу. Лучше второе - я большой спец в этом
Каждая собака, бегущая на поводке впереди хозяина, думает, что ведет его за собой.
- Сергей Саныч
- Мастер
- Сообщения: 9116
- Зарегистрирован: 30 май 2012, 14:20
- Репутация: 2858
- Откуда: Тюмень
- Контактная информация:
Re: проблема с энкодером шпинделя
Попробуй так:
- уменьши резистор светодиода ом до 120-150.
- подключи вольтметр к выводам транзистора оптрона.
- подбери резистор в цепи коллектора, так, чтобы при открытом канале напряжение на транзисторе было в районе 0,5 В.
- проверь, как работает.
- уменьши резистор светодиода ом до 120-150.
- подключи вольтметр к выводам транзистора оптрона.
- подбери резистор в цепи коллектора, так, чтобы при открытом канале напряжение на транзисторе было в районе 0,5 В.
- проверь, как работает.
Чудес не бывает. Бывают фокусы.
- Nick
- Мастер
- Сообщения: 22776
- Зарегистрирован: 23 ноя 2009, 16:45
- Репутация: 1735
- Заслуга: Developer
- Откуда: Gatchina, Saint-Petersburg distr., Russia
- Контактная информация:
Re: проблема с энкодером шпинделя
Если порт занят месой, то ее всегда можно вытащить, поставить вместо нее твои оптроны и посмотреть, что на них в 30 раз быстрее.
Конфиг предельно простой,
в консоле запускаем halrun
и туда:
потом запускаешь halscope и смотришь, что там у тебя на пинах.
А то вы все резисторы, транзисторы - непонятно
Конфиг предельно простой,
в консоле запускаем halrun
и туда:
Код: Выделить всё
loadrt trivkins
loadrt [EMCMOT]EMCMOT base_period_nsec=10000 servo_period_nsec=1000000 num_joints=2
loadrt probe_parport
loadrt hal_parport cfg="0x378 out "
setp parport.0.reset-time 5000
addf parport.0.read base-thread
addf parport.0.write base-thread
addf parport.0.reset base-thread
start
А то вы все резисторы, транзисторы - непонятно
- Алексс
- Почётный участник

- Сообщения: 2210
- Зарегистрирован: 20 июл 2012, 15:49
- Репутация: 266
- Заслуга: IQ32
- Настоящее имя: Алексей
- Откуда: Прага
- Контактная информация:
Re: проблема с энкодером шпинделя
тоесть столько времени я все это собирал в кучу и разобрать ????
да я тебя!!! %)
да я тебя!!! %)
Каждая собака, бегущая на поводке впереди хозяина, думает, что ведет его за собой.
- Сергей Саныч
- Мастер
- Сообщения: 9116
- Зарегистрирован: 30 май 2012, 14:20
- Репутация: 2858
- Откуда: Тюмень
- Контактная информация:
Re: проблема с энкодером шпинделя
А говорил - резать не проблемаАлексс писал(а):тоесть столько времени я все это собирал в кучу и разобрать ????
да я тебя!!! %)
А ты вот в каком смысле
Если серьезно, при оптимальных параметрах нагрузки для этих оптронов нельзя от них тянуть длинные провода - могут полезть настоящие наводки. Нужно делать предусилители (ТШ) прямо на плате оптронов.
Чудес не бывает. Бывают фокусы.
- Алексс
- Почётный участник

- Сообщения: 2210
- Зарегистрирован: 20 июл 2012, 15:49
- Репутация: 266
- Заслуга: IQ32
- Настоящее имя: Алексей
- Откуда: Прага
- Контактная информация:
Re: проблема с энкодером шпинделя
Серж, ты лучше пальцем покажи. я всякие ТШ не понимаю...
а длинный провод это сколько? у меня сайчас метров 5 кабеля cat6.
а длинный провод это сколько? у меня сайчас метров 5 кабеля cat6.
Каждая собака, бегущая на поводке впереди хозяина, думает, что ведет его за собой.
- Сергей Саныч
- Мастер
- Сообщения: 9116
- Зарегистрирован: 30 май 2012, 14:20
- Репутация: 2858
- Откуда: Тюмень
- Контактная информация:
Re: проблема с энкодером шпинделя
Длинновато, так скажем.Алексс писал(а):а длинный провод это сколько? у меня сайчас метров 5 кабеля cat6.
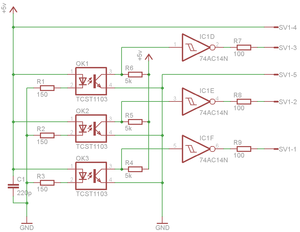
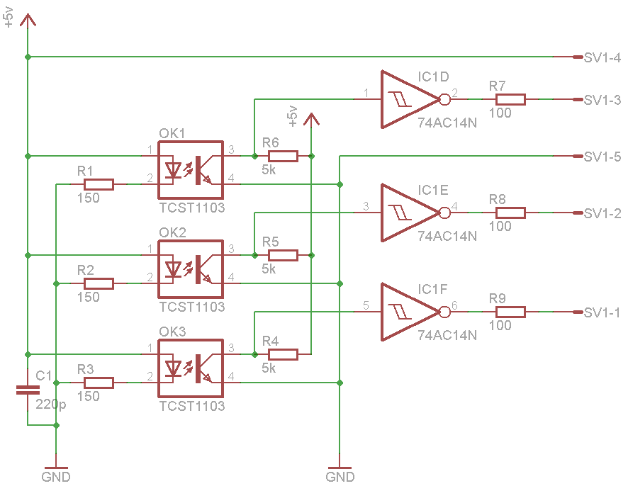
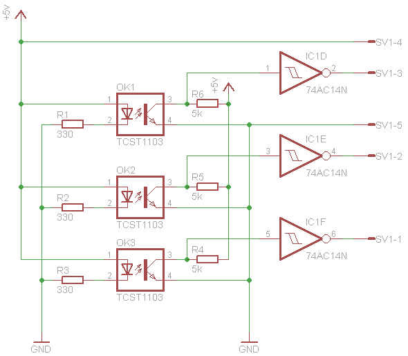
ТШ - это триггер Шмитта, можно взять что-нибудь вроде 74HC14 - там их шесть штук. Выходы своих датчиков (подтяжка должна быть 4-5 кОм) подключи ко входам ТШ (ноги 1, 3, 5), а выходы ТШ (2, 4, 6) пусти в линию через последовательные резисторы 100 Ом. Витую пару используй так: полосатые провода заведи на землю, а по одноцветным пусти сигналы (для определенности). На другом конце пусти сигналы на входы месы или ЛПТ, а все земляные - на землю месы или ЛПТ. На выводы питания (7-земля, 14- +5В) 74HC14 повесь конденсатор не меньше 0,22 мкФ. Питание можно подать по оставшейся паре.
Входы свободных ТШ лучше заземлить (9, 11, 13).
Вечером могу набросать схемку, но думаю все и так понятно
Чудес не бывает. Бывают фокусы.
- Алексс
- Почётный участник

- Сообщения: 2210
- Зарегистрирован: 20 июл 2012, 15:49
- Репутация: 266
- Заслуга: IQ32
- Настоящее имя: Алексей
- Откуда: Прага
- Контактная информация:
Re: проблема с энкодером шпинделя
понял, щас нарисую
вопрос - у ТШ есть некая задержка для детекции шума, так ?
не повлияет на отсчет ?
4кгц пролезет через него ?
вопрос - у ТШ есть некая задержка для детекции шума, так ?
не повлияет на отсчет ?
4кгц пролезет через него ?
Каждая собака, бегущая на поводке впереди хозяина, думает, что ведет его за собой.
- Сергей Саныч
- Мастер
- Сообщения: 9116
- Зарегистрирован: 30 май 2012, 14:20
- Репутация: 2858
- Откуда: Тюмень
- Контактная информация:
Re: проблема с энкодером шпинделя
Нет, не так. ТШ - пороговый элемент, который плавно меняющееся входное напряжение преобразует в логические уровни, причем с гистерезисом.Алексс писал(а):вопрос - у ТШ есть некая задержка для детекции шума, так ?
Задержки в нем - десятки наносекунд, и никак не повлияют на работу.
http://ru.wikipedia.org/wiki/%D0%A2%D1% ... 1%82%D0%B0
Чудес не бывает. Бывают фокусы.
- Алексс
- Почётный участник

- Сообщения: 2210
- Зарегистрирован: 20 июл 2012, 15:49
- Репутация: 266
- Заслуга: IQ32
- Настоящее имя: Алексей
- Откуда: Прага
- Контактная информация:
Re: проблема с энкодером шпинделя
ученье - свет 
спасибо!
рисую...
спасибо!
рисую...
Каждая собака, бегущая на поводке впереди хозяина, думает, что ведет его за собой.
- Алексс
- Почётный участник

- Сообщения: 2210
- Зарегистрирован: 20 июл 2012, 15:49
- Репутация: 266
- Заслуга: IQ32
- Настоящее имя: Алексей
- Откуда: Прага
- Контактная информация:
Re: проблема с энкодером шпинделя
ну вот, что-то нарисовалось...
опять паять чтоль ? 
Каждая собака, бегущая на поводке впереди хозяина, думает, что ведет его за собой.
- Сергей Саныч
- Мастер
- Сообщения: 9116
- Зарегистрирован: 30 май 2012, 14:20
- Репутация: 2858
- Откуда: Тюмень
- Контактная информация:
Re: проблема с энкодером шпинделя
Резисторы последовательно с выходами не нарисованы.
И у светодиодов ток таки лучше увеличить.
И у светодиодов ток таки лучше увеличить.
Чудес не бывает. Бывают фокусы.
- Алексс
- Почётный участник

- Сообщения: 2210
- Зарегистрирован: 20 июл 2012, 15:49
- Репутация: 266
- Заслуга: IQ32
- Настоящее имя: Алексей
- Откуда: Прага
- Контактная информация:
Re: проблема с энкодером шпинделя
а зачем резисторы на выходе ?
Каждая собака, бегущая на поводке впереди хозяина, думает, что ведет его за собой.
- Сергей Саныч
- Мастер
- Сообщения: 9116
- Зарегистрирован: 30 май 2012, 14:20
- Репутация: 2858
- Откуда: Тюмень
- Контактная информация:
Re: проблема с энкодером шпинделя
Типа согласование с линией.Алексс писал(а):а зачем резисторы на выходе ?
У этих микросхем очень крутые фронты выходных сигналов. А провод длинный, имеет некую емкость. Если резисторы не поставить, могут быть броски по питанию и взаимные наводки.
Чудес не бывает. Бывают фокусы.
- Алексс
- Почётный участник

- Сообщения: 2210
- Зарегистрирован: 20 июл 2012, 15:49
- Репутация: 266
- Заслуга: IQ32
- Настоящее имя: Алексей
- Откуда: Прага
- Контактная информация:
Re: проблема с энкодером шпинделя
ну тогда вот
Каждая собака, бегущая на поводке впереди хозяина, думает, что ведет его за собой.
