StepMaster ver 2.5

Контроллеры, драйверы, датчики, управляющие устройства.
Аватара пользователя
michael-yurov
Почётный участник
Почётный участник
Сообщения: 11731
Зарегистрирован: 26 июл 2012, 00:10
Репутация: 4703
Настоящее имя: Михаил Львович
Откуда: Новоуральск
Контактная информация:

Re: StepMaster ver 2.5

Сообщение michael-yurov »

Andrey@KZN писал(а):ок, значит ардуинка и степмастер потребуют отдельных БП
Не зная всей схемы я не могу с уверенностью рекомендовать тот или иной вариант.
Andrey@KZN писал(а):Выходит, что LPT на плате с гальванической развязкой.
Нет. На черной плате нет гальванической развязки входа и цепей платы.
Andrey@KZN писал(а):Далее, как запитать датчик от 5 вольт?
А зачем? Что за датчик?
Andrey@KZN
Мастер
Сообщения: 442
Зарегистрирован: 22 авг 2016, 12:21
Репутация: 44
Настоящее имя: Андрей
Контактная информация:

Re: StepMaster ver 2.5

Сообщение Andrey@KZN »

michael-yurov писал(а):А зачем? Что за датчик?
HomeSW
Re: Сверхточный датчик базы HomeSW #3
+ пояснение от Сергея "Питать вход только 3...5вольт. Выход можно подтягивать до 24в."

Про гальванические развязки и ардуину, может, лучше письмом - накидаю схемку что там будет подключено. Хотя сразу могу сказать, что подкючение к компьютеру по USB - будет.
Аватара пользователя
michael-yurov
Почётный участник
Почётный участник
Сообщения: 11731
Зарегистрирован: 26 июл 2012, 00:10
Репутация: 4703
Настоящее имя: Михаил Львович
Откуда: Новоуральск
Контактная информация:

Re: StepMaster ver 2.5

Сообщение michael-yurov »

Andrey@KZN писал(а):HomeSW
Лучше питать отдельно, от какой-нибудь телефонной зарядки.
Можно выпаять на плате преобразователь питания и заменить на 5 В преобразователь. У меня где-то были такие. Могу поставить на одну плату в качестве исключения.
Andrey@KZN писал(а):Про гальванические развязки и ардуину, может, лучше письмом - накидаю схемку что там будет подключено. Хотя сразу могу сказать, что подкючение к компьютеру по USB - будет.
Если ардуина и плата будут расположены рядом - можно питать и от одного блока питания.
А по поводу USB - это уже, если и будут сложности, то у ардуины, а не у степмастера.
lehamont
Опытный
Сообщения: 107
Зарегистрирован: 03 июл 2014, 18:41
Репутация: 0
Контактная информация:

Re: StepMaster ver 2.5

Сообщение lehamont »

Здравствуйте!Вчера ву цеху во время работы станка включили мощный крмпресор.В результате чего накрылся Windows.Надо будет переустанавливать.
Благо сделал копию системы.Что бы избежать этого хочу купить бесперебойник или стабилизатор.Поставить на комп или на всю электронику?Подскажите кто встречался с такой проблемой.
стадо баранов ведомое волком всегда победит стадо волков ведомое бараном!
Один день сегодняшний ценнее двух дней завтрашних!
Артем_690
Кандидат
Сообщения: 51
Зарегистрирован: 11 фев 2016, 19:40
Репутация: 3
Настоящее имя: Артем
Откуда: Сыктывкар
Контактная информация:

Re: StepMaster ver 2.5

Сообщение Артем_690 »

Добрый вечер!! Приобрел плату, еле дождался, установил, запустил. Все заработало сразу и без проблем и ошибок. Так же поставил новые драйвера DM442 взамен своих 300-рублевых, плата опторазвязки кстати была 500-рублевая. Всем доволен, пропусков шагов как было пока не замечаю. Режу воск.
Аватара пользователя
Prav
Мастер
Сообщения: 834
Зарегистрирован: 14 июл 2015, 05:10
Репутация: 138
Настоящее имя: Петр Раввинский
Откуда: Москва
Контактная информация:

Re: StepMaster ver 2.5

Сообщение Prav »

lehamont писал(а):Вчера ву цеху во время работы станка включили мощный крмпресор.В результате чего накрылся Windows.
Прямо чудеса расчудесные происходят у вас на производстве!
Артем_690
Кандидат
Сообщения: 51
Зарегистрирован: 11 фев 2016, 19:40
Репутация: 3
Настоящее имя: Артем
Откуда: Сыктывкар
Контактная информация:

Re: StepMaster ver 2.5

Сообщение Артем_690 »

Ни одного пропуска шагов)) Похоже степмастер виноват :cheesy:
Вложения
Динамо.jpg (3758 просмотров) <a class='original' href='./download/file.php?id=105980&mode=view' target=_blank>Загрузить оригинал (206.21 КБ)</a>
VGG
Новичок
Сообщения: 28
Зарегистрирован: 29 янв 2017, 15:45
Репутация: 2
Откуда: Питер
Контактная информация:

Re: StepMaster ver 2.5

Сообщение VGG »

Принимайте в ряды пользователей платы), сегодня получил. Упакована отлично. Доехала в Питер за 10 дней.
Argentum47
Мастер
Сообщения: 911
Зарегистрирован: 05 июн 2015, 10:00
Репутация: 110
Откуда: Саратов
Контактная информация:

Re: StepMaster ver 2.5

Сообщение Argentum47 »

А можете пояснить как плата влияет на пропуск шагов, я немного не понимаю, теоретически можно просто драйвера и датчики на LPT распаять и будет работать (и работает десять лет), плата даёт удобство, защиту от помех в виде опторазвязки, в данном случае ещё может множить частоту импульсов, чтобы не насиловать мачевский генератор импульсов и могло ездить быстро как если станок в красный покрасить, дело в этом фильтре импульсов? типа если фронт импульса будет кривой, то драйвер его не примет или что?
Darxton
Мастер
Сообщения: 2113
Зарегистрирован: 17 янв 2013, 08:19
Репутация: 623
Контактная информация:

Re: StepMaster ver 2.5

Сообщение Darxton »

Argentum47 писал(а): дело в этом фильтре импульсов? типа если фронт импульса будет кривой, то драйвер его не примет или что?
Аритмия вредна для качества движения точно так же как для здоровья.
Argentum47
Мастер
Сообщения: 911
Зарегистрирован: 05 июн 2015, 10:00
Репутация: 110
Откуда: Саратов
Контактная информация:

Re: StepMaster ver 2.5

Сообщение Argentum47 »

Darxton писал(а):
Argentum47 писал(а): дело в этом фильтре импульсов? типа если фронт импульса будет кривой, то драйвер его не примет или что?
Аритмия вредна для качества движения точно так же как для здоровья.
т.е имеется стабилизация частоты, я правильно понимаю?
Darxton
Мастер
Сообщения: 2113
Зарегистрирован: 17 янв 2013, 08:19
Репутация: 623
Контактная информация:

Re: StepMaster ver 2.5

Сообщение Darxton »

Argentum47 писал(а):
Darxton писал(а):
Argentum47 писал(а): дело в этом фильтре импульсов? типа если фронт импульса будет кривой, то драйвер его не примет или что?
Аритмия вредна для качества движения точно так же как для здоровья.
т.е имеется стабилизация частоты, я правильно понимаю?
Да вы по ссылке сходите, там интересно
http://stepm.ru/
Argentum47
Мастер
Сообщения: 911
Зарегистрирован: 05 июн 2015, 10:00
Репутация: 110
Откуда: Саратов
Контактная информация:

Re: StepMaster ver 2.5

Сообщение Argentum47 »

Darxton писал(а): Да вы по ссылке сходите, там интересно
http://stepm.ru/
Да читал год назад, ещё раз почитаю.
Залип на вашем каталоге, раньше он беднее был значительно.
Argentum47
Мастер
Сообщения: 911
Зарегистрирован: 05 июн 2015, 10:00
Репутация: 110
Откуда: Саратов
Контактная информация:

Re: StepMaster ver 2.5

Сообщение Argentum47 »

Уговорил шефа купить попробовать на одном станке :D Если после замены платы и поднятия напряжения драйверов до 70В пропуски пропадут - возьмёт ещё одну).
Argentum47
Мастер
Сообщения: 911
Зарегистрирован: 05 июн 2015, 10:00
Репутация: 110
Откуда: Саратов
Контактная информация:

Re: StepMaster ver 2.5

Сообщение Argentum47 »

Ставлю плату, Михаил, я правильно понимаю что вход ав.стопа работает только на замыкание? У меня просто три кнопки и выход ошибки с одной сервы последовательно были включены раньше, если да, то мне теперь надо чё-то с релюхами мутить...
Аватара пользователя
michael-yurov
Почётный участник
Почётный участник
Сообщения: 11731
Зарегистрирован: 26 июл 2012, 00:10
Репутация: 4703
Настоящее имя: Михаил Львович
Откуда: Новоуральск
Контактная информация:

Re: StepMaster ver 2.5

Сообщение michael-yurov »

Ничего не понял.
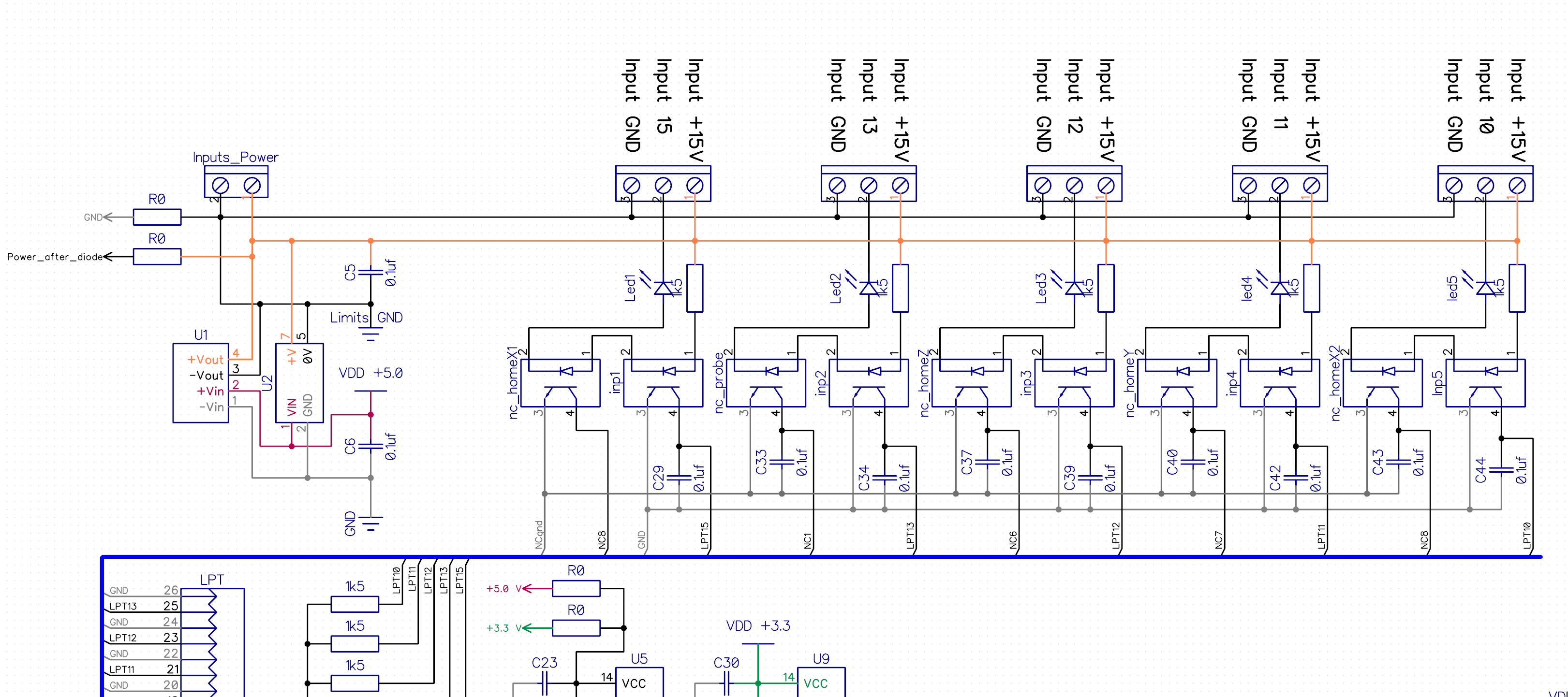
Argentum47 писал(а):Ставлю плату, Михаил, я правильно понимаю что вход ав.стопа работает только на замыкание?
Да, в общем то нет разницы. В программах управления можно инвертировать входящий сигнал

Вот схема входов, если поможет:
2016-10-19_22-17-51.png (3435 просмотров) <a class='original' href='./download/file.php?id=107786&mode=view' target=_blank>Загрузить оригинал (187.38 КБ)</a>
Argentum47 писал(а):то мне теперь надо чё-то с релюхами мутить...
Скорее всего вопрос решается значительно проще. В крайнем случае - с помощью копеечных PC817 оптопар.
Argentum47
Мастер
Сообщения: 911
Зарегистрирован: 05 июн 2015, 10:00
Репутация: 110
Откуда: Саратов
Контактная информация:

Re: StepMaster ver 2.5

Сообщение Argentum47 »

Прошу прощения, у PLC6x-G2 был аппаратный ав.стоп, который соответственно инвертировался как угодно и уже потом приходил в мач3. Здесь же он чисто программный и вертеть его можно как угодно конечно же. Извините - вечер субботы, все кишки станка на столе...
Аватара пользователя
michael-yurov
Почётный участник
Почётный участник
Сообщения: 11731
Зарегистрирован: 26 июл 2012, 00:10
Репутация: 4703
Настоящее имя: Михаил Львович
Откуда: Новоуральск
Контактная информация:

Re: StepMaster ver 2.5

Сообщение michael-yurov »

Тут есть аппаратный charge-pump. Усложнять еще и аппаратным e-stop посчитал лишним.
Argentum47
Мастер
Сообщения: 911
Зарегистрирован: 05 июн 2015, 10:00
Репутация: 110
Откуда: Саратов
Контактная информация:

Re: StepMaster ver 2.5

Сообщение Argentum47 »

michael-yurov писал(а):Тут есть аппаратный charge-pump. Усложнять еще и аппаратным e-stop посчитал лишним.
как его кстати настроить, указать выход charge pump заместо enable на первый пин в маче?
Ответить

Вернуться в «Электроника»