Необходимо настроить ЕМС под плазморез.

Обсуждение установки, настройки и использования LinuxCNC. Вопросы по Gкоду.
nkp
Мастер
Сообщения: 8340
Зарегистрирован: 28 ноя 2011, 00:25
Репутация: 1589
Контактная информация:

Re: Необходимо настроить ЕМС под плазморез.

Сообщение nkp »

Код: Выделить всё

    #------------------------------------------------------------------------------------------------------
    net estop-out <= iocontrol.0.user-enable-out
    net estop-out => iocontrol.0.emc-enable-in
    # Load Classicladder (--nogui - скрывать окно ладдера)
    loadusr classicladder  custom.clp

net pncl        classicladder.0.out-02        parport.0.pin-07-out      # вкл пневмоцилиндра 
net fire_m3     motion.spindle-reverse        classicladder.0.in-03
net fire_m4     motion.spindle-forward        classicladder.0.in-04
net feed-hold   classicladder.0.out-01        motion.feed-hold          # feed-hold     
net ctrl        parport.0.pin-15-in-not       classicladder.0.in-01     # сигнал наличия дуги
net down        parport.0.pin-13-in-not       classicladder.0.in-00     # сигнал с концевика ПЦ
net fire        classicladder.0.out-00        parport.0.pin-09-out     # вкл-выкл влазмы
custom.clp
(4.91 КБ) 1004 скачивания
1240
Мастер
Сообщения: 972
Зарегистрирован: 25 янв 2013, 17:11
Репутация: 278
Откуда: Украина, Харьков.
Контактная информация:

Re: Необходимо настроить ЕМС под плазморез.

Сообщение 1240 »

Станок
Выполнил НОМЕ (ок)
загрузил УП (ок)
доехал до точки прожига (ок)
включил плазму (ок)
не опустил ПЦ рис 5

Все стоит ждет

если нажать "ESC"
не снимается сигнал включения плазмы.

в тексте УП вижу P5 и G4
Вложения
1.png (1925 просмотров) <a class='original' href='./download/file.php?id=12484&mode=view' target=_blank>Загрузить оригинал (226.84 КБ)</a>
2.png (1925 просмотров) <a class='original' href='./download/file.php?id=12485&mode=view' target=_blank>Загрузить оригинал (226.78 КБ)</a>
3.png (1925 просмотров) <a class='original' href='./download/file.php?id=12486&mode=view' target=_blank>Загрузить оригинал (234.09 КБ)</a>
5.png (1925 просмотров) <a class='original' href='./download/file.php?id=12487&mode=view' target=_blank>Загрузить оригинал (244.46 КБ)</a>
nkp
Мастер
Сообщения: 8340
Зарегистрирован: 28 ноя 2011, 00:25
Репутация: 1589
Контактная информация:

Re: Необходимо настроить ЕМС под плазморез.

Сообщение nkp »

такое впечатление , что не поступает сигнал с дуги на 15 пин
надо его проверить после поджига через 3 секунды
1240
Мастер
Сообщения: 972
Зарегистрирован: 25 янв 2013, 17:11
Репутация: 278
Откуда: Украина, Харьков.
Контактная информация:

Re: Необходимо настроить ЕМС под плазморез.

Сообщение 1240 »

Сегодня уже не возле станка.
Вы можете дать watch list?
я не очень знаю структуру HAL, и где что расположено,
это нужно для того чтобы было проще смотреть за состояним входов, которые вас интересуют.
nkp
Мастер
Сообщения: 8340
Зарегистрирован: 28 ноя 2011, 00:25
Репутация: 1589
Контактная информация:

Re: Необходимо настроить ЕМС под плазморез.

Сообщение nkp »

1240 писал(а):структуру HAL, и где что расположено,для того чтобы было проще смотреть за состояним,
смотрим все вhalshow
все-все пины там...
Выделение(032).jpg (1914 просмотров) <a class='original' href='./download/file.php?id=12493&mode=view' target=_blank>Загрузить оригинал (292.58 КБ)</a>
полное название пинов смотрим в хал файле
например 15 пин парпорта смотрим в хал - называется полностью parport.0.pin-15-in-not
вот его и открываем в Pins-parport
(показал на скрине)
и так любой другой пин....
первая часть названия до точки обозначает название компонента
там и ищем
пример:
если надо посмотреть пин classicladder.0.out-02 - то идем
Pins-classicladder
и в списке ищем out-02
пинов много
при разных настройках может быть необходимо смотреть разне пины
поэтому как таковых списков нет...
1240
Мастер
Сообщения: 972
Зарегистрирован: 25 янв 2013, 17:11
Репутация: 278
Откуда: Украина, Харьков.
Контактная информация:

Re: Необходимо настроить ЕМС под плазморез.

Сообщение 1240 »

Да, списков нет.
Но Вы можете их создать (save watch list), а я могу загрузить.
У Вас в прошлый раз был гораздо больший список сигналов (и я не все их нашел).
Вложения
watch list.png (1908 просмотров) <a class='original' href='./download/file.php?id=12495&mode=view' target=_blank>Загрузить оригинал (310.59 КБ)</a>
nkp
Мастер
Сообщения: 8340
Зарегистрирован: 28 ноя 2011, 00:25
Репутация: 1589
Контактная информация:

Re: Необходимо настроить ЕМС под плазморез.

Сообщение nkp »

сейчас не нужно никаких списков пинов
нужно проследить будет за 15 пином порта
потом буду писать какие нужно посмотреть
ориентироваться в halshow надо научиться - иначе неудобно настраивать все
1240
Мастер
Сообщения: 972
Зарегистрирован: 25 янв 2013, 17:11
Репутация: 278
Откуда: Украина, Харьков.
Контактная информация:

Re: Необходимо настроить ЕМС под плазморез.

Сообщение 1240 »

завтра с утра сделаю.
nkp
Мастер
Сообщения: 8340
Зарегистрирован: 28 ноя 2011, 00:25
Репутация: 1589
Контактная информация:

Re: Необходимо настроить ЕМС под плазморез.

Сообщение nkp »

попробовал сброс прикрутить
тут для себя оставлю :
net is-idle halui.program.is-idle classicladder.0.in-05
Выделение(038).jpg (1887 просмотров) <a class='original' href='./download/file.php?id=12513&mode=view' target=_blank>Загрузить оригинал (108.87 КБ)</a>
сбрасывать конечно можно и вручную - кнопками в Axis:
нажать кнопку реверс - затем нажать кнопку стоп
а с вышеприведенными изменениями должно сбрасывать по остановке выполнения программы...
1240
Мастер
Сообщения: 972
Зарегистрирован: 25 янв 2013, 17:11
Репутация: 278
Откуда: Украина, Харьков.
Контактная информация:

Re: Необходимо настроить ЕМС под плазморез.

Сообщение 1240 »

У нас нет опускания ПЦ
сигнала на опускание ПЦ тоже нет (контроль по по HAL скопу)
1240
Мастер
Сообщения: 972
Зарегистрирован: 25 янв 2013, 17:11
Репутация: 278
Откуда: Украина, Харьков.
Контактная информация:

Re: Необходимо настроить ЕМС под плазморез.

Сообщение 1240 »

так дуга появится только после опускания ПЦ.
nkp
Мастер
Сообщения: 8340
Зарегистрирован: 28 ноя 2011, 00:25
Репутация: 1589
Контактная информация:

Re: Необходимо настроить ЕМС под плазморез.

Сообщение nkp »

nkp писал(а):а от Вас ожидаю однозначного решения по порядку работы (первый ,второй ,или иной??)
1240 писал(а):По временным характеристикам
1.) Подъехали в точку прожига
2.) Включили слежение за дугой
3.) подали сигнал на поджиг.
4.) Подали сигнал на ПЦ.
5.) При наличии сигналов опускания ПЦ наличия дуги разрешили движение станка.
6.) Отработали рез.
7.) Выключили слежение
8.) Выключили дугу
9.) Подняли ПЦ
где из этого следует что
1240 писал(а):так дуга появится только после опускания ПЦ.
я же просил написать алгоритм работы....
так долго можно ходить по кругу ;)
================
так вы хотите сказать - что у вас как то завязан ПЦ на сигнал о наличии дуги????
nkp
Мастер
Сообщения: 8340
Зарегистрирован: 28 ноя 2011, 00:25
Репутация: 1589
Контактная информация:

Re: Необходимо настроить ЕМС под плазморез.

Сообщение nkp »

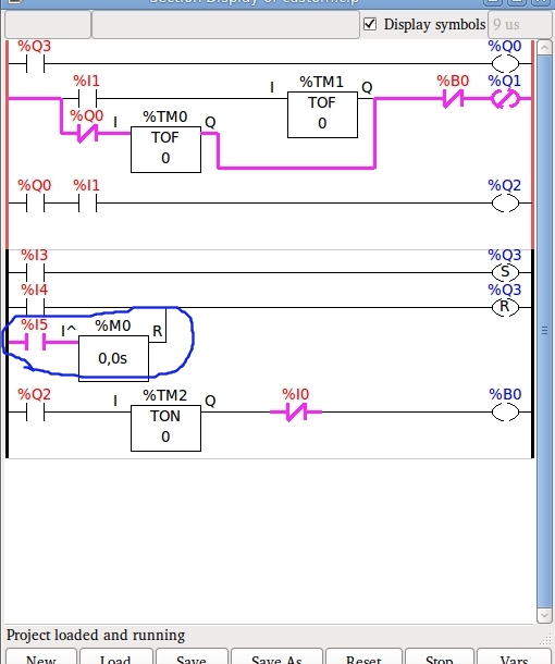
сейчас алгоритм построен по вашему описанию:
Выделение(029).jpg (1875 просмотров) <a class='original' href='./download/file.php?id=12518&mode=view' target=_blank>Загрузить оригинал (241.34 КБ)</a>
команда М4 - сигнал на поджиг - если за 2с нет дуги то стоим - если сигнал о наличие дуги есть (на 15 ногу) - то опускаемся - если опустились - то едем
если у вас новый алгоритм - пишите - желательно точно - переделаем схему :)
1240
Мастер
Сообщения: 972
Зарегистрирован: 25 янв 2013, 17:11
Репутация: 278
Откуда: Украина, Харьков.
Контактная информация:

Re: Необходимо настроить ЕМС под плазморез.

Сообщение 1240 »

nkp писал(а):1.) Подъехали в точку прожига (без условий)
2.) Включили слежение за дугой (без условий)
3.) подали сигнал на поджиг. (без условий)
4.) Подали сигнал на ПЦ. (без условий)
5.) При наличии сигналов: "опускания ПЦ" и "наличия дуги" разрешили движение станка (parport.0.pin-13-in-not и parport.0.pin-15-in-not).
6.) Отработали рез (при постоянном наличии сигналов (parport.0.pin-13-in-not и parport.0.pin-15-in-not).
7.) Выключили слежение
8.) Выключили дугу
9.) Подняли ПЦ
1240
Мастер
Сообщения: 972
Зарегистрирован: 25 янв 2013, 17:11
Репутация: 278
Откуда: Украина, Харьков.
Контактная информация:

Re: Необходимо настроить ЕМС под плазморез.

Сообщение 1240 »

Нам нужно запретить перемещение (именно перемещение) если нет сигналов "наличие дуги" и "опускание ПЦ"
Сами действия ("поджиг дуги" и "опускание ПЦ" разрешены)

Я думаю Вы хотите сказать что пункт 2 нужно поставить после пункта4
но как гарантировать то, что не начнется движение после выполнения п3 и п4 (слежение еще не включено?)
nkp
Мастер
Сообщения: 8340
Зарегистрирован: 28 ноя 2011, 00:25
Репутация: 1589
Контактная информация:

Re: Необходимо настроить ЕМС под плазморез.

Сообщение nkp »

1240 писал(а):Нам нужно запретить перемещение (именно перемещение) если нет сигналов "наличие дуги" и "опускание ПЦ"
Сами действия ("поджиг дуги" и "опускание ПЦ" разрешены)
так все там и завязано - если нет хоть одного из "ответов" - будь то сигнала о наличии дуги или сигнала о полном опускании ПЦ - то стоп подачи
но мы же застопорились совсем по другой причине!!!!!
ещё раз пробегусь:
М04 - по этой команде у нас подался сигнал на вкл плазмы (parport.0.pin-09-out)
и ждет 2с поджига и последующего сигнала (мол Э-ээээээй - я поджегся)
он должен появиться на 15 ноге
так я и спрашиваю уже не первый раз - Вы же говорите что плазма зажигается- вот здесь пишете:
Рабочий стол 1(015).jpg (1867 просмотров) <a class='original' href='./download/file.php?id=12519&mode=view' target=_blank>Загрузить оригинал (111.75 КБ)</a>
ТАК ПОСЛЕ ЭТОГО ЕСТЬ СИГНАЛ НА 15 НОГЕ??? (если это не секрет :) )
куда заведен сигнал о наличие дуги (я уже гадаю - может он у вас не на ту ногу заведен)
nkp
Мастер
Сообщения: 8340
Зарегистрирован: 28 ноя 2011, 00:25
Репутация: 1589
Контактная информация:

Re: Необходимо настроить ЕМС под плазморез.

Сообщение nkp »

а может алгоритм вот такой:
1. подъехали в нужную точку
2.
3. включили плазму
4. включили пц
5. после полного опускания ( сигнал с пц) через 3с вкл контроль дуги - если нет дуги - стоп подачи
6. если вовремя движения пропал хоть один из двух сигналов - стоп подачи
1240
Мастер
Сообщения: 972
Зарегистрирован: 25 янв 2013, 17:11
Репутация: 278
Откуда: Украина, Харьков.
Контактная информация:

Re: Необходимо настроить ЕМС под плазморез.

Сообщение 1240 »

1240 писал(а): СтанокВыполнил НОМЕ (ок)
загрузил УП (ок)
доехал до точки прожига (ок)
включил плазму (ок) в данном случае я имею в ввиду что источник плазмы включился и выдал дежурную (не рабочую) дугу.
рабочая дуга сейчас не возникнет (если не опустить резак).
поэтому и следить за 15 ногой рано


не опустил ПЦ рис 5
1240
Мастер
Сообщения: 972
Зарегистрирован: 25 янв 2013, 17:11
Репутация: 278
Откуда: Украина, Харьков.
Контактная информация:

Re: Необходимо настроить ЕМС под плазморез.

Сообщение 1240 »

nkp писал(а):а может алгоритм вот такой:
1. подъехали в нужную точку
2.
3. включили плазму
4. включили пц
5. после полного опускания ( сигнал с пц) через 0,5-1с вкл контроль дуги - если нет дуги - стоп подачи
6. если вовремя движения пропал хоть один из двух сигналов - стоп подачи
тоже правильно
Ответить

Вернуться в «LinuxCNC»