Страница 139 из 156
Re: CNC1310 фрезер по металлу (126x88x38)
Добавлено: 21 сен 2023, 22:39
sinkacnc
Нафиг замуты? Там ток 100ма. Обычный резистор и всего делов
Re: CNC1310 фрезер по металлу (126x88x38)
Добавлено: 22 сен 2023, 07:40
nevkon
Я в таких случаях предпочитаю мелкую dc-dc понижайку - на ней можно отрегулировать выходное напряжение чтобы любой вентилятор работал почти бесшумно. И мне без разницы на какое напряжение вентилятор тогда - на 5, 12 или 24 вольта. Размер чуть больше кренки, но эффективность много выше. Для вентилятора форма выходного напряжения без разницы какая (шумы питания).
Re: CNC1310 фрезер по металлу (126x88x38)
Добавлено: 22 сен 2023, 09:17
sinkacnc
Больше кренки, это не мелкая dc-dc
Вот маленькая
sl.aliexpress.ru/p?key=aCZ3Usx
Re: CNC1310 фрезер по металлу (126x88x38)
Добавлено: 22 сен 2023, 09:30
vtgmfg
sinkacnc писал(а): ↑
Нафиг замуты? Там ток 100ма. Обычный резистор и всего делов
резистор еще найти нужно подходящий))
Re: CNC1310 фрезер по металлу (126x88x38)
Добавлено: 22 сен 2023, 09:49
13Dmitriy
vtgmfg писал(а): ↑
резистор еще найти нужно подходящий))
не просто найти, а подобрать на слух

Re: CNC1310 фрезер по металлу (126x88x38)
Добавлено: 22 сен 2023, 10:01
vtgmfg
ну реально. положим рассчитали номинал , заказали в чид, купили. а не то. снова заказали. один! резистор.
а dcdc в какомнить магазе в мск можно найти ну не за 60руб а за 160. но сразу
Re: CNC1310 фрезер по металлу (126x88x38)
Добавлено: 22 сен 2023, 10:07
Pens
vtgmfg писал(а): ↑22 сен 2023, 09:30
sinkacnc писал(а): ↑
Нафиг замуты? Там ток 100ма. Обычный резистор и всего делов
резистор еще найти нужно подходящий))
Там проблема еще и в том, что характеристики вентилятора станут слишком "мягкими". При повышении нагрузки на двигатель, обороты будут падать гораздо быстрее чем со стабилитроном. Т.к. повышение потребляемого движком тока приводит, в случае резистора, к уменьшению напряжения питания вентилятора.
Re: CNC1310 фрезер по металлу (126x88x38)
Добавлено: 22 сен 2023, 10:12
13Dmitriy
Pens писал(а): ↑
повышение потребляемого движком тока приводит, в случае резистора, к уменьшению напряжения питания вентилятора.
а в случае со стабилитроном, при повышении тока, мы легко вылетаем за пределы мощности стабилитрона 1,2Вт.
Re: CNC1310 фрезер по металлу (126x88x38)
Добавлено: 22 сен 2023, 10:16
Pens
13Dmitriy писал(а): ↑22 сен 2023, 10:12
Pens писал(а): ↑
повышение потребляемого движком тока приводит, в случае резистора, к уменьшению напряжения питания вентилятора.
а в случае со стабилитроном, при повышении тока, мы легко вылетаем за пределы мощности стабилитрона 1,2Вт.
А поставить 2,3,4... стабилитрона в параллель религия не позволяет?
Re: CNC1310 фрезер по металлу (126x88x38)
Добавлено: 22 сен 2023, 11:03
vtgmfg
ничего лучше и в конечном счете дешевле чем dcdc вы не придумаете
Re: CNC1310 фрезер по металлу (126x88x38)
Добавлено: 22 сен 2023, 11:05
vtgmfg
чуть чуть снизить мощность впаяв диод или пару последовательно - это я согласен
Re: CNC1310 фрезер по металлу (126x88x38)
Добавлено: 22 сен 2023, 12:05
13Dmitriy
Pens писал(а): ↑
А поставить 2,3,4... стабилитрона в параллель религия не позволяет?
Религия не позволяет поставить резистор ), а стабилитронов и так придётся пучок ставить, потому что 1Вт он рассеивает при условии, что запаян в плату с широкими дорожками.
Re: CNC1310 фрезер по металлу (126x88x38)
Добавлено: 22 сен 2023, 12:09
nevkon
Pens писал(а): ↑
А поставить 2,3,4... стабилитрона в параллель религия не позволяет?
Правильно, нужно сделать сразу серию пшиков вместо одного. Не существует пары стабилитронов с абсолютно одинаковыми характеристиками.
sinkacnc писал(а): ↑
Больше кренки, это не мелкая dc-dc
Вот маленькая
sl.aliexpress.ru/p?key=aCZ3Usx
Я эти и имел в виду, она как раз чуть больше кренки.
Re: CNC1310 фрезер по металлу (126x88x38)
Добавлено: 22 сен 2023, 12:13
13Dmitriy
nevkon писал(а): ↑
Правильно, нужно сделать сразу серию пшиков вместо одного. Не существует пары стабилитронов с абсолютно одинаковыми характеристиками.
В документации на стабилитроны иностранного производства возможность их последовательного или параллельного включения обычно не рассматривается. В документации на советские стабилитроны встречаются две формулировки:
для приборов малой и средней мощности «допускается последовательное или параллельное соединение любого числа стабилитронов» [одной серии][93];
для приборов средней и большой мощности «допускается последовательное соединение любого числа стабилитронов [одной серии]. Параллельное соединение допускается при условии, что суммарная рассеиваемая мощность на всех параллельно включённых стабилитронах не превосходит максимально допустимой мощности для одного стабилитрона»[94].
Re: CNC1310 фрезер по металлу (126x88x38)
Добавлено: 22 сен 2023, 12:29
alex_sar
ну и геморой....стабилитроны в параллель....
купить керамический резистор (номинал проверить обычным выводным сначала) или вентилятор 24в по отзывам тихий и всё, дело закрыто..
Re: CNC1310 фрезер по металлу (126x88x38)
Добавлено: 22 сен 2023, 23:04
Курдль
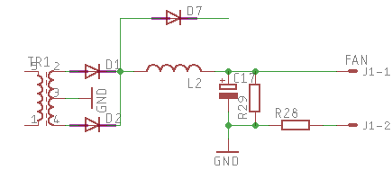
Ну что, реализовал я задумку китайских инженеров.
Однако ЭТО ПОЛНОЕ ФИАСКО, БРАТАН! (с)
При подключении вентилятора, напряжение на конденсаторе С17 проседает с 16v до 5v!

- fan2.png (3.2 КБ) 1364 просмотра
И что это, я спрашиваю?
Я опирался на идею, что китайские инженеры все спроектировали по уму, но из соображений экономии часть схемы не стали реализовывать.
А в реальности?
Я снял осциллограмму напряжения между выводами 2 и 4 трансформатора.
И вот, что на нем:
И как на это предполагалось повесить нагрузку? Ну, питание м/с ШИМ-контроллера - это еще куда ни шло, она небось микроамперы потребляет. А откуда здесь взять напряжение для моторчика?..
Re: CNC1310 фрезер по металлу (126x88x38)
Добавлено: 23 сен 2023, 03:11
Kost_irk
У вас БП без нагрузки работает, вот шимка и генерит с перерывами. Под нагрузкой там совсем другая картина будет. Слепо доверять китайским инженерам не стоит, все эти блоки схемотехнически копия древнего meanwell, но для экономии китайцы пробуют менять схемы всяких дополнительных вещей, типа питания вентиляторов, и не всегда делают это грамотно.
Re: CNC1310 фрезер по металлу (126x88x38)
Добавлено: 23 сен 2023, 11:04
sinkacnc
Я уже столько куллеров зашунтил резисторами, что не понимаю откуда вы взяли столько проблем:))) купил один раз пачку резисторов усех номиналов на али и подбираю на слух
Re: CNC1310 фрезер по металлу (126x88x38)
Добавлено: 23 сен 2023, 11:28
vtgmfg
sinkacnc писал(а): ↑
Я уже столько куллеров зашунтил резисторами,
и как? помогает?
Re: CNC1310 фрезер по металлу (126x88x38)
Добавлено: 23 сен 2023, 15:14
sinkacnc
Конечно