Страница 138 из 156
Re: CNC1310 фрезер по металлу (126x88x38)
Добавлено: 20 сен 2023, 22:14
Курдль
sinkacnc писал(а): ↑
Если БП с запасом по мощности, можно впаять резистор для снижения скорости вентилятора.
Я вскрыл БП своего принтера и нашел что-то напоминающее как раз такую схему. Только номиналы не понятны.
Да и схема не понятна
sinkacnc писал(а): ↑
там греются конденсаторы и катушки
Конденсаторы? Вот бы не подумал...
Re: CNC1310 фрезер по металлу (126x88x38)
Добавлено: 20 сен 2023, 23:07
sinkacnc
У них есть сопротивление:) разряд-заряд с достаточной амплитудой может подогревать их. На хобийных регуляторах бесколлекторных моторов даже стоит датчик на них, а там конденсаторы low esr
Re: CNC1310 фрезер по металлу (126x88x38)
Добавлено: 21 сен 2023, 07:42
Курдль
Курдль писал(а): ↑
Только номиналы не понятны.
Да и схема не понятна
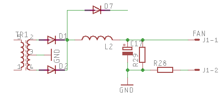
Схема теперь понятна (у трансформатора, конечно, больше обмоток). Осталось номиналы прикинуть. Никто не встречал такое?
Там диод D7, похоже, уходит на питание ШИМ-ки

- fan2.png (3.2 КБ) 1326 просмотров
Re: CNC1310 фрезер по металлу (126x88x38)
Добавлено: 21 сен 2023, 08:07
vtgmfg
не знаю что такое шимка, но вижу что ей почему то требуется отвратительное питание..
Re: CNC1310 фрезер по металлу (126x88x38)
Добавлено: 21 сен 2023, 08:34
Курдль
vtgmfg писал(а): ↑
не знаю что такое шимка, но вижу что ей почему то требуется отвратительное питание..
Большинство импульсных блоков питания базируются на контроллере ШИМ (широтно-импульсной модуляции).
В этом применен
KA7500B
Я не стал реверс-инжинирить всю схему питания этого контроллера, т.к. в данном случае она не представляет интереса.
Однако в этой цепи после D7 есть множество элементов, наверняка обеспечивающих качественное питание этой м/с.
Re: CNC1310 фрезер по металлу (126x88x38)
Добавлено: 21 сен 2023, 09:17
vtgmfg
Курдль писал(а): ↑
Большинство импульсных блоков питания базируются на контроллере ШИМ (широтно-импульсной модуляции).
после трансформатора?
впрочем БП - это довольно своеобразная тема в электронике - там все может случится
Re: CNC1310 фрезер по металлу (126x88x38)
Добавлено: 21 сен 2023, 09:58
13Dmitriy
Курдль писал(а): ↑
Я вскрыл БП своего принтера и нашел что-то напоминающее как раз такую схему.
А что ты задумал?
Re: CNC1310 фрезер по металлу (126x88x38)
Добавлено: 21 сен 2023, 11:04
Курдль
Прикрутить тихий кулер. Их есть у меня но все 12В.
Но чем колхозить понижайку с 24В, не проще ли впаять элементы в штатную схему?
Re: CNC1310 фрезер по металлу (126x88x38)
Добавлено: 21 сен 2023, 11:36
Pens
Курдль писал(а): ↑21 сен 2023, 11:04
Прикрутить тихий кулер. Их есть у меня но все 12В.
Но чем колхозить понижайку с 24В, не проще ли впаять элементы в штатную схему?
Проще впаять последовательно с вентилятором стабилитрон на 12 В. Например BZV85-C12. В ЧиД у Вас через дорогу он стоит 70 коп (правда это в партии от 5000 шт

).
А схема БП похоже близка к
https://elektrotanya.com/sompom_s-360-2 ... nload.html
Это часть +16 В (в центре схемы), которая используется для нескольких назначений. А питание штатного вентилятора здесь 24 В. Там-то какой вентилятор стоит?
Re: CNC1310 фрезер по металлу (126x88x38)
Добавлено: 21 сен 2023, 11:57
vtgmfg
Pens писал(а): ↑
впаять последовательно с вентилятором стабилитрон
не смотрел что за конкретно стабилитрон - но сажать на стабилитроне мощность некрасиво.
есть импульсные преобразователи регулируемые понижающие на али по цене примерно такой же. у меня кстати именно так вся вентиляция запитана на станке да и не только .. тоже 24 исходные
Re: CNC1310 фрезер по металлу (126x88x38)
Добавлено: 21 сен 2023, 12:09
Pens
vtgmfg писал(а): ↑21 сен 2023, 11:57
Pens писал(а): ↑
впаять последовательно с вентилятором стабилитрон
не смотрел что за конкретно стабилитрон - но сажать на стабилитроне мощность некрасиво.
есть импульсные преобразователи регулируемые понижающие на али по цене примерно такой же. у меня кстати именно так вся вентиляция запитана на станке да и не только .. тоже 24 исходные
Из 15 А, на которые рассчитан БП, забрать на вентилятор 70 мА не слишком большая проблема. Тем более, что штатный вентилятор потребляет не меньше. А стабилитрон - BZV85-C12,133 стабилитрон: 12V 0,5A 1,3W. Но это дело вкуса.
Re: CNC1310 фрезер по металлу (126x88x38)
Добавлено: 21 сен 2023, 12:20
Курдль
Pens писал(а): ↑
А питание штатного вентилятора здесь 24 В. Там-то какой вентилятор стоит?
В моём БП также стоит 24В вентилятор. Но 50-милиметровый скоростной и очень шумный.
Upd. Замерил напряжение на катодах. Действующее 18.4В, пиковое 22.4В, частота 90КГц.
Re: CNC1310 фрезер по металлу (126x88x38)
Добавлено: 21 сен 2023, 12:23
Курдль
vtgmfg писал(а): ↑
есть импульсные преобразователи регулируемые понижающие на али по цене примерно такой же.
На Али точно есть 24хвольтовые тихие кулеры, подходящие к этому БП.
Re: CNC1310 фрезер по металлу (126x88x38)
Добавлено: 21 сен 2023, 12:38
13Dmitriy
А что такое тихие кулеры? Тихий, это значит бОльшего диаметра. И почему именно 12В ?, От 12в кулер на 12в будет выть так же, при той же мощности и диаметре.
Если чутка снизить обороты, то можно и резистор впаять, ну да, будет немного греться, и охлаждаться этим же вентилятором ).
А если взять напряжение с половины обмотки, выпрямить на диоде и подать на вентилятор?, там же примерно половина должна остаться, а то и меньше, если диод один, как раз чуть меньше 12 можно получить, что бы не сильно выл.
Re: CNC1310 фрезер по металлу (126x88x38)
Добавлено: 21 сен 2023, 13:07
vtgmfg
Курдль писал(а): ↑21 сен 2023, 12:23
vtgmfg писал(а): ↑
есть импульсные преобразователи регулируемые понижающие на али по цене примерно такой же.
На Али точно есть 24хвольтовые тихие кулеры, подходящие к этому БП.
как ни странно - это более ущербное решение
вот что я имею ввиду
https://aliexpress.ru/item/32464248769. ... 4aa68Nscbi
Re: CNC1310 фрезер по металлу (126x88x38)
Добавлено: 21 сен 2023, 14:22
Курдль
Потому, что у каждого, кто занимался компьютерами, таких вагон. От видеокарт, например, тихие.
13Dmitriy писал(а): ↑
А если взять напряжение с половины обмотки, выпрямить на диоде и подать на вентилятор?,
Решение pensa со стабилитроном мне больше нравится т.к колхозить меньше и оно универсально для кулеров разной мощности.
vtgmfg писал(а): ↑
как ни странно - это более ущербное решение
С какой точки зрения просто купить нужный кулер и прикрутить его, ущербнее, чем купить преобразователь найти место под него (если оно вообще найдется внутри БП), надежно его закрепить ( ибо с БП приборов, которые оставляешь без присмотра шутки плохи)?
Re: CNC1310 фрезер по металлу (126x88x38)
Добавлено: 21 сен 2023, 16:01
13Dmitriy
Курдль писал(а): ↑
Решение pensa со стабилитроном мне больше нравится т.к колхозить меньше и оно универсально для кулеров разной мощности.
мощность стабилитрона 1.2 Вт, падение 12В, значит в пределах 100мА можно ни в чём себе не отказывать )
Курдль писал(а): ↑
С какой точки зрения просто купить нужный кулер и прикрутить его, ущербнее, чем купить преобразователь
он регулируемый и универсален для кулеров разной мощности и напряжения. А вот вентилятор с али, это кот в мешке.
Re: CNC1310 фрезер по металлу (126x88x38)
Добавлено: 21 сен 2023, 16:36
vtgmfg
Курдль писал(а): ↑
С какой точки зрения просто купить нужный кулер и прикрутить его,
принтер ты уже выкинешь натрахавшись, а DCDC всегда пригодится
Re: CNC1310 фрезер по металлу (126x88x38)
Добавлено: 21 сен 2023, 18:32
Курдль
13Dmitriy писал(а): ↑
мощность стабилитрона 1.2 Вт, падение 12В
Не-а! Падение 18.4v - 12v = 6.4v (я ж писал о замерах в той цепи).
vtgmfg писал(а): ↑
принтер ты уже выкинешь натрахавшись, а DCDC всегда пригодится
Да есть это у меня всё (почему никто не предложил вставить КРЕНку?)
Только "говорящая лягушка прикольнее" (с)
Re: CNC1310 фрезер по металлу (126x88x38)
Добавлено: 21 сен 2023, 18:42
vtgmfg
Курдль писал(а): ↑
Да есть это у меня всё (почему никто не предложил вставить КРЕНку?)
потому что она как и стабилитрон и резистор будет выделять на себе лишнюю мощность