Страница 138 из 200
Re: SolidCAM
Добавлено: 19 ноя 2018, 10:45
frezeryga
Опять какаято беда. Открываю 17 солидкамом проект из 16го предлагает преобразовать в новый на что соглашаюсь но выдает ошибку.
Re: SolidCAM
Добавлено: 19 ноя 2018, 11:12
Frezer_PU
frezeryga писал(а):Опять какаято беда. Открываю 17 солидкамом проект из 16го предлагает преобразовать в новый на что соглашаюсь но выдает ошибку.
попробуй открыть его из того место путь к которому указан в этой ошибке!
Re: SolidCAM
Добавлено: 20 ноя 2018, 09:41
maxx2000orel
либо стань владельцем всех файлов на диске ЦЭ. возможно не хватает прав, даже если ты админ.
Re: SolidCAM
Добавлено: 06 дек 2018, 13:41
sima8520
Не у кого не было глюка, при создании ноля детали, на стадии определения заготовки и модели, что точка Z и ось X привязывается к тому месту куда мышкой тыкаешь, а ось Y нет. Что случилось, не ясно.
Сейчас еще заметил что в операции контур я не могу выбрать этот самый контур детали (касательные и касательные по Z отключил, ввиду неверного автоматического определения).
Re: SolidCAM
Добавлено: 07 дек 2018, 10:42
sima8520
Наверное я один такой везучий

Re: SolidCAM
Добавлено: 07 дек 2018, 11:33
Frezer_PU
sima8520 писал(а):что точка Z и ось X привязывается к тому месту куда мышкой тыкаешь, а ось Y нет.
Если такое происходит то укажи другую точку и с помощью параметров модификации докрути в нужном направлении и после уже укажи нужную точку !
Re: SolidCAM
Добавлено: 07 дек 2018, 12:21
sima8520
Я так и делаю, но вот с выбором контура и вообще с процессом выбора кромок беда, походу надо переустанавливать солид
Re: SolidCAM
Добавлено: 07 дек 2018, 12:24
MGG
sima8520 писал(а):Я так и делаю, но вот с выбором контура и вообще с процессом выбора кромок беда, походу надо переустанавливать солид
Может ипорт с инвертора такой баг дает?
Re: SolidCAM
Добавлено: 07 дек 2018, 12:34
Frezer_PU
sima8520 писал(а):Я так и делаю, но вот с выбором контура и вообще с процессом выбора кромок беда, походу надо переустанавливать солид
Посмотри может это проблема не солидкама а солидворкса и в нем в параметрах что-то не включено влияющее на выбор кромок

Re: SolidCAM
Добавлено: 07 дек 2018, 12:34
MGG
через ф5 набор фильтров еще выскакивает, может там что-то по умолчанию встало.
Re: SolidCAM
Добавлено: 07 дек 2018, 13:06
sima8520
MGG писал(а):Может ипорт с инвертора такой баг дает?
Не, я в солиде рисовал эти детали
Re: SolidCAM
Добавлено: 07 дек 2018, 13:11
sima8520
Frezer_PU писал(а): в параметрах что-то не включено
всё точно так же как у Вас на фото
Re: SolidCAM
Добавлено: 07 дек 2018, 13:53
Frezer_PU
sima8520 писал(а):Frezer_PU писал(а): в параметрах что-то не включено
всё точно так же как у Вас на фото
Но там кроме этой вкладки есть еще и другие!
Или пробуйте перенакатить без полного удаления с исправлением ошибок!
Re: SolidCAM
Добавлено: 07 дек 2018, 14:07
sima8520
Понял, попробую
Re: SolidCAM
Добавлено: 24 дек 2018, 18:40
Maksud1
здравствуйте ребята! нужна ваши подсказок,вот такая модель
есть шарики ,как его лучше обрабатывать не имея концевая фреза с радиусом ,есть сферическая с ней поверхности хорошо получиться но.острый угол на дно не получиться .есть концевая фреза с ней угол ок но поверхности не гладкая.посоветуйте пожалуйста какая стратегия лучше подходить на солид? спасибо заранее!!!
Re: SolidCAM
Добавлено: 24 дек 2018, 19:08
Frezer_PU
Maksud1 писал(а):здравствуйте ребята! нужна ваши подсказок,вот такая модель
2018-12-24_20-25-47.png
2018-12-24_20-25-14.png
есть шарики ,как его лучше обрабатывать не имея концевая фреза с радиусом ,есть сферическая с ней поверхности хорошо получиться но.острый угол на дно не получиться .есть концевая фреза с ней угол ок но поверхности не гладкая.посоветуйте пожалуйста какая стратегия лучше подходить на солид? спасибо заранее!!!
С делать сферой сверху вниз а потом концевой с шагом 0,02 подобрать немного снизу в верх и наждачкой нулевкой дотереть если будет чувствоваться гребешок от концевой!
Re: SolidCAM
Добавлено: 24 дек 2018, 19:51
Maksud1
[/quote]
подобрать немного снизу в верх [/quote]
Эдуард будьте добрый пож...немножко подробнее ,сделайте толчок пож..

это где и как можно сделать ?имею ввиду HSM или HSS и т.д
Re: SolidCAM
Добавлено: 24 дек 2018, 21:36
Frezer_PU
попробуйте ХСС параллельно кривым!
Re: SolidCAM
Добавлено: 27 дек 2018, 13:24
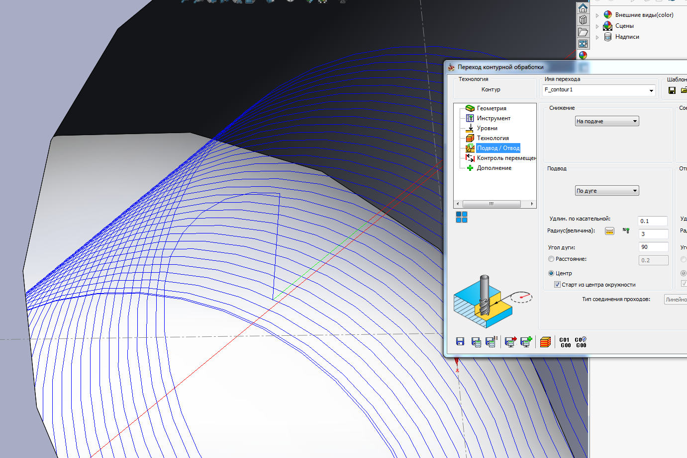
ScrewDriver
Всем привет, помогите разобраться с подводами-отводами?
Я же правильно понимаю они делаются для того, чтобы отметин вертикальных в точке входа не было в материал?
Почему у меня они не применяются к таектории? по моей логике должен быть вход по касательной дуге - в общем плавно, а его нет.
Тьфу, вопрос написал и сам же тут же решил
Re: SolidCAM
Добавлено: 27 дек 2018, 13:43
Frezer_PU
ScrewDriver писал(а):Тьфу, вопрос написал и сам же тут же решил
Поставь галочку "Расстояние " и будет еще лучше
