SolidCAM
- ScrewDriver
- Мастер
- Сообщения: 1942
- Зарегистрирован: 06 сен 2016, 01:44
- Репутация: 498
- Настоящее имя: Василий
- Откуда: Москва
- Контактная информация:
- Frezer_PU
- Мастер
- Сообщения: 358
- Зарегистрирован: 11 май 2017, 18:06
- Репутация: 197
- Откуда: Москва
- Контактная информация:
Re: SolidCAM
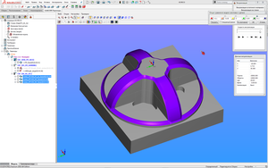
А фаски где снять ? Чет их на детали не видно!Kiriller писал(а):Господа! А как бы на такой детальке элегантно фасочки снять?
ВСЕ ПРИХОДИТ С ОПЫТОМ!
https://www.youtube.com/c/CNCSKILL
https://www.instagram.com/cnc_skill/
* * *
Ошибки это часть успеха,
Тот кто не ошибается не достигает вершин!
* * *
https://www.youtube.com/c/CNCSKILL
https://www.instagram.com/cnc_skill/
* * *
Ошибки это часть успеха,
Тот кто не ошибается не достигает вершин!
* * *
-
1240
- Мастер
- Сообщения: 972
- Зарегистрирован: 25 янв 2013, 17:11
- Репутация: 278
- Откуда: Украина, Харьков.
- Контактная информация:
Re: SolidCAM
Арткам тоже (по моему опыту)Frezer_PU писал(а):SolidCAM не лучший вариант для работы с STL моделями да и еще таких размеров!
А что лучше?
-
Kiriller
- Мастер
- Сообщения: 984
- Зарегистрирован: 09 янв 2017, 20:21
- Репутация: 124
- Настоящее имя: Кирилл
- Откуда: Жуковский, М.О.
- Контактная информация:
Re: SolidCAM
На "спицах". На плоскостях понятно как. Да они они не нарисованы. Ну так ведь для 2д-фасок и контура достаточно. Я думал тут тоже так можно.
- Frezer_PU
- Мастер
- Сообщения: 358
- Зарегистрирован: 11 май 2017, 18:06
- Репутация: 197
- Откуда: Москва
- Контактная информация:
Re: SolidCAM
так надо нарисовать!Kiriller писал(а):Да они они не нарисованы
для них достаточно так как они расположены на плоскости но не под наклонами и изгибами на то они и 2д !Kiriller писал(а):Ну так ведь для 2д-фасок и контура достаточно. Я думал тут тоже так можно.
Если бы фаски были прорисованы то можно было бы по ним фрезой сферой прокатить стратегиями HSS HSM и получилась бы элегантно!
ВСЕ ПРИХОДИТ С ОПЫТОМ!
https://www.youtube.com/c/CNCSKILL
https://www.instagram.com/cnc_skill/
* * *
Ошибки это часть успеха,
Тот кто не ошибается не достигает вершин!
* * *
https://www.youtube.com/c/CNCSKILL
https://www.instagram.com/cnc_skill/
* * *
Ошибки это часть успеха,
Тот кто не ошибается не достигает вершин!
* * *
-
Kiriller
- Мастер
- Сообщения: 984
- Зарегистрирован: 09 янв 2017, 20:21
- Репутация: 124
- Настоящее имя: Кирилл
- Откуда: Жуковский, М.О.
- Контактная информация:
Re: SolidCAM
Понял, Спасибо! Так мне вполне нравится 
- Serg
- Мастер
- Сообщения: 21923
- Зарегистрирован: 17 апр 2012, 14:58
- Репутация: 5183
- Заслуга: c781c134843e0c1a3de9
- Настоящее имя: Сергей
- Откуда: Москва
- Контактная информация:
Re: SolidCAM
Элегантно на 5-осевом. А на обычном разве что "шариком" в 3D рельеф выводить...
Я не Христос, рыбу не раздаю, но могу научить, как сделать удочку...
-
Kiriller
- Мастер
- Сообщения: 984
- Зарегистрирован: 09 янв 2017, 20:21
- Репутация: 124
- Настоящее имя: Кирилл
- Откуда: Жуковский, М.О.
- Контактная информация:
Re: SolidCAM
Да мне ладе зд рельеф не нужен. Если бы шарик просто по кромкам проехался без заранее нарисованных фасок, вполне бы устроило. Надо просто чуть края "скруглить".
- Makar32
- Опытный
- Сообщения: 110
- Зарегистрирован: 23 июн 2015, 15:50
- Репутация: 47
- Настоящее имя: Игорь
- Контактная информация:
Re: SolidCAM
вот и беда нашего люду в том , что не хотят красиво и качественно делать ((( так и живем...Kiriller писал(а):вполне бы устроило. Надо просто чуть края "скруглить"
самому же приятней в руку взять когда все как у "Матроскина бубунчики" ))))
скинь деталь
- Serg
- Мастер
- Сообщения: 21923
- Зарегистрирован: 17 апр 2012, 14:58
- Репутация: 5183
- Заслуга: c781c134843e0c1a3de9
- Настоящее имя: Сергей
- Откуда: Москва
- Контактная информация:
Re: SolidCAM
Беда нашего люду в том, что хотят "сделать хорошо" не только себе, но и всем остальным, даже если не просят...Makar32 писал(а):вот и беда нашего люду в том , что не хотят красиво и качественно делать ((( так и живем...
Я не Христос, рыбу не раздаю, но могу научить, как сделать удочку...
-
Kiriller
- Мастер
- Сообщения: 984
- Зарегистрирован: 09 янв 2017, 20:21
- Репутация: 124
- Настоящее имя: Кирилл
- Откуда: Жуковский, М.О.
- Контактная информация:
Re: SolidCAM
Вот. Только, боюсь, она немного через зад нарисована...
- Вложения
-
- Колесо.txt
- (209.4 КБ) 985 скачиваний
-
maxx2000orel
- Мастер
- Сообщения: 365
- Зарегистрирован: 24 апр 2016, 18:53
- Репутация: 94
- Настоящее имя: Максим Кузнецов
- Контактная информация:
Re: SolidCAM
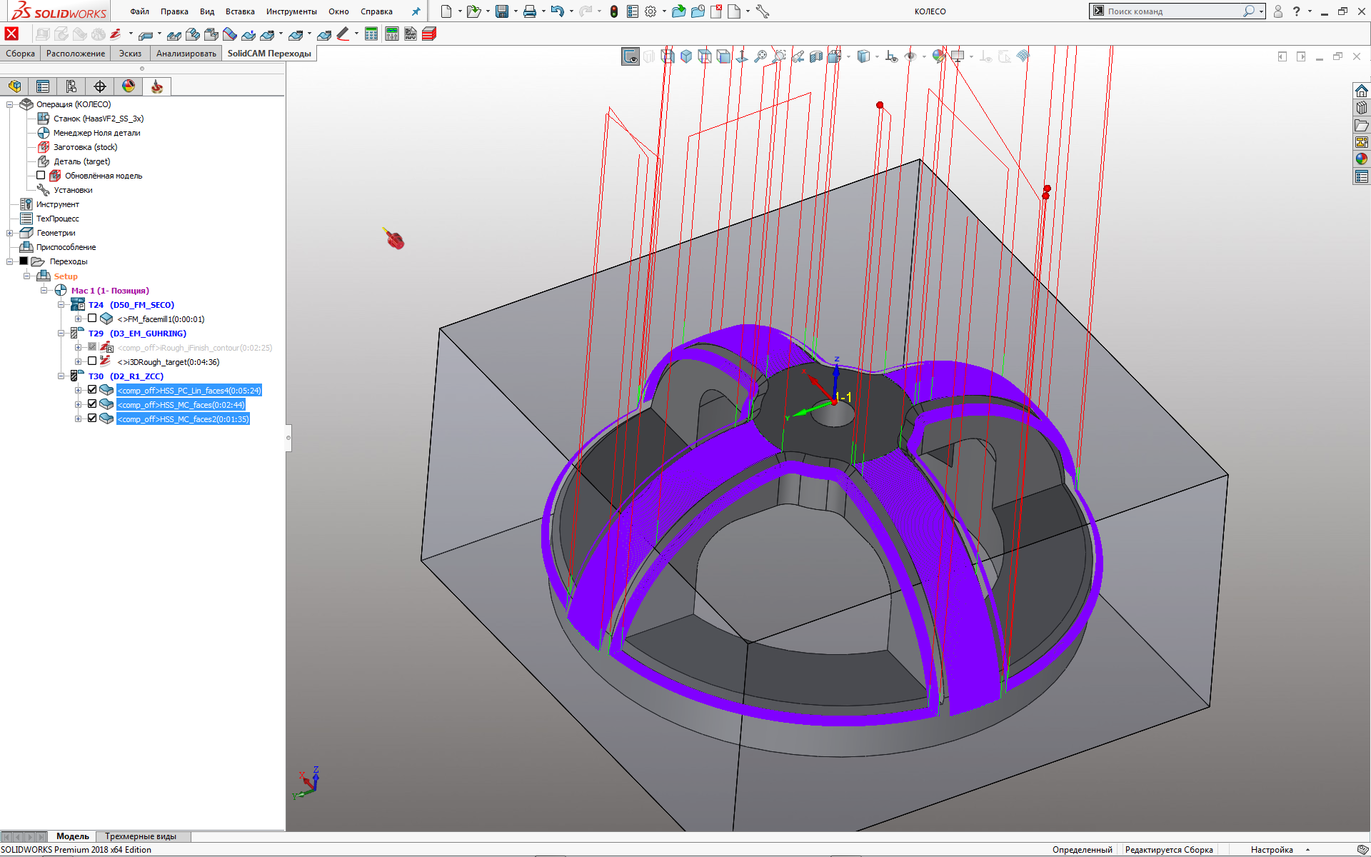
Да ладно вам, прям уж на 5 осевом снимать фаски. Неужто простым шариком нельзя проехать в Солиде по кромкам? Создайте из кромок траекторию и обработайте шариком без компенсации на радиус инструмента.
- Makar32
- Опытный
- Сообщения: 110
- Зарегистрирован: 23 июн 2015, 15:50
- Репутация: 47
- Настоящее имя: Игорь
- Контактная информация:
Re: SolidCAM
а в нормальном формате можно))?Kiriller писал(а):Вот. Только, боюсь, она немного через зад нарисована...
-
Kiriller
- Мастер
- Сообщения: 984
- Зарегистрирован: 09 янв 2017, 20:21
- Репутация: 124
- Настоящее имя: Кирилл
- Откуда: Жуковский, М.О.
- Контактная информация:
Re: SolidCAM
надо расширение txt на sldprt поменять. Просто иначе форум не дает.
-
Kiriller
- Мастер
- Сообщения: 984
- Зарегистрирован: 09 янв 2017, 20:21
- Репутация: 124
- Настоящее имя: Кирилл
- Откуда: Жуковский, М.О.
- Контактная информация:
Re: SolidCAM
Нельзя! От этого все наши беды проистекают!maxx2000orel писал(а):Да ладно вам, прям уж на 5 осевом снимать фаски. Неужто простым шариком нельзя проехать в Солиде по кромкам? Создайте из кромок траекторию и обработайте шариком без компенсации на радиус инструмента.
Но я готов рискнуть, только так и не понял какой стратегией воспользоваться.
- Makar32
- Опытный
- Сообщения: 110
- Зарегистрирован: 23 июн 2015, 15:50
- Репутация: 47
- Настоящее имя: Игорь
- Контактная информация:
Re: SolidCAM
так сойдет?Kiriller писал(а):Нельзя! От этого все наши беды проистекают!maxx2000orel писал(а):Да ладно вам, прям уж на 5 осевом снимать фаски. Неужто простым шариком нельзя проехать в Солиде по кромкам? Создайте из кромок траекторию и обработайте шариком без компенсации на радиус инструмента.
Но я готов рискнуть, только так и не понял какой стратегией воспользоваться.
P.S. а модель и правда через Ж...)
-
maxx2000orel
- Мастер
- Сообщения: 365
- Зарегистрирован: 24 апр 2016, 18:53
- Репутация: 94
- Настоящее имя: Максим Кузнецов
- Контактная информация:
Re: SolidCAM
Тыкаете поочерёдно ребра по котрым надо снять фаску, создаёте цепочку, эта цепочка из рёбер(или по вашему геометрия) и есть траектория по которой пускаете фрезу, стратегия обычная-обработка контура.Kiriller писал(а):Но я готов рискнуть, только так и не понял какой стратегией воспользоваться.
-
maxx2000orel
- Мастер
- Сообщения: 365
- Зарегистрирован: 24 апр 2016, 18:53
- Репутация: 94
- Настоящее имя: Максим Кузнецов
- Контактная информация:
Re: SolidCAM
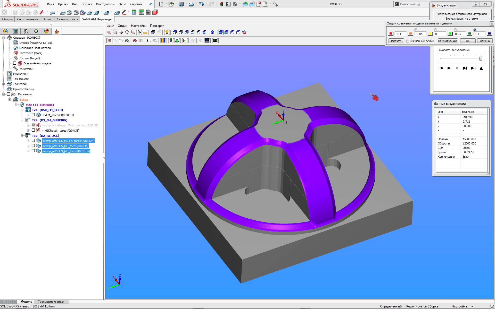
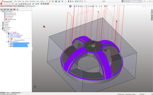
как-то так. Там правда обработка не стой стороны сделана но общий принцип должен быть понятен
А модель и вправду странная, у меня открылась внутри куба. Заготовка либо? Так надо либо отдельным файлом и импортировать, либо на отдельный слой помещать.
А модель и вправду странная, у меня открылась внутри куба. Заготовка либо? Так надо либо отдельным файлом и импортировать, либо на отдельный слой помещать.
Последний раз редактировалось maxx2000orel 04 май 2018, 19:53, всего редактировалось 1 раз.
- Frezer_PU
- Мастер
- Сообщения: 358
- Зарегистрирован: 11 май 2017, 18:06
- Репутация: 197
- Откуда: Москва
- Контактная информация:
Re: SolidCAM
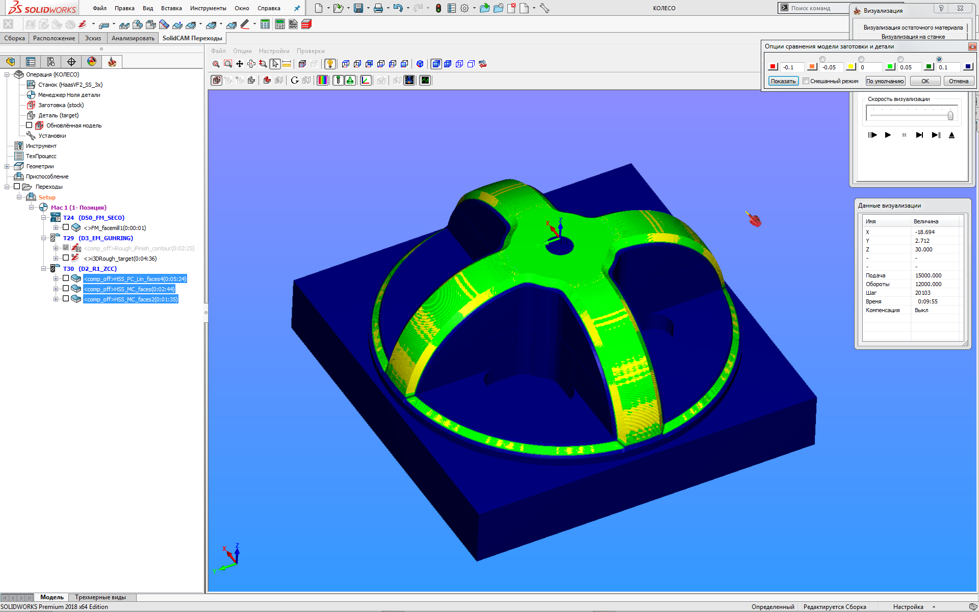
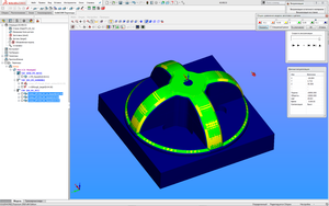
А как выглядят фаски после симуляции ?maxx2000orel писал(а): как-то так.
А модель и вправду странная, у меня открылась внутри куба. Заготовка либо? Так надо либо отдельным файлом и импортировать, либо на отдельный слой помещать.
ВСЕ ПРИХОДИТ С ОПЫТОМ!
https://www.youtube.com/c/CNCSKILL
https://www.instagram.com/cnc_skill/
* * *
Ошибки это часть успеха,
Тот кто не ошибается не достигает вершин!
* * *
https://www.youtube.com/c/CNCSKILL
https://www.instagram.com/cnc_skill/
* * *
Ошибки это часть успеха,
Тот кто не ошибается не достигает вершин!
* * *