Может. я в элитане смотрел. Там дешевле 800 рублей нету. И то с поставкой через три-четыре недели.aftaev писал(а):мож не там смотришь? Покупал по 2 бакса
С ибеем пока не связывался, не было особой необходимости.
Может. я в элитане смотрел. Там дешевле 800 рублей нету. И то с поставкой через три-четыре недели.aftaev писал(а):мож не там смотришь? Покупал по 2 бакса

Именно quad. Проблем не обнаружил, все устраивает. Аккумулятор держит нормально, саморазряд малый.Алексс писал(а):PKM, quad взял ?
нравится ?
Это да. Либо надо искать осциллограф с гальванической развязкой.UAVpilot писал(а):Сильно не советую USB-осциллографы тем, кому приходится налаживать устройства, подключаемые к компу (тот-же станок) - в случае тыкания в это устройство щупами такого осциллографа получаем либо петлю по земле (замля устройства и земля щупа), либо "длинную" землю (если землю щупа не подключать).
Для аналоговых осциллографов - согласен полностью. Для цифровых - только если частота дискретизации в несколько раз выше верхней частоты полосы пропускания. Иначе такие артефакты вылезут... Вот у New Mini Nano ARM DSO201 Max sample rate всего 1Msps, зато у Quad аж до 72. Правда, у него полоса скромно не указана вообще. Или я не нашел.UAVpilot писал(а):1 МГц для большинства применений вполне достаточно, свыше 1 МГц проводить измерения уже нельзя, но примерно посмотреть что происходит - вполне.
Тем более за такие деньги для человека, который похоже не собирается плотно заниматься электроникой.
Ччерт... придется забороть земноводное.PKM писал(а):Именно quad. Проблем не обнаружил, все устраивает. Аккумулятор держит нормально, саморазряд малый.
Более простой не захотел, т.к. часто нужно сравнивать сигналы, допустим АВ энкодер по аналогу на нем посмотреть не получится.
USB даже не рассматривал - нужен комп, софт и т.д. А этот положил в карман и пошел к любому станку.

Вопрос сложный. На высоких частотах уже играют роль щупы, нужно настраивать емкости - я этого не делал.Serg-tmn писал(а):PKM, по твоим оценкам, какая у него полоса?
Спасибо. Мне, в принципе, хватит.PKM писал(а):Там есть генератор тестового сигнала до 8МГц, так вот прямоугольные импульсы 1МГц показывает прекрасно, 2МГц сносно, 8МГц показывает уже синусоиду и сильно падает амплитуда (еще бы, через 2 длинных щупа).
Вообще у него частота выборки 36М на канал, а 72М можно сделать только для одного канала.




на вход 10v инвертера - шпинделем управлять.Serg-tmn писал(а):Я не знаю, куда ты хочешь подключить выход преобразователя


Когда проверишь схему, отпишись!Алексс писал(а):четко и по теме.


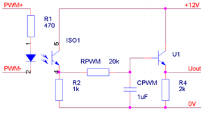
То есть ты хочешь, подключить вместо реле оптопару?Алексс писал(а):Serg-tmn, еще вопросик на счет charge pump схема номер один.
Можно ли вместо (и нужно ли) вместо IRFL530 поставить чтонить мелкое, типа этого для питания диода оптопары ?
оптопару видимо нужно к source подключать, drain к +5в. проканает ?

