ЧПУ фрезерный станок (Бобр) 600x500 мм по дереву и не только
- shalek
- Почётный участник

- Сообщения: 3023
- Зарегистрирован: 25 авг 2014, 10:40
- Репутация: 2583
- Настоящее имя: Александр
- Откуда: РБ Бобруйск
- Контактная информация:
Re: ЧПУ фрезерный станок (Бобр) 600x500 мм по дереву и не то
Продолжаем пилить дюраль. Не успел Askov прислать, как сразу в дело.
С учетом висячего стола и круглых направляющих вот что вышло: Сверлить ручками по сделаной на станке разметке. Пока что-то сверление не получается на станке. Обороты большие, сверло горит. А на малых не тянет шпиндель. Даже с G83.
Попутно режу дерево. Заказали коробок под ножи для гильотины. Дубовый щит 40мм.
С учетом висячего стола и круглых направляющих вот что вышло: Сверлить ручками по сделаной на станке разметке. Пока что-то сверление не получается на станке. Обороты большие, сверло горит. А на малых не тянет шпиндель. Даже с G83.
Попутно режу дерево. Заказали коробок под ножи для гильотины. Дубовый щит 40мм.
Если ты не можешь решить проблему, значит это не твоя проблема!
Мой канал на YouTube: YouTube
ЧПУ "Бобр" 600x500 мм
shalek64@gmail.com
Мой канал на YouTube: YouTube
ЧПУ "Бобр" 600x500 мм
shalek64@gmail.com
- ScrewDriver
- Мастер
- Сообщения: 1942
- Зарегистрирован: 06 сен 2016, 01:44
- Репутация: 498
- Настоящее имя: Василий
- Откуда: Москва
- Контактная информация:
Re: ЧПУ фрезерный станок (Бобр) 600x500 мм по дереву и не то
А какой шпиндель, частотник у тебя?shalek писал(а):А на малых не тянет шпиндель. Даже с G83
покажи на чем ты плиту из дюрали резал, очень интересно - что за станок.
Промышленная автоматика, ПЛК, приводы, SCADA системы
Мой Ютуб канал.
Мой Ютуб канал.
- shalek
- Почётный участник

- Сообщения: 3023
- Зарегистрирован: 25 авг 2014, 10:40
- Репутация: 2583
- Настоящее имя: Александр
- Откуда: РБ Бобруйск
- Контактная информация:
Re: ЧПУ фрезерный станок (Бобр) 600x500 мм по дереву и не то
Все самое китайское. Шпиндель 1.5кВт. Станок мелькал в темах.ScrewDriver писал(а):А какой шпиндель, частотник у тебя?
покажи на чем ты плиту из дюрали резал, очень интересно - что за станок.
Если ты не можешь решить проблему, значит это не твоя проблема!
Мой канал на YouTube: YouTube
ЧПУ "Бобр" 600x500 мм
shalek64@gmail.com
Мой канал на YouTube: YouTube
ЧПУ "Бобр" 600x500 мм
shalek64@gmail.com
- ScrewDriver
- Мастер
- Сообщения: 1942
- Зарегистрирован: 06 сен 2016, 01:44
- Репутация: 498
- Настоящее имя: Василий
- Откуда: Москва
- Контактная информация:
Re: ЧПУ фрезерный станок (Бобр) 600x500 мм по дереву и не то
а ПЧ какой? HY-что-то там, без векторного управления?shalek писал(а): Шпиндель 1.5кВт
Промышленная автоматика, ПЛК, приводы, SCADA системы
Мой Ютуб канал.
Мой Ютуб канал.
- Константин23
- Мастер
- Сообщения: 483
- Зарегистрирован: 06 апр 2015, 16:52
- Репутация: 62
- Настоящее имя: Константин
- Откуда: Krasnodar
- Контактная информация:
Re: ЧПУ фрезерный станок (Бобр) 600x500 мм по дереву и не то
Быть не может(((shalek писал(а):Сверлить ручками по сделаной на станке разметке. Пока что-то сверление не получается на станке. Обороты большие, сверло горит. А на малых не тянет шпиндель. Даже с G83.
У меня двушка....Сверлом 4мм насквозь 40мм - 17 минут вся деталь....подачу на ходу меняю,если надо
Называется "Глубокое сверление"
Есть много, друг Горацио, такого, что и не снилось нашим мудрецам....
В.Шекспир ™ "Гамлет", д. 1, сц. 5
В.Шекспир ™ "Гамлет", д. 1, сц. 5
- shalek
- Почётный участник

- Сообщения: 3023
- Зарегистрирован: 25 авг 2014, 10:40
- Репутация: 2583
- Настоящее имя: Александр
- Откуда: РБ Бобруйск
- Контактная информация:
Re: ЧПУ фрезерный станок (Бобр) 600x500 мм по дереву и не то
Без векторного. На новый станок возьму векторный.ScrewDriver писал(а):а ПЧ какой? HY-что-то там, без векторного управления?
Ну пока может. Не сразу Москва строилась. Еще недавно к дюралю боязно было подходить. А уже режу. И сверлить буду.Константин23 писал(а):Быть не может(((
Если ты не можешь решить проблему, значит это не твоя проблема!
Мой канал на YouTube: YouTube
ЧПУ "Бобр" 600x500 мм
shalek64@gmail.com
Мой канал на YouTube: YouTube
ЧПУ "Бобр" 600x500 мм
shalek64@gmail.com
- Константин23
- Мастер
- Сообщения: 483
- Зарегистрирован: 06 апр 2015, 16:52
- Репутация: 62
- Настоящее имя: Константин
- Откуда: Krasnodar
- Контактная информация:
Re: ЧПУ фрезерный станок (Бобр) 600x500 мм по дереву и не то
Да все оно может))) тока тебе не говорит
Траектория с отскоком:2мм ,потом отскок ,потом опять 2мм.
Стружку выбрасывает
Можно больше заглубляться,но надо следить ,масло лить. Могу код выложить или видео.Сам намаялся ,пока вкурил.
Траектория с отскоком:2мм ,потом отскок ,потом опять 2мм.
Стружку выбрасывает
Можно больше заглубляться,но надо следить ,масло лить. Могу код выложить или видео.Сам намаялся ,пока вкурил.
Есть много, друг Горацио, такого, что и не снилось нашим мудрецам....
В.Шекспир ™ "Гамлет", д. 1, сц. 5
В.Шекспир ™ "Гамлет", д. 1, сц. 5
- shalek
- Почётный участник

- Сообщения: 3023
- Зарегистрирован: 25 авг 2014, 10:40
- Репутация: 2583
- Настоящее имя: Александр
- Откуда: РБ Бобруйск
- Контактная информация:
Re: ЧПУ фрезерный станок (Бобр) 600x500 мм по дереву и не то
Так G83 это и есть с отскоком. Сверлил так. Может сверла такие.Константин23 писал(а):Да все оно может))) тока тебе не говорит![]()
Траектория с отскоком:2мм ,потом отскок ,потом опять 2мм.
Стружку выбрасывает
Можно больше заглубляться,но надо следить ,масло лить. Могу код выложить или видео.Сам намаялся ,пока вкурил.
Если ты не можешь решить проблему, значит это не твоя проблема!
Мой канал на YouTube: YouTube
ЧПУ "Бобр" 600x500 мм
shalek64@gmail.com
Мой канал на YouTube: YouTube
ЧПУ "Бобр" 600x500 мм
shalek64@gmail.com
- ScrewDriver
- Мастер
- Сообщения: 1942
- Зарегистрирован: 06 сен 2016, 01:44
- Репутация: 498
- Настоящее имя: Василий
- Откуда: Москва
- Контактная информация:
Re: ЧПУ фрезерный станок (Бобр) 600x500 мм по дереву и не то
мощность шпинделя как по ощущениям? 1.5 кВт достаточно?shalek писал(а):Без векторного. На новый станок возьму векторный.
Я просто шпиндели смотрю и разница в цене между 1.5 и 2 - не такая уж и большая.... Но нужны ли эти мощности - не знаю.
Промышленная автоматика, ПЛК, приводы, SCADA системы
Мой Ютуб канал.
Мой Ютуб канал.
- shalek
- Почётный участник

- Сообщения: 3023
- Зарегистрирован: 25 авг 2014, 10:40
- Репутация: 2583
- Настоящее имя: Александр
- Откуда: РБ Бобруйск
- Контактная информация:
Re: ЧПУ фрезерный станок (Бобр) 600x500 мм по дереву и не то
При одинаковом диаметре лучше взять 2.2кВт. Да и ER20 это не ER11 или даже не ER16.ScrewDriver писал(а):Но нужны ли эти мощности - не знаю.
А вообще можно и 3кВт 100мм диаметром ставить. Ну хуже точно не будет.
Если ты не можешь решить проблему, значит это не твоя проблема!
Мой канал на YouTube: YouTube
ЧПУ "Бобр" 600x500 мм
shalek64@gmail.com
Мой канал на YouTube: YouTube
ЧПУ "Бобр" 600x500 мм
shalek64@gmail.com
- Константин23
- Мастер
- Сообщения: 483
- Зарегистрирован: 06 апр 2015, 16:52
- Репутация: 62
- Настоящее имя: Константин
- Откуда: Krasnodar
- Контактная информация:
Re: ЧПУ фрезерный станок (Бобр) 600x500 мм по дереву и не то
Мой касячок ,забыл деталь одну((shalek писал(а): Обороты большие, сверло горит
7000 - это мач показывает,а частотник 1500
Т.Е. если верить частотнику я сверлю на 1500 оборотах. Тут может и полторашка напрягается.Малость дури не хватает ей(
У меня несоответствие показаний на таких оборотах
Степмастер(щас померял ) выдает на шпиндель 0.65 вольта.
Они тыщах на 15-ти показывать начинают одинаково
Я не стал ковырять настройки частотника
Не критично это для меня
Есть много, друг Горацио, такого, что и не снилось нашим мудрецам....
В.Шекспир ™ "Гамлет", д. 1, сц. 5
В.Шекспир ™ "Гамлет", д. 1, сц. 5
- shalek
- Почётный участник

- Сообщения: 3023
- Зарегистрирован: 25 авг 2014, 10:40
- Репутация: 2583
- Настоящее имя: Александр
- Откуда: РБ Бобруйск
- Контактная информация:
Re: ЧПУ фрезерный станок (Бобр) 600x500 мм по дереву и не то
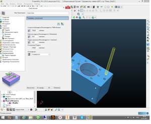
Сегодня верхнюю плиту под шпиндель сделал. Сверлил станком. Подача 200мм/мин, обороты 7000об/мин. Циклом по 2мм с полным выводом. Нет момента на малых оборотах, поэтому сверление не понравилось, хотя все просверлил. Длинные сверла. Надо заготовить коротких.
Ну и прикинул как все будет:
Если ты не можешь решить проблему, значит это не твоя проблема!
Мой канал на YouTube: YouTube
ЧПУ "Бобр" 600x500 мм
shalek64@gmail.com
Мой канал на YouTube: YouTube
ЧПУ "Бобр" 600x500 мм
shalek64@gmail.com
- NickSon
- Опытный
- Сообщения: 144
- Зарегистрирован: 08 май 2015, 12:14
- Репутация: 23
- Настоящее имя: Николай
- Откуда: Ростов-на-Дону
- Контактная информация:
Re: ЧПУ фрезерный станок (Бобр) 600x500 мм по дереву и не то
я сверлю АД31Т до 6мм на режимах 80 мм/мин. и 5000 об/мин. Шпиндель 0,8 кВт в режиме частотного управления. Ничего, справляется. С трудом, но справляется. Ставить обороты больше - вибрации из-за малой толщины срезаемого слоя и перегрев сверла. Подачу увеличить - момента мало. Вот опытным путем определил для себя такие режимы. Еще можно практиковать рассверливание. Т.к. большая осевая нагрузка на сверло идет в районе перемычки (на стыке режущих кромок), то можно пройти цикл сверлом поменьше, например, 3мм, а потом уже 6мм. 6-ка пойдет веселее. По времени конечно вдвое дольше, но, я так думаю, не дольше, чем руками сверлить. Ну и да, все это в режиме глубокого сверления с отводом через каждые 1,5-2 мм.shalek писал(а):Подача 200мм/мин, обороты 7000об/мин.
- shalek
- Почётный участник

- Сообщения: 3023
- Зарегистрирован: 25 авг 2014, 10:40
- Репутация: 2583
- Настоящее имя: Александр
- Откуда: РБ Бобруйск
- Контактная информация:
Re: ЧПУ фрезерный станок (Бобр) 600x500 мм по дереву и не то
Вот перегрев и идет из-за малой подачи и большой скорости шпинделя. Надо подачу увеличить, но мощи шпинделя не хватает на заявленных оборотах.NickSon писал(а):я сверлю АД31Т до 6мм на режимах 80 мм/мин. и 5000 об/мин. Шпиндель 0,8 кВт в режиме частотного управления. Ничего, справляется. С трудом, но справляется. Ставить обороты больше - вибрации из-за малой толщины срезаемого слоя и перегрев сверла. Подачу увеличить - момента мало. Вот опытным путем определил для себя такие режимы. Еще можно практиковать рассверливание. Т.к. большая осевая нагрузка на сверло идет в районе перемычки (на стыке режущих кромок), то можно пройти цикл сверлом поменьше, например, 3мм, а потом уже 6мм. 6-ка пойдет веселее. По времени конечно вдвое дольше, но, я так думаю, не дольше, чем руками сверлить. Ну и да, все это в режиме глубокого сверления с отводом через каждые 1,5-2 мм.shalek писал(а):Подача 200мм/мин, обороты 7000об/мин.
Если ты не можешь решить проблему, значит это не твоя проблема!
Мой канал на YouTube: YouTube
ЧПУ "Бобр" 600x500 мм
shalek64@gmail.com
Мой канал на YouTube: YouTube
ЧПУ "Бобр" 600x500 мм
shalek64@gmail.com
- NickSon
- Опытный
- Сообщения: 144
- Зарегистрирован: 08 май 2015, 12:14
- Репутация: 23
- Настоящее имя: Николай
- Откуда: Ростов-на-Дону
- Контактная информация:
Re: ЧПУ фрезерный станок (Бобр) 600x500 мм по дереву и не то
Думаю, что вам есть куда ее уменьшить. Где-нибудь до 100 мм/мин. Уменьшится усилие при резании, соответственно появится небольшой запас момента и можно будет снизить обороты. Все вместе позволит уменьшить нагрев. Ну и масло в помощь.shalek писал(а):Надо подачу увеличить,
Ну и не последнюю роль играет глубина сверления за проход. Если я своим мелкошпинделем попробую сверлить сразу на 10-12 мм. , то он не потянет. Поэтому сверлю с отводом по 1,5 - 2 мм. За это время инерции ротора хватает, чтобы шпиндель не потерял обороты до критической величины.
- shalek
- Почётный участник

- Сообщения: 3023
- Зарегистрирован: 25 авг 2014, 10:40
- Репутация: 2583
- Настоящее имя: Александр
- Откуда: РБ Бобруйск
- Контактная информация:
Re: ЧПУ фрезерный станок (Бобр) 600x500 мм по дереву и не то
Немного покрутил винтики. Прикинул что да как с осью Z получается.
Если ты не можешь решить проблему, значит это не твоя проблема!
Мой канал на YouTube: YouTube
ЧПУ "Бобр" 600x500 мм
shalek64@gmail.com
Мой канал на YouTube: YouTube
ЧПУ "Бобр" 600x500 мм
shalek64@gmail.com
- shalek
- Почётный участник

- Сообщения: 3023
- Зарегистрирован: 25 авг 2014, 10:40
- Репутация: 2583
- Настоящее имя: Александр
- Откуда: РБ Бобруйск
- Контактная информация:
Re: ЧПУ фрезерный станок (Бобр) 600x500 мм по дереву и не то
Заказывал и раньше китайские опоры FK12-С5 класса, но только сегодня увидел надпись на коробке.
Разобрал - все на месте. Смазку положить не забыли. Опознавательных знаков на опоре нет, но сделана добротно.
Разобрал - все на месте. Смазку положить не забыли. Опознавательных знаков на опоре нет, но сделана добротно.
Если ты не можешь решить проблему, значит это не твоя проблема!
Мой канал на YouTube: YouTube
ЧПУ "Бобр" 600x500 мм
shalek64@gmail.com
Мой канал на YouTube: YouTube
ЧПУ "Бобр" 600x500 мм
shalek64@gmail.com
- frezeryga
- Почётный участник

- Сообщения: 13713
- Зарегистрирован: 18 авг 2013, 16:08
- Репутация: 5069
- Откуда: Жуковский
- Контактная информация:
Re: ЧПУ фрезерный станок (Бобр) 600x500 мм по дереву и не то
о я такиеже заказал надеюсь качество будет такимже.
email frezeryga@yandex.ru
instagram https://www.instagram.com/frezeryga
telegram https://t.me/md_cnc_frezeryga https://t.me/frezeryga
instagram https://www.instagram.com/frezeryga
telegram https://t.me/md_cnc_frezeryga https://t.me/frezeryga
- shalek
- Почётный участник

- Сообщения: 3023
- Зарегистрирован: 25 авг 2014, 10:40
- Репутация: 2583
- Настоящее имя: Александр
- Откуда: РБ Бобруйск
- Контактная информация:
Re: ЧПУ фрезерный станок (Бобр) 600x500 мм по дереву и не то
Такую же MOEDL и получишь.
Если ты не можешь решить проблему, значит это не твоя проблема!
Мой канал на YouTube: YouTube
ЧПУ "Бобр" 600x500 мм
shalek64@gmail.com
Мой канал на YouTube: YouTube
ЧПУ "Бобр" 600x500 мм
shalek64@gmail.com
- frezeryga
- Почётный участник

- Сообщения: 13713
- Зарегистрирован: 18 авг 2013, 16:08
- Репутация: 5069
- Откуда: Жуковский
- Контактная информация:
Re: ЧПУ фрезерный станок (Бобр) 600x500 мм по дереву и не то
да пофиг что на коробке главное внутри дуплекс и сальники.
email frezeryga@yandex.ru
instagram https://www.instagram.com/frezeryga
telegram https://t.me/md_cnc_frezeryga https://t.me/frezeryga
instagram https://www.instagram.com/frezeryga
telegram https://t.me/md_cnc_frezeryga https://t.me/frezeryga