По спирали можно, но правда с костылями. А так будет ездить по нормали туда-сюда, уже неплохо, всякие элементы на цилиндрах сделать пойдет.
Fusion 360
-
nik1
- Мастер
- Сообщения: 8408
- Зарегистрирован: 02 окт 2012, 07:37
- Репутация: 3629
- Откуда: Красногорск
- Контактная информация:
Re: Fusion 360
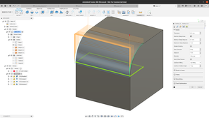
Парни, научите плиз как красиво сделать это скругление
в идеале проходы туда -сюда с ровным шагом, без заходов вниз , где отмечено на скрине
в идеале проходы туда -сюда с ровным шагом, без заходов вниз , где отмечено на скрине
-
eastwind
- Опытный
- Сообщения: 124
- Зарегистрирован: 08 май 2016, 23:37
- Репутация: 22
- Контактная информация:
Re: Fusion 360
Blend
-
nik1
- Мастер
- Сообщения: 8408
- Зарегистрирован: 02 окт 2012, 07:37
- Репутация: 3629
- Откуда: Красногорск
- Контактная информация:
Re: Fusion 360
влево вправо как бэ красивее выходит и фрезу можно применить концевую с радиусами
- Argon-11
- Мастер
- Сообщения: 2068
- Зарегистрирован: 07 июн 2017, 17:48
- Репутация: 461
- Контактная информация:
Re: Fusion 360
Мне "влево-вправо" меньше нравится по той причине, что шаг должен быть переменным для гладкой поверхности. Конечно, радиусность конца фрезы это в какой-то мере компенсирует...
-
Kost_irk
- Мастер
- Сообщения: 1000
- Зарегистрирован: 19 июл 2018, 07:46
- Репутация: 194
- Откуда: Иркутск
- Контактная информация:
Re: Fusion 360
С равномерным шагом вроде только scallop умеет, но он будет по кругу ездить. Хотя получается довольно красиво в итоге.
-
nik1
- Мастер
- Сообщения: 8408
- Зарегистрирован: 02 окт 2012, 07:37
- Репутация: 3629
- Откуда: Красногорск
- Контактная информация:
Re: Fusion 360
На гладкой поверхности не надо проходить, чисто скругление
В ск это делается на раз два, неужели фьюжен так не могет?
Вроде элементарная обработка , фрезой с небольшим радиусом вполне прилично получалось в ск
Тут несколько раз пытался , но поверхность некрасивая выходила, из за неравномерного шага
Где то есть секретная настройка
В ск это делается на раз два, неужели фьюжен так не могет?
Вроде элементарная обработка , фрезой с небольшим радиусом вполне прилично получалось в ск
Тут несколько раз пытался , но поверхность некрасивая выходила, из за неравномерного шага
Где то есть секретная настройка
- Argon-11
- Мастер
- Сообщения: 2068
- Зарегистрирован: 07 июн 2017, 17:48
- Репутация: 461
- Контактная информация:
Re: Fusion 360
Можно попытаться применить стратегию 3D Contour с установкой галки "machine shallow areas", тогда где надо (а иногда где не надо) шаг будет учащаться.
-
nik1
- Мастер
- Сообщения: 8408
- Зарегистрирован: 02 окт 2012, 07:37
- Репутация: 3629
- Откуда: Красногорск
- Контактная информация:
Re: Fusion 360
А как избежать выходы фрезы на втором скрине обведенные красным?
-
Kost_irk
- Мастер
- Сообщения: 1000
- Зарегистрирован: 19 июл 2018, 07:46
- Репутация: 194
- Откуда: Иркутск
- Контактная информация:
Re: Fusion 360
Правильно задать область обработки. Geometry-Selection и Tool center on boundary.
Parallel можно сделать так, при увеличении угла проходы учащаются. Но равномерности не добиться. Scallop будет так, имхо самое приятное на вид получится. Я так формы под полиуретан катаю с цилиндрическими поверхностями, выходит вполне годно. Обратите внимание, Contact point boundary. А так можно вставить костыль, если очень хочется параллельно с равным шагом. Копируем поверхность и вытягиваем.
-
nik1
- Мастер
- Сообщения: 8408
- Зарегистрирован: 02 окт 2012, 07:37
- Репутация: 3629
- Откуда: Красногорск
- Контактная информация:
Re: Fusion 360
Спасибо, попробую
- sima8520
- Почётный участник

- Сообщения: 4510
- Зарегистрирован: 24 ноя 2016, 23:35
- Репутация: 1617
- Настоящее имя: Илья
- Откуда: Беларусь, Гомель
- Контактная информация:
Re: Fusion 360
Я бы HSS линейная выбрал и обычной концевой фрезой запилил, но во фьюжн нет HSS 
-
nik1
- Мастер
- Сообщения: 8408
- Зарегистрирован: 02 окт 2012, 07:37
- Репутация: 3629
- Откуда: Красногорск
- Контактная информация:
Re: Fusion 360
В ск так и делал, пару тыков и готово
Ну может и фью сделает что то подобное
Ну может и фью сделает что то подобное
-
nik1
- Мастер
- Сообщения: 8408
- Зарегистрирован: 02 окт 2012, 07:37
- Репутация: 3629
- Откуда: Красногорск
- Контактная информация:
Re: Fusion 360
Еще вопрос по 3д фаске, допустим применительно к этой детальке
На цилиндре по кругу 5 отверстий , на них надо снять фаски
Если делать без 4х осей
В какой стратегии это задавать,?
На цилиндре по кругу 5 отверстий , на них надо снять фаски
Если делать без 4х осей
В какой стратегии это задавать,?
- hmnijp
- Мастер
- Сообщения: 1754
- Зарегистрирован: 20 авг 2017, 15:02
- Репутация: 542
- Настоящее имя: Константин
- Откуда: Ульяновск
- Контактная информация:
Re: Fusion 360
Да вроде выше писали про blend. ещё есть flow, там можно расширить без доп построений, но проходы указываются в количестве а не шагом
Последний раз редактировалось hmnijp 09 сен 2021, 13:25, всего редактировалось 1 раз.
- hmnijp
- Мастер
- Сообщения: 1754
- Зарегистрирован: 20 авг 2017, 15:02
- Репутация: 542
- Настоящее имя: Константин
- Откуда: Ульяновск
- Контактная информация:
Re: Fusion 360
если правильно понял, то тоже blend.
- Argon-11
- Мастер
- Сообщения: 2068
- Зарегистрирован: 07 июн 2017, 17:48
- Репутация: 461
- Контактная информация:
Re: Fusion 360
еще пара вариантов:
radial: scallop: А у меня blend почему-то отсутствует в меню. Ваще никогда этой стратегии там не видел
radial: scallop: А у меня blend почему-то отсутствует в меню. Ваще никогда этой стратегии там не видел
- sima8520
- Почётный участник

- Сообщения: 4510
- Зарегистрирован: 24 ноя 2016, 23:35
- Репутация: 1617
- Настоящее имя: Илья
- Откуда: Беларусь, Гомель
- Контактная информация:
Re: Fusion 360
с точки зрения красоты радиал красиво построил стратегию, но сама стратегия не катит для этого отверстия. скаллоп зачем то инструмент подымает, бестолковые траектории у фью)) но как он с стл работает - я ему жму руку. в остальном всё очень печально