SolidCAM
- putman
- Мастер
- Сообщения: 938
- Зарегистрирован: 21 янв 2013, 09:49
- Репутация: 102
- Настоящее имя: Алексей
- Откуда: г. Долгопрудный
- Контактная информация:
Re: SolidCAM
Про попутное фрезерование это я уже опытным путём обнаружил =) и еще тише фрезерует.
Но я поверхность детали против часовой стрелки делаю, более шершавая поверхность получается, краска будет лучше держаться.
Но я поверхность детали против часовой стрелки делаю, более шершавая поверхность получается, краска будет лучше держаться.
- sr480
- Мастер
- Сообщения: 1295
- Зарегистрирован: 08 янв 2012, 20:48
- Репутация: 139
- Откуда: Ростов-на-Дону
- Контактная информация:
Re: SolidCAM
Ямашининг кстати тоже все попутно фрезерует. Я тонкими фрезами режу 3мм они вообще при встречном фрезеровании ломаются...
-
nik1
- Мастер
- Сообщения: 8408
- Зарегистрирован: 02 окт 2012, 07:37
- Репутация: 3629
- Откуда: Красногорск
- Контактная информация:
Re: SolidCAM
А, ну если поверхность нужна шершавая то это проще
Мне наоборот надо гладкие
Хочу сделать типа центрифуги с камешками для шлифровки деталек
А то не везде получается снимать фаски
Мне наоборот надо гладкие
Хочу сделать типа центрифуги с камешками для шлифровки деталек
А то не везде получается снимать фаски
- sr480
- Мастер
- Сообщения: 1295
- Зарегистрирован: 08 янв 2012, 20:48
- Репутация: 139
- Откуда: Ростов-на-Дону
- Контактная информация:
Re: SolidCAM
Попробуй вращающейся щеткой металличекой. Получается матовая с мелкими пупырышками поверхность.
-
nik1
- Мастер
- Сообщения: 8408
- Зарегистрирован: 02 окт 2012, 07:37
- Репутация: 3629
- Откуда: Красногорск
- Контактная информация:
Re: SolidCAM
Мне надо острые края скруглять , это типа делается в галтовке
Остается подобрать галтовочный наполнитель для люминя
Выбор огромный , а опыта применении нетуууу
Остается подобрать галтовочный наполнитель для люминя
Выбор огромный , а опыта применении нетуууу
- sr480
- Мастер
- Сообщения: 1295
- Зарегистрирован: 08 янв 2012, 20:48
- Репутация: 139
- Откуда: Ростов-на-Дону
- Контактная информация:
Re: SolidCAM
Ну кстати и края скругляются. Но это вручную каждую деталь обрабатывать. Я ж не знаю твоих объемов 
-
nik1
- Мастер
- Сообщения: 8408
- Зарегистрирован: 02 окт 2012, 07:37
- Репутация: 3629
- Откуда: Красногорск
- Контактная информация:
Re: SolidCAM
Объемы не большие , но люблю механизацию 
- putman
- Мастер
- Сообщения: 938
- Зарегистрирован: 21 янв 2013, 09:49
- Репутация: 102
- Настоящее имя: Алексей
- Откуда: г. Долгопрудный
- Контактная информация:
Re: SolidCAM
Вот проблема у меня.
Деталь держится в патроне за "выступы" (выделил красным), их надо удалить.
В первый раз я снял деталь и закрепил её как можно параллельнее оси Y и одной из жёлтых линий, на жёлтой линии выфрезеровано 5 мм, глубже не пускает уже патрон.
Пытался снять фрезой за несколько проходов "держалки", но на глаз получилось криво и запарол деталь.
Как посоветуете отрезати эти торчащие ухи, что бы совпало с уже отфрезерованной 5-ти миллиметровой канавкой ?
Деталь держится в патроне за "выступы" (выделил красным), их надо удалить.
В первый раз я снял деталь и закрепил её как можно параллельнее оси Y и одной из жёлтых линий, на жёлтой линии выфрезеровано 5 мм, глубже не пускает уже патрон.
Пытался снять фрезой за несколько проходов "держалки", но на глаз получилось криво и запарол деталь.
Как посоветуете отрезати эти торчащие ухи, что бы совпало с уже отфрезерованной 5-ти миллиметровой канавкой ?
-
nik1
- Мастер
- Сообщения: 8408
- Зарегистрирован: 02 окт 2012, 07:37
- Репутация: 3629
- Откуда: Красногорск
- Контактная информация:
Re: SolidCAM
Как вариант, если нету точной привязки, то
Фрезерни на фальш столе не большую выемку по форме детали
Потом ее туда вставишь и прижмешь по бокам
Ну и дальше пили эти уши
Фрезерни на фальш столе не большую выемку по форме детали
Потом ее туда вставишь и прижмешь по бокам
Ну и дальше пили эти уши
- sr480
- Мастер
- Сообщения: 1295
- Зарегистрирован: 08 янв 2012, 20:48
- Репутация: 139
- Откуда: Ростов-на-Дону
- Контактная информация:
Re: SolidCAM
А можно фото как оно в патрон зажато?
- putman
- Мастер
- Сообщения: 938
- Зарегистрирован: 21 янв 2013, 09:49
- Репутация: 102
- Настоящее имя: Алексей
- Откуда: г. Долгопрудный
- Контактная информация:
Re: SolidCAM
Надо прикинуть как это будет выглядеть.nik1 писал(а):Как вариант, если нету точной привязки, то
Фрезерни на фальш столе не большую выемку по форме детали
Потом ее туда вставишь и прижмешь по бокам
Ну и дальше пили эти уши
- putman
- Мастер
- Сообщения: 938
- Зарегистрирован: 21 янв 2013, 09:49
- Репутация: 102
- Настоящее имя: Алексей
- Откуда: г. Долгопрудный
- Контактная информация:
Re: SolidCAM
Алюминиевую не фоткал, вот пенопластовая.sr480 писал(а):А можно фото как оно в патрон зажато?
- sr480
- Мастер
- Сообщения: 1295
- Зарегистрирован: 08 янв 2012, 20:48
- Репутация: 139
- Откуда: Ростов-на-Дону
- Контактная информация:
Re: SolidCAM
А почему бы наружный контур не обрабатывать после того как снимите с 4й оси? Думаю что промах отверстий на десятку относительно внешнего контура не так страшен?
- putman
- Мастер
- Сообщения: 938
- Зарегистрирован: 21 янв 2013, 09:49
- Репутация: 102
- Настоящее имя: Алексей
- Откуда: г. Долгопрудный
- Контактная информация:
Re: SolidCAM
А как Вы предлагаете закрепить деталь ?sr480 писал(а):А почему бы наружный контур не обрабатывать после того как снимите с 4й оси? Думаю что промах отверстий на десятку относительно внешнего контура не так страшен?
С одной стороны достаточно длинный выступ, можно за него. А с другой стороны выступ 7 мм, за него никак не ухватиться, что бы оставить фрезе диаметром 10мм пройти.
-
nik1
- Мастер
- Сообщения: 8408
- Зарегистрирован: 02 окт 2012, 07:37
- Репутация: 3629
- Откуда: Красногорск
- Контактная информация:
Re: SolidCAM
Если тиски есть , то в них
У тебя вроде длинные стороны паралельные
Зажать отверстиями вниз, заоодно можно и заднюю часть торценуть
Если делать в тисках, то можно сделать новый ноль на левом верхнем углу
И привязаться по этому краю тисков, будет довольно точно
У тебя вроде длинные стороны паралельные
Зажать отверстиями вниз, заоодно можно и заднюю часть торценуть
Если делать в тисках, то можно сделать новый ноль на левом верхнем углу
И привязаться по этому краю тисков, будет довольно точно
- putman
- Мастер
- Сообщения: 938
- Зарегистрирован: 21 янв 2013, 09:49
- Репутация: 102
- Настоящее имя: Алексей
- Откуда: г. Долгопрудный
- Контактная информация:
Re: SolidCAM
Спасибо за советы, начинаю тренироваться на пенопласте, как только его в тисках зажимать ...
Я читал, есть прибор для измерения положения шпинделя по Х, У. Ставится вместо фрезы, на конце шарик, надо вести потихоньку стол пока не упрётся в шарик, и на дисплее показано отклонение от поверхности когда шарик упёрся.
Может купить такую ? Я думаю нужная штука.
Я читал, есть прибор для измерения положения шпинделя по Х, У. Ставится вместо фрезы, на конце шарик, надо вести потихоньку стол пока не упрётся в шарик, и на дисплее показано отклонение от поверхности когда шарик упёрся.
Может купить такую ? Я думаю нужная штука.
-
nik1
- Мастер
- Сообщения: 8408
- Зарегистрирован: 02 окт 2012, 07:37
- Репутация: 3629
- Откуда: Красногорск
- Контактная информация:
Re: SolidCAM
По идее этот датчик должен сам тормозить при контакте
Тут не давно была объява на такие датчики и уже со скриптом под мач 3
http://www.cnc-club.ru/forum/viewtopic. ... 731#p65731
А так можно разными способами найти точку контакта, выбор большой
Пенопласт можно через прокладки зажать
Или приклеить его на фанерку- палку и ее зажимать
Тут не давно была объява на такие датчики и уже со скриптом под мач 3
http://www.cnc-club.ru/forum/viewtopic. ... 731#p65731
А так можно разными способами найти точку контакта, выбор большой
Пенопласт можно через прокладки зажать
Или приклеить его на фанерку- палку и ее зажимать
- Serg
- Мастер
- Сообщения: 21923
- Зарегистрирован: 17 апр 2012, 14:58
- Репутация: 5183
- Заслуга: c781c134843e0c1a3de9
- Настоящее имя: Сергей
- Откуда: Москва
- Контактная информация:
Re: SolidCAM
Вот, Шерлок Холмс продаёт, неплохо работают.putman писал(а):Спасибо за советы, начинаю тренироваться на пенопласте, как только его в тисках зажимать ...
Я читал, есть прибор для измерения положения шпинделя по Х, У. Ставится вместо фрезы, на конце шарик, надо вести потихоньку стол пока не упрётся в шарик, и на дисплее показано отклонение от поверхности когда шарик упёрся.
Может купить такую ? Я думаю нужная штука.
Я не Христос, рыбу не раздаю, но могу научить, как сделать удочку...
- putman
- Мастер
- Сообщения: 938
- Зарегистрирован: 21 янв 2013, 09:49
- Репутация: 102
- Настоящее имя: Алексей
- Откуда: г. Долгопрудный
- Контактная информация:
Re: SolidCAM
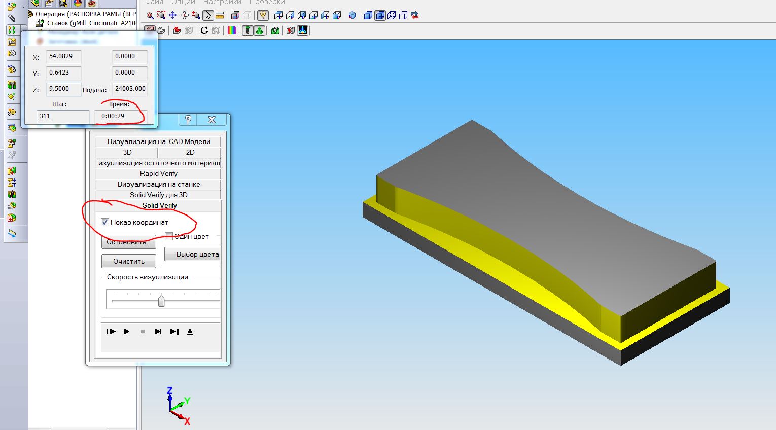
Как в солидкаме посмотреть расчётное время фрезерования ?
При генерации кода всегда возникает ошибка, но код генерится и работает.
Что это за ошибка ?
При генерации кода всегда возникает ошибка, но код генерится и работает.
Что это за ошибка ?