Хочу внести свой скромный вклад.
- solanto
- Почётный участник

- Сообщения: 963
- Зарегистрирован: 02 апр 2014, 09:10
- Репутация: 94
- Настоящее имя: Александр
- Откуда: Карачаево-Черкесская республика, г.Черкесск
- Контактная информация:
Re: Хочу внести свой скромный вклад.
Он блин на 75В С-И. Маловато как то. Надо что то посолидней.
Мне пофигу, что думают обо мне люди, пока они не начинают меня бить.
Вектроник А4-12: от заказа до готовности - http://cnc-club.ru/forum/viewtopic.php?f=3&t=5248
Токарник по дереву - http://cnc-club.ru/forum/viewtopic.php?f=3&t=5623

Вектроник А4-12: от заказа до готовности - http://cnc-club.ru/forum/viewtopic.php?f=3&t=5248
Токарник по дереву - http://cnc-club.ru/forum/viewtopic.php?f=3&t=5623

-
Noob
- Кандидат
- Сообщения: 95
- Зарегистрирован: 26 ноя 2014, 10:17
- Репутация: 26
- Контактная информация:
Re: Хочу внести свой скромный вклад.
Тогда IRFP250N 200 V, 30 A, Rds = 0.075 Ом
На таких напряжениях обязательно нужно учесть обратную паразитную емкость, чтобы не было произвольных открытий затворов, хотя это страшно в основном для мостов, где может быть пробой по стойке.
На таких напряжениях обязательно нужно учесть обратную паразитную емкость, чтобы не было произвольных открытий затворов, хотя это страшно в основном для мостов, где может быть пробой по стойке.
Последний раз редактировалось Noob 02 дек 2014, 14:49, всего редактировалось 1 раз.
- solanto
- Почётный участник

- Сообщения: 963
- Зарегистрирован: 02 апр 2014, 09:10
- Репутация: 94
- Настоящее имя: Александр
- Откуда: Карачаево-Черкесская республика, г.Черкесск
- Контактная информация:
Re: Хочу внести свой скромный вклад.
А что если такой?
IRFP4568PBF, HEXFET N-канал 150В 171А TO247AC
IRFP4568PBF, HEXFET N-канал 150В 171А TO247AC
Мне пофигу, что думают обо мне люди, пока они не начинают меня бить.
Вектроник А4-12: от заказа до готовности - http://cnc-club.ru/forum/viewtopic.php?f=3&t=5248
Токарник по дереву - http://cnc-club.ru/forum/viewtopic.php?f=3&t=5623

Вектроник А4-12: от заказа до готовности - http://cnc-club.ru/forum/viewtopic.php?f=3&t=5248
Токарник по дереву - http://cnc-club.ru/forum/viewtopic.php?f=3&t=5623

- solanto
- Почётный участник

- Сообщения: 963
- Зарегистрирован: 02 апр 2014, 09:10
- Репутация: 94
- Настоящее имя: Александр
- Откуда: Карачаево-Черкесская республика, г.Черкесск
- Контактная информация:
Re: Хочу внести свой скромный вклад.
А это уже интересно. Да и цена народная.Noob писал(а):Тогда IRFP250N
Мне пофигу, что думают обо мне люди, пока они не начинают меня бить.
Вектроник А4-12: от заказа до готовности - http://cnc-club.ru/forum/viewtopic.php?f=3&t=5248
Токарник по дереву - http://cnc-club.ru/forum/viewtopic.php?f=3&t=5623

Вектроник А4-12: от заказа до готовности - http://cnc-club.ru/forum/viewtopic.php?f=3&t=5248
Токарник по дереву - http://cnc-club.ru/forum/viewtopic.php?f=3&t=5623

-
Noob
- Кандидат
- Сообщения: 95
- Зарегистрирован: 26 ноя 2014, 10:17
- Репутация: 26
- Контактная информация:
Re: Хочу внести свой скромный вклад.
Вариантов море, все перебрать сложно. Ориентируйтесь на сопротивление канала - оно определяет потери на тепло.
На обратную емкость.
Емкость затворов и мощность драйверов. Так как для компенсации негативных эффектов от предыдущего пункта иногда приходится искусственно наращивать емкость затвора конденсатором.
На обратную емкость.
Емкость затворов и мощность драйверов. Так как для компенсации негативных эффектов от предыдущего пункта иногда приходится искусственно наращивать емкость затвора конденсатором.
- solanto
- Почётный участник

- Сообщения: 963
- Зарегистрирован: 02 апр 2014, 09:10
- Репутация: 94
- Настоящее имя: Александр
- Откуда: Карачаево-Черкесская республика, г.Черкесск
- Контактная информация:
Re: Хочу внести свой скромный вклад.
Вот что у меня получилось.
Мне пофигу, что думают обо мне люди, пока они не начинают меня бить.
Вектроник А4-12: от заказа до готовности - http://cnc-club.ru/forum/viewtopic.php?f=3&t=5248
Токарник по дереву - http://cnc-club.ru/forum/viewtopic.php?f=3&t=5623

Вектроник А4-12: от заказа до готовности - http://cnc-club.ru/forum/viewtopic.php?f=3&t=5248
Токарник по дереву - http://cnc-club.ru/forum/viewtopic.php?f=3&t=5623

-
Noob
- Кандидат
- Сообщения: 95
- Зарегистрирован: 26 ноя 2014, 10:17
- Репутация: 26
- Контактная информация:
Re: Хочу внести свой скромный вклад.
На питание всех микросхем обязательно блокирующий конденсатор, керамику, причем ставить ее "на проход", емкостью 0,1-0,47 мкФ. Как можно ближе к ножкам питания. ОБЯЗАТЕЛЬНО,
Емкости у драйверов 1-2,2 мкФ. C9 должен стоять у стабилизатора. А емкости драйверов как можно ближе к ним самим. Можно взять один двухканальный драйвер.
Очень важный момент - управляющие сигналы драйверов должны быть в любом случае ниже их напряжения питания. Я вижу у вас разные напряжения контроллера и драйверов.
Напряжение питания драйверов не имеет смысла задирать выше 9 вольт. Современные транзисторы прекрасно работают на этом напряжении.
Параллельно двигателю конденсатор и варистор.
Зачем диоды D1 D2 ?
Какое питающее напряжение?
Если больше 20 вольт, то крайне рекомендую импульсный понижающий стабилизатор.
Фишка этого регулятора - нет обратной связи. Тупо ставится период ШИМ. То есть обороты при изменении нагрузки будут плавать куда больше чем при наличии обратной связи по напряжению
Я бы вообще не парился с подключением усилителя ошибки, а напрямую регулировал период ШИМ.
Меня терзают сомнения что в данном случае ШИМ-ом надо управлять выходами +C.S -C.S, иначе, учитывая высокий коэффициент усиления внутреннего ОУ, у вас будет получаться либо полностью включать ШИМ на макс. Заполнение, либо обнулять.
Я бы взял все таки TL-ку, она древнее, но универсальнее и гибче, к тому же позволит сделать разные напряжения питания микросхемы и уровнои управляющих сигналов для драйверов.
Емкости у драйверов 1-2,2 мкФ. C9 должен стоять у стабилизатора. А емкости драйверов как можно ближе к ним самим. Можно взять один двухканальный драйвер.
Очень важный момент - управляющие сигналы драйверов должны быть в любом случае ниже их напряжения питания. Я вижу у вас разные напряжения контроллера и драйверов.
Напряжение питания драйверов не имеет смысла задирать выше 9 вольт. Современные транзисторы прекрасно работают на этом напряжении.
Параллельно двигателю конденсатор и варистор.
Зачем диоды D1 D2 ?
Какое питающее напряжение?
Если больше 20 вольт, то крайне рекомендую импульсный понижающий стабилизатор.
Фишка этого регулятора - нет обратной связи. Тупо ставится период ШИМ. То есть обороты при изменении нагрузки будут плавать куда больше чем при наличии обратной связи по напряжению
Меня терзают сомнения что в данном случае ШИМ-ом надо управлять выходами +C.S -C.S, иначе, учитывая высокий коэффициент усиления внутреннего ОУ, у вас будет получаться либо полностью включать ШИМ на макс. Заполнение, либо обнулять.
Я бы взял все таки TL-ку, она древнее, но универсальнее и гибче, к тому же позволит сделать разные напряжения питания микросхемы и уровнои управляющих сигналов для драйверов.
- solanto
- Почётный участник

- Сообщения: 963
- Зарегистрирован: 02 апр 2014, 09:10
- Репутация: 94
- Настоящее имя: Александр
- Откуда: Карачаево-Черкесская республика, г.Черкесск
- Контактная информация:
Re: Хочу внести свой скромный вклад.
Какую из TL посоветуете, как у Вас 594 или 494?
Мне пофигу, что думают обо мне люди, пока они не начинают меня бить.
Вектроник А4-12: от заказа до готовности - http://cnc-club.ru/forum/viewtopic.php?f=3&t=5248
Токарник по дереву - http://cnc-club.ru/forum/viewtopic.php?f=3&t=5623

Вектроник А4-12: от заказа до готовности - http://cnc-club.ru/forum/viewtopic.php?f=3&t=5248
Токарник по дереву - http://cnc-club.ru/forum/viewtopic.php?f=3&t=5623

-
Noob
- Кандидат
- Сообщения: 95
- Зарегистрирован: 26 ноя 2014, 10:17
- Репутация: 26
- Контактная информация:
Re: Хочу внести свой скромный вклад.
В вашем случае без разницы. Но если станок будет использоваться при минусовой температуре, то берите с расширенным темп. диапазоном, и будет вам счастье
- solanto
- Почётный участник

- Сообщения: 963
- Зарегистрирован: 02 апр 2014, 09:10
- Репутация: 94
- Настоящее имя: Александр
- Откуда: Карачаево-Черкесская республика, г.Черкесск
- Контактная информация:
Re: Хочу внести свой скромный вклад.
Ясно. Спасибо. Завтра буду шерстить тырнет на предмет схем, и начну отрисовывать свой вариант схемы на TL-ке
Мне пофигу, что думают обо мне люди, пока они не начинают меня бить.
Вектроник А4-12: от заказа до готовности - http://cnc-club.ru/forum/viewtopic.php?f=3&t=5248
Токарник по дереву - http://cnc-club.ru/forum/viewtopic.php?f=3&t=5623

Вектроник А4-12: от заказа до готовности - http://cnc-club.ru/forum/viewtopic.php?f=3&t=5248
Токарник по дереву - http://cnc-club.ru/forum/viewtopic.php?f=3&t=5623

- solanto
- Почётный участник

- Сообщения: 963
- Зарегистрирован: 02 апр 2014, 09:10
- Репутация: 94
- Настоящее имя: Александр
- Откуда: Карачаево-Черкесская республика, г.Черкесск
- Контактная информация:
Re: Хочу внести свой скромный вклад.
Нашел схемку очень интересную и простую.
Теперь буду в неё вводить драйвера и мощные ключи. Да ещё и стабилизатор по питанию микросхемы и драйверов.
Мне пофигу, что думают обо мне люди, пока они не начинают меня бить.
Вектроник А4-12: от заказа до готовности - http://cnc-club.ru/forum/viewtopic.php?f=3&t=5248
Токарник по дереву - http://cnc-club.ru/forum/viewtopic.php?f=3&t=5623

Вектроник А4-12: от заказа до готовности - http://cnc-club.ru/forum/viewtopic.php?f=3&t=5248
Токарник по дереву - http://cnc-club.ru/forum/viewtopic.php?f=3&t=5623

- solanto
- Почётный участник

- Сообщения: 963
- Зарегистрирован: 02 апр 2014, 09:10
- Репутация: 94
- Настоящее имя: Александр
- Откуда: Карачаево-Черкесская республика, г.Черкесск
- Контактная информация:
Re: Хочу внести свой скромный вклад.
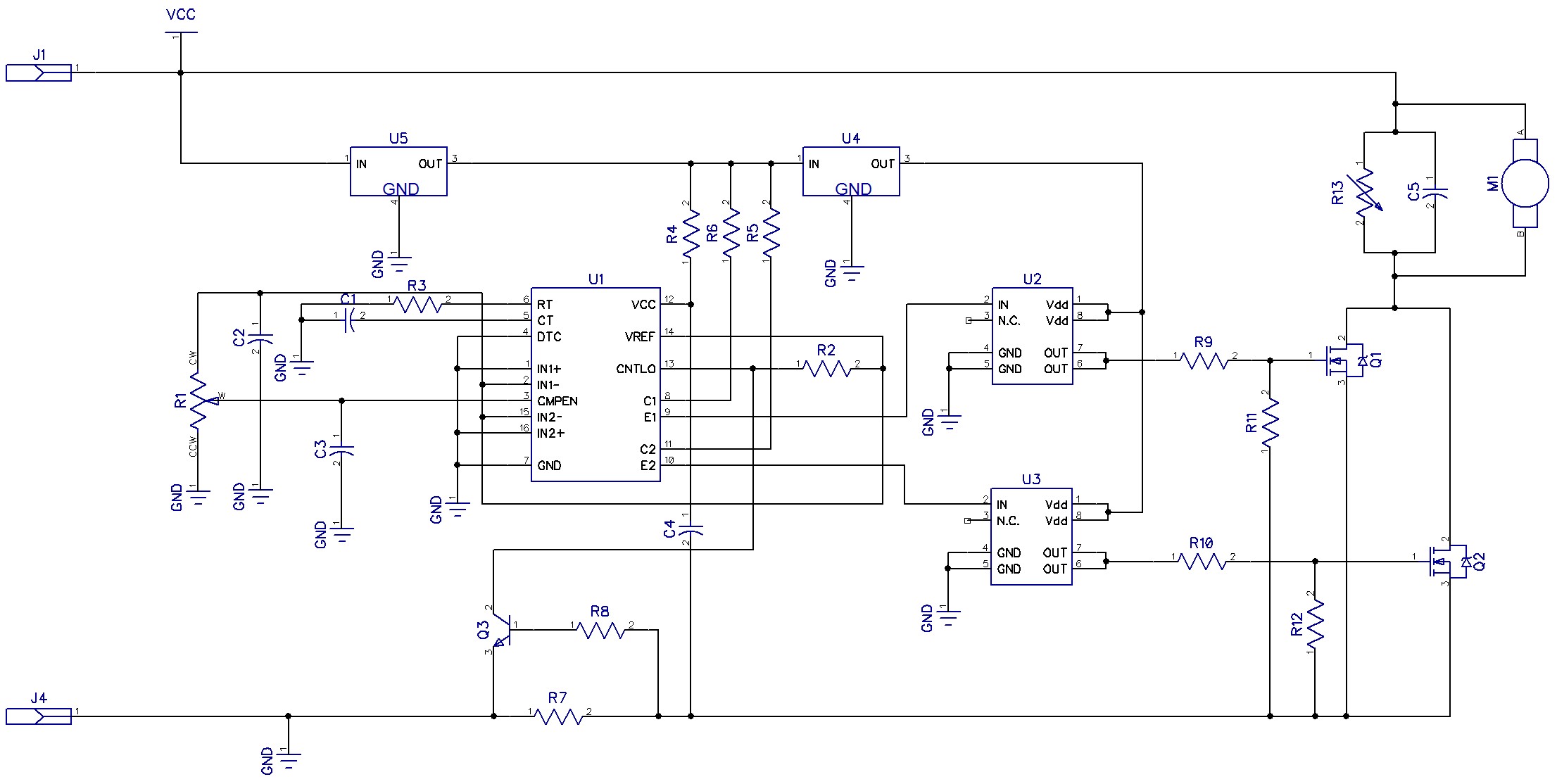
Вот общая концепция моего регулятора.
Тоже без обратной связи.
Мне пофигу, что думают обо мне люди, пока они не начинают меня бить.
Вектроник А4-12: от заказа до готовности - http://cnc-club.ru/forum/viewtopic.php?f=3&t=5248
Токарник по дереву - http://cnc-club.ru/forum/viewtopic.php?f=3&t=5623

Вектроник А4-12: от заказа до готовности - http://cnc-club.ru/forum/viewtopic.php?f=3&t=5248
Токарник по дереву - http://cnc-club.ru/forum/viewtopic.php?f=3&t=5623

- solanto
- Почётный участник

- Сообщения: 963
- Зарегистрирован: 02 апр 2014, 09:10
- Репутация: 94
- Настоящее имя: Александр
- Откуда: Карачаево-Черкесская республика, г.Черкесск
- Контактная информация:
Re: Хочу внести свой скромный вклад.
А что если 494 и драйвер запитать от одного напряжения? Допустим от 9В. Будет схема работать нормально или будут баги?
Мне пофигу, что думают обо мне люди, пока они не начинают меня бить.
Вектроник А4-12: от заказа до готовности - http://cnc-club.ru/forum/viewtopic.php?f=3&t=5248
Токарник по дереву - http://cnc-club.ru/forum/viewtopic.php?f=3&t=5623

Вектроник А4-12: от заказа до готовности - http://cnc-club.ru/forum/viewtopic.php?f=3&t=5248
Токарник по дереву - http://cnc-club.ru/forum/viewtopic.php?f=3&t=5623

-
Noob
- Кандидат
- Сообщения: 95
- Зарегистрирован: 26 ноя 2014, 10:17
- Репутация: 26
- Контактная информация:
Re: Хочу внести свой скромный вклад.
У серии TL 494/594 Напряжение питания от 7 до 40 вольт. В даташите есть оговорка, что если напряжение питания выше 15 вольт, то микросхема будет греться.
А 9 вольт - самый самолет.
И не забудьте выбрать режим работы выходного каскада ножкой 13 Octrl. В вашем случае ее нужно посадить на массу.
Отключите встроенные усилители ошибки.
Для регулировки ШИМ используйте вывод DTC
Для питания выходных ключей сделайте доп. стабилизатор на 5 или 3,3 В и все будет зашибись.
Схема получится простейшей.
Концепцию выше я нахожу несколько недоработанной. Сейчас нарисую и кину свое видение.
А 9 вольт - самый самолет.
И не забудьте выбрать режим работы выходного каскада ножкой 13 Octrl. В вашем случае ее нужно посадить на массу.
Отключите встроенные усилители ошибки.
Для регулировки ШИМ используйте вывод DTC
Для питания выходных ключей сделайте доп. стабилизатор на 5 или 3,3 В и все будет зашибись.
Схема получится простейшей.
Концепцию выше я нахожу несколько недоработанной. Сейчас нарисую и кину свое видение.
- solanto
- Почётный участник

- Сообщения: 963
- Зарегистрирован: 02 апр 2014, 09:10
- Репутация: 94
- Настоящее имя: Александр
- Откуда: Карачаево-Черкесская республика, г.Черкесск
- Контактная информация:
Re: Хочу внести свой скромный вклад.
Ок. буду благодарен.
Мне пофигу, что думают обо мне люди, пока они не начинают меня бить.
Вектроник А4-12: от заказа до готовности - http://cnc-club.ru/forum/viewtopic.php?f=3&t=5248
Токарник по дереву - http://cnc-club.ru/forum/viewtopic.php?f=3&t=5623

Вектроник А4-12: от заказа до готовности - http://cnc-club.ru/forum/viewtopic.php?f=3&t=5248
Токарник по дереву - http://cnc-club.ru/forum/viewtopic.php?f=3&t=5623

-
Noob
- Кандидат
- Сообщения: 95
- Зарегистрирован: 26 ноя 2014, 10:17
- Репутация: 26
- Контактная информация:
Re: Хочу внести свой скромный вклад.
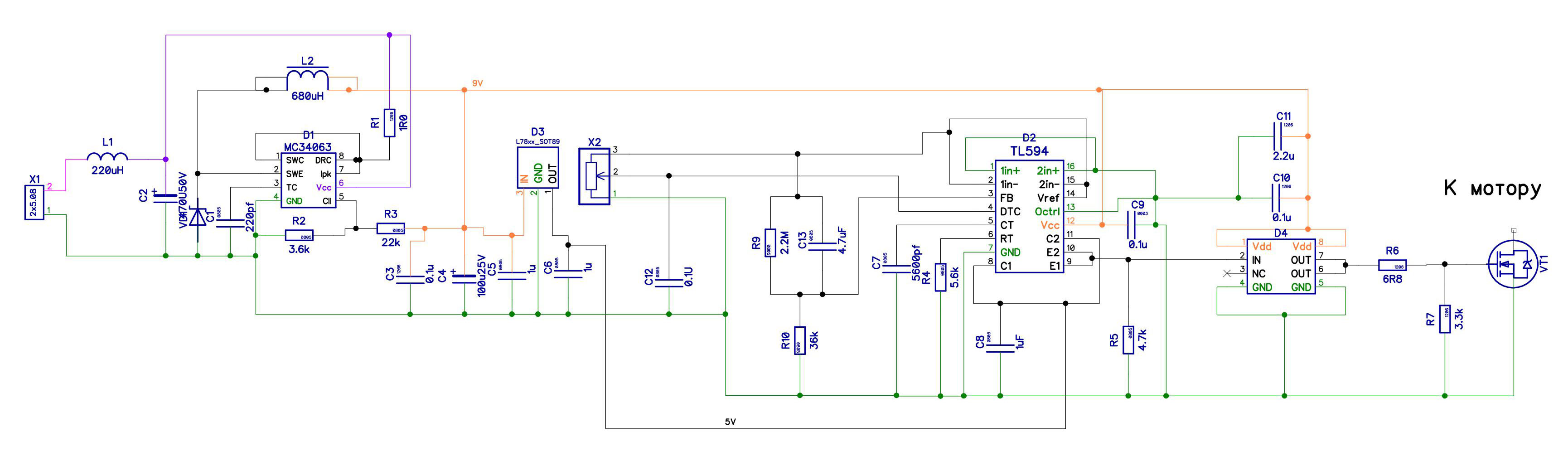
Вот так примерно оно и должно выглядеть
9 вольт я для примера взял от импульсного 34063, откуда брать вам - смотрите сами.
Организован мягкий старт. R9 C13 R10
Достаточно ОДНОГО мощного ключа и одного драйвера.
Постоянную времени мягкого старта подберете сами, так же как и параметры CT и RT для нужной частоты контроллера.
9 вольт я для примера взял от импульсного 34063, откуда брать вам - смотрите сами.
Организован мягкий старт. R9 C13 R10
Достаточно ОДНОГО мощного ключа и одного драйвера.
Постоянную времени мягкого старта подберете сами, так же как и параметры CT и RT для нужной частоты контроллера.
- Вложения
-
- Concept.rar
- (8.97 КБ) 307 скачиваний
- solanto
- Почётный участник

- Сообщения: 963
- Зарегистрирован: 02 апр 2014, 09:10
- Репутация: 94
- Настоящее имя: Александр
- Откуда: Карачаево-Черкесская республика, г.Черкесск
- Контактная информация:
Re: Хочу внести свой скромный вклад.
Ухты. Так я и не подумал сделать. В принципе буду следовать этой схеме. Также попробую подобрать правильные параметры. В общем буду макетировать. Спасибо.
Мне пофигу, что думают обо мне люди, пока они не начинают меня бить.
Вектроник А4-12: от заказа до готовности - http://cnc-club.ru/forum/viewtopic.php?f=3&t=5248
Токарник по дереву - http://cnc-club.ru/forum/viewtopic.php?f=3&t=5623

Вектроник А4-12: от заказа до готовности - http://cnc-club.ru/forum/viewtopic.php?f=3&t=5248
Токарник по дереву - http://cnc-club.ru/forum/viewtopic.php?f=3&t=5623

- solanto
- Почётный участник

- Сообщения: 963
- Зарегистрирован: 02 апр 2014, 09:10
- Репутация: 94
- Настоящее имя: Александр
- Откуда: Карачаево-Черкесская республика, г.Черкесск
- Контактная информация:
Re: Хочу внести свой скромный вклад.
mc34063 - ведь только до 40В. Искал DC-DC преобразователь на 100-150В, но не нашел. Буду думать в другом направлении. Возможно два питания будет.
Мне пофигу, что думают обо мне люди, пока они не начинают меня бить.
Вектроник А4-12: от заказа до готовности - http://cnc-club.ru/forum/viewtopic.php?f=3&t=5248
Токарник по дереву - http://cnc-club.ru/forum/viewtopic.php?f=3&t=5623

Вектроник А4-12: от заказа до готовности - http://cnc-club.ru/forum/viewtopic.php?f=3&t=5248
Токарник по дереву - http://cnc-club.ru/forum/viewtopic.php?f=3&t=5623

- solanto
- Почётный участник

- Сообщения: 963
- Зарегистрирован: 02 апр 2014, 09:10
- Репутация: 94
- Настоящее имя: Александр
- Откуда: Карачаево-Черкесская республика, г.Черкесск
- Контактная информация:
Re: Хочу внести свой скромный вклад.
Вот нашел такой DC-DC преобразователь MAX5035DASA+
Мне пофигу, что думают обо мне люди, пока они не начинают меня бить.
Вектроник А4-12: от заказа до готовности - http://cnc-club.ru/forum/viewtopic.php?f=3&t=5248
Токарник по дереву - http://cnc-club.ru/forum/viewtopic.php?f=3&t=5623

Вектроник А4-12: от заказа до готовности - http://cnc-club.ru/forum/viewtopic.php?f=3&t=5248
Токарник по дереву - http://cnc-club.ru/forum/viewtopic.php?f=3&t=5623

-
Noob
- Кандидат
- Сообщения: 95
- Зарегистрирован: 26 ноя 2014, 10:17
- Репутация: 26
- Контактная информация:
Re: Хочу внести свой скромный вклад.
В дш на 34063 есть примеры применения ее на более высоких напряжениях. Страница 17 Figure 25. Входное напряжение данной схемы ограничивается лишь вашим инстинктом самосохранения 
Правда на ней уже обратноходовый преобразователь, но это тема другого разговора. Если у вас 100 вольт, то можно задуматься и о Viper-ах
Можно не усложнять себе жизнь - почему бы не взять отдельный БП на 9 вольт? Самый мелкий? Он будет объединен с "большим" только массой. И у вас отвалится куча проблем.
А максим-даллас как обычно неприятно удивил ценами на свои неплохие решения ~300 рупий за MAX5035DASA
Правда на ней уже обратноходовый преобразователь, но это тема другого разговора. Если у вас 100 вольт, то можно задуматься и о Viper-ах
Можно не усложнять себе жизнь - почему бы не взять отдельный БП на 9 вольт? Самый мелкий? Он будет объединен с "большим" только массой. И у вас отвалится куча проблем.
А максим-даллас как обычно неприятно удивил ценами на свои неплохие решения ~300 рупий за MAX5035DASA