Питание 3ф серв 220в от 380в (электронный трансформатор)
- PKM
- Почётный участник

- Сообщения: 4263
- Зарегистрирован: 31 мар 2011, 18:11
- Репутация: 705
- Настоящее имя: Андрей
- Откуда: Украина
- Контактная информация:
Re: Питание 3ф серв 220в от 380в (электронный трансформатор)
Ну если и развязка есть, то это вообще чудесное устройство. Только там не 50 Гц, наверное
-
aftaev
- Зачётный участник

- Сообщения: 34042
- Зарегистрирован: 04 апр 2010, 19:22
- Репутация: 6194
- Откуда: Казахстан.
- Контактная информация:
Re: Питание 3ф серв 220в от 380в (электронный трансформатор)
Что на выходе будет тогда? Одна полуволна? Можно при возможности осцылом посмотреть что на выходе коЁбочка даетСергей Саныч писал(а):Подозреваю, что в этой коробочке что-то вроде
Дилетанту сложные вещи кажутся очень простыми, и только профессионал понимает насколько сложна самая простая вещь
Кто хочет - ищет возможности, кто не хочет - ищет оправдание.
Найди работу по душе и тебе не придется работать.
Кто хочет - ищет возможности, кто не хочет - ищет оправдание.
Найди работу по душе и тебе не придется работать.
-
aftaev
- Зачётный участник

- Сообщения: 34042
- Зарегистрирован: 04 апр 2010, 19:22
- Репутация: 6194
- Откуда: Казахстан.
- Контактная информация:
Re: Питание 3ф серв 220в от 380в (электронный трансформатор)
Брат когда прозванивал лампочкой на 220в говорит что лампочка мерцала.PKM писал(а):Только там не 50 Гц, наверное
Дилетанту сложные вещи кажутся очень простыми, и только профессионал понимает насколько сложна самая простая вещь
Кто хочет - ищет возможности, кто не хочет - ищет оправдание.
Найди работу по душе и тебе не придется работать.
Кто хочет - ищет возможности, кто не хочет - ищет оправдание.
Найди работу по душе и тебе не придется работать.
- Сергей Саныч
- Мастер
- Сообщения: 9116
- Зарегистрирован: 30 май 2012, 14:20
- Репутация: 2858
- Откуда: Тюмень
- Контактная информация:
Re: Питание 3ф серв 220в от 380в (электронный трансформатор)
Три полуволны.aftaev писал(а):Что на выходе будет тогда? Одна полуволна?
Хорошо бы. Или хотя бы той же лампочкой между всеми тремя выходами.aftaev писал(а):Можно при возможности осцылом посмотреть что на выходе коЁбочка дает
Чудес не бывает. Бывают фокусы.
-
aftaev
- Зачётный участник

- Сообщения: 34042
- Зарегистрирован: 04 апр 2010, 19:22
- Репутация: 6194
- Откуда: Казахстан.
- Контактная информация:
Re: Питание 3ф серв 220в от 380в (электронный трансформатор)
да, три полуволны 3ф на входеСергей Саныч писал(а):Три полуволны.
лампочками работаем когда приезжаешь на объект, но без инструментов и тестеров тогда приходится лампочки с цеха скручивать и пробоватьСергей Саныч писал(а):Или хотя бы той же лампочкой между всеми тремя выходами.
Дилетанту сложные вещи кажутся очень простыми, и только профессионал понимает насколько сложна самая простая вещь
Кто хочет - ищет возможности, кто не хочет - ищет оправдание.
Найди работу по душе и тебе не придется работать.
Кто хочет - ищет возможности, кто не хочет - ищет оправдание.
Найди работу по душе и тебе не придется работать.
- Serg
- Мастер
- Сообщения: 21923
- Зарегистрирован: 17 апр 2012, 14:58
- Репутация: 5183
- Заслуга: c781c134843e0c1a3de9
- Настоящее имя: Сергей
- Откуда: Москва
- Контактная информация:
Re: Питание 3ф серв 220в от 380в (электронный трансформатор)
Там не 50Гц, об этом в описалове по ссылке Афтаева написано.PKM писал(а):Ну если и развязка есть, то это вообще чудесное устройство. Только там не 50 Гц, наверное
Я не Христос, рыбу не раздаю, но могу научить, как сделать удочку...
-
aftaev
- Зачётный участник

- Сообщения: 34042
- Зарегистрирован: 04 апр 2010, 19:22
- Репутация: 6194
- Откуда: Казахстан.
- Контактная информация:
Re: Питание 3ф серв 220в от 380в (электронный трансформатор)
Дилетанту сложные вещи кажутся очень простыми, и только профессионал понимает насколько сложна самая простая вещь
Кто хочет - ищет возможности, кто не хочет - ищет оправдание.
Найди работу по душе и тебе не придется работать.
Кто хочет - ищет возможности, кто не хочет - ищет оправдание.
Найди работу по душе и тебе не придется работать.
-
Александр_
- Мастер
- Сообщения: 1743
- Зарегистрирован: 24 дек 2013, 17:47
- Репутация: 122
- Контактная информация:
Re: Питание 3ф серв 220в от 380в (электронный трансформатор)
получается если нужно 3х220В то на входе нужно иметь 3х380 чтобы трансформатор поставить? из одной фазы только частотником можно сделать 3х220?
Заходите в гости: www.pandicon.net www.graver36.ru
- N1X
- Мастер
- Сообщения: 3653
- Зарегистрирован: 16 фев 2015, 21:19
- Репутация: 1646
- Настоящее имя: Владимир
- Откуда: Беларусь, Гомель
- Контактная информация:
Re: Питание 3ф серв 220в от 380в (электронный трансформатор)
Ну не все сервы контролируют наличие фаз, некоторым достаточно просто на 2 из 3 клемм 220 подать. У некоторых это даже документировано...
-
aftaev
- Зачётный участник

- Сообщения: 34042
- Зарегистрирован: 04 апр 2010, 19:22
- Репутация: 6194
- Откуда: Казахстан.
- Контактная информация:
Re: Питание 3ф серв 220в от 380в (электронный трансформатор)
Можно - но кроме как движки на которые рассчитаны частотники, а это обычно асинхрнники подключать нельзя. Частотник - это не волшебная коробочка которая из 1ф делает 3ф и что хош к ней подключаешь что питается от 3ф. Частотники работают с движками и подключать к ним сервы НЕЛЬЗЯ!Александр_ писал(а):из одной фазы только частотником можно сделать 3х220?
Дилетанту сложные вещи кажутся очень простыми, и только профессионал понимает насколько сложна самая простая вещь
Кто хочет - ищет возможности, кто не хочет - ищет оправдание.
Найди работу по душе и тебе не придется работать.
Кто хочет - ищет возможности, кто не хочет - ищет оправдание.
Найди работу по душе и тебе не придется работать.
- N1X
- Мастер
- Сообщения: 3653
- Зарегистрирован: 16 фев 2015, 21:19
- Репутация: 1646
- Настоящее имя: Владимир
- Откуда: Беларусь, Гомель
- Контактная информация:
Re: Питание 3ф серв 220в от 380в (электронный трансформатор)
Кстати я пробовал- с V/f режиме ему пофигу, что в нагрузке, хоть ХХ, хоть 3 утюга звездой (Omron v1000)
-
aftaev
- Зачётный участник

- Сообщения: 34042
- Зарегистрирован: 04 апр 2010, 19:22
- Репутация: 6194
- Откуда: Казахстан.
- Контактная информация:
Re: Питание 3ф серв 220в от 380в (электронный трансформатор)
Наверно был дешевый частотник, а какой нибудь Сименс матюкаться будетN1X писал(а):Кстати я пробовал- с V/f режиме ему пофигу,
Дилетанту сложные вещи кажутся очень простыми, и только профессионал понимает насколько сложна самая простая вещь
Кто хочет - ищет возможности, кто не хочет - ищет оправдание.
Найди работу по душе и тебе не придется работать.
Кто хочет - ищет возможности, кто не хочет - ищет оправдание.
Найди работу по душе и тебе не придется работать.
- N1X
- Мастер
- Сообщения: 3653
- Зарегистрирован: 16 фев 2015, 21:19
- Репутация: 1646
- Настоящее имя: Владимир
- Откуда: Беларусь, Гомель
- Контактная информация:
Re: Питание 3ф серв 220в от 380в (электронный трансформатор)
Ну микромастер да, тот может и будет.... У сименса вообще дар к переусложнению... Приносили банально блоки питания 24В в ремонт (SITOP 20 и 40) - ппц, чего там навернуто, даже микроконтроллер торчит...aftaev писал(а):Наверно был дешевый частотник, а какой нибудь Сименс матюкаться будетN1X писал(а):Кстати я пробовал- с V/f режиме ему пофигу,
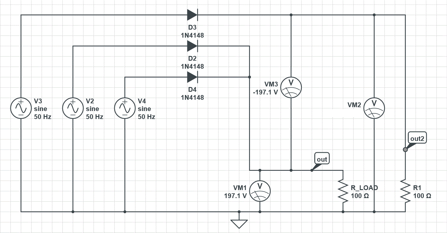
Re: Питание 3ф серв 220в от 380в (электронный трансформатор)
сегодня мерил один такой
прозванивался вот так U к L2 через диод
V к L1 через диод
W к L2 через диод
N к L3 напрямую
U,V,W,N - сторона 380V, L1,L2,L3 - 220V.
другой стороной (щупами) не прозванивалось (кроме N к L3). Ну и надписи на китайском типа: пока драйвер не подключен замерьте напряжение между L2 и L3, если напряжение не 190В +-10, то не подключайте драйвер к устройству.
прозванивался вот так U к L2 через диод
V к L1 через диод
W к L2 через диод
N к L3 напрямую
U,V,W,N - сторона 380V, L1,L2,L3 - 220V.
другой стороной (щупами) не прозванивалось (кроме N к L3). Ну и надписи на китайском типа: пока драйвер не подключен замерьте напряжение между L2 и L3, если напряжение не 190В +-10, то не подключайте драйвер к устройству.
-
Пенсел
- Новичок
- Сообщения: 1
- Зарегистрирован: 11 апр 2024, 22:48
- Репутация: 0
- Настоящее имя: Владимир
- Контактная информация:
Re: Питание 3ф серв 220в от 380в (электронный трансформатор)
На эту тему, наш товарищ вскрыл коробочку ради интереса и оставил фото в отзывах, то что там оказалось не очень ассоциируется с понятием электронный трансформатор)