Пенорезка с ЧПУ
- WhiteMask
- Опытный
- Сообщения: 196
- Зарегистрирован: 28 дек 2013, 20:01
- Репутация: 73
- Откуда: Днепр, Украина
- Контактная информация:
Re: Пенорезка с ЧПУ
Не вопрос можно и сделать температуру по меньше и резать по медленее. Смотри сам. Просто можно и конструкцию проще собрать и произв. мощность увеличить.
WMMARKET.COM.UA 3D принтеры и аксессуары. Услуги 3Dпечати до 20мкм
-
CNCer
- Кандидат
- Сообщения: 57
- Зарегистрирован: 02 апр 2014, 12:47
- Репутация: 0
- Контактная информация:
Re: Пенорезка с ЧПУ
Гайка и винт от Логики?
За ссылку спасибо. Жаль, а я думал в 4000-5000руб уложиться на моторы и электронику. Такс, теперь буду думать что и где брать... Значится Leadshine качественная китайская фирма?
Цифры 200-400мм/мин, нихром толщины 0.3мм - это те цифры (средние), которые я видел. И ими пользуются, судя по постам. Да, и станок именно хоббийный - резать консоли крыльев, фюзеляж и т.д. Т.е. мне не нужно промышленная резка (всякие там колонны, фигурки животных, кресла...).
А по поводу механики - все-таки хочется сделать из тех комплектующих, которые для этого предназначены. Хотя в самом начале был чертежик, где подвижные части самодельные. Но потом подумал - нее, покупные они там правильно вырезаны, более компактны и и т.д.)
За ссылку спасибо. Жаль, а я думал в 4000-5000руб уложиться на моторы и электронику. Такс, теперь буду думать что и где брать... Значится Leadshine качественная китайская фирма?
Цифры 200-400мм/мин, нихром толщины 0.3мм - это те цифры (средние), которые я видел. И ими пользуются, судя по постам. Да, и станок именно хоббийный - резать консоли крыльев, фюзеляж и т.д. Т.е. мне не нужно промышленная резка (всякие там колонны, фигурки животных, кресла...).
А по поводу механики - все-таки хочется сделать из тех комплектующих, которые для этого предназначены. Хотя в самом начале был чертежик, где подвижные части самодельные. Но потом подумал - нее, покупные они там правильно вырезаны, более компактны и и т.д.)
- WhiteMask
- Опытный
- Сообщения: 196
- Зарегистрирован: 28 дек 2013, 20:01
- Репутация: 73
- Откуда: Днепр, Украина
- Контактная информация:
Re: Пенорезка с ЧПУ
Вот моя приблуда на фрезере
для опытов. Только чур не ржать ..

WMMARKET.COM.UA 3D принтеры и аксессуары. Услуги 3Dпечати до 20мкм
-
CNCer
- Кандидат
- Сообщения: 57
- Зарегистрирован: 02 апр 2014, 12:47
- Репутация: 0
- Контактная информация:
Re: Пенорезка с ЧПУ
Кстати в той ссылке на комплект - там же указано Long Motors, а не Wantai. Или качество такое же?
- Nick
- Мастер
- Сообщения: 22776
- Зарегистрирован: 23 ноя 2009, 16:45
- Репутация: 1735
- Заслуга: Developer
- Откуда: Gatchina, Saint-Petersburg distr., Russia
- Контактная информация:
Re: Пенорезка с ЧПУ
Leadshine - хорошие.
Кстати, если резать крыло за 1 раз, то там струна длиннее, и скорость наверняка меньше будет...
Покажи примерный макет?
Кстати, если резать крыло за 1 раз, то там струна длиннее, и скорость наверняка меньше будет...
Это очень частое заблуждение, мол станок хоббийный, никуда не спешу, могу резать хоть по 1мм/мин. Любая обработка подразумевает соблюдение режимов, если они не соблюдаются - то страдает качество изделия, инструмент или сам станок. В нашем случае как написал WhiteMask могут появиться оплавленные края, провалы и т.д., потом на струну может начать налипать пенопласт со всеми вытекающими.CNCer писал(а):Цифры 200-400мм/мин, нихром толщины 0.3мм - это те цифры (средние), которые я видел. И ими пользуются, судя по постам. Да, и станок именно хоббийный - резать консоли крыльев, фюзеляж и т.д. Т.е. мне не нужно промышленная резка (всякие там колонны, фигурки животных, кресла...).
Покажи примерный макет?
-
CNCer
- Кандидат
- Сообщения: 57
- Зарегистрирован: 02 апр 2014, 12:47
- Репутация: 0
- Контактная информация:
Re: Пенорезка с ЧПУ
Вот на скорую руку нарисовал - как-то так. Когда руки дойдут - установлю SW и там уже точно с размерами сделаю.
Да, скорость реза нужно подбирать. А пока за основу, от чего отталкиваться, взял эти, значения, которые я увидел/мне предложили на другом форуме=)
Я вот тут смотрю другие моторы - раза в 2 дороже выходят. И наборов я не вижу. Все как-то по отдельности и в итоге сумма ~10000р выходит, а то и больше.
Можете посоветовать хороший набор (или по отдельности) за вменяемую сумму - ШД + электроника для их управления (раз тот набор, который привел по ссылке - шлак). Народ же вон делает бюджетные станки (и среднебюджетные) - что они ставят?
Да, скорость реза нужно подбирать. А пока за основу, от чего отталкиваться, взял эти, значения, которые я увидел/мне предложили на другом форуме=)
Я вот тут смотрю другие моторы - раза в 2 дороже выходят. И наборов я не вижу. Все как-то по отдельности и в итоге сумма ~10000р выходит, а то и больше.
Можете посоветовать хороший набор (или по отдельности) за вменяемую сумму - ШД + электроника для их управления (раз тот набор, который привел по ссылке - шлак). Народ же вон делает бюджетные станки (и среднебюджетные) - что они ставят?
- WhiteMask
- Опытный
- Сообщения: 196
- Зарегистрирован: 28 дек 2013, 20:01
- Репутация: 73
- Откуда: Днепр, Украина
- Контактная информация:
Re: Пенорезка с ЧПУ
Как что, то что под руку попадается, движки с крупногабаритных лазерных принтеров типа нема 17 или нема23, в месте с родным драйвером или то что найдут на местном радиорынке. Комплект по 8 баксов за движок+ драйвер.CNCer писал(а):- что они ставят?
WMMARKET.COM.UA 3D принтеры и аксессуары. Услуги 3Dпечати до 20мкм
- WhiteMask
- Опытный
- Сообщения: 196
- Зарегистрирован: 28 дек 2013, 20:01
- Репутация: 73
- Откуда: Днепр, Украина
- Контактная информация:
Re: Пенорезка с ЧПУ
Вот несколько фото порезок с подачей 800 мм\мин
WMMARKET.COM.UA 3D принтеры и аксессуары. Услуги 3Dпечати до 20мкм
- WhiteMask
- Опытный
- Сообщения: 196
- Зарегистрирован: 28 дек 2013, 20:01
- Репутация: 73
- Откуда: Днепр, Украина
- Контактная информация:
Re: Пенорезка с ЧПУ
Я хочу сейчас собрать небольшой аппарат вот такого конструктива 4х-осный
Фото из интернета. Габаритный размеры 1500 х 1500 х 600 , под лист пенопласта.
Фото из интернета. Габаритный размеры 1500 х 1500 х 600 , под лист пенопласта.
WMMARKET.COM.UA 3D принтеры и аксессуары. Услуги 3Dпечати до 20мкм
-
CNCer
- Кандидат
- Сообщения: 57
- Зарегистрирован: 02 апр 2014, 12:47
- Репутация: 0
- Контактная информация:
Re: Пенорезка с ЧПУ
Ну это у кого принтеров дома много лежит - тогда да, а у меня всегда один за всю жизнь=)).WhiteMask писал(а):Как что, то что под руку попадается, движки с крупногабаритных лазерных принтеров типа нема 17 или нема23, в месте с родным драйвером или то что найдут на местном радиорынке. Комплект по 8 баксов за движок+ драйвер.
И чем комплект за 8б отличается от того китайского?)
Посмотрел у нас, нашел это:
Контроллер: http://purelogic.ru/shop/elektronnye_ko ... ejsom_lpt/ - PLC330 LPT. Там написано, что в такой плате содержится сразу 4 независимых двайвера для ШД и интерфейс для подключению к компьютеру.
Блок питания Блок питания NES-350-27.
Ну и сами ШД: http://purelogic.ru/shop/elektromehanic ... dvigateli/ - PL42H48-D5.
Итого, если я правильно все понял, получается тот же китайский набор, только количество плат меньше. Да и по деньгам примерно также получается. К тому, что я перечислил нужно что-нибудь еще? А то там есть дамперы, датчики, устройство плавного пуска и прочие приблуды...
- WhiteMask
- Опытный
- Сообщения: 196
- Зарегистрирован: 28 дек 2013, 20:01
- Репутация: 73
- Откуда: Днепр, Украина
- Контактная информация:
Re: Пенорезка с ЧПУ
И в добавок ко всему "Пурелоджик" а не китай там какойто, сервисный центр и т.д. А так в китае купили чуть что и возвращать некому.
WMMARKET.COM.UA 3D принтеры и аксессуары. Услуги 3Dпечати до 20мкм
-
_taras_
- Мастер
- Сообщения: 546
- Зарегистрирован: 16 мар 2011, 15:19
- Репутация: 69
- Контактная информация:
Re: Пенорезка с ЧПУ
Как обладатель пенорезки хочу отметить.
1. Скорость резания 200-300мм/м оптимальна.
2.Ходовые винты служат достаточно долго. У авиамоделиста, по образцу которого я сделал свой станок, они служат 3-й год и он на нем работает много.
3. Температура струны должна быть такой, чтоб при выходе из заготовки за ней тянулись нити пенопласта.
4. Струна должна быть диаметром 0,2 - 0.3 мм нихром, а в идеале 0,1 вольфрам.
5. Источник тока должен быть регулируемый и держать параметры стабильно.
При использовании мебельных направляющихн ам стабильно удается получить минимальную толшину детали в 0,3мм
CNCer
предложенная конструкция имеет ряд недостатков:
1. Нет компенсатора натяжения струны.
2. Узел крепления струны сильно поднят вверх
3. Представленная конструкция может резать детали только с очень небольшим смещением между осями Y и V.
1. Скорость резания 200-300мм/м оптимальна.
2.Ходовые винты служат достаточно долго. У авиамоделиста, по образцу которого я сделал свой станок, они служат 3-й год и он на нем работает много.
3. Температура струны должна быть такой, чтоб при выходе из заготовки за ней тянулись нити пенопласта.
4. Струна должна быть диаметром 0,2 - 0.3 мм нихром, а в идеале 0,1 вольфрам.
5. Источник тока должен быть регулируемый и держать параметры стабильно.
При использовании мебельных направляющихн ам стабильно удается получить минимальную толшину детали в 0,3мм
CNCer
предложенная конструкция имеет ряд недостатков:
1. Нет компенсатора натяжения струны.
2. Узел крепления струны сильно поднят вверх
3. Представленная конструкция может резать детали только с очень небольшим смещением между осями Y и V.
-
CNCer
- Кандидат
- Сообщения: 57
- Зарегистрирован: 02 апр 2014, 12:47
- Репутация: 0
- Контактная информация:
Re: Пенорезка с ЧПУ
Спасибо за ответ)
Так самое главное не сказали - нужно ли еще что-то купить к тому списку, что я привел выше? Или его достаточно, и жить можно спокойно?)
Так это да, я знаю. Это только чертеж на самую скорую руку. Неохота было прорисовывать все делали конструкции.)_taras_ писал(а):предложенная конструкция имеет ряд недостатков:
1. Нет компенсатора натяжения струны.
2. Узел крепления струны сильно поднят вверх
3. Представленная конструкция может резать детали только с очень небольшим смещением между осями Y и V.
Так самое главное не сказали - нужно ли еще что-то купить к тому списку, что я привел выше? Или его достаточно, и жить можно спокойно?)
-
_taras_
- Мастер
- Сообщения: 546
- Зарегистрирован: 16 мар 2011, 15:19
- Репутация: 69
- Контактная информация:
Re: Пенорезка с ЧПУ
По электронике вроде все, за исключением блока питания струны. И Что хотите резать?CNCer писал(а):Так самое главное не сказали - нужно ли еще что-то купить к тому списку, что я привел выше? Или его достаточно, и жить можно спокойно?)
-
CNCer
- Кандидат
- Сообщения: 57
- Зарегистрирован: 02 апр 2014, 12:47
- Репутация: 0
- Контактная информация:
Re: Пенорезка с ЧПУ
Это радует. И всякие там дамперы, датчики, устройство плавного пуска и прочее тоже не нужно?
Ну резать пенопласт буду - EPP, XPS, потолочную плитку, еще какой другой пенопласт. А что еще струной можно резать? Паралон?
Ну резать пенопласт буду - EPP, XPS, потолочную плитку, еще какой другой пенопласт. А что еще струной можно резать? Паралон?
-
_taras_
- Мастер
- Сообщения: 546
- Зарегистрирован: 16 мар 2011, 15:19
- Репутация: 69
- Контактная информация:
Re: Пенорезка с ЧПУ
Я не точно написал. Хотлел узнать движение по осям будет зависимым (одинаковым) или независимым?
Пока нет.CNCer писал(а):И всякие там дамперы, датчики, устройство плавного пуска и прочее тоже не нужно?
- nERV
- Мастер
- Сообщения: 1519
- Зарегистрирован: 27 сен 2013, 19:00
- Репутация: 624
- Настоящее имя: Александр
- Откуда: Ульяновск
- Контактная информация:
Re: Пенорезка с ЧПУ
Разогретый вольфрам на воздухе очень не долго проработает._taras_ писал(а):а в идеале 0,1 вольфрам.
- sergey27rus
- Почётный участник

- Сообщения: 1146
- Зарегистрирован: 15 авг 2013, 07:22
- Репутация: 730
- Настоящее имя: Сергей
- Откуда: Хабаровск Дальний Восток РФ
- Контактная информация:
Re: Пенорезка с ЧПУ
Кстати по блоку питания для струны, слышал есть универсальное зарядное устройство для RC моделистов, так там в режимах переключается как на питание DC двигателей (коллекторный) для проверки, и есть функция foam cutting, и струна достаточно стабильно греет.
- WhiteMask
- Опытный
- Сообщения: 196
- Зарегистрирован: 28 дек 2013, 20:01
- Репутация: 73
- Откуда: Днепр, Украина
- Контактная информация:
Re: Пенорезка с ЧПУ
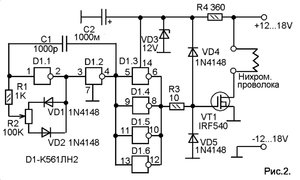
По вопросу питания струны есть схемка, както было нашел на просторах..
Реализован стабилизатор.
Реализован стабилизатор.
WMMARKET.COM.UA 3D принтеры и аксессуары. Услуги 3Dпечати до 20мкм
-
_taras_
- Мастер
- Сообщения: 546
- Зарегистрирован: 16 мар 2011, 15:19
- Репутация: 69
- Контактная информация:
Re: Пенорезка с ЧПУ
Т плавления пенопластов 150-160 градусов. И выше задирать температуру струны нету смысла. струна является расходным материалом. Т.е. она чаще рвется от неосторожного обращения, чем прогарает.nERV писал(а):Разогретый вольфрам на воздухе очень не долго проработает.
Негодиться. Определено, что должно быть не менее 24вольт и 1 А. Также необходим вольтметр и амперметр. Применяем Источник постоянного тока 1,25...35 В, 0...2 А, 15 Вт (LM2596 DC-DC StepDown Adjustable Power Supply Module S1). Доработка - замена потенциомера регуляровки тока на прецезионный потенциометр СП 5-35.WhiteMask писал(а):По вопросу питания струны есть схемка, както было нашел на просторах..
Реализован стабилизатор.
