Кто-нибудь связывал StepMaster 2.5 с платкой SenSync
-
19Aleksandr76
- Новичок
- Сообщения: 6
- Зарегистрирован: 11 мар 2020, 21:31
- Репутация: 1
- Настоящее имя: Александр Петрович
- Контактная информация:
- max_ku
- Кандидат
- Сообщения: 56
- Зарегистрирован: 20 ноя 2019, 13:07
- Репутация: 3
- Настоящее имя: Максим
- Откуда: г.Пенза
- Контактная информация:
Re: Кто-нибудь связывал StepMaster 2.5 с платкой SenSync
Нет. Так у меня не заработало. Это урезанная схема только на датчики. Двигателей нет
- wldev
- Мастер
- Сообщения: 1650
- Зарегистрирован: 24 янв 2012, 16:04
- Репутация: 510
- Настоящее имя: Сергей Бочаров
- Откуда: Новосибирск
- Контактная информация:
Re: Кто-нибудь связывал StepMaster 2.5 с платкой SenSync
У SM уже есть подтягивающий....shatrovmaxim писал(а):Подтяжка от ложных срабатываний, в принципе лишним не будет)Bender писал(а):А зачем 10КОм?
На этой схеме соединенины питание логической части и датчиков. Это плохо....19Aleksandr76 писал(а):интересно а эта схема рабочая?
- michael-yurov
- Почётный участник

- Сообщения: 11731
- Зарегистрирован: 26 июл 2012, 00:10
- Репутация: 4703
- Настоящее имя: Михаил Львович
- Откуда: Новоуральск
- Контактная информация:
Re: Кто-нибудь связывал StepMaster 2.5 с платкой SenSync
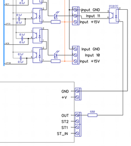
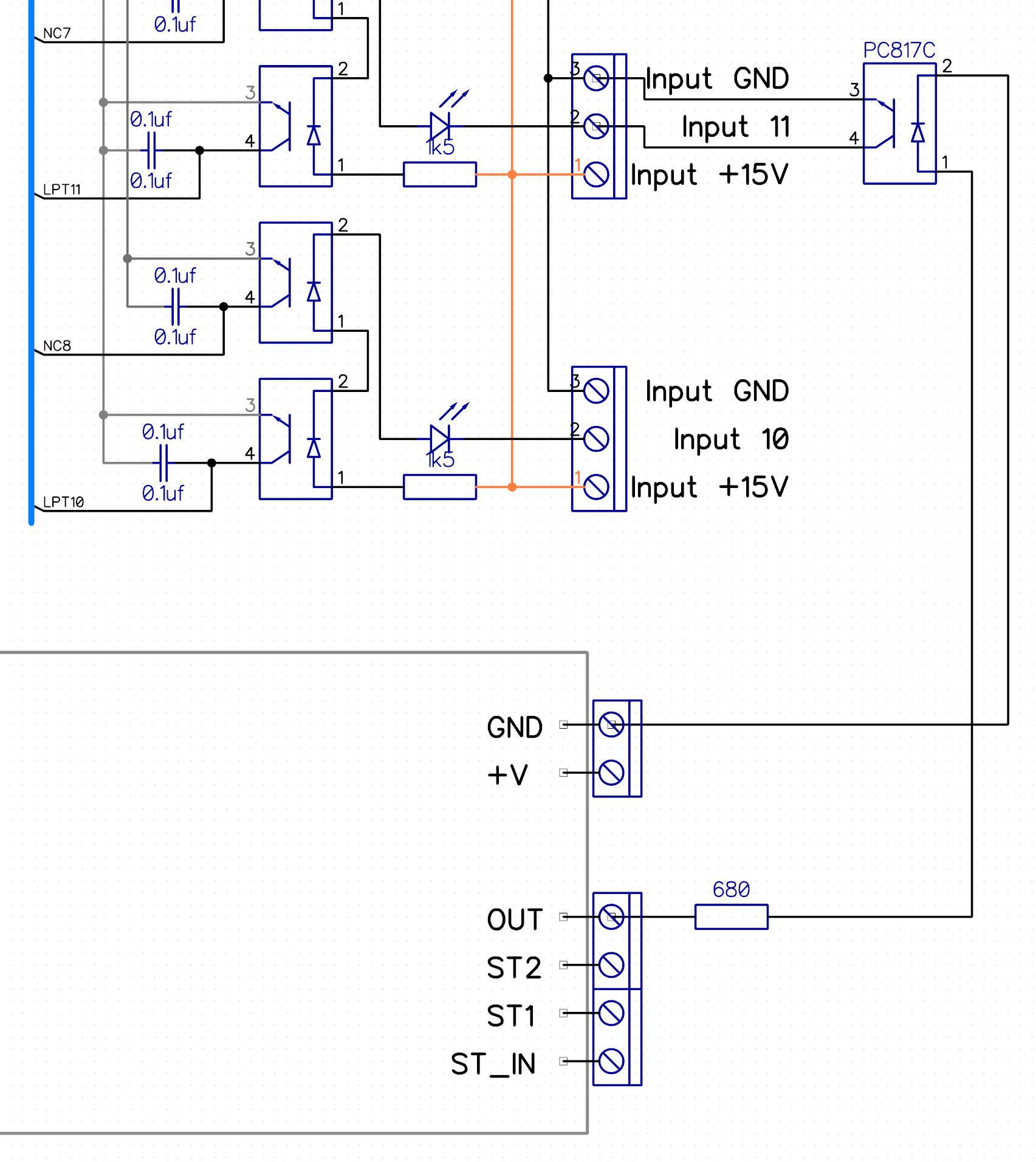
Хорошо бы перед входом степмастера поставить оптопару PC817 последовательно с резистором 470 Ом — 1 кОм. Примерно так:Bender писал(а):На этой схеме соединенины питание логической части и датчиков. Это плохо....
- max_ku
- Кандидат
- Сообщения: 56
- Зарегистрирован: 20 ноя 2019, 13:07
- Репутация: 3
- Настоящее имя: Максим
- Откуда: г.Пенза
- Контактная информация:
Re: Кто-нибудь связывал StepMaster 2.5 с платкой SenSync
Спасибо! Ну вобщем так и сделал. Все работает! Полную схему выше давал.
Потом я все же поменял плату синхронизации на WLDAxis.
В SenSync не устроило то, что выравнивание происходит один раз после подачи питания. И второе, после первого хоуминга, плата переходит в другой режим работы и начинает сама блокировать шаговые импульсы при достижении какого-либо из датчиков. Поэтому, при повторном хоуминге, LinuxCNC доходит до датчиков и пытается отъехать, но плата этого не позволяет. На экране шпиндель двигается в бесконечность от датчиков, а двигатели стоят заблокированные.
В WLDAxis можно хоумиться и выравнивать портал постоянно без выключения питания!
Возможно алгоритм в SenSync сделан для защиты от выходя из строя датчика.
Потом я все же поменял плату синхронизации на WLDAxis.
В SenSync не устроило то, что выравнивание происходит один раз после подачи питания. И второе, после первого хоуминга, плата переходит в другой режим работы и начинает сама блокировать шаговые импульсы при достижении какого-либо из датчиков. Поэтому, при повторном хоуминге, LinuxCNC доходит до датчиков и пытается отъехать, но плата этого не позволяет. На экране шпиндель двигается в бесконечность от датчиков, а двигатели стоят заблокированные.
В WLDAxis можно хоумиться и выравнивать портал постоянно без выключения питания!
Возможно алгоритм в SenSync сделан для защиты от выходя из строя датчика.