Мой первый станок. Метал, поле 450х400х120
- frezeryga
- Почётный участник

- Сообщения: 13712
- Зарегистрирован: 18 авг 2013, 16:08
- Репутация: 5069
- Откуда: Жуковский
- Контактная информация:
Re: Мой первый станок. Метал, поле 450х400х120
не тока ресурс но и жесткость. оно реально тянется и гнется и в опоре подшипник прожимается. это всеголиш сотки но на всякие свисты и вибрации они оч влияют свист это и есть микроколебания в микропределах
email frezeryga@yandex.ru
instagram https://www.instagram.com/frezeryga
telegram https://t.me/md_cnc_frezeryga https://t.me/frezeryga
instagram https://www.instagram.com/frezeryga
telegram https://t.me/md_cnc_frezeryga https://t.me/frezeryga
- aegis
- Мастер
- Сообщения: 3171
- Зарегистрирован: 22 мар 2012, 06:59
- Репутация: 1810
- Настоящее имя: Михайло
- Откуда: Україна, Конотоп=>Запоріжжя=>Харьків
Re: Мой первый станок. Метал, поле 450х400х120
которые тянут за собой преждевременную смерть инструмента и худшую поверхность. думаю что даже если финансовую составляющую посчитать (стойкость инструмента), то более жирные швп окупятся штук с 20 фрез
нікому нічого не нав'язую.
- rehden
- Мастер
- Сообщения: 201
- Зарегистрирован: 06 мар 2012, 12:31
- Репутация: 33
- Настоящее имя: Денис
- Откуда: Павловский Посад
- Контактная информация:
Re: Мой первый станок. Метал, поле 450х400х120
Смешно, однако. На предыдущей работе газовый отрезной станок стоял. Плоскости были z и x. По Z стояла 60 швп. Вес резака с осью х примерно был 300 кг. Просто толкал это вверх и вниз. Скорость перемещения осей там была черепашья. Заклинил через пол года... забыли обслуживать ... не смазывали не разу...Карабас писал(а):Смешно, однако.Был я сегодня в больничке, флюорографию проходил, так там на аппарате 30 ШВПшка стоит. Просто поднимает консоль вверх, вниз, а тут.............rehden писал(а):Механика: швп 16
И в больнице я думаю поставили такой швп штобы забыть. Или раз в год обслуживать.
- donvictorio
- Мастер
- Сообщения: 2457
- Зарегистрирован: 11 окт 2012, 16:26
- Репутация: 683
- Настоящее имя: Виктор
- Откуда: Санкт-Петербург
- Контактная информация:
Re: Мой первый станок. Метал, поле 450х400х120
да не, где-то так. в динамике 16ка в полтора раза, в статике в 2 раза слабее. в целом в 3 раза при всех равных ресурс меньше.Карабас писал(а):Ты ноль забыл.
но, правда, я не видел станков с 16кой, которые играли долго.
ну мы щас не о дешманских чайна-стайл боллскрю, а о нормальных, среднестатистических белых хивинах и им подобных. там вполне себе регламентируются все эти деформации-растяжения и как их правильно готовить.frezeryga писал(а):жесткость. оно реально тянется и гнется и в опоре подшипник прожимается
кстати, винт должен воспринимать только осевые нагрузки. в качестве радиальной допустима только гравитация при определённых условиях (если без поддержки, то ограничение длины-оборотов и тд)
- aegis
- Мастер
- Сообщения: 3171
- Зарегистрирован: 22 мар 2012, 06:59
- Репутация: 1810
- Настоящее имя: Михайло
- Откуда: Україна, Конотоп=>Запоріжжя=>Харьків
Re: Мой первый станок. Метал, поле 450х400х120
опоры не забыл?donvictorio писал(а):да не, где-то так. в динамике 16ка в полтора раза, в статике в 2 раза слабее. в целом в 3 раза при всех равных ресурс меньше.
нікому нічого не нав'язую.
- frezeryga
- Почётный участник

- Сообщения: 13712
- Зарегистрирован: 18 авг 2013, 16:08
- Репутация: 5069
- Откуда: Жуковский
- Контактная информация:
Re: Мой первый станок. Метал, поле 450х400х120
я и говорю про нормальные у меня 20ка с5 с хорошими опорами является слабым звеном в системе.
email frezeryga@yandex.ru
instagram https://www.instagram.com/frezeryga
telegram https://t.me/md_cnc_frezeryga https://t.me/frezeryga
instagram https://www.instagram.com/frezeryga
telegram https://t.me/md_cnc_frezeryga https://t.me/frezeryga
- donvictorio
- Мастер
- Сообщения: 2457
- Зарегистрирован: 11 окт 2012, 16:26
- Репутация: 683
- Настоящее имя: Виктор
- Откуда: Санкт-Петербург
- Контактная информация:
Re: Мой первый станок. Метал, поле 450х400х120
если в опоре норм подшипник, а не из насоса малютка, то к ней без претензий. Кстати, опоры часто ставят без упоров, просто на трение работают, на ровной поверхности. Ессно при таких условиях она при малейшей несоосности с винтом (а она обязательно возникает при таком креплении) быстро выходят из строя как подшипники опоры, так и гайка, когда близко от опоры работает.aegis писал(а):опоры не забыл?
второй случай, когда фланцевые опоры ставят на разные части станка (к примеру на боковины портала, которые не единое целое с плоскостью крепления рельс). там вообще выставить соосность без спец инструмента практически нереально.
то есть тут тоже исключительно "как правильно варить борщ", без фантазий.
- aegis
- Мастер
- Сообщения: 3171
- Зарегистрирован: 22 мар 2012, 06:59
- Репутация: 1810
- Настоящее имя: Михайло
- Откуда: Україна, Конотоп=>Запоріжжя=>Харьків
Re: Мой первый станок. Метал, поле 450х400х120
в цифрах посмотрите на жесткость опор. будет много удивлений.donvictorio писал(а):если в опоре норм подшипник, а не из насоса малютка, то к ней без претензий
часто и винты не закручивают. и это ен показатель что так делать правильно. фрезеруется уступ. или прикручивается упорная планка на штифтах. есть разные вариантыdonvictorio писал(а):стати, опоры часто ставят без упоров, просто на трение работают, на ровной поверхности
нікому нічого не нав'язую.
-
Бармалей
- Мастер
- Сообщения: 1205
- Зарегистрирован: 14 янв 2013, 16:46
- Репутация: 144
- Контактная информация:
Re: Мой первый станок. Метал, поле 450х400х120
навскидку не могу вспомнить здешний проект, где опора стоит с упоромaegis писал(а):и это ен показатель что так делать правильно. фрезеруется уступ. или прикручивается упорная планка на штифтах. есть разные варианты
- frezeryga
- Почётный участник

- Сообщения: 13712
- Зарегистрирован: 18 авг 2013, 16:08
- Репутация: 5069
- Откуда: Жуковский
- Контактная информация:
Re: Мой первый станок. Метал, поле 450х400х120
у меня опоры плотно стоят в углублениях под них.
email frezeryga@yandex.ru
instagram https://www.instagram.com/frezeryga
telegram https://t.me/md_cnc_frezeryga https://t.me/frezeryga
instagram https://www.instagram.com/frezeryga
telegram https://t.me/md_cnc_frezeryga https://t.me/frezeryga
- shalek
- Почётный участник

- Сообщения: 3023
- Зарегистрирован: 25 авг 2014, 10:40
- Репутация: 2583
- Настоящее имя: Александр
- Откуда: РБ Бобруйск
- Контактная информация:
Re: Мой первый станок. Метал, поле 450х400х120
Ты же больше 5 десяток не снимаешь за проход. Можно было и просто прикрутить.frezeryga писал(а):у меня опоры плотно стоят в углублениях под них.
Если ты не можешь решить проблему, значит это не твоя проблема!
Мой канал на YouTube: YouTube
ЧПУ "Бобр" 600x500 мм
shalek64@gmail.com
Мой канал на YouTube: YouTube
ЧПУ "Бобр" 600x500 мм
shalek64@gmail.com
- donvictorio
- Мастер
- Сообщения: 2457
- Зарегистрирован: 11 окт 2012, 16:26
- Репутация: 683
- Настоящее имя: Виктор
- Откуда: Санкт-Петербург
- Контактная информация:
Re: Мой первый станок. Метал, поле 450х400х120
в каких цифрах? мы сейчас вообще о чём речь ведём? я не пойму. насколько деформируется опора при приложенной нагрузке? так это зависит от материала, формы и применяемых подшипников.aegis писал(а):в цифрах посмотрите на жесткость опор. будет много удивлений.
возьмём, к примеру, типичного представителя опор - BK12, к примеру, от SYK (не говно и палки)
форма стандартная, деформации вполне измеряются в любом FEA решателе. Подшипники там сидят nsk 7001A, нагрузочная способность которых при заданном классе точности 9400Н. при 9400Н осевой нагрузки на опору она деформируется на пару микрон.
чему удивляться?
- aegis
- Мастер
- Сообщения: 3171
- Зарегистрирован: 22 мар 2012, 06:59
- Репутация: 1810
- Настоящее имя: Михайло
- Откуда: Україна, Конотоп=>Запоріжжя=>Харьків
Re: Мой первый станок. Метал, поле 450х400х120
точно?donvictorio писал(а):при 9400Н осевой нагрузки на опору она деформируется на пару микрон.
нікому нічого не нав'язую.
- rehden
- Мастер
- Сообщения: 201
- Зарегистрирован: 06 мар 2012, 12:31
- Репутация: 33
- Настоящее имя: Денис
- Откуда: Павловский Посад
- Контактная информация:
Re: Мой первый станок. Метал, поле 450х400х120
Пипец!!! уже уговорили меня и на швп 20 =)) бюджет пополз вверх =))
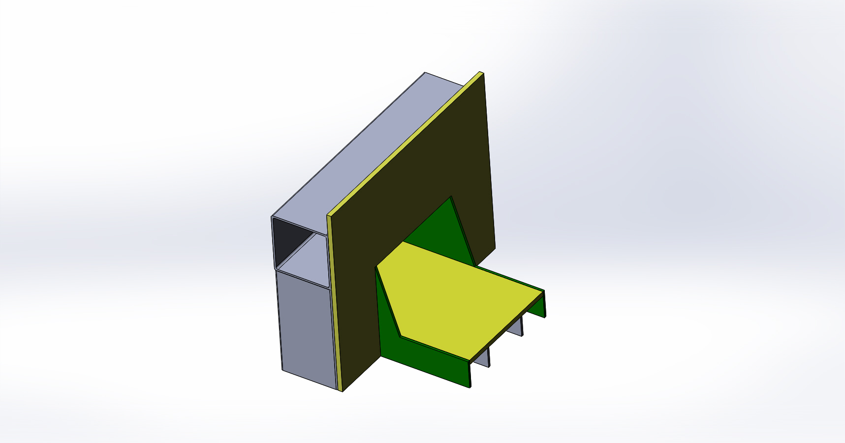
Набросал еще станину
стох только по X, на портале Y и Z.
На работе есть проф труба 250-300. думаю ее позаимствовать. можно вот так ее использовать? как эту станину для станка народ назовет?
ну и как она себя будет вести (если конечно я сопливчика не с клонировал)
Набросал еще станину
На работе есть проф труба 250-300. думаю ее позаимствовать. можно вот так ее использовать? как эту станину для станка народ назовет?
ну и как она себя будет вести (если конечно я сопливчика не с клонировал)
-
aftaev
- Зачётный участник

- Сообщения: 34042
- Зарегистрирован: 04 апр 2010, 19:22
- Репутация: 6194
- Откуда: Казахстан.
- Контактная информация:
Re: Мой первый станок. Метал, поле 450х400х120
А нужно 25я ШВПrehden писал(а): уже уговорили меня и на швп 20 =)) бюджет пополз вверх =))
Балалайка - будет звенеть как балалайкаrehden писал(а):как эту станину для станка народ назовет?
Дилетанту сложные вещи кажутся очень простыми, и только профессионал понимает насколько сложна самая простая вещь
Кто хочет - ищет возможности, кто не хочет - ищет оправдание.
Найди работу по душе и тебе не придется работать.
Кто хочет - ищет возможности, кто не хочет - ищет оправдание.
Найди работу по душе и тебе не придется работать.
- frezeryga
- Почётный участник

- Сообщения: 13712
- Зарегистрирован: 18 авг 2013, 16:08
- Репутация: 5069
- Откуда: Жуковский
- Контактная информация:
Re: Мой первый станок. Метал, поле 450х400х120
мрт томограф получился. а чо на саму станину трубы нехватило
email frezeryga@yandex.ru
instagram https://www.instagram.com/frezeryga
telegram https://t.me/md_cnc_frezeryga https://t.me/frezeryga
instagram https://www.instagram.com/frezeryga
telegram https://t.me/md_cnc_frezeryga https://t.me/frezeryga
- donvictorio
- Мастер
- Сообщения: 2457
- Зарегистрирован: 11 окт 2012, 16:26
- Репутация: 683
- Настоящее имя: Виктор
- Откуда: Санкт-Петербург
- Контактная информация:
Re: Мой первый станок. Метал, поле 450х400х120
точно 17 микрон. при 9600Н.aegis писал(а):точно?
-
aftaev
- Зачётный участник

- Сообщения: 34042
- Зарегистрирован: 04 апр 2010, 19:22
- Репутация: 6194
- Откуда: Казахстан.
- Контактная информация:
Re: Мой первый станок. Метал, поле 450х400х120
А если с болтами. Болты наверно больше будут растягиваться чем гнуться сама опораdonvictorio писал(а):точно 17 микрон. при 9600Н.
Дилетанту сложные вещи кажутся очень простыми, и только профессионал понимает насколько сложна самая простая вещь
Кто хочет - ищет возможности, кто не хочет - ищет оправдание.
Найди работу по душе и тебе не придется работать.
Кто хочет - ищет возможности, кто не хочет - ищет оправдание.
Найди работу по душе и тебе не придется работать.
- Serg
- Мастер
- Сообщения: 21923
- Зарегистрирован: 17 апр 2012, 14:58
- Репутация: 5183
- Заслуга: c781c134843e0c1a3de9
- Настоящее имя: Сергей
- Откуда: Москва
- Контактная информация:
Re: Мой первый станок. Метал, поле 450х400х120
при внимательном рассмотрении можно заметить, что на этой консоли расположен излучатель, а у него свинцовая защита с пяти сторон и много литров водяного охлаждения, ну и жесткость должна быть достаточная, чтоб во время примерно секундного экспонирования никакого дрожания не было. А ещё вся эта конструкция умеет поворачиваться на 90 градусов и сия консоль начинает ездить горизонтально...Карабас писал(а):Смешно, однако.Был я сегодня в больничке, флюорографию проходил, так там на аппарате 30 ШВПшка стоит. Просто поднимает консоль вверх, вниз, а тут.............
Я не Христос, рыбу не раздаю, но могу научить, как сделать удочку...
-
Бармалей
- Мастер
- Сообщения: 1205
- Зарегистрирован: 14 янв 2013, 16:46
- Репутация: 144
- Контактная информация:
Re: Мой первый станок. Метал, поле 450х400х120
подшипник надо смотреть. И этта. Метод конечных элементов не особо применим для ситуаций со всякими сложными граничными условиями(а всякие подшипники обычной точности с большим кол-вом шариков именно к таким относятся, это если не рассматривать еще растяжение винтов, крепящих опору). Так что лучше воспользоваться справочными значениями, или экспериментом. 960 кгс на такую опору несколько соток дадут влет, а думаю и десяток тоже.donvictorio писал(а):точно 17 микрон. при 9600Н.aegis писал(а):точно?
не,не будут. 2 тонны растянут 2 винта на 10-15 микрона каждый. А 2 тонны перпендикулярной при 1 тонне параллельной получатся только в идеальном мире. и винта там все-таки 4.aftaev писал(а):Болты наверно больше будут растягиваться чем гнуться сама опора