SolidCAM
-
MGG
- Мастер
- Сообщения: 3673
- Зарегистрирован: 08 фев 2016, 16:33
- Репутация: 1010
- Настоящее имя: Манн Геннадий Геннадьевич
- Откуда: Москва
- Контактная информация:
Re: SolidCAM
Товарищи, а никто не пользуется несколькими кординатами сразу в одной уп и возможно ли это?
Ситуация такая, есть деталь обрабатывается с двух сторон, одними и теме же фрезами, поскольку смена ручная, хотелось бы располагать сразу 2 заготовки разными сторонами и для каждой из них сделать свои "нули" (как я понимаю G54, G55....)
Возможно ли такое реализовать в солиде?
Ситуация такая, есть деталь обрабатывается с двух сторон, одними и теме же фрезами, поскольку смена ручная, хотелось бы располагать сразу 2 заготовки разными сторонами и для каждой из них сделать свои "нули" (как я понимаю G54, G55....)
Возможно ли такое реализовать в солиде?
http://www.cnc-club.ru/forum/viewtopic. ... 76#p304076 Поставки оборудования для ваших станков
https://www.instagram.com/dtw.moscow/
dtw.moscow@gmail.com
https://www.instagram.com/dtw.moscow/
dtw.moscow@gmail.com
- shalek
- Почётный участник

- Сообщения: 3023
- Зарегистрирован: 25 авг 2014, 10:40
- Репутация: 2583
- Настоящее имя: Александр
- Откуда: РБ Бобруйск
- Контактная информация:
Re: SolidCAM
Возможно.MGG писал(а):Товарищи, а никто не пользуется несколькими кординатами сразу в одной уп и возможно ли это?
Ситуация такая, есть деталь обрабатывается с двух сторон, одними и теме же фрезами, поскольку смена ручная, хотелось бы располагать сразу 2 заготовки разными сторонами и для каждой из них сделать свои "нули" (как я понимаю G54, G55....)
Возможно ли такое реализовать в солиде?
Делай сборку из деталей, располагай их как удобно и сколько надо. Крути любой стороной и потом сборку в САМ обрабатывай.
Ноль один будет.
Если ты не можешь решить проблему, значит это не твоя проблема!
Мой канал на YouTube: YouTube
ЧПУ "Бобр" 600x500 мм
shalek64@gmail.com
Мой канал на YouTube: YouTube
ЧПУ "Бобр" 600x500 мм
shalek64@gmail.com
- Argon-11
- Мастер
- Сообщения: 2068
- Зарегистрирован: 07 июн 2017, 17:48
- Репутация: 461
- Контактная информация:
Re: SolidCAM
Конечно!MGG писал(а):Возможно ли такое реализовать в солиде?
Я в нужных места изображаю фиктивные эскизы-прямоугольники. В SC в углах этих прямоугольников отмечаю нули соответствующих систем координат.
-
nik1
- Мастер
- Сообщения: 8408
- Зарегистрирован: 02 окт 2012, 07:37
- Репутация: 3629
- Откуда: Красногорск
- Контактная информация:
Re: SolidCAM
Сперва проверь , что выдаст пост
Можно на одной детали задать 2 мака и посмотреть , что выдаст
тока делай мак 1-1
Мак 2-1
Пыс
Бывают которые выдают тока g54
Можно на одной детали задать 2 мака и посмотреть , что выдаст
тока делай мак 1-1
Мак 2-1
Пыс
Бывают которые выдают тока g54
-
MGG
- Мастер
- Сообщения: 3673
- Зарегистрирован: 08 фев 2016, 16:33
- Репутация: 1010
- Настоящее имя: Манн Геннадий Геннадьевич
- Откуда: Москва
- Контактная информация:
Re: SolidCAM
Не из цельного куска, точно разместить на станине это хоть и возможно но затратно по времени.shalek писал(а):Возможно.
Делай сборку из деталей, располагай их как удобно и сколько надо. Крути любой стороной и потом сборку в САМ обрабатывай.
Ноль один будет.
Сейчас попробую, мак 2-... ни разу не делалnik1 писал(а):Сперва проверь , что выдаст пост
Можно на одной детали задать 2 мака и посмотреть , что выдаст
тока делай мак 1-1
Мак 2-1
Пыс
Бывают которые выдают тока g54
UPD выдает, но не правильно. Спасибо, буду копать пост! Косяк что после г55 сразу выдает г54
Код: Выделить всё
(TBX_NB_CONTOUR2.NGC)
( MCV-OP ) (02-OCT-2017)
(SUBROUTINES: O2 .. O0)
G92.1
(################################)
(Tools used in this file)
(Tool Number=1 Tool Diameter=5.98 - - Концевая фреза)
G90 G17
(################################)
G80 G49 G40
G55
G92.1
G54
G30
(######################################################)
(DEBUG, Change to - Концевая фреза with diameter 5.98 then click Resume)
N1 M6 T1
(TOOL -1- MILL DIA 5.98 R0. inches )
G0 X32.2235 Y37.79 Z120.S12000 M3
M8http://www.cnc-club.ru/forum/viewtopic. ... 76#p304076 Поставки оборудования для ваших станков
https://www.instagram.com/dtw.moscow/
dtw.moscow@gmail.com
https://www.instagram.com/dtw.moscow/
dtw.moscow@gmail.com
- Serg
- Мастер
- Сообщения: 21923
- Зарегистрирован: 17 апр 2012, 14:58
- Репутация: 5183
- Заслуга: c781c134843e0c1a3de9
- Настоящее имя: Сергей
- Откуда: Москва
- Контактная информация:
Re: SolidCAM
Солид тут не при делах, разве что его постпроцессор не должен вставлять всякие G54, G55 и т.п. в текст УП. Вобщем-то любые правильные постпроцессоры этого делать не должны.MGG писал(а):Ситуация такая, есть деталь обрабатывается с двух сторон, одними и теме же фрезами, поскольку смена ручная, хотелось бы располагать сразу 2 заготовки разными сторонами и для каждой из них сделать свои "нули" (как я понимаю G54, G55....)
Возможно ли такое реализовать в солиде?
Ну а дальше всё просто: создаёшь отдельные УП для каждого инструмента, задаёшь нули для каждой заготовки в свой системе координат, потом выбираешь нужную и запускаешь УП, потом выбираешь другую и снова запускаешь УП. Ну или для полной автоматизации собираешь все УП в одну большую перемежая их соответствующими G54, G55...
Я не Христос, рыбу не раздаю, но могу научить, как сделать удочку...
-
MGG
- Мастер
- Сообщения: 3673
- Зарегистрирован: 08 фев 2016, 16:33
- Репутация: 1010
- Настоящее имя: Манн Геннадий Геннадьевич
- Откуда: Москва
- Контактная информация:
Re: SolidCAM
Ну вот примерно это я и хотел добиться, надо что-то с постом придумать, или просто лишнее вручную убирать.UAVpilot писал(а):перемежая их соответствующими G54, G55...
UPD, если в одну УП заводить, то все как я и хотел получается. Всем спасибо!
http://www.cnc-club.ru/forum/viewtopic. ... 76#p304076 Поставки оборудования для ваших станков
https://www.instagram.com/dtw.moscow/
dtw.moscow@gmail.com
https://www.instagram.com/dtw.moscow/
dtw.moscow@gmail.com
- Hanter
- Мастер
- Сообщения: 5414
- Зарегистрирован: 27 янв 2012, 14:52
- Репутация: 4338
- Настоящее имя: Алексей
- Откуда: Питер
- Контактная информация:
Re: SolidCAM
Дык солид вроде автоматом для каждой новой системы координат заготовки выдает следующую станочную систему... никаких проблем..
Опыт - это когда на смену вопросам: "Что? Где? Когда? Как? Почему?" Приходит единственный вопрос: "Нахрена?"
==========================================
фрезерная и токарная обработка на станках с чпу.
Резка, гибка, сварка и порошковая окраса.
==========================================
фрезерная и токарная обработка на станках с чпу.
Резка, гибка, сварка и порошковая окраса.
-
MGG
- Мастер
- Сообщения: 3673
- Зарегистрирован: 08 фев 2016, 16:33
- Репутация: 1010
- Настоящее имя: Манн Геннадий Геннадьевич
- Откуда: Москва
- Контактная информация:
Re: SolidCAM
ну так с молоком матери это не впитали, про мак2-.... не думал, так, как никогда не сталкивалсяHanter писал(а):Дык солид вроде автоматом для каждой новой системы координат заготовки выдает следующую станочную систему... никаких проблем..
http://www.cnc-club.ru/forum/viewtopic. ... 76#p304076 Поставки оборудования для ваших станков
https://www.instagram.com/dtw.moscow/
dtw.moscow@gmail.com
https://www.instagram.com/dtw.moscow/
dtw.moscow@gmail.com
- Hanter
- Мастер
- Сообщения: 5414
- Зарегистрирован: 27 янв 2012, 14:52
- Репутация: 4338
- Настоящее имя: Алексей
- Откуда: Питер
- Контактная информация:
Re: SolidCAM
да я и сам не впитывал...
просто попробовал когда приперло. ибо два файла делать на одну деталь не комильфо. поглядел как народ делает, допер.. создал второй, третий, четвертый "мак"и.. а на станке смотрю - шот не туда он побежал... давай смотреть - а там 55ая система... я дальше в файлы - так и есть 45, 55, 56, 57.... выводы сделал 
Опыт - это когда на смену вопросам: "Что? Где? Когда? Как? Почему?" Приходит единственный вопрос: "Нахрена?"
==========================================
фрезерная и токарная обработка на станках с чпу.
Резка, гибка, сварка и порошковая окраса.
==========================================
фрезерная и токарная обработка на станках с чпу.
Резка, гибка, сварка и порошковая окраса.
-
nik1
- Мастер
- Сообщения: 8408
- Зарегистрирован: 02 окт 2012, 07:37
- Репутация: 3629
- Откуда: Красногорск
- Контактная информация:
Re: SolidCAM
Если не нужно что бы выводило г54, г55 и так далее , то нужно задавать
мак 1-1
Мак1-2
Тогда все стороны будут в г54
мак 1-1
Мак1-2
Тогда все стороны будут в г54
- Frezer_PU
- Мастер
- Сообщения: 358
- Зарегистрирован: 11 май 2017, 18:06
- Репутация: 197
- Откуда: Москва
- Контактная информация:
Re: SolidCAM
Если вы обрабатываете одну и туже деталь а не 3-5 деталей сразу то не надо создавать несколько МАС достаточно создать один материнский МАС и под него позиции для того чтоб не было путаницы с выводом G54-57 !MGG писал(а):Товарищи, а никто не пользуется несколькими кординатами сразу в одной уп и возможно ли это?
Ситуация такая, есть деталь обрабатывается с двух сторон, одними и теме же фрезами, поскольку смена ручная, хотелось бы располагать сразу 2 заготовки разными сторонами и для каждой из них сделать свои "нули" (как я понимаю G54, G55....)
Возможно ли такое реализовать в солиде?
https://www.youtube.com/watch?v=aDeImLdErdI
ВСЕ ПРИХОДИТ С ОПЫТОМ!
https://www.youtube.com/c/CNCSKILL
https://www.instagram.com/cnc_skill/
* * *
Ошибки это часть успеха,
Тот кто не ошибается не достигает вершин!
* * *
https://www.youtube.com/c/CNCSKILL
https://www.instagram.com/cnc_skill/
* * *
Ошибки это часть успеха,
Тот кто не ошибается не достигает вершин!
* * *
-
MGG
- Мастер
- Сообщения: 3673
- Зарегистрирован: 08 фев 2016, 16:33
- Репутация: 1010
- Настоящее имя: Манн Геннадий Геннадьевич
- Откуда: Москва
- Контактная информация:
Re: SolidCAM
Вот как раз так я и умел делать, и как раз благодаря этому видео 
Но тут как раз надо было одновременно в одном месте одну сторону обрабатывать, в другом другую, на потоке, оптимизация под ручную смену и небольшую серию
Но тут как раз надо было одновременно в одном месте одну сторону обрабатывать, в другом другую, на потоке, оптимизация под ручную смену и небольшую серию
http://www.cnc-club.ru/forum/viewtopic. ... 76#p304076 Поставки оборудования для ваших станков
https://www.instagram.com/dtw.moscow/
dtw.moscow@gmail.com
https://www.instagram.com/dtw.moscow/
dtw.moscow@gmail.com
-
1240
- Мастер
- Сообщения: 972
- Зарегистрирован: 25 янв 2013, 17:11
- Репутация: 278
- Откуда: Украина, Харьков.
- Контактная информация:
Re: SolidCAM
Заготовка - прямоугольник.
Деталь обрабатывается с двух сторон.
МАС1- с одной стороны.
МАС2 -с другой стороны.
Визуализация первой обработки делается правильно.
Визуализация второй обработки неправильная, фреза смотрит на заготовку со стороны МАС1 ( но не всегда).
Как правильно переключатся на визуализацию с другой МАС? (не удаляя МАС1)
Деталь обрабатывается с двух сторон.
МАС1- с одной стороны.
МАС2 -с другой стороны.
Визуализация первой обработки делается правильно.
Визуализация второй обработки неправильная, фреза смотрит на заготовку со стороны МАС1 ( но не всегда).
Как правильно переключатся на визуализацию с другой МАС? (не удаляя МАС1)
- Kachik
- Мастер
- Сообщения: 1413
- Зарегистрирован: 13 янв 2017, 16:22
- Репутация: 308
- Настоящее имя: Сергей
- Откуда: Питер
- Контактная информация:
Re: SolidCAM
Приветствую.Frezer_PU писал(а):Все на самом деле проще чем кажется!Kachik писал(а):Хорошо - заготовку я нарисую, но получается я не могу использовать любую деталь как заготовку, а только деталь которая так же ориентированна как и изготавливаемая деталь ?
Поясню, при импорте в другие кам программы мы можем вертеть и масштабировать любые элементы... а в связке СВ + СК всё должно быть ориентировано заранее в одну сторону ?
так как вертеть деталь относительно заготовки непонятно как... изменением нулевой точки и системы координат этого не сделать...
хотелось бы понять, я прав или нет ?
Способов создания и определения заготовки и СК у солидов масса !
По вашему вопросу сделал коротенькое видео одного из вариантов :
https://yadi.sk/i/uJbC3V7R3NMM6Z
посмотрел видео в мой адрес.
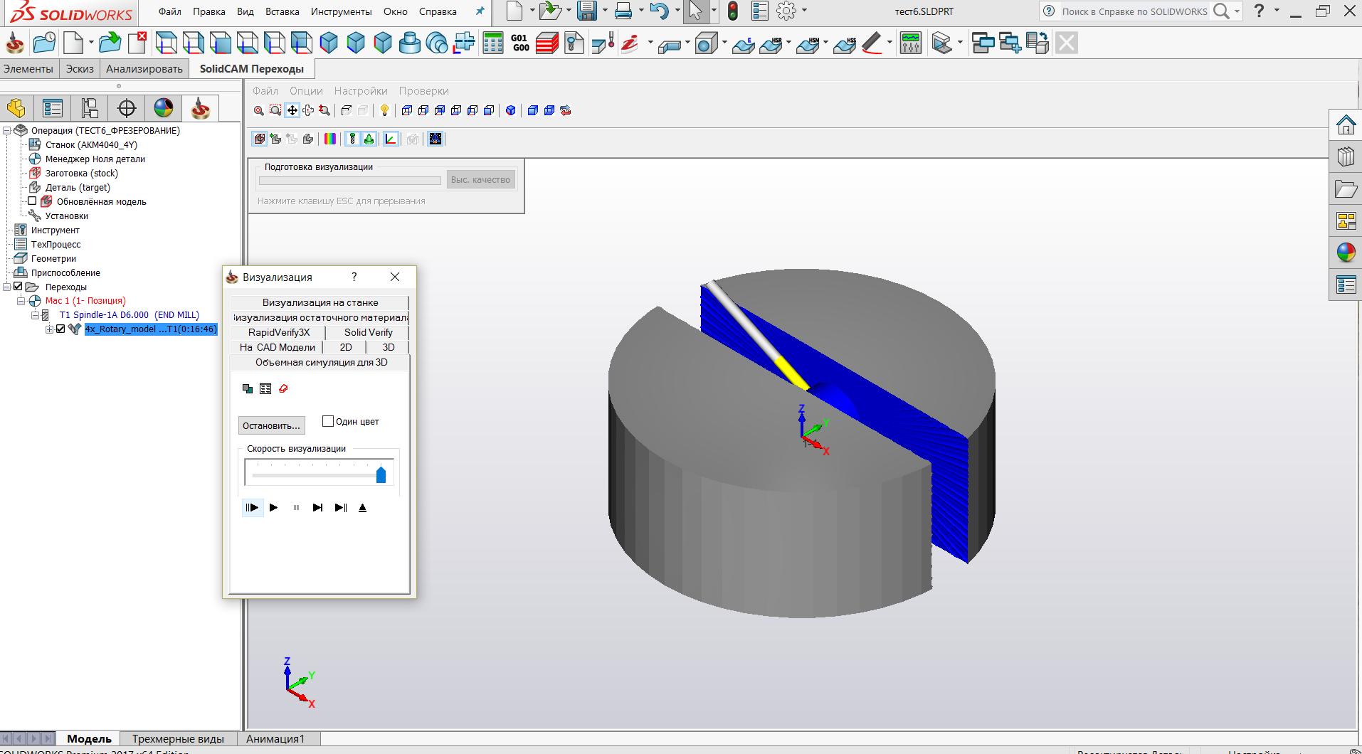
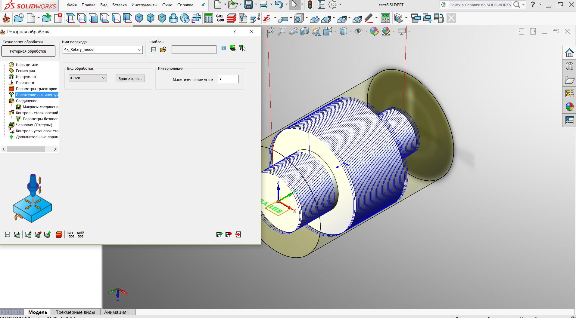
Есть один нюанс - что бы придти к моим печальным результатам - сделайте после создания заготовки как в видео, обработку хотя-бы роторную по спирали, ось вращения Y. дальше визуализация "Объемная симуляция для 3Д" или "Солид Верифи" у меня на визуализации заготовку отрисовывает расплющенную а фреза движется поперёк цилиндра.
- Makar32
- Опытный
- Сообщения: 110
- Зарегистрирован: 23 июн 2015, 15:50
- Репутация: 47
- Настоящее имя: Игорь
- Контактная информация:
Re: SolidCAM
а вы заготовку когда указывали, что выбрали?? 3D modelKachik писал(а): у меня на визуализации заготовку отрисовывает расплющенную а фреза движется поперёк цилиндра.
- Kachik
- Мастер
- Сообщения: 1413
- Зарегистрирован: 13 янв 2017, 16:22
- Репутация: 308
- Настоящее имя: Сергей
- Откуда: Питер
- Контактная информация:
Re: SolidCAM
Специально для чистоты эксперимента - всё делал по видео. 3d model. Единственное, не обратил внимание на ориентировку изначальной модели в солидворкс. Я создавал деталь так же с осью вращения по Y.
- Frezer_PU
- Мастер
- Сообщения: 358
- Зарегистрирован: 11 май 2017, 18:06
- Репутация: 197
- Откуда: Москва
- Контактная информация:
Re: SolidCAM
Поддержу слова коллегиKachik писал(а):Есть один нюанс - что бы придти к моим печальным результатам - сделайте после создания заготовки как в видео, обработку хотя-бы роторную по спирали, ось вращения Y. дальше визуализация "Объемная симуляция для 3Д" или "Солид Верифи" у меня на визуализации заготовку отрисовывает расплющенную а фреза движется поперёк цилиндра.
Для того чтобы она определилась правильно в симуляции и не только ее надо переопределить как твердое тело, а именно как 3д модель , более подробно на видео:Makar32 писал(а):а вы заготовку когда указывали, что выбрали?? 3D model
https://yadi.sk/i/xSeRj3hw3NSzP4
ВСЕ ПРИХОДИТ С ОПЫТОМ!
https://www.youtube.com/c/CNCSKILL
https://www.instagram.com/cnc_skill/
* * *
Ошибки это часть успеха,
Тот кто не ошибается не достигает вершин!
* * *
https://www.youtube.com/c/CNCSKILL
https://www.instagram.com/cnc_skill/
* * *
Ошибки это часть успеха,
Тот кто не ошибается не достигает вершин!
* * *
- Kachik
- Мастер
- Сообщения: 1413
- Зарегистрирован: 13 янв 2017, 16:22
- Репутация: 308
- Настоящее имя: Сергей
- Откуда: Питер
- Контактная информация:
Re: SolidCAM
Вы в первом виде оставляли заготовку как цилиндр - именно в таком случае Солид Кам глючит и неправильно отрисовывает симуляцию. Если после создания 3д модели меняем во вкладке цилиндр на 3д модель - тогда всё работает как надо. Это у меня глючит ? SW 2017 SP4.1, SC 2017 SP1 HF3. Или общая ошибка SW при назначении заготовки как цилиндр?
- Frezer_PU
- Мастер
- Сообщения: 358
- Зарегистрирован: 11 май 2017, 18:06
- Репутация: 197
- Откуда: Москва
- Контактная информация:
Re: SolidCAM
Не берите дурного в голову все там у вас работает правильно ! В том то и весь смысл что если вы создали не фонтом а именно 3д модель то ее надо менять во вкладке задать как, а вообще чтоб не заморачиваться с этого рода заготовкой лучше ее предварительно создавать в CAD такую какую надо и после только указывать как 3д модель и будет вам счастье !Kachik писал(а):Вы в первом виде оставляли заготовку как цилиндр - именно в таком случае Солид Кам глючит и неправильно отрисовывает симуляцию. Если после создания 3д модели меняем во вкладке цилиндр на 3д модель - тогда всё работает как надо. Это у меня глючит ? SW 2017 SP4.1, SC 2017 SP1 HF3. Или общая ошибка SW при назначении заготовки как цилиндр?
ВСЕ ПРИХОДИТ С ОПЫТОМ!
https://www.youtube.com/c/CNCSKILL
https://www.instagram.com/cnc_skill/
* * *
Ошибки это часть успеха,
Тот кто не ошибается не достигает вершин!
* * *
https://www.youtube.com/c/CNCSKILL
https://www.instagram.com/cnc_skill/
* * *
Ошибки это часть успеха,
Тот кто не ошибается не достигает вершин!
* * *