NC-31 ищу компаньона (программирование и электроника)
-
T00T
- Мастер
- Сообщения: 742
- Зарегистрирован: 16 дек 2011, 12:07
- Репутация: 100
- Контактная информация:
Re: NC-31 ищу компаньона (программирование и электроника)
Я просто ничего не понимаю пока в линуксе, ЕМС и прочем, хочу разобраться.
Я не волшебник я пока учусь......
- Lexxa
- Мастер
- Сообщения: 2703
- Зарегистрирован: 16 дек 2011, 16:48
- Репутация: 319
- Настоящее имя: Алексей
- Откуда: ryazan
- Контактная информация:
Re: NC-31 ищу компаньона (программирование и электроника)
вместо LPT писать на 5i20, я уже где-то спрашивал про это.
Т.е. снимать дамп в 5i20 и писать его сразу в файл. 5i20 полюбэ успаеет. Нужет только скриптик...
Т.е. снимать дамп в 5i20 и писать его сразу в файл. 5i20 полюбэ успаеет. Нужет только скриптик...
- Nick
- Мастер
- Сообщения: 22776
- Зарегистрирован: 23 ноя 2009, 16:45
- Репутация: 1735
- Заслуга: Developer
- Откуда: Gatchina, Saint-Petersburg distr., Russia
- Контактная информация:
Re: NC-31 ищу компаньона (программирование и электроника)
Для нее прошивка нужна для этого....Lexxa писал(а):5i20 полюбэ успаеет. Нужет только скриптик...
- Nick
- Мастер
- Сообщения: 22776
- Зарегистрирован: 23 ноя 2009, 16:45
- Репутация: 1735
- Заслуга: Developer
- Откуда: Gatchina, Saint-Petersburg distr., Russia
- Контактная информация:
Re: NC-31 ищу компаньона (программирование и электроника)
GPIO читается как и вся меса раз в servo thread. А это 1мс, а не мкс
.
- Nick
- Мастер
- Сообщения: 22776
- Зарегистрирован: 23 ноя 2009, 16:45
- Репутация: 1735
- Заслуга: Developer
- Откуда: Gatchina, Saint-Petersburg distr., Russia
- Контактная информация:
Re: NC-31 ищу компаньона (программирование и электроника)
Если зашгрузиться под консолью и поставить очень маленький base thread, то может через LPT 1байт в мкс и потянет... но и то не уверен.
-
Impartial
- Мастер
- Сообщения: 953
- Зарегистрирован: 23 фев 2011, 01:50
- Репутация: 36
- Контактная информация:
Re: NC-31 ищу компаньона (программирование и электроника)
Без написания прошивки вряд ли что нибудь получится.
А сколько надо одновременно проводов контролировать?
Можно ведь два процессора засинхронизировать. Допустим путем включения циклов ожидания в основном процессоре и найти на времянке участок с одинаковыми стабильными состояниями. Ну и подогнать эмулятор под эти циклы. Ведь я так понял проблема не в эмуляторе, а в доступе к внешней шине.
А потом просто их сравнить и остановить где не совпадает.
А сколько надо одновременно проводов контролировать?
Можно ведь два процессора засинхронизировать. Допустим путем включения циклов ожидания в основном процессоре и найти на времянке участок с одинаковыми стабильными состояниями. Ну и подогнать эмулятор под эти циклы. Ведь я так понял проблема не в эмуляторе, а в доступе к внешней шине.
А потом просто их сравнить и остановить где не совпадает.
-
vmarkiv
- Мастер
- Сообщения: 516
- Зарегистрирован: 21 янв 2012, 00:23
- Репутация: 32
- Откуда: Ивано-Франковск
- Контактная информация:
Re: NC-31 ищу компаньона (программирование и электроника)
Укажите на схеме НЦ31 точки , я попробую записать сигналы с помощью BM8023 - Запоминающий USB логический анализатор , результаты обнародую
-
T00T
- Мастер
- Сообщения: 742
- Зарегистрирован: 16 дек 2011, 12:07
- Репутация: 100
- Контактная информация:
Re: NC-31 ищу компаньона (программирование и электроника)
Здорово, что все помочь стараются.
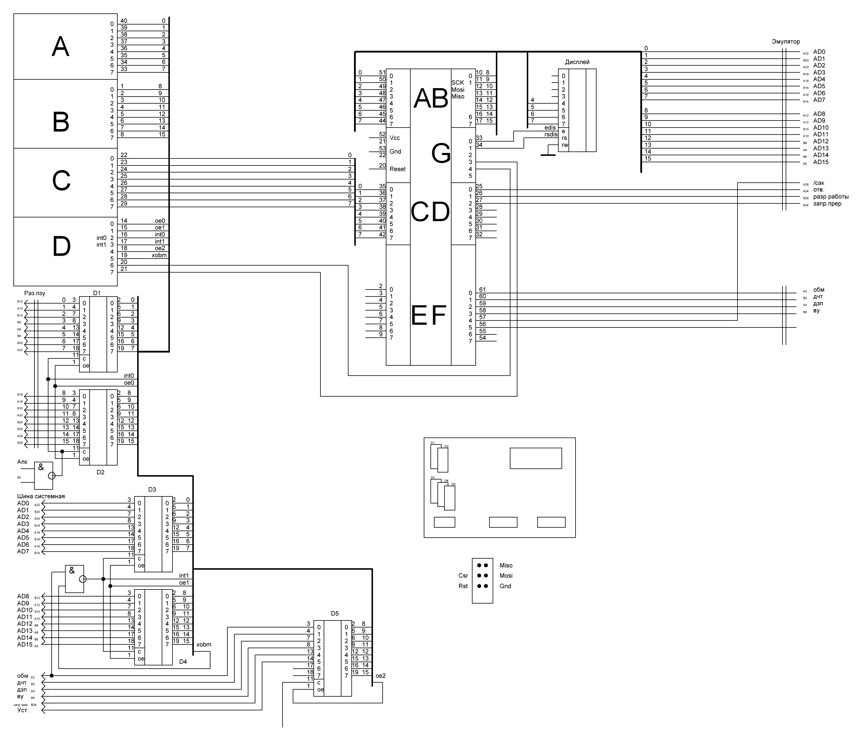
Идея такова - Берём оригинальный проц, лепим к нему железку, которая записывает работу этого проца. В Виде - адрес комманды, если лезет на магистраль, то куда лезет и какие данные.
Хотел сначала, сделать так ка на картинке.
Оригинальный проц начинает работать. По сигналу АПК фиксируется адрес команды из пзу, вызывается прерывание по которому записывается адрес команды. Если в команде есть обращение к памяти или к внешним устройствам, то по сигналу ОБМ на внешней шине, формируется второе прерывание, в котором читается куда идёт обращение и какие данные пишуться или читаются, так же в одной команде может быть и второе обращение.
Так же формируется байт в котором содержится информация о том сколько обращений к шине в данной команде, признак прихода прерывания, и направление передачи данных.
После формирования записи о команде, разрешается эмулятору выполнить эту команду по сигналу РАЗР.РАБОТЫ.
Он отдаёт информацию к какому адресу обращается, но работать будет как бы без памяти! Если он хочет записать данные, то их нужно сравнить с тем что записывал ориг. проц., а если читает из памяти, то ему нужно отдать то что читал ориг проц.
Важно сравнивать адреса обращения, и данные которые пишет эмуль в память или внешние устройства. При расхождении будет ошибка, и можно точно сказать в чём она - в неправильном вычислении или в неправильной адресации. И сразу найти ошибку.
Но КОСЯК в том что контроллер не успеет всё это сделать- не хватит производительности.
Поэтому я решил разделить процессы - сначала считать данные, а потом прогонять эмуль по дампу, благо это я могу сделать на любой скорости.
Идея такова - Берём оригинальный проц, лепим к нему железку, которая записывает работу этого проца. В Виде - адрес комманды, если лезет на магистраль, то куда лезет и какие данные.
Хотел сначала, сделать так ка на картинке.
Оригинальный проц начинает работать. По сигналу АПК фиксируется адрес команды из пзу, вызывается прерывание по которому записывается адрес команды. Если в команде есть обращение к памяти или к внешним устройствам, то по сигналу ОБМ на внешней шине, формируется второе прерывание, в котором читается куда идёт обращение и какие данные пишуться или читаются, так же в одной команде может быть и второе обращение.
Так же формируется байт в котором содержится информация о том сколько обращений к шине в данной команде, признак прихода прерывания, и направление передачи данных.
После формирования записи о команде, разрешается эмулятору выполнить эту команду по сигналу РАЗР.РАБОТЫ.
Он отдаёт информацию к какому адресу обращается, но работать будет как бы без памяти! Если он хочет записать данные, то их нужно сравнить с тем что записывал ориг. проц., а если читает из памяти, то ему нужно отдать то что читал ориг проц.
Важно сравнивать адреса обращения, и данные которые пишет эмуль в память или внешние устройства. При расхождении будет ошибка, и можно точно сказать в чём она - в неправильном вычислении или в неправильной адресации. И сразу найти ошибку.
Но КОСЯК в том что контроллер не успеет всё это сделать- не хватит производительности.
Поэтому я решил разделить процессы - сначала считать данные, а потом прогонять эмуль по дампу, благо это я могу сделать на любой скорости.
Я не волшебник я пока учусь......
-
T00T
- Мастер
- Сообщения: 742
- Зарегистрирован: 16 дек 2011, 12:07
- Репутация: 100
- Контактная информация:
Re: NC-31 ищу компаньона (программирование и электроника)
В предложенной схеме есть две ошибки, сигнал САК должен быть на ввод, и сигнал запр прер тоже должен опрашиваться
Я не волшебник я пока учусь......
-
T00T
- Мастер
- Сообщения: 742
- Зарегистрирован: 16 дек 2011, 12:07
- Репутация: 100
- Контактная информация:
Re: NC-31 ищу компаньона (программирование и электроника)
Я посмотрел, что это такое.vmarkiv писал(а):Укажите на схеме НЦ31 точки , я попробую записать сигналы с помощью BM8023 - Запоминающий USB логический анализатор , результаты обнародую
У него всего 16 линий записи, а надо одновременно 36!
16 линий адреса ПЗУ(ну можно и 13 линий).
16 линий системной шины, сигналы ОБМ,ВУ,ДЧТ,ДЗП,ЗАПР ПРЕР, АПК.
Я не волшебник я пока учусь......
-
T00T
- Мастер
- Сообщения: 742
- Зарегистрирован: 16 дек 2011, 12:07
- Репутация: 100
- Контактная информация:
Re: NC-31 ищу компаньона (программирование и электроника)
Ещё раз скажу о том, что пока не соображаю в линуксе и прочем......Nick писал(а):GPIO читается как и вся меса раз в servo thread. А это 1мс, а не мкс.
Но по 5i20 скажу вот что, она собрана на 2-х микрухах
1-мост PCI - i/o работает с частотой 70Мгц на каждый разряд i/о
2-FPGA
Так что железка точно успеет, даже кофейку при этом успеет попить
Я не волшебник я пока учусь......
-
T00T
- Мастер
- Сообщения: 742
- Зарегистрирован: 16 дек 2011, 12:07
- Репутация: 100
- Контактная информация:
Re: NC-31 ищу компаньона (программирование и электроника)
Потом подумал разделить процессы и реализовать всё на двух контроллерах вот так:
Я не волшебник я пока учусь......
-
T00T
- Мастер
- Сообщения: 742
- Зарегистрирован: 16 дек 2011, 12:07
- Репутация: 100
- Контактная информация:
Re: NC-31 ищу компаньона (программирование и электроника)
А потом подумал, что проще писать в файл с порта С первого контроллера.
Кстати последняя схема уже собрана!
Кстати последняя схема уже собрана!
Я не волшебник я пока учусь......
-
nkp
- Мастер
- Сообщения: 8340
- Зарегистрирован: 28 ноя 2011, 00:25
- Репутация: 1589
- Контактная информация:
Re: NC-31 ищу компаньона (программирование и электроника)
Не в тему вопрос-но по нц-31(задавал в теме по пид-ответа не получил)
Присутствует ли в данной стойке пид.А вопрос возник потому как в приводах с этой стойкой работавших, встроен пи регулятор.
Присутствует ли в данной стойке пид.А вопрос возник потому как в приводах с этой стойкой работавших, встроен пи регулятор.
-
vmarkiv
- Мастер
- Сообщения: 516
- Зарегистрирован: 21 янв 2012, 00:23
- Репутация: 32
- Откуда: Ивано-Франковск
- Контактная информация:
Re: NC-31 ищу компаньона (программирование и электроника)
У меня ДВА блока BM8023 - Запоминающий USB логический анализатор --- 32 канала
-
T00T
- Мастер
- Сообщения: 742
- Зарегистрирован: 16 дек 2011, 12:07
- Репутация: 100
- Контактная информация:
Re: NC-31 ищу компаньона (программирование и электроника)
Пид - это программная штука, я к сожалению не дизасемблировал весь код НЦ-31,поэтому не могу сказать. но думаю что интегральная и дифференциальная корректировка конечно должна быть. Потому что это промышленная вещь вроде и при создании таких устройств, на математику не скупяться.
Я не волшебник я пока учусь......
-
T00T
- Мастер
- Сообщения: 742
- Зарегистрирован: 16 дек 2011, 12:07
- Репутация: 100
- Контактная информация:
Re: NC-31 ищу компаньона (программирование и электроника)
Вот бы хотя бы одну такую штуку, ей можно было бы дамп слить.vmarkiv писал(а):У меня ДВА блока BM8023 - Запоминающий USB логический анализатор --- 32 канала
Я не волшебник я пока учусь......
-
T00T
- Мастер
- Сообщения: 742
- Зарегистрирован: 16 дек 2011, 12:07
- Репутация: 100
- Контактная информация:
Re: NC-31 ищу компаньона (программирование и электроника)
32 канала в каждом?
Я не волшебник я пока учусь......
-
Impartial
- Мастер
- Сообщения: 953
- Зарегистрирован: 23 фев 2011, 01:50
- Репутация: 36
- Контактная информация:
Re: NC-31 ищу компаньона (программирование и электроника)
Купите вот такую штуку
http://www.ebay.com/itm/ALTERA-FPGA-Cyc ... 546wt_1139
И получите в два раза больше входов, чем надо.
Плюс полный логический анализатор.
Потом на ней и всю НЦ31 сделаете
Возможно это есть и в Xilinx, не знаю. Но с этим проще работать.
Может можно засинхронизировать эмулятор от основного процессора по командам. Тогда можно и проще сравнить.
http://www.ebay.com/itm/ALTERA-FPGA-Cyc ... 546wt_1139
И получите в два раза больше входов, чем надо.
Плюс полный логический анализатор.
Потом на ней и всю НЦ31 сделаете
Возможно это есть и в Xilinx, не знаю. Но с этим проще работать.
Может можно засинхронизировать эмулятор от основного процессора по командам. Тогда можно и проще сравнить.
