Посмотрю что не нравится ей.
GGEasy (фрезеровка печатных плат на ЧПУ)
-
X-Ray
- Мастер
- Сообщения: 600
- Зарегистрирован: 04 фев 2016, 23:06
- Репутация: 275
- Настоящее имя: Дамир
- Контактная информация:
Re: GGEasy (фрезеровка печатных плат на ЧПУ)
Программа GGEasy (фрезеровка из гербера, производство ПП на ЧПУ) GERBER_X3/releases
Прежде чем писать о багах проверьте, является ли ваша версия последней!
Баги - глюки и ПРЕДЛОЖЕНИЯ(Хотелки) писать СЮДА!!! Багтрекер
Тестовая версия
Прежде чем писать о багах проверьте, является ли ваша версия последней!
Баги - глюки и ПРЕДЛОЖЕНИЯ(Хотелки) писать СЮДА!!! Багтрекер
Тестовая версия
-
X-Ray
- Мастер
- Сообщения: 600
- Зарегистрирован: 04 фев 2016, 23:06
- Репутация: 275
- Настоящее имя: Дамир
- Контактная информация:
Re: GGEasy (фрезеровка печатных плат на ЧПУ)
0.8.0.1 ↓
Программа GGEasy (фрезеровка из гербера, производство ПП на ЧПУ) GERBER_X3/releases
Прежде чем писать о багах проверьте, является ли ваша версия последней!
Баги - глюки и ПРЕДЛОЖЕНИЯ(Хотелки) писать СЮДА!!! Багтрекер
Тестовая версия
Прежде чем писать о багах проверьте, является ли ваша версия последней!
Баги - глюки и ПРЕДЛОЖЕНИЯ(Хотелки) писать СЮДА!!! Багтрекер
Тестовая версия
-
Vlad1953
- Мастер
- Сообщения: 234
- Зарегистрирован: 25 ноя 2019, 19:23
- Репутация: 29
- Настоящее имя: Владимир Бурыгин
- Откуда: Каменногорск
- Контактная информация:
Re: GGEasy (фрезеровка печатных плат на ЧПУ)
X-Ray, в последней версии попробовал открыть формат .dxf. Выбираю файл, жмыкаю мышкой и на экране ничего не появляется. А то материал появился, хотел к некоторым без корпусным приборам одежку сделать, увы, не получилось. Может что то не так делаю, или какие то недоработки еще есть? А на другую прогу переходить, это как то уже не то. Прикипел всеми фибрами к этой! 
-
X-Ray
- Мастер
- Сообщения: 600
- Зарегистрирован: 04 фев 2016, 23:06
- Репутация: 275
- Настоящее имя: Дамир
- Контактная информация:
Re: GGEasy (фрезеровка печатных плат на ЧПУ)
Приложите файл, я не весь функционал DXF`а реализовал. Может что то разобрать не может и считает его не корректным.Vlad1953 писал(а): ↑28 июн 2021, 07:40 X-Ray, в последней версии попробовал открыть формат .dxf. Выбираю файл, жмыкаю мышкой и на экране ничего не появляется. А то материал появился, хотел к некоторым без корпусным приборам одежку сделать, увы, не получилось. Может что то не так делаю, или какие то недоработки еще есть? А на другую прогу переходить, это как то уже не то. Прикипел всеми фибрами к этой!![]()
Программа GGEasy (фрезеровка из гербера, производство ПП на ЧПУ) GERBER_X3/releases
Прежде чем писать о багах проверьте, является ли ваша версия последней!
Баги - глюки и ПРЕДЛОЖЕНИЯ(Хотелки) писать СЮДА!!! Багтрекер
Тестовая версия
Прежде чем писать о багах проверьте, является ли ваша версия последней!
Баги - глюки и ПРЕДЛОЖЕНИЯ(Хотелки) писать СЮДА!!! Багтрекер
Тестовая версия
-
Vlad1953
- Мастер
- Сообщения: 234
- Зарегистрирован: 25 ноя 2019, 19:23
- Репутация: 29
- Настоящее имя: Владимир Бурыгин
- Откуда: Каменногорск
- Контактная информация:
Re: GGEasy (фрезеровка печатных плат на ЧПУ)
Выкладываю полностью коробку в zip.
-
X-Ray
- Мастер
- Сообщения: 600
- Зарегистрирован: 04 фев 2016, 23:06
- Репутация: 275
- Настоящее имя: Дамир
- Контактная информация:
Re: GGEasy (фрезеровка печатных плат на ЧПУ)
У вас:
Код: Выделить всё
%!PS-Adobe-3.0 EPSF-3.0
%%BoundingBox: -380.00000000 -380.00000000 1000.00000000 1160.00000000
%%Creator: pvv17@mail.ru
%%Title: Contour data for Case ArtCAM
%%Title: facade
%%Title: Толщина материала 2
%%Title: Ширина между стенками 180
%%Title: Высота между дном и крышкой 70
%%Title: Глубина между фасадом и тылом 110
%%Title: Припуск отверстия на толщину зуба 0.1
%%Title: Припуск длины зуба (скругление фрезы) 0.2
%%CreationDate: 28.06.2021
%%EndComments
%%BeginSetup
%%EndSetup
%%BeginProlog
%%EndProlog
...
Вот DXF:
Код: Выделить всё
0
SECTION
2
HEADER
9
$ACADVER
1
AC1014
9
$DIMALTU
70
2
9
$DIMLUNIT
70
2
9
$LIMMIN
10
0.0
20
0.0
...
Программа GGEasy (фрезеровка из гербера, производство ПП на ЧПУ) GERBER_X3/releases
Прежде чем писать о багах проверьте, является ли ваша версия последней!
Баги - глюки и ПРЕДЛОЖЕНИЯ(Хотелки) писать СЮДА!!! Багтрекер
Тестовая версия
Прежде чем писать о багах проверьте, является ли ваша версия последней!
Баги - глюки и ПРЕДЛОЖЕНИЯ(Хотелки) писать СЮДА!!! Багтрекер
Тестовая версия
-
Vlad1953
- Мастер
- Сообщения: 234
- Зарегистрирован: 25 ноя 2019, 19:23
- Репутация: 29
- Настоящее имя: Владимир Бурыгин
- Откуда: Каменногорск
- Контактная информация:
Re: GGEasy (фрезеровка печатных плат на ЧПУ)
Все сохранял в программе Make Box 2.7
Непонятки какие то.
Разобрался. Прога сохраняет нормально только каркасы трансформаторов. Коробки хоть сохряняет в формате .dxf, но внутри содержимое от формата .eps.
Разобрался. Прога сохраняет нормально только каркасы трансформаторов. Коробки хоть сохряняет в формате .dxf, но внутри содержимое от формата .eps.
-
YuryV
- Мастер
- Сообщения: 224
- Зарегистрирован: 08 июл 2019, 23:34
- Репутация: 44
- Настоящее имя: Юрий
- Контактная информация:
Re: GGEasy (фрезеровка печатных плат на ЧПУ)
Не расстраивайтесь. Сможете именно сейчас вырезать себе коробки для устройств с помощью GGEasy и Make Box 2.7...
Есть у Make Box 2.7 свои особенности. Если выбрать "Все элементы", то на выходе будет настоящий dxf. Единственное неудобство, что для всех боковинок сразу. Только что проверено. Это неудобство легко обходится в GGEasy методами выбора для фрезеровки только нужной части проекта. ))
Да, ещё ... в Простом корпусе и Боковинка сохраняется в настоящем dxf, который читается GGEasy. Так что и это можно использовать для облегчения своей работы. Но маленькая ремарка, на черном (если он таковой) фоне контуры dxf не будут видны по умолчанию в GGEasy (свежайшая версия). Надо изменить цвет, кликнув правой кнопкой мыши по прямоугольнику левее dxf... А это https://cnc3018.ru/threads/ggeasy-grber ... post-76251 для Вас лично...))
-
vladi552
- Кандидат
- Сообщения: 79
- Зарегистрирован: 10 ноя 2018, 15:06
- Репутация: 2
- Контактная информация:
Re: GGEasy (фрезеровка печатных плат на ЧПУ)
Обнаружил выход новой версии 0.8.1, чему был несказанно рад. Долго искал к чему бы придраться, с трудом, но нашел: в окне Параметры при вводе числовых значений в поля формы пользователи по завершении часто нажимают Enter, что должно приводить к выделению вводимого числа БЕЗ закрытия окна формы. У нас щас не так - окно неожиданно закрывается.
Полных проектов в новой версии пока не делал, может еще что наскребу попозже )))
Полных проектов в новой версии пока не делал, может еще что наскребу попозже )))
-
Vlad1953
- Мастер
- Сообщения: 234
- Зарегистрирован: 25 ноя 2019, 19:23
- Репутация: 29
- Настоящее имя: Владимир Бурыгин
- Откуда: Каменногорск
- Контактная информация:
Re: GGEasy (фрезеровка печатных плат на ЧПУ)
А про эту фичу не знал. Как умная Маша, все тыкал по отдельности. Очень порадовали!
- Stepanov
- Кандидат
- Сообщения: 50
- Зарегистрирован: 05 ноя 2008, 09:30
- Репутация: 2
- Контактная информация:
Re: GGEasy (фрезеровка печатных плат на ЧПУ)
Здравствуйте коллеги!
Набрёл на эту прекрасную программу. 5 баллов.
Вопрос: её можно собрать под убунту малой кровью?
Набрёл на эту прекрасную программу. 5 баллов.
Вопрос: её можно собрать под убунту малой кровью?
- xvovanx
- Мастер
- Сообщения: 3775
- Зарегистрирован: 25 фев 2016, 12:27
- Репутация: 920
- Настоящее имя: Владимир
- Откуда: Latvia
- Контактная информация:
Re: GGEasy (фрезеровка печатных плат на ЧПУ)
Как кому...
В очередной раз начал знакомиться с этой прогой, как обычно с наскока не удалось победить (интуитивно непонятна, кручу верчу гербер дорожек уже минут 15, кликая по всем менюшкам, а как получить элементарную УП фрезеровки выбранным гравером без обучающих видео/доп информации непонятно, имхо
В версии 0.8.1, заметил ошибку перевода (в англ. версии все ок) и в описании проги указано красным, что бета версия, хотя выложена как релиз.
-
Vlad1953
- Мастер
- Сообщения: 234
- Зарегистрирован: 25 ноя 2019, 19:23
- Репутация: 29
- Настоящее имя: Владимир Бурыгин
- Откуда: Каменногорск
- Контактная информация:
Re: GGEasy (фрезеровка печатных плат на ЧПУ)
Если почитать внимательно этот форум, то вы найдете обучающие примеры в виде скриншотов. Но можно и повторить.xvovanx писал(а): ↑29 июн 2021, 09:08Как кому...
В очередной раз начал знакомиться с этой прогой, как обычно с наскока не удалось победить (интуитивно непонятна, кручу верчу гербер дорожек уже минут 15, кликая по всем менюшкам, а как получить элементарную УП фрезеровки выбранным гравером без обучающих видео/доп информации непонятно, имхо)
Для фрезеровки дорожек выполнить необходимые шаги. Но перед этим у вам нужно заполнить базу инструментов вашими граверами, сверлами, фрезами.
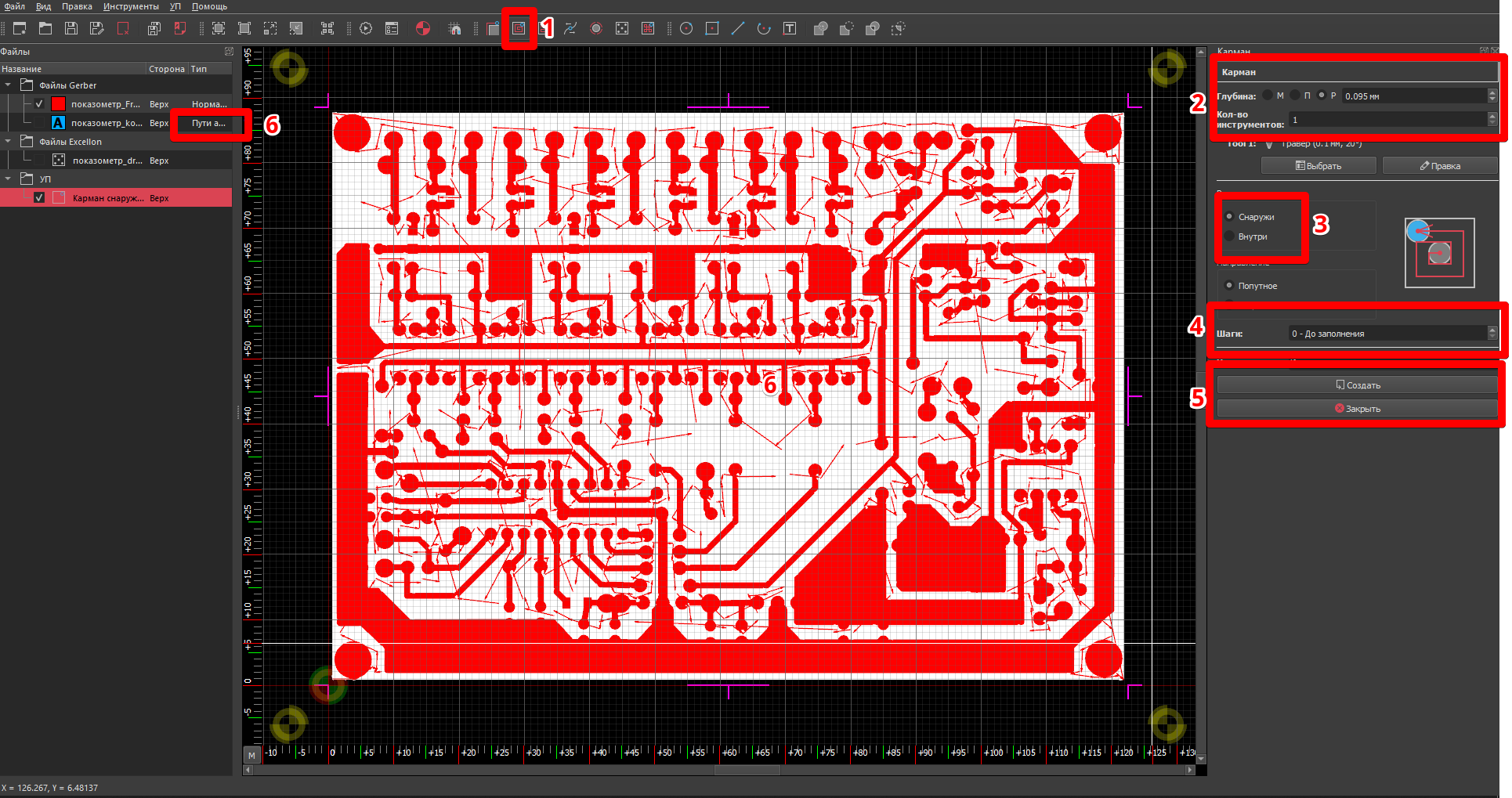
1. Загрузить файл, выделить все комбинацией клавиш Ctr+A и нажать кнопку "Авторазмещение всех опорных точек" 2. Снять лишние галочки с загруженных файлов и выбрать команду карман, далее согласно скриншота последовательно выполнить шаги. Под номером 6 указано действие, в котором выбрано "пути апертур", это обязательное условие для обрезки плат и вырезки разных отверстий. В противном случае обрезка будет снаружи и внутри контура.
- xvovanx
- Мастер
- Сообщения: 3775
- Зарегистрирован: 25 фев 2016, 12:27
- Репутация: 920
- Настоящее имя: Владимир
- Откуда: Latvia
- Контактная информация:
Re: GGEasy (фрезеровка печатных плат на ЧПУ)
Я не сомневаюсь, что при наличии лишнего времени и желания можно все найти
в гербере уже есть опорная точка привязки зачем еще какие-то авторазмещать...
карман фрезеровки совсем не тоже самое, что фрезеровка дорожек
вообще это понятие не знаю каким боком...
Я и говорю, что с наскока интуитивно ничего не понятно и запутано.
Скажем так, у меня в гербер файле есть дорожки уже с точкой привязки и выбран гравер, где кнопка, чтоб сразу получить Г-код фрезеровки? Как по мне, то много непонятных лишних телодвижений еще требуется.
П.С. мне как-то больше по душе софт с единственным меню для этого, даже не используя таблиц инструментов
но это уже совсем другая история и в другой теме
Последний раз редактировалось xvovanx 29 июн 2021, 13:42, всего редактировалось 1 раз.
-
Vlad1953
- Мастер
- Сообщения: 234
- Зарегистрирован: 25 ноя 2019, 19:23
- Репутация: 29
- Настоящее имя: Владимир Бурыгин
- Откуда: Каменногорск
- Контактная информация:
Re: GGEasy (фрезеровка печатных плат на ЧПУ)
Ну каждый выбирает для себя. Я например, поначалу то же тыкался в программе. Пока не понял, что и к чему. Да и на этом форуме коллеги помогали. Сам разработчик X-Ray всегда на связи. И с этой программы С GGEasy теперь обратного хода на другие проги теперь нет. А перепробвовал до нее тоже немало. Вот пример, если установить фрезеровку гравером в 3 прохода.xvovanx писал(а): ↑29 июн 2021, 11:22Я не сомневаюсь, что при наличии лишнего времени и желания можно все найти
в гербере уже есть опорная точка привязки зачем еще какие-то авторазмещать...
карман фрезеровки совсем не тоже самое, что фрезеровка дорожек
вообще это понятие не знаю каким боком...![]()
Я и говорю, что с наскока интуитивно ничего не понятно и запутано.
Скажем так, у меня в гербер файле есть дорожки уже с точкой привязки и выбран гравер, где кнопка, чтоб сразу получить Г-код фрезеровки? Как по мне, то много непонятных лишних телодвижений еще требуется.
П.С. мне как-то больше по душе софт с единственным меню для этого, даже не используя таблиц инструментовно это уже совсем другая история и в другой теме
![]()
- xvovanx
- Мастер
- Сообщения: 3775
- Зарегистрирован: 25 фев 2016, 12:27
- Репутация: 920
- Настоящее имя: Владимир
- Откуда: Latvia
- Контактная информация:
Re: GGEasy (фрезеровка печатных плат на ЧПУ)
Тоже умеет
-
Vlad1953
- Мастер
- Сообщения: 234
- Зарегистрирован: 25 ноя 2019, 19:23
- Репутация: 29
- Настоящее имя: Владимир Бурыгин
- Откуда: Каменногорск
- Контактная информация:
Re: GGEasy (фрезеровка печатных плат на ЧПУ)
- Stepanov
- Кандидат
- Сообщения: 50
- Зарегистрирован: 05 ноя 2008, 09:30
- Репутация: 2
- Контактная информация:
Re: GGEasy (фрезеровка печатных плат на ЧПУ)
Но я правильно понимаю что тут все присутствующие под виндами её используют?
-
YuryV
- Мастер
- Сообщения: 224
- Зарегистрирован: 08 июл 2019, 23:34
- Репутация: 44
- Настоящее имя: Юрий
- Контактная информация:
Re: GGEasy (фрезеровка печатных плат на ЧПУ)
Если данная программа для Вас интуитивно понятна, то GGEasy в 1000 раз интуитивнее и понятнее. Есть несколько тонкостей, но максимум, наверное, не более 5...10-ти, которые следует уяснить, как есть (без вопросов, почему так , а не иначе или прочитать весь форум внимательно) и далее всё как по маслу... ))
Опять же, X-Ray самые интересные предложения, исправления и улучшения в свою программу от вдумчивых пользователей всегда воплощает в новых релизах (где такое можно ещё видеть???). Именно поэтому GGEasy имеет так много поклонников.
Линукс-версия недавно только появилась - с помощью линукс-любителей при конструктивном подходе опять же всё можно довести до нужного им результата....если вдруг что-то у кого-то не так.